开源7天Github斩获4.5万Stars!阿里2023版高并发设计实录鲨疯了

230 阅读3分钟

本文正在参加「金石计划」 ”

如何获得高并发经验?

这是我今天逛知乎的时候系统邀请我回答的一个问题,由此也引发了我的一些思考:为什么人人都想要获得高并发经验;想拥有高并发系统设计技能?

其原因LZ认为主要有以下三点:

  1. 涨薪:有高并发系统设计的技能后可以获得更加可观的收入。
  2. 晋升:高并发系统设计是一个初中级开发晋升成为一个高开乃至系统架构师必不可少的技能之一。
  3. 面试:基本一些高级开发岗以及大厂招聘,面试的时候都会对高并发系统设计进行深入考察,甚至可以说这是100%会被面试官提问的点,只有拥有相关技能才能顺利的通过面试,获取到心仪的Offer。

搞清楚为什么之后接下来我们回到正题来说说普通的程序员该如何获得高并发经验:

对于身处互联网公司,后续还能参与到公司一些分布式微服务项目搭建的小伙伴来说,想要获取高并发经验,只需要跟在公司的大佬后面好好学习就行。难搞的恰恰是这类人一直处于传统行业,接触的技术栈都太过陈旧,简历上也没什么亮眼的项目(LZ很多粉丝就是这类人群)。 从现在面试个Java初级基本都会被问到分布式高并发,多线程之类的问题来看,不提前储备直接出去面试肯定过不了,更别说后续面高级开发岗以及冲大厂了。所以为了更好的帮助一直以来支持我的粉丝朋友学习提升/应对之后的面试,LZ今天就为大家带来了一套来自阿里&京东出品的2023最新高并发系统设计实录,大家且往下看:

需要这份 《最全 Java八股文面试核心架构笔记》 的小伙伴 ——【点这,快速入手通道】

2023大厂最新高并发系统设计实录

对于我们互联网人来说,站在巨人的肩膀上学习才是最高效的一种学习方式,本篇为大家带来的三份架构设计实录合计近千页,篇幅限制就不全部细细地将每一个章节展示出来了

  • 百亿级并发系统设计
  • 基础篇

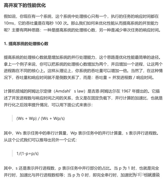
高并发的性能优化

  • 数据库篇

数据库垂直拆分

  • 缓存篇

缓存读写策略

  • 消息队列篇

减少消息言延迟的正确姿势

  • 分布式服务篇

服务化部署

  • 维护篇

限流算法

  • 实战篇

推拉结合方案

  • 京东亿级流量网站架构核心技术

第二份京东架构核心技术分为4部分分别是系统设计概述,高可用,高并发,以及系统设计实战案例,共21个章节:

  • 目录总览

  • 内容节选

应用级限流

应用级缓存

商品详情页架构设计原则

  • 淘宝微服务架构实战

此文档一共有8个章节,主要记录淘宝双十一抢购项目搭建流程以及具体实现细节

  • 目录总览

  • 内容节选

Dubbo运行原理

缓存抢购请求

分布式下的支付功能

写在最后

过多内容就展示了,“退休程序猿”会持续更新,咱们下期再见~~