常用中间件

304 阅读1小时+

JAVA史上最全面试题(四)


前言

整理了一些常用中间件的面试题,希望能帮到正在找工作的小伙伴!

一、Redis

1. Redis是什么?简述它的优缺点?

Redis本质上是一个Key-Value类型的内存数据库,很像Memcached,整个数据库加载在内存当中操作,定期通过异步操作把数据库中的数据flush到硬盘上进行保存。因为是纯内存操作,Redis的性能非常出色,每秒可以处理超过 10万次读写操作,是已知性能最快的Key-Value 数据库。 优点: 读写性能极高, Redis能读的速度是110000次/s,写的速度是81000次/s。 支持数据持久化,支持AOF和RDB两种持久化方式。 支持事务, Redis的所有操作都是原子性的,意思就是要么成功执行要么失败完全不执行。单个操作是原子性的。多个操作也支持事务,即原子性,通过MULTI和EXEC指令包起来。 数据结构丰富,除了支持string类型的value外,还支持hash、set、zset、list等数据结构。 支持主从复制,主机会自动将数据同步到从机,可以进行读写分离。 丰富的特性 – Redis还支持 publish/subscribe, 通知, key 过期等特性。 缺点: 数据库容量受到物理内存的限制,不能用作海量数据的高性能读写,因此Redis适合的场景主要局限在较小数据量的高性能操作和运算上。主机宕机,宕机前有部分数据未能及时同步到从机,切换IP后还会引入数据不一致的问题,降低了系统的可用性

2. Redis为什么这么快?

1.内存存储:Redis是使用内存(in-memeroy)存储,没有磁盘IO上的开销。数据存在内存中,类似于HashMap,HashMap 的优势就是查找和操作的时间复杂度都是O(1)。 2.单线程实现( Redis 6.0以前):Redis使用单个线程处理请求,避免了多个线程之间线程切换和锁资源争用的开销。注意:单线程是指的是在核心网络模型中,网络请求模块使用一个线程来处理,即一个线程处理所有网络请求。 3.非阻塞IO:Redis使用多路复用IO技术,将epoll作为I/O多路复用技术的实现,再加上Redis自身的事件处理模型将epoll中的连接、读写、关闭都转换为事件,不在网络I/O上浪费过多的时间。优化的数据结构:Redis有诸多可以直接应用的优化数据结构的实现,应用层可以直接使用原生的数据结构提升性能。 4.使用底层模型不同:Redis直接自己构建了 VM (虚拟内存)机制 ,因为一般的系统调用系统函数的话,会浪费一定的时间去移动和请求。

Redis的VM(虚拟内存)机制就是暂时把不经常访问的数据(冷数据)从内存交换到磁盘中,从而腾出宝贵的内存空间用于其它需要访问的数据(热数据)。通过VM功能可以实现冷热数据分离,使热数据仍在内存中、冷数据保存到磁盘。这样就可以避免因为内存不足而造成访问速度下降的问题。 Redis提高数据库容量的办法有两种:一种是可以将数据分割到多个RedisServer上;另一种是使用虚拟内存把那些不经常访问的数据交换到磁盘上。需要特别注意的是Redis并没有使用OS提供的Swap,而是自己实现。

3. Redis相比Memcached有哪些优势?

1.数据类型:Memcached所有的值均是简单的字符串,Redis支持更为丰富的数据类型,支持string(字符串),list(列表),Set(集合)、Sorted Set(有序集合)、Hash(哈希)等。 2.持久化:Redis支持数据落地持久化存储,可以将内存中的数据保持在磁盘中,重启的时候可以再次加载进行使用。 memcache不支持数据持久存储 。 3.集群模式:Redis提供主从同步机制,以及 Cluster集群部署能力,能够提供高可用服务。Memcached没有原生的集群模式,需要依靠客户端来实现往集群中分片写入数据性能对比:Redis的速度比Memcached快很多。 4.网络IO模型:Redis使用单线程的多路 IO 复用模型,Memcached使用多线程的非阻塞IO模式。 5.Redis支持服务器端的数据操作:Redis相比Memcached来说,拥有更多的数据结构和并支持更丰富的数据操作,通常在Memcached里,你需要将数据拿到客户端来进行类似的修改再set回去。这大大增加了网络IO的次数和数据体积。在Redis中,这些复杂的操作通常和一般的GET/SET一样高效。所以,如果需要缓存能够支持更复杂的结构和操作,那么Redis会是不错的选择。

4. 为什么要用 Redis 做缓存?

1.从高并发上来说: 直接操作缓存能够承受的请求是远远大于直接访问数据库的,所以我们可以考虑把数据库中的部分数据转移到缓存中去,这样用户的一部分请求会直接到缓存这里而不用经过数据库。 2.从高性能上来说: 用户第一次访问数据库中的某些数据。 因为是从硬盘上读取的所以这个过程会比较慢。将该用户访问的数据存在缓存中,下一次再访问这些数据的时候就可以直接从缓存中获取了。操作缓存就是直接操作内存,所以速度相当快。如果数据库中的对应数据改变的之后,同步改变缓存中相应的数据。

5. 为什么要用 Redis 而不用 map/guava 做缓存?

缓存分为本地缓存和分布式缓存。以java为例,使用自带的map或者guava实现的是本地缓存,最主要的特点是轻量以及快速,生命周期随着jvm的销毁而结束,并且在多实例的情况下,每个实例都需要各自保存一份缓存,缓存不具有一致性。 使用Redis或memcached之类的称为分布式缓存,在多实例的情况下,各实例共用一份缓存数据,缓存具有一致性。缺点是需要保持Redis或memcached服务的高可用,整个程序架构上较为复杂。 对比: Redis 可以用几十 G 内存来做缓存,Map 不行,一般 JVM 也就分几个 G 数据就够大了; Redis 的缓存可以持久化,Map 是内存对象,程序一重启数据就没了; Redis 可以实现分布式的缓存,Map 只能存在创建它的程序里; Redis 可以处理每秒百万级的并发,是专业的缓存服务,Map 只是一个普通的对象; Redis 缓存有过期机制,Map 本身无此功能; Redis 有丰富的 API,Map 就简单太多了; Redis可单独部署,多个项目之间可以共享,本地内存无法共享; Redis有专门的管理工具可以查看缓存数据。

6. Redis的常用场景有哪些?

1、缓存 缓存现在几乎是所有中大型网站都在用的必杀技,合理的利用缓存不仅能够提升网站访问速度,还能大大降低数据库的压力。Redis提供了键过期功能,也提供了灵活的键淘汰策略,所以,现在Redis用在缓存的场合非常多。 2、排行榜 很多网站都有排行榜应用的,如京东的月度销量榜单、商品按时间的上新排行榜等。Redis提供的有序集合数据类构能实现各种复杂的排行榜应用。 3、计数器 什么是计数器,如电商网站商品的浏览量、视频网站视频的播放数等。为了保证数据实时效,每次浏览都得给+1,并发量高时如果每次都请求数据库操作无疑是种挑战和压力。Redis提供的incr命令来实现计数器功能,内存操作,性能非常好,非常适用于这些计数场景。 4、分布式会话 集群模式下,在应用不多的情况下一般使用容器自带的session复制功能就能满足,当应用增多相对复杂的系统中,一般都会搭建以Redis等内存数据库为中心的session服务,session不再由容器管理,而是由session服务及内存数据库管理。 5、分布式锁 在很多互联网公司中都使用了分布式技术,分布式技术带来的技术挑战是对同一个资源的并发访问,如全局ID、减库存、秒杀等场景,并发量不大的场景可以使用数据库的悲观锁、乐观锁来实现,但在并发量高的场合中,利用数据库锁来控制资源的并发访问是不太理想的,大大影响了数据库的性能。可以利用Redis的setnx功能来编写分布式的锁,如果设置返回1说明获取锁成功,否则获取锁失败,实际应用中要考虑的细节要更多。 6、 社交网络 点赞、踩、关注/被关注、共同好友等是社交网站的基本功能,社交网站的访问量通常来说比较大,而且传统的关系数据库类型不适合存储这种类型的数据,Redis提供的哈希、集合等数据结构能很方便的的实现这些功能。如在微博中的共同好友,通过Redis的set能够很方便得出。 7、最新列表 Redis列表结构,LPUSH可以在列表头部插入一个内容ID作为关键字,LTRIM可用来限制列表的数量,这样列表永远为N个ID,无需查询最新的列表,直接根据ID去到对应的内容页即可。 8、消息系统 消息队列是大型网站必用中间件,如ActiveMQ、RabbitMQ、Kafka等流行的消息队列中间件,主要用于业务解耦、流量削峰及异步处理实时性低的业务。Redis提供了发布/订阅及阻塞队列功能,能实现一个简单的消息队列系统。另外,这个不能和专业的消息中间件相比。

7. Redis的数据类型有哪些?

有五种常用数据类型:String、Hash、Set、List、SortedSet。以及三种特殊的数据类型:Bitmap、HyperLogLog、Geospatial ,其中HyperLogLog、Bitmap的底层都是 String 数据类型,Geospatial 的底层是 SortedSet 数据类型。 五种常用的数据类型: 1、String:String是最常用的一种数据类型,普通的key- value 存储都可以归为此类。其中Value既可以是数字也可以是字符串。使用场景:常规key-value缓存应用。常规计数: 微博数, 粉丝数。 2、Hash:Hash 是一个键值(key => value)对集合。Redishash 是一个 string 类型的 field 和 value 的映射表,hash 特别适合用于存储对象,并且可以像数据库中update一个属性一样只修改某一项属性值。 3、Set:Set是一个无序的天然去重的集合,即Key-Set。此外还提供了交集、并集等一系列直接操作集合的方法,对于求共同好友、共同关注什么的功能实现特别方便。 4、List:List是一个有序可重复的集合,其遵循FIFO的原则,底层是依赖双向链表实现的,因此支持正向、反向双重查找。通过List,我们可以很方面的获得类似于最新回复这类的功能实现。 5、SortedSet:类似于java中的TreeSet,是Set的可排序版。此外还支持优先级排序,维护了一个score的参数来实现。适用于排行榜和带权重的消息队列等场景。

三种特殊的数据类型: 1、Bitmap:位图,Bitmap想象成一个以位为单位数组,数组中的每个单元只能存0或者1,数组的下标在Bitmap中叫做偏移量。使用Bitmap实现统计功能,更省空间。如果只需要统计数据的二值状态,例如商品有没有、用户在不在等,就可以使用 Bitmap,因为它只用一个 bit 位就能表示 0 或 1。 2、Hyperloglog。HyperLogLog 是一种用于统计基数的数据集合类型,HyperLogLog 的优点是,在输入元素的数量或者体积非常非常大时,计算基数所需的空间总是固定 的、并且是很小的。每个 HyperLogLog 键只需要花费 12 KB 内存,就可以计算接近 2^64 个不同元素的基 数。场景:统计网页的UV(即Unique Visitor,不重复访客,一个人访问某个网站多次,但是还是只计算为一次)。要注意,HyperLogLog 的统计规则是基于概率完成的,所以它给出的统计结果是有一定误差的,标准误算率是0.81%。 3、Geospatial :主要用于存储地理位置信息,并对存储的信息进行操作,适用场景如朋友的定位、附近的人、打车距离计算等。

8. Redis持久化机制?

为了能够重用Redis数据,或者防止系统故障,我们需要将Redis中的数据写入到磁盘空间中,即持久化。Redis提供了两种不同的持久化方法可以将数据存储在磁盘中,一种叫快照 RDB ,另一种叫只追加文件AOF。

RDB在指定的时间间隔内将内存中的数据集快照写入磁盘( Snapshot ),它恢复时是将快照文件直接读到内存里。 优势:适合大规模的数据恢复;对数据完整性和一致性要求不高 劣势:在一定间隔时间做一次备份,所以如果Redis意外 down 掉的话,就会丢失最后一次快照后的所有修改。

AOF以日志的形式来记录每个写操作,将Redis执行过的所有写指令记录下来(读操作不记录),只许追加文件但不可以改写文件,Redis启动之初会读取该文件重新构建数据,换言之,Redis重启的话就根据日志文件的内容将写指令从前到后执行一次以完成数据的恢复工作。AOF采用文件追加方式,文件会越来越大,为避免出现此种情况,新增了重写机制,当AOF文件的大小超过所设定的阈值时, Redis就会启动AOF文件的内容压缩,只保留可以恢复数据的最小指令集.。 优势:每修改同步: appendfsync always 同步持久化,每次发生数据变更会被立即记录到磁盘,性能较差但数据完整性比较好每秒同步: appendfsync everysec 异步操作,每秒记录,如果一秒内宕机,有数据丢失不同步: appendfsync no 从不同步 劣势:相同数据集的数据而言 aof 文件要远大于 rdb 文件,恢复速度慢于 rdb,aof 运行效率要慢于 rdb ,每秒同步策略效率较好,不同步效率和 rdb 相同

9. 如何选择合适的持久化方式?

如果是数据不那么敏感,且可以从其他地方重新生成补回的,那么可以关闭持久化。 如果是数据比较重要,不想再从其他地方获取,且可以承受数分钟的数据丢失,比如缓存等,那么可以只使用RDB。如果是用做内存数据库,要使用Redis的持久化,建议是RDB和AOF都开启,或者定期执行bgsave做快照备份,RDB方式更适合做数据的备份,AOF可以保证数据的不丢失。 补充:Redis4.0 对于持久化机制的优化,Redis4.0相对与3.X版本其中一个比较大的变化是4.0添加了新的混合持久化方式。简单的说:新的AOF文件前半段是RDB格式的全量数据后半段是AOF格式的增量数据,如下图: 在这里插入图片描述

优势:混合持久化结合了RDB持久化 和 AOF 持久化的优点, 由于绝大部分都是RDB格式,加载速度快,同时结合AOF,增量的数据以AOF方式保存了,数据更少的丢失。 劣势:兼容性差,一旦开启了混合持久化,在4.0之前版本都不识别该aof文件,同时由于前部分是RDB格式,阅读性较差。

10. Redis持久化数据和缓存怎么做扩容?

如果Redis被当做缓存使用,使用一致性哈希实现动态扩容缩容。 如果Redis被当做一个持久化存储使用,必须使用固定的keys-to-nodes映射关系,节点的数量一旦确定不能变化。否则的话(即Redis节点需要动态变化的情况),必须使用可以在运行时进行数据再平衡的一套系统,而当前只有Redis集群可以做到这样。

11. Redis过期键的删除策略?

Redis的过期删除策略就是:惰性删除和定期删除两种策略配合使用。 惰性删除:惰性删除不会去主动删除数据,而是在访问数据的时候,再检查当前键值是否过期,如果过期则执行删除并返回 null 给客户端,如果没有过期则返回正常信息给客户端。它的优点是简单,不需要对过期的数据做额外的处理,只有在每次访问的时候才会检查键值是否过期,缺点是删除过期键不及时,造成了一定的空间浪费。 定期删除:Redis会周期性的随机测试一批设置了过期时间的key并进行处理。测试到的已过期的key将被删除。 附:删除key常见的三种处理方式。 1、定时删除 在设置某个key 的过期时间同时,我们创建一个定时器,让定时器在该过期时间到来时,立即执行对其进行删除的操作。 优点:定时删除对内存是最友好的,能够保存内存的key一旦过期就能立即从内存中删除。 缺点:对CPU最不友好,在过期键比较多的时候,删除过期键会占用一部分 CPU 时间,对服务器的响应时间和吞吐量造成影响。 2、惰性删除 设置该key 过期时间后,我们不去管它,当需要该key时,我们在检查其是否过期,如果过期,我们就删掉它,反之返回该key。 优点:对 CPU友好,我们只会在使用该键时才会进行过期检查,对于很多用不到的key不用浪费时间进行过期检查。 缺点:对内存不友好,如果一个键已经过期,但是一直没有使用,那么该键就会一直存在内存中,如果数据库中有很多这种使用不到的过期键,这些键便永远不会被删除,内存永远不会释放。从而造成内存泄漏。 3、定期删除 每隔一段时间,我们就对一些key进行检查,删除里面过期的key。 优点:可以通过限制删除操作执行的时长和频率来减少删除操作对 CPU 的影响。另外定期删除,也能有效释放过期键占用的内存。 缺点:难以确定删除操作执行的时长和频率。如果执行的太频繁,定期删除策略变得和定时删除策略一样,对CPU不友好。如果执行的太少,那又和惰性删除一样了,过期键占用的内存不会及时得到释放。另外最重要的是,在获取某个键时,如果某个键的过期时间已经到了,但是还没执行定期删除,那么就会返回这个键的值,这是业务不能忍受的错误。

12. Redis key的过期时间和永久有效分别怎么设置?

通过expire或pexpire命令,客户端可以以秒或毫秒的精度为数据库中的某个键设置生存时间。与expire和pexpire命令类似,客户端可以通过expireat和pexpireat命令,以秒或毫秒精度给数据库中的某个键设置过期时间,可以理解为:让某个键在某个时间点过期。

13. Redis内存淘汰策略?

Redis是不断的删除一些过期数据,但是很多没有设置过期时间的数据也会越来越多,那么Redis内存不够用的时候是怎么处理的呢?答案就是淘汰策略。此类的当Redis的内存超过最大允许的内存之后,Redis会触发内存淘汰策略,删除一些不常用的数据,以保证Redis服务器的正常运行。 Redisv4.0前提供 6种数据淘汰策略: volatile-lru:利用LRU算法移除设置过过期时间的key (LRU:最近使用 Least Recently Used ) allkeys-lru:当内存不足以容纳新写入数据时,在键空间中,移除最近最少使用的key(这个是最常用的) volatile-ttl:从已设置过期时间的数据集(server.db[i].expires)中挑选将要过期的数据淘汰 volatile-random:从已设置过期时间的数据集(server.db[i].expires)中任意选择数据淘汰 allkeys-random:从数据集(server.db[i].dict)中任意选择数据淘汰 no-eviction:禁止驱逐数据,也就是说当内存不足以容纳新写入数据时,新写入操作会报错。这个应该没人使用吧! Redisv4.0后增加以下两种: volatile-lfu:从已设置过期时间的数据集(server.db[i].expires)中挑选最不经常使用的数据淘汰(LFU(Least Frequently Used)算法,也就是最频繁被访问的数据将来最有可能被访问到) allkeys-lfu:当内存不足以容纳新写入数据时,在键空间中,移除最不经常使用的key。 内存淘汰策略可以通过配置文件来修改,Redis.conf对应的配置项是maxmemory-policy 修改对应的值就行,默认是noeviction。

14. 如何保证缓存与数据库双写时的数据一致性?

背景:使用到缓存,无论是本地内存做缓存还是使用 Redis 做缓存,那么就会存在数据同步的问题,因为配置信息缓存在内存中,而内存时无法感知到数据在数据库的修改。这样就会造成数据库中的数据与缓存中数据不一致的问题。

共有四种方案:

  1. 先更新数据库,后更新缓存
  2. 先更新缓存,后更新数据库
  3. 先删除缓存,后更新数据库
  4. 先更新数据库,后删除缓存 第一种和第二种方案,没有人使用的,因为第一种方案存在问题是:并发更新数据库场景下,会将脏数据刷到缓存。 第二种方案存在的问题是:如果先更新缓存成功,但是数据库更新失败,则肯定会造成数据不一致。目前主要用第三和第四种方案

15.先删除缓存,后更新数据库?

该方案也会出问题,此时来了两个请求,请求 A(更新操作) 和请求 B(查询操作)

  1. 请求A进行写操作,删除缓存
  2. 请求B查询发现缓存不存在
  3. 请求B去数据库查询得到旧值
  4. 请求B将旧值写入缓存
  5. 请求A将新值写入数据库 上述情况就会导致不一致的情形出现。而且,如果不采用给缓存设置过期时间策略,该数据永远都是脏数据。 答案一:延时双删最简单的解决办法延时双删 使用伪代码如下:
public void write(String key,Object data){
Redis.delKey(key);
db.updateData(data);
Thread.sleep(1000);
Redis.delKey(key);
}

转化为中文描述就是 (1)先淘汰缓存 (2)再写数据库(这两步和原来一样) (3)休眠1秒,再次淘汰缓存,这么做,可以将1秒内所造成的缓存脏数据,再次删除。确保读请求结束,写请求可以删除读请求造成的缓存脏数据。自行评估自己的项目的读数据业务逻辑的耗时,写数据的休眠时间则在读数据业务逻辑的耗时基础上,加几百ms即可。 如果使用的是 Mysql 的读写分离的架构的话,那么其实主从同步之间也会有时间差。 在这里插入图片描述 此时来了两个请求,请求 A(更新操作) 和请求 B(查询操作)

  1. 请求 A 更新操作,删除了 Redis
  2. 请求主库进行更新操作,主库与从库进行同步数据的操作
  3. 请 B 查询操作,发现 Redis 中没有数据
  4. 去从库中拿去数据
  5. 此时同步数据还未完成,拿到的数据是旧数据 此时的解决办法就是如果是对 Redis 进行填充数据的查询数据库操作,那么就强制将其指向主库进行查询。 在这里插入图片描述 答案二: 更新与读取操作进行异步串行化采用更新与读取操作进行异步串行化 异步串行化我在系统内部维护n个内存队列,更新数据的时候,根据数据的唯一标识,将该操作路由之后,发送到其中一个jvm内部的内存队列中(对同一数据的请求发送到同一个队列)。读取数据的时候,如果发现数据不在缓存中,并且此时队列里有更新库存的操作,那么将重新读取数据+更新缓存的操作,根据唯一标识路由之后,也将发送到同一个jvm内部的内存队列中。然后每个队列对应一个工作线程,每个工作线程串行地拿到对应的操作,然后一条一条的执行。这样的话,一个数据变更的操作,先执行删除缓存,然后再去更新数据库,但是还没完成更新的时候,如果此时一个读请求过来,读到了空的缓存,那么可以先将缓存更新的请求发送到队列中,此时会在队列中积压,排在刚才更新库的操作之后,然后同步等待缓存更新完成,再读库。读操作去重多个读库更新缓存的请求串在同一个队列中是没意义的,因此可以做过滤,如果发现队列中已经有了该数据的更新缓存的请求了,那么就不用再放进去了,直接等待前面的更新操作请求完成即可,待那个队列对应的工作线程完成了上一个操作(数据库的修改)之后,才会去执行下一个操作(读库更新缓存),此时会从数据库中读取最新的值,然后写入缓存中。 如果请求还在等待时间范围内,不断轮询发现可以取到值了,那么就直接返回;如果请求等待的时间超过一定时长,那么这一次直接从数据库中读取当前的旧值。(返回旧值不是又导致缓存和数据库不一致了么?那至少可以减少这个情况发生,因为等待超时也不是每次都是,几率很小吧。这里我想的是,如果超时了就直接读旧值,这时候仅仅是读库后返回而不放缓存)

16. 什么是缓存击穿?

缓存击穿跟缓存雪崩有点类似,缓存雪崩是大规模的key失效,而缓存击穿是某个热点的key失效,大并发集中对其进行请求,就会造成大量请求读缓存没读到数据,从而导致高并发访问数据库,引起数据库压力剧增。这种现象就叫做缓存击穿。 从两个方面解决,第一是否可以考虑热点key不设置过期时间,第二是否可以考虑降低打在数据库上的请求数量。 解决方案:在缓存失效后,通过互斥锁或者队列来控制读数据写缓存的线程数量,比如某个key只允许一个线程查询数据和写缓存,其他线程等待。这种方式会阻塞其他的线程,此时系统的吞吐量会下降热点数据缓存永远不过期。永不过期实际包含两层意思:物理不过期,针对热点key不设置过期时间逻辑过期,把过期时间存在key对应的value里,如果发现要过期了,通过一个后台的异步线程进行缓存的构建

17. 什么是缓存穿透?

缓存穿透是指用户请求的数据在缓存中不存在即没有命中,同时在数据库中也不存在,导致用户每次请求该数据都要去数据库中查询一遍。如果有恶意攻击者不断请求系统中不存在的数据,会导致短时间大量请求落在数据库上,造成数据库压力过大,甚至导致数据库承受不住而宕机崩溃。

缓存穿透的关键在于在Redis中查不到key值,它和缓存击穿的根本区别在于传进来的key在Redis中是不存在的。假如有黑客传进大量的不存在的key,那么大量的请求打在数据库上是很致命的问题,所以在日常开发中要对参数做好校验,一些非法的参数,不可能存在的key就直接返回错误提示。

解决方法: 将无效的key存放进Redis中:当出现Redis查不到数据,数据库也查不到数据的情况,我们就把这个key保存到Redis中,设置value="null",并设置其过期时间极短,后面再出现查询这个key的请求的时候,直接返回null,就不需要再查询数据库了。但这种处理方式是有问题的,假如传进来的这个不存在的Key值每次都是随机的,那存进Redis也没有意义。 使用布隆过滤器:如果布隆过滤器判定某个 key 不存在布隆过滤器中,那么就一定不存在,如果判定某个 key 存在,那么很大可能是存在(存在一定的误判率)。于是我们可以在缓存之前再加一个布隆过滤器,将数据库中的所有key都存储在布隆过滤器中,在查询Redis前先去布隆过滤器查询 key 是否存在,如果不存在就直接返回,不让其访问数据库,从而避免了对底层存储系统的查询压力。

如何选择:针对一些恶意攻击,攻击带过来的大量key是随机,那么我们采用第一种方案就会缓存大量不存在key的数据。那么这种方案就不合适了,我们可以先对使用布隆过滤器方案进行过滤掉这些key。所以,针对这种key异常多、请求重复率比较低的数据,优先使用第二种方案直接过滤掉。而对于空数据的key有限的,重复率比较高的,则可优先采用第一种方式进行缓存。

18. 什么是缓存雪崩?

如果缓在某一个时刻出现大规模的key失效,那么就会导致大量的请求打在了数据库上面,导致数据库压力巨大,如果在高并发的情况下,可能瞬间就会导致数据库宕机。这时候如果运维马上又重启数据库,马上又会有新的流量把数据库打死。这就是缓存雪崩。造成缓存雪崩的关键在于同一时间的大规模的key失效,主要有两种可能:第一种是Redis宕机,第二种可能就是采用了相同的过期时间。 解决方案: 1、事前:均匀过期:设置不同的过期时间,让缓存失效的时间尽量均匀,避免相同的过期时间导致缓存雪崩,造成大量数据库的访问。如把每个Key的失效时间都加个随机值, setRedis(Key,value,time + Math.random() * 10000); 保证数据不会在同一时间大面积失效。分级缓存:第一级缓存失效的基础上,访问二级缓存,每一级缓存的失效时间都不同。热点数据缓存永远不过期。永不过期实际包含两层意思:物理不过期,针对热点key不设置过期时间逻辑过期,把过期时间存在key对应的value里,如果发现要过期了,通过一个后台的异步线程进行缓存的构建保证Redis缓存的高可用,防止Redis宕机导致缓存雪崩的问题。可以使用 主从+ 哨兵,Redis集群来避免 Redis 全盘崩溃的情况。 2、事中: 互斥锁:在缓存失效后,通过互斥锁或者队列来控制读数据写缓存的线程数量,比如某个key只允许一个线程查询数据和写缓存,其他线程等待。这种方式会阻塞其他的线程,此时系统的吞吐量会下降使用熔断机制,限流降级。当流量达到一定的阈值,直接返回“系统拥挤”之类的提示,防止过多的请求打在数据库上将数据库击垮,至少能保证一部分用户是可以正常使用,其他用户多刷新几次也能得到结果。 3、事后: 开启Redis持久化机制,尽快恢复缓存数据,一旦重启,就能从磁盘上自动加载数据恢复内存中的数据

19. 什么是缓存预热?

缓存预热是指系统上线后,提前将相关的缓存数据加载到缓存系统。避免在用户请求的时候,先查询数据库,然后再将数据缓存的问题,用户直接查询事先被预热的缓存数据。如果不进行预热,那么Redis初始状态数据为空,系统上线初期,对于高并发的流量,都会访问到数据库中, 对数据库造成流量的压力。 缓存预热解决方案: 数据量不大的时候,工程启动的时候进行加载缓存动作; 数据量大的时候,设置一个定时任务脚本,进行缓存的刷新; 数据量太大的时候,优先保证热点数据进行提前加载到缓存。

20 . 什么是缓存降级?

缓存降级是指缓存失效或缓存服务器挂掉的情况下,不去访问数据库,直接返回默认数据或访问服务的内存数据。降级一般是有损的操作,所以尽量减少降级对于业务的影响程度。 在进行降级之前要对系统进行梳理,看看系统是不是可以丢卒保帅;从而梳理出哪些必须誓死保护,哪些可降级;比如可以参考日志级别设置预案: 一般:比如有些服务偶尔因为网络抖动或者服务正在上线而超时,可以自动降级; 警告:有些服务在一段时间内成功率有波动(如在95~100%之间),可以自动降级或人工降级,并发送告警; 错误:比如可用率低于90%,或者数据库连接池被打爆了,或者访问量突然猛增到系统能承受的最大阀值,此时可以根据情况自动降级或者人工降级; 严重错误:比如因为特殊原因数据错误了,此时需要紧急人工降级。

21. Redis为何选择单线程?

在Redis 6.0以前,Redis的核心网络模型选择用单线程来实现。先来看下官方的回答:

It's not very frequent that CPU becomes your bottleneck with Redis, as usually Redisis either memory or network bound. For instance, using pipelining Redisrunning on an average Linux system can deliver even 1 million requests per second, so if your application mainly uses O(N) or O(log(N)) commands, it is hardly going to use too much CPU.

核心意思就是,对于一个 DB 来说,CPU 通常不会是瓶颈,因为大多数请求不会是 CPU 密集型的,而是I/O 密集型。具体到 Redis的话,如果不考虑 RDB/AOF 等持久化方案,Redis是完全的纯内存操作,执行速度是非常快的,因此这部分操作通常不会是性能瓶颈,Redis真正的性能瓶颈在于网络 I/O,也就是客户端和服务端之间的网络传输延迟,因此 Redis选择了单线程的 I/O 多路复用来实现它的核心网络模型。实际上更加具体的选择单线程的原因如下:避免过多的上下文切换开销:如果是单线程则可以规避进程内频繁的线程切换开销,因为程序始终运行在进程中单个线程内,没有多线程切换的场景。 避免同步机制的开销:如果 Redis选择多线程模型,又因为 Redis是一个数据库,那么势必涉及到底层数据同步的问题,则必然会引入某些同步机制,比如锁,而我们知道 Redis不仅仅提供了简单的 key-value 数据结构,还有 list、set 和 hash 等等其他丰富的数据结构,而不同的数据结构对同步访问的加锁粒度又不尽相同,可能会导致在操作数据过程中带来很多加锁解锁的开销,增加程序复杂度的同时还会降低性能。简单可维护:如果 Redis使用多线程模式,那么所有的底层数据结构都必须实现成线程安全的,这无疑又使得 Redis的实现变得更加复杂。 总而言之,Redis选择单线程可以说是多方博弈之后的一种权衡:在保证足够的性能表现之下,使用单线程保持代码的简单和可维护性

22. Redis真的是单线程?

讨论 这个问题前,先看下 Redis的版本中两个重要的节点:

  1. Redisv4.0(引入多线程处理异步任务)
  2. Redis 6.0(在网络模型中实现多线程 I/O ) 所以,网络上说的Redis是单线程,通常是指在Redis 6.0之前,其核心网络模型使用的是单线程。且Redis6.0引入多线程I/O,只是用来处理网络数据的读写和协议的解析,而执行命令依旧是单线程

Redis在 v4.0 版本的时候就已经引入了的多线程来做一些异步操作,此举主要针对的是那些非常耗时的命令,通过将这些命令的执行进行异步化,避免阻塞单线程的事件循环。 在 Redisv4.0 之后增加了一些的非阻塞命令如 UNLINK 、 FLUSHALL ASYNC 、FLUSHDB ASYNC

23.Redis 6.0为何引入多线程?

很简单,就是 Redis的网络 I/O 瓶颈已经越来越明显了。随着互联网的飞速发展,互联网业务系统所要处理的线上流量越来越大,Redis的单线程模式会导致系统消耗很多 CPU 时间在网络 I/O 上从而降低吞吐量,要提升 Redis的性能有两个方向:优化网络 I/O 模块,提高机器内存读写的速度。后者依赖于硬件的发展,暂时无解。所以只能从前者下手,网络 I/O 的优化又可以分为两个方向:零拷贝技术或者 DPDK 技术利用多核优势零拷贝技术有其局限性,无法完全适配 Redis这一类复杂的网络 I/O 场景,更多网络 I/O 对 CPU 时间的消耗和 Linux 零拷贝技术。而 DPDK 技术通过旁路网卡 I/O 绕过内核协议栈的方式又太过于复杂以及需要内核甚至是硬件的支持。总结起来,Redis支持多线程主要就是两个原因:可以充分利用服务器 CPU 资源,目前主线程只能利用一个核多线程任务可以分摊 Redis 同步 IO 读写负荷

24. Redis 6.0 采用多线程后,性能的提升效果如何?

Redis 作者 antirez 在 RedisConf 2019 分享时曾提到:Redis 6 引入的多线程 IO 特性对性能提升至少是一倍以上。 国内也有大牛曾使用 unstable 版本在阿里云 esc 进行过测试,GET/SET 命令在 4 线程 IO 时性能相比单线程是几乎是翻倍了。

25. 介绍下Redis的线程模型?

Redis的线程模型包括Redis 6.0之前和Redis 6.0。下面介绍的是Redis 6.0之前。Redis 是基于 reactor 模式开发了网络事件处理器,这个处理器叫做文件事件处理器(file eventhandler)。由于这个文件事件处理器是单线程的,所以 Redis 才叫做单线程的模型。采用 IO 多路复用机制同时监听多个 Socket,根据 socket 上的事件来选择对应的事件处理器来处理这个事件。

IO多路复用是 IO 模型的一种,有时也称为异步阻塞 IO,是基于经典的 Reactor 设计模式设计的。多路指的是多个 Socket 连接,复用指的是复用一个线程。多路复用主要有三种技术:Select,Poll,Epoll。Epoll 是最新的也是目前最好的多路复用技术。

文件事件处理器的结构包含了四个部分: 多个 Socket。Socket 会产生 AE_READABLE 和 AE_WRITABLE 事件:当 socket 变得可读时或者有新的可以应答的 socket 出现时,socket 就会产生一个AE_READABLE 事件 当 socket 变得可写时,socket 就会产生一个 AE_WRITABLE 事件。IO 多路复用程序 文件事件分派器事件处理器。事件处理器包括:连接应答处理器、命令请求处理器、命令回复处理器,每个处理器对应不同的 socket 事件: 如果是客户端要连接 Redis,那么会为 socket 关联连接应答处理器 如果是客户端要写数据到 Redis(读、写请求命令),那么会为 socket 关联命令请求处理器 如果是客户端要从 Redis 读数据,那么会为 socket 关联命令回复处理器多个 socket 会产生不同的事件,不同的事件对应着不同的操作,IO 多路复用程序监听着这些 Socket, 当这些 Socket 产生了事件,IO 多路复用程序会将这些事件放到一个队列中,通过这个队列,以有序、同步、每次一个事件的方式向文件时间分派器中传送。当事件处理器处理完一个事件后,IO 多路复用程序才会继续向文件分派器传送下一个事件。 下图是客户端与 Redis 通信的一次完整的流程: 在这里插入图片描述

  1. Redis 启动初始化的时候,Redis 会将连接应答处理器与 AE_READABLE 事件关联起来。
  2. 如果一个客户端跟 Redis 发起连接,此时 Redis 会产生一个 AE_READABLE 事件,由于开始之初AE_READABLE 是与连接应答处理器关联,所以由连接应答处理器来处理该事件,这时连接应答处理器会与客户端建立连接,创建客户端响应的 socket,同时将这个 socket 的 AE_READABLE 事件与命令请求处理器关联起来。
  3. 如果这个时间客户端向 Redis 发送一个命令(set k1 v1),这时 socket 会产生一个 AE_READABLE 事件,IO 多路复用程序会将该事件压入队列中,此时事件分派器从队列中取得该事件,由于该 socket 的 AE_READABLE 事件已经和命令请求处理器关联了,因此事件分派器会将该事件交给命令请求处理器处理,命令请求处理器读取事件中的命令并完成。操作完成后,Redis 会将该 socket 的 AE_WRITABLE 事件与命令回复处理器关联。
  4. 如果客户端已经准备好接受数据后,Redis 中的该 socket 会产生一个 AE_WRITABLE 事件,同样会压入队列然后被事件派发器取出交给相对应的命令回复处理器,由该命令回复处理器将准备好的响应数据写入 socket 中,供客户端读取。
  5. 命令回复处理器写完后,就会删除该 socket 的 AE_WRITABLE 事件与命令回复处理器的关联关系。

26. Redis 6.0 多线程的实现机制?

流程简述如下: 主线程负责接收建立连接请求,获取 Socket 放入全局等待读处理队列。 主线程处理完读事件之后,通过 RR(Round Robin)将这些连接分配给这些 IO 线程。 主线程阻塞等待 IO 线程读取 Socket 完毕。 主线程通过单线程的方式执行请求命令,请求数据读取并解析完成,但并不执行。 主线程阻塞等待 IO 线程将数据回写 Socket 完毕。 在这里插入图片描述 该设计有如下特点: IO 线程要么同时在读 Socket,要么同时在写,不会同时读或写。 IO 线程只负责读写 Socket 解析命令,不负责命令处理。

27. Redis 6.0开启多线程后,是否会存在线程并发安全问题?

从实现机制可以看出,Redis 的多线程部分只是用来处理网络数据的读写和协议解析,执行命令仍然是单线程顺序执行。所以我们不需要去考虑控制 Key、Lua、事务,LPUSH/LPOP 等等的并发及线程安全问题。

28. Redis 6.0 与 Memcached 多线程模型的对比?

相同点:都采用了 Master 线程 -Worker 线程的模型。 不同点:Memcached 执行主逻辑也是在 Worker 线程里,模型更加简单,实现了真正的线程隔离,符合我们对线程隔离的常规理解。而 Redis 把处理逻辑交还给 Master 线程,虽然一定程度上增加了模型复杂度,但也解决了线程并发安全等问题。

29. Redis事务的概念?

Redis的事务并不是我们传统意义上理解的事务,我们都知道 单个 Redis 命令的执行是原子性的,但Redis 没有在事务上增加任何维持原子性的机制,所以 Redis 事务的执行并不是原子性的。事务可以理解为一个打包的批量执行脚本,但批量指令并非原子化的操作,中间某条指令的失败不会导致前面已做指令的回滚,也不会造成后续的指令不做。 总结:

  1. Redis事务中如果有某一条命令执行失败,之前的命令不会回滚,其后的命令仍然会被继续执行。鉴于这个原因,所以说Redis的事务严格意义上来说是不具备原子性的。
  2. Redis事务中所有命令都会序列化、按顺序地执行。事务在执行的过程中,不会被其他客户端发送来的命令请求所打断。
  3. 在事务开启之前,如果客户端与服务器之间出现通讯故障并导致网络断开,其后所有待执行的语句都将不会被服务器执行。然而如果网络中断事件是发生在客户端执行EXEC命令之后,那么该事务中的所有命令都会被服务器执行。 当使用Append-Only模式时,Redis会通过调用系统函数write将该事务内的所有写操作在本次调用中全部写入磁盘。然而如果在写入的过程中出现系统崩溃,如电源故障导致的宕机,那么此时也许只有部分数据被写入到磁盘,而另外一部分数据却已经丢失。Redis服务器会在重新启动时执行一系列必要的一致性检测,一旦发现类似问题,就会立即退出并给出相应的错误提示。此时,我们就要充分利用Redis工具包中提供的Redis-check-aof工具,该工具可以帮助我们定位到数据不一致的错误,并将已经写入的部分数据进行回滚。修复之后我们就可以再次重新启动Redis服务器了。

30. Redis事务的三个阶段?

  1. multi 开启事务
  2. 大量指令入队
  3. exec执行事务块内命令,截止此处一个事务已经结束。
  4. discard 取消事务
  5. watch 监视一个或多个key,如果事务执行前key被改动,事务将打断。unwatch 取消监视。事务执行过程中,如果服务端收到有EXEC、DISCARD、WATCH、MULTI之外的请求,将会把请求放入队列中排队.

31. Redis事务相关命令?

Redis事务功能是通过MULTI、EXEC、DISCARD和WATCH 四个原语实现的 WATCH 命令是一个乐观锁,可以为 Redis 事务提供 check-and-set (CAS)行为。 可以监控一个或多个键,一旦其中有一个键被修改(或删除),之后的事务就不会执行,监控一直持续到EXEC命令。 MULTI命令用于开启一个事务,它总是返回OK。 MULTI执行之后,客户端可以继续向服务器发送任意多条命令,这些命令不会立即被执行,而是被放到一个队列中,当EXEC命令被调用时,所有队列中的命令才会被执行。 EXEC:执行所有事务块内的命令。返回事务块内所有命令的返回值,按命令执行的先后顺序排列。 当操作被打断时,返回空值 nil 。通过调用DISCARD,客户端可以清空事务队列,并放弃执行事务, 并且客户端会从事务状态中退出。 UNWATCH命令可以取消watch对所有key的监控。

32. Redis事务支持隔离性吗?

Redis 是单进程程序,并且它保证在执行事务时,不会对事务进行中断,事务可以运行直到执行完所有事务队列中的命令为止。因此,Redis 的事务是总是带有隔离性的。

33. Redis为什么不支持事务回滚?

Redis 命令只会因为错误的语法而失败,或是命令用在了错误类型的键上面,这些问题不能在入队时发现,这也就是说,从实用性的角度来说,失败的命令是由编程错误造成的,而这些错误应该在开发的过程中被发现,而不应该出现在生产环境中.因为不需要对回滚进行支持,所以 Redis 的内部可以保持简单且快速

34. Redis事务其他实现?

基于Lua脚本,Redis可以保证脚本内的命令一次性、按顺序地执行,其同时也不提供事务运行错误的回滚,执行过程中如果部分命令运行错误,剩下的命令还是会继续运行完。 基于中间标记变量,通过另外的标记变量来标识事务是否执行完成,读取数据时先读取该标记变量判断是否事务执行完成。但这样会需要额外写代码实现,比较繁琐。

35. Redis常见使用方式有哪些?

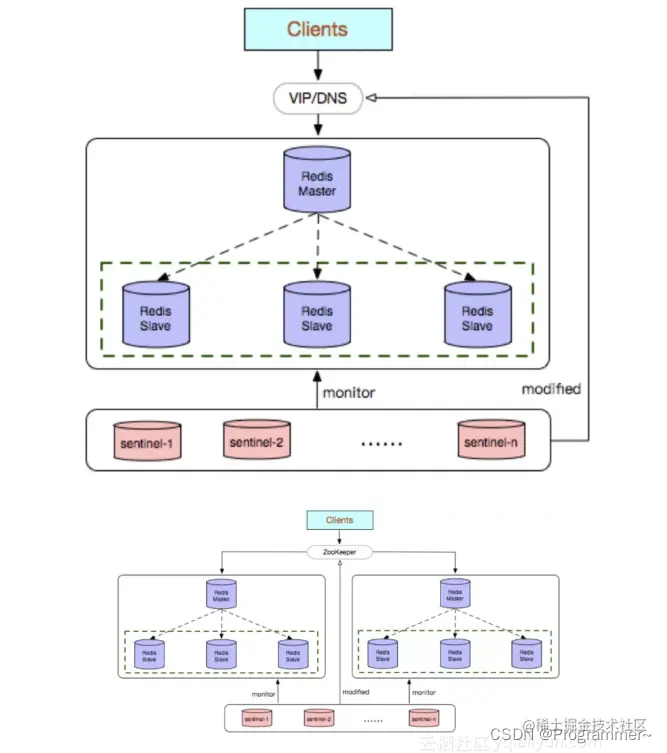
Redis的几种常见使用方式包括: Redis单副本; Redis多副本(主从); Redis Sentinel(哨兵); Redis Cluster; Redis自研。 使用场景:如果数据量很少,主要是承载高并发高性能的场景,比如缓存一般就几个G的话,单机足够了。 主从模式:master 节点挂掉后,需要手动指定新的 master,可用性不高,基本不用。 哨兵模式:master 节点挂掉后,哨兵进程会主动选举新的 master,可用性高,但是每个节点存储的数据是一样的,浪费内存空间。数据量不是很多,集群规模不是很大,需要自动容错容灾的时候使用。Redis cluster 主要是针对海量数据+高并发+高可用的场景,如果是海量数据,如果你的数据量很大,那么建议就用Redis cluster,所有master的容量总和就是Redis cluster可缓存的数据容量。

36. 介绍下Redis单副本?

Redis单副本,采用单个Redis节点部署架构,没有备用节点实时同步数据,不提供数据持久化和备份策略,适用于数据可靠性要求不高的纯缓存业务场景。 在这里插入图片描述 优点: 架构简单,部署方便; 高性价比:缓存使用时无需备用节点(单实例可用性可以用supervisor或crontab保证),当然为了满足业务的高可用性,也可以牺牲一个备用节点,但同时刻只有一个实例对外提供服务;高性能。 缺点: 不保证数据的可靠性; 在缓存使用,进程重启后,数据丢失,即使有备用的节点解决高可用性,但是仍然不能解决缓存预热问题,因此不适用于数据可靠性要求高的业务; 高性能受限于单核CPU的处理能力(Redis是单线程机制),CPU为主要瓶颈,所以适合操作命令简单,排序、计算较少的场景。也可以考虑用Memcached替代。

37. 介绍下Redis多副本(主从)?

Redis多副本,采用主从(replication)部署结构,相较于单副本而言最大的特点就是主从实例间数据实时同步,并且提供数据持久化和备份策略。主从实例部署在不同的物理服务器上,根据公司的基础环境配置,可以实现同时对外提供服务和读写分离策略。 在这里插入图片描述 优点: 高可靠性:一方面,采用双机主备架构,能够在主库出现故障时自动进行主备切换,从库提升为主库提供服务,保证服务平稳运行;另一方面,开启数据持久化功能和配置合理的备份策略,能有效的解决数据误操作和数据异常丢失的问题;读写分离策略:从节点可以扩展主库节点的读能力,有效应对大并发量的读操作。 缺点: 故障恢复复杂,如果没有RedisHA系统(需要开发),当主库节点出现故障时,需要手动将一个从节点晋升为主节点,同时需要通知业务方变更配置,并且需要让其它从库节点去复制新主库节点,整个过程需要人为干预,比较繁琐; 主库的写能力受到单机的限制,可以考虑分片; 主库的存储能力受到单机的限制,可以考虑Pika; 原生复制的弊端在早期的版本中也会比较突出,如:Redis复制中断后,Slave会发起psync,此时如果同步不成功,则会进行全量同步,主库执行全量备份的同时可能会造成毫秒或秒级的卡顿;又由于COW机制,导致极端情况下的主库内存溢出,程序异常退出或宕机;主库节点生成备份文件导致服务器磁盘IO和CPU(压缩)资源消耗;发送数GB大小的备份文件导致服务器出口带宽暴增,阻塞请求,建议升级到最新版本

38. 介绍下Redis Sentinel(哨兵)?

主从模式下,当主服务器宕机后,需要手动把一台从服务器切换为主服务器,这就需要人工干预,费事费力,还会造成一段时间内服务不可用。这种方式并不推荐,实际生产中,我们优先考虑哨兵模式。这种模式下,master 宕机,哨兵会自动选举 master 并将其他的 slave 指向新的 master

Redis Sentinel是社区版本推出的原生高可用解决方案,其部署架构主要包括两部分:Redis Sentinel集群和Redis数据集群。 其中Redis Sentinel集群是由若干Sentinel节点组成的分布式集群,可以实现故障发现、故障自动转移、配置中心和客户端通知。Redis Sentinel的节点数量要满足2n+1(n>=1)的奇数个。 在这里插入图片描述 优点: Redis Sentinel集群部署简单;能够解决Redis主从模式下的高可用切换问题;很方便实现Redis数据节点的线形扩展,轻松突破Redis自身单线程瓶颈,可极大满足Redis大容量或高性能的业务需求;可以实现一套Sentinel监控一组Redis数据节点或多组数据节点。 缺点: 部署相对Redis主从模式要复杂一些,原理理解更繁琐;资源浪费,Redis数据节点中slave节点作为备份节点不提供服务;Redis Sentinel主要是针对Redis数据节点中的主节点的高可用切换,对Redis的数据节点做失败判定分为主观下线和客观下线两种,对于Redis的从节点有对节点做主观下线操作,并不执行故障转移。不能解决读写分离问题,实现起来相对复杂。

39. 介绍下Redis Cluster?

Redis 的哨兵模式基本已经可以实现高可用,读写分离 ,但是在这种模式下每台 Redis 服务器都存储相同的数据,很浪费内存,所以在 Redis3.0 上加入了 Cluster 集群模式,实现了 Redis 的分布式存储,对数据进行分片,也就是说每台 Redis 节点上存储不同的内容。

Redis Cluster是社区版推出的Redis分布式集群解决方案,主要解决Redis分布式方面的需求,比如,当遇到单机内存,并发和流量等瓶颈的时候,Redis Cluster能起到很好的负载均衡的目的。Redis Cluster集群节点最小配置6个节点以上(3主3从),其中主节点提供读写操作,从节点作为备用节点,不提供请求,只作为故障转移使用。Redis Cluster采用虚拟槽分区,所有的键根据哈希函数映射到0~16383个整数槽内,每个节点负责维护一部分槽以及槽所印映射的键值数据。

优点: 无中心架构;数据按照slot存储分布在多个节点,节点间数据共享,可动态调整数据分布; 可扩展性:可线性扩展到1000多个节点,节点可动态添加或删除;高可用性:部分节点不可用时,集群仍可用。通过增加Slave做standby数据副本,能够实现故障自动failover,节点之间通过gossip协议交换状态信息,用投票机制完成Slave到Master的角色提升;降低运维成本,提高系统的扩展性和可用性。 缺点: Client实现复杂,驱动要求实现Smart Client,缓存slots mapping信息并及时更新,提高了开发难度,客户端的不成熟影响业务的稳定性。目前仅JedisCluster相对成熟,异常处理部分还不完善,比如常见的“max redirect exception”。节点会因为某些原因发生阻塞(阻塞时间大于clutser-node-timeout),被判断下线,这种failover是没有必要的。数据通过异步复制,不保证数据的强一致性。多个业务使用同一套集群时,无法根据统计区分冷热数据,资源隔离性较差,容易出现相互影响的情况。Slave在集群中充当“冷备”,不能缓解读压力,当然可以通过SDK的合理设计来提高Slave资源的利用率。Key批量操作限制,如使用mset、mget目前只支持具有相同slot值的Key执行批量操作。对于映射为不同slot值的Key由于Keys不支持跨slot查询,所以执行mset、mget、sunion等操作支持不友好。Key事务操作支持有限,只支持多key在同一节点上的事务操作,当多个Key分布于不同的节点上时无法使用事务功能。Key作为数据分区的最小粒度,不能将一个很大的键值对象如hash、list等映射到不同的节点。不支持多数据库空间,单机下的Redis可以支持到16个数据库,集群模式下只能使用1个数据库空间,即db 0。复制结构只支持一层,从节点只能复制主节点,不支持嵌套树状复制结构。避免产生hot-key,导致主库节点成为系统的短板。避免产生big-key,导致网卡撑爆、慢查询等。重试时间应该大于cluster-node-time时间。Redis Cluster不建议使用pipeline和multi-keys操作,减少max redirect产生的场景。

40. 介绍下Redis自研?

Redis自研的高可用解决方案,主要体现在配置中心、故障探测和failover的处理机制上,通常需要根据企业业务的实际线上环境来定制化。 在这里插入图片描述 在这里插入图片描述

优点: 高可靠性、高可用性; 自主可控性高; 贴切业务实际需求,可缩性好,兼容性好。 缺点: 实现复杂,开发成本高; 需要建立配套的周边设施,如监控,域名服务,存储元数据信息的数据库等; 维护成本高。

41. Redis高可用方案具体怎么实施?

使用官方推荐的哨兵(sentinel)机制就能实现,当主节点出现故障时,由Sentinel自动完成故障发现和转移,并通知应用方,实现高可用性。它有四个主要功能: 集群监控,负责监控Redis master和slave进程是否正常工作。 消息通知,如果某个Redis实例有故障,那么哨兵负责发送消息作为报警通知给管理员。 故障转移,如果master node挂掉了,会自动转移到slave node上。 配置中心,如果故障转移发生了,通知client客户端新的master地址。

42. 了解主从复制的原理吗?

1、主从架构的核心原理 当启动一个slave node的时候,它会发送一个PSYNC命令给master node如果这是slave node重新连接master node,那么master node仅仅会复制给slave部分缺少的数据; 否则如果是slave node第一次连接master node,那么会触发一次full resynchronization开始full resynchronization的时候,master会启动一个后台线程,开始生成一份RDB快照文件,同时还会将从客户端收到的所有写命令缓存在内存中。RDB文件生成完毕之后,master会将这个RDB发送给slave,slave会先写入本地磁盘,然后再从本地磁盘加载到内存中。然后master会将内存中缓存的写命令发送给slave,slave也会同步这些数据。slave node如果跟master node有网络故障,断开了连接,会自动重连。master如果发现有多个slave node都来重新连接,仅仅会启动一个rdb save操作,用一份数据服务所有slave node。 2、主从复制的断点续传 从Redis 2.8开始,就支持主从复制的断点续传,如果主从复制过程中,网络连接断掉了,那么可以接着上次复制的地方,继续复制下去,而不是从头开始复制一份master node会在内存中常见一个backlog,master和slave都会保存一个replica offset还有一个masterid,offset就是保存在backlog中的。如果master和slave网络连接断掉了,slave会让master从上次的replica offset开始继续复制但是如果没有找到对应的offset,那么就会执行一次resynchronization 3、无磁盘化复制 master在内存中直接创建rdb,然后发送给slave,不会在自己本地落地磁盘了repl-diskless-sync repl-diskless-sync-delay,等待一定时长再开始复制,因为要等更多slave重新连接过来 4、过期key处理 slave不会过期key,只会等待master过期key。如果master过期了一个key,或者通过LRU淘汰了一个key,那么会模拟一条del命令发送给slave。

43. 由于主从延迟导致读取到过期数据怎么处理?

  1. 通过scan命令扫库:当Redis中的key被scan的时候,相当于访问了该key,同样也会做过期检测,充分发挥Redis惰性删除的策略。这个方法能大大降低了脏数据读取的概率,但缺点也比较明显,会造成一定的数据库压力,否则影响线上业务的效率。
  2. Redis加入了一个新特性来解决主从不一致导致读取到过期数据问题,增加了key是否过期以及对主从库的判断,如果key已过期,当前访问的master则返回null;当前访问的是从库,且执行的是只读命令也返回null。

44. 主从复制的过程中如果因为网络原因停止复制了会怎么样?

如果出现网络故障断开连接了,会自动重连的,从Redis 2.8开始,就支持主从复制的断点续传,可以接着上次复制的地方,继续复制下去,而不是从头开始复制一份。master如果发现有多个slave node都来重新连接,仅仅会启动一个rdb save操作,用一份数据服务所有slave node。master node会在内存中创建一个 backlog ,master和slave都会保存一个 replica offset ,还有一个 master id ,offset就是保存在backlog中的。如果master和slave网络连接断掉了,slave会让master从上次的replica offset开始继续复制。但是如果没有找到对应的offset,那么就会执行一次 resynchronization 全量复制。

45. Redis主从架构数据会丢失吗,为什么?

有两种数据丢失的情况:

  1. 异步复制导致的数据丢失:因为master -> slave的复制是异步的,所以可能有部分数据还没复制到slave,master就宕机了,此时这些部分数据就丢失了。
  2. 脑裂导致的数据丢失:某个master所在机器突然脱离了正常的网络,跟其他slave机器不能连接,但是实际上master还运行着,此时哨兵可能就会认为master宕机了,然后开启选举,将其他slave切换成了master。这个时候,集群里就会有两个master,也就是所谓的脑裂。此时虽然某个slave被切换成了master,但是可能client还没来得及切换到新的master,还继续写向旧master的数据可能也丢失了。因此旧master再次恢复的时候,会被作为一个slave挂到新的master上去,自己的数据会清空,重新从新的master复制数据。

46. 如何解决主从架构数据丢失的问题?

数据丢失的问题是不可避免的,但是我们可以尽量减少。 在Redis的配置文件里设置参数

min-slaves-to-write 1 min-slaves-max-lag 10

min-slaves-to-write 默认情况下是0, min-slaves-max-lag 默认情况下是10。 上面的配置的意思是要求至少有1个slave,数据复制和同步的延迟不能超过10秒。如果说一旦所有的slave,数据复制和同步的延迟都超过了10秒钟,那么这个时候,master就不会再接收任何请求了。 减小 min-slaves-max-lag 参数的值,这样就可以避免在发生故障时大量的数据丢失,一旦发现延迟超过了该值就不会往master中写入数据。 那么对于client,我们可以采取降级措施,将数据暂时写入本地缓存和磁盘中,在一段时间后重新写入master来保证数据不丢失;也可以将数据写入kafka消息队列,隔一段时间去消费kafka中的数据

47. Redis哨兵是怎么工作的?

  1. 每个Sentinel以每秒钟一次的频率向它所知的Master,Slave以及其他 Sentinel 实例发送一个PING 命令。
  2. 如果一个实例(instance)距离最后一次有效回复 PING 命令的时间超过 down-after-milliseconds选项所指定的值, 则这个实例会被当前 Sentinel 标记为主观下线。
  3. 如果一个Master被标记为主观下线,则正在监视这个Master的所有 Sentinel 要以每秒一次的频率确认Master的确进入了主观下线状态。
  4. 当有足够数量的 Sentinel(大于等于配置文件指定的值)在指定的时间范围内确认Master的确进入了主观下线状态, 则Master会被标记为客观下线 。
  5. 当Master被 Sentinel 标记为客观下线时,Sentinel 向下线的 Master 的所有 Slave 发送 INFO 命令的频率会从 10 秒一次改为每秒一次 (在一般情况下, 每个 Sentinel 会以每 10 秒一次的频率向它已知的所有Master,Slave发送 INFO 命令 )。
  6. 若没有足够数量的 Sentinel 同意 Master 已经下线, Master 的客观下线状态就会变成主观下线。若 Master 重新向 Sentinel 的 PING 命令返回有效回复, Master 的主观下线状态就会被移除。
  7. sentinel节点会与其他sentinel节点进行“沟通”,投票选举一个sentinel节点进行故障处理,在从节点中选取一个主节点,其他从节点挂载到新的主节点上自动复制新主节点的数据。

48. 故障转移时会从剩下的slave选举一个新的master,被选举为master的标准是什么?

如果一个master被认为odown了,而且majority哨兵都允许了主备切换,那么某个哨兵就会执行主备切换操作,此时首先要选举一个slave来,会考虑slave的一些信息。 1.跟master断开连接的时长。如果一个slave跟master断开连接已经超过了down-after-milliseconds的10倍,外加master宕机的时长,那么slave就被认为不适合选举为master. 2.slave优先级。按照slave优先级进行排序,slave priority越低,优先级就越高 3.复制offset。如果slave priority相同,那么看replica offset,哪个slave复制了越多的数据,offset越靠后,优先级就越高 4.run id如果上面两个条件都相同,那么选择一个run id比较小的那个slave。

49. 同步配置的时候其他哨兵根据什么更新自己的配置呢?

执行切换的那个哨兵,会从要切换到的新master(salve->master)那里得到一个configurationepoch,这就是一个version号,每次切换的version号都必须是唯一的。 如果第一个选举出的哨兵切换失败了,那么其他哨兵,会等待failover-timeout时间,然后接替继续执行切换,此时会重新获取一个新的configuration epoch 作为新的version号。 这个version号就很重要了,因为各种消息都是通过一个channel去发布和监听的,所以一个哨兵完成一次新的切换之后,新的master配置是跟着新的version号的,其他的哨兵都是根据版本号的大小来更新自己的master配置的。

50. 为什么Redis哨兵集群只有2个节点无法正常工作?

哨兵集群必须部署2个以上节点。如果两个哨兵实例,即两个Redis实例,一主一从的模式。 则Redis的配置quorum=1,表示一个哨兵认为master宕机即可认为master已宕机。但是如果是机器1宕机了,那哨兵1和master都宕机了,虽然哨兵2知道master宕机了,但是这个时候,需要majority,也就是大多数哨兵都是运行的,2个哨兵的majority就是2(2的majority=2,3的majority=2,5的majority=3,4的majority=2),2个哨兵都运行着,就可以允许执行故障转移。但此时哨兵1没了就只有1个哨兵了了,此时就没有majority来允许执行故障转移,所以故障转移不会执行。

51. Redis cluster中是如何实现数据分布的?这种方式有什么优点?

Redis cluster有固定的16384个hash slot(哈希槽),对每个key计算CRC16值,然后对16384取模,可以获取key对应的hash slot。Redis cluster中每个master都会持有部分slot(槽),比如有3个master,那么可能每个master持有5000多个hash slot。hash slot让node的增加和移除很简单,增加一个master,就将其他master的hash slot移动部分过去,减少一个master,就将它的hash slot移动到其他master上去。每次增加或减少master节点都是对16384取模,而不是根据master数量,这样原本在老的master上的数据不会因master的新增或减少而找不到。并且增加或减少master时Redis cluster移动hash slot的成本是非常低的。

52. redis cluster节点间通信是什么机制?

Redis cluster节点间采取gossip协议进行通信,所有节点都持有一份元数据,不同的节点如果出现了元数据的变更之后U不断地i将元数据发送给其他节点让其他节点进行数据变更

节点互相之间不断通信,保持整个集群所有节点的数据是完整的。 主要交换故障信息、节点的增加和移除、hash slot信息等。

这种机制的好处在于,元数据的更新比较分散,不是集中在一个地方,更新请求会陆陆续续,打到所有节点上去更新,有一定的延时,降低了压力;缺点,元数据更新有延时,可能导致集群的一些操作会有一些滞后。

53. 什么是分布式锁?为什么用分布式锁?

锁在程序中的作用就是同步工具,保证共享资源在同一时刻只能被一个线程访问,Java中的锁我们都很熟悉了,像synchronized 、Lock都是我们经常使用的,但是Java的锁只能保证单机的时候有效,分布式集群环境就无能为力了,这个时候我们就需要用到分布式锁。 分布式锁,顾名思义,就是分布式项目开发中用到的锁,可以用来控制分布式系统之间同步访问共享资源。 思路是:在整个系统提供一个全局、唯一的获取锁的“东西”,然后每个系统在需要加锁时,都去问这个“东西”拿到一把锁,这样不同的系统拿到的就可以认为是同一把锁。至于这个“东西”,可以是Redis、Zookeeper,也可以是数据库。 一般来说,分布式锁需要满足的特性有这么几点: 1、互斥性:在任何时刻,对于同一条数据,只有一台应用可以获取到分布式锁; 2、高可用性:在分布式场景下,一小部分服务器宕机不影响正常使用,这种情况就需要将提供分布式锁的服务以集群的方式部署; 3、防止锁超时:如果客户端没有主动释放锁,服务器会在一段时间之后自动释放锁,防止客户端宕机或者网络不可达时产生死锁; 4、独占性:加锁解锁必须由同一台服务器进行,也就是锁的持有者才可以释放锁,不能出现你加的锁,别人给你解锁了。

54. 常见的分布式锁有哪些解决方案?

实现分布式锁目前有三种流行方案,即基于关系型数据库、Redis、ZooKeeper 的方案 1、基于关系型数据库,如MySQL基于关系型数据库实现分布式锁,是依赖数据库的唯一性来实现资源锁定,比如主键和唯一索引等。 缺点: 这把锁强依赖数据库的可用性,数据库是一个单点,一旦数据库挂掉,会导致业务系统不可用。这把锁没有失效时间,一旦解锁操作失败,就会导致锁记录一直在数据库中,其他线程无法再获得到锁。这把锁只能是非阻塞的,因为数据的insert操作,一旦插入失败就会直接报错。没有获得锁的线程并不会进入排队队列,要想再次获得锁就要再次触发获得锁操作。 这把锁是非重入的,同一个线程在没有释放锁之前无法再次获得该锁。因为数据中数据已经存在了。 2、基于Redis实现 优点: Redis 锁实现简单,理解逻辑简单,性能好,可以支撑高并发的获取、释放锁操作。 缺点: Redis 容易单点故障,集群部署,并不是强一致性的,锁的不够健壮; key 的过期时间设置多少不明确,只能根据实际情况调整; 需要自己不断去尝试获取锁,比较消耗性能。 3、基于zookeeper 优点: zookeeper 天生设计定位就是分布式协调,强一致性,锁很健壮。如果获取不到锁,只需要添加一个监听器就可以了,不用一直轮询,性能消耗较小。 缺点: 在高请求高并发下,系统疯狂的加锁释放锁,最后 zk 承受不住这么大的压力可能会存在宕机的风险。

55. Redis实现分布式锁?

分布式锁的三个核心要素 1、加锁 使用setnx来加锁。key是锁的唯一标识,按业务来决定命名,value这里设置为test。

setx key test

当一个线程执行setnx返回1,说明key原本不存在,该线程成功得到了锁;当一个线程执行setnx返回0,说明key已经存在,该线程抢锁失败; 2、解锁 有加锁就得有解锁。当得到的锁的线程执行完任务,需要释放锁,以便其他线程可以进入。释放锁的最简单方式就是执行del指令。

del key

释放锁之后,其他线程就可以继续执行setnx命令来获得锁。 3、锁超时 锁超时知道的是:如果一个得到锁的线程在执行任务的过程中挂掉,来不及显式地释放锁,这块资源将会永远被锁住,别的线程北向进来。所以,setnx的key必须设置一个超时时间,以保证即使没有被显式释放,这把锁也要在一段时间后自动释放。setnx不支持超时参数,所以需要额外指令,

expire key 30

上述分布式锁存在的问题 通过上述 setnx 、 del 和 expire 实现的分布式锁还是存在着一些问题。 1、SETNX 和 EXPIRE 非原子性 假设一个场景中,某一个线程刚执行setnx,成功得到了锁。此时setnx刚执行成功,还未来得及执行expire命令,节点就挂掉了。此时这把锁就没有设置过期时间,别的线程就再也无法获得该锁。 解决措施: 由于 setnx 指令本身是不支持传入超时时间的,而在Redis2.6.12版本上为 set 指令增加了可选参数, 用法如下: EX second: 设置键的过期时间为second秒; PX millisecond:设置键的过期时间为millisecond毫秒; NX:只在键不存在时,才对键进行设置操作; XX:只在键已经存在时,才对键进行设置操作; SET操作完成时,返回OK,否则返回nil。 2、锁误解除 如果线程 A 成功获取到了锁,并且设置了过期时间 30 秒,但线程 A 执行时间超过了 30 秒,锁过期自动释放,此时线程 B 获取到了锁;随后 A 执行完成,线程 A 使用 DEL 命令来释放锁,但此时线程 B 加的锁还没有执行完成,线程 A 实际释放的线程 B 加的锁。 解决办法: 在del释放锁之前加一个判断,验证当前的锁是不是自己加的锁。 具体在加锁的时候把当前线程的id当做value,可生成一个 UUID 标识当前线程,在删除之前验证key对应的value是不是自己线程的id。 还可以使用 lua 脚本做验证标识和解锁操作。 3、超时解锁导致并发 如果线程 A 成功获取锁并设置过期时间 30 秒,但线程 A 执行时间超过了 30 秒,锁过期自动释放,此时线程 B 获取到了锁,线程 A 和线程 B 并发执行。 A、B 两个线程发生并发显然是不被允许的,一般有两种方式解决该问题: 将过期时间设置足够长,确保代码逻辑在锁释放之前能够执行完成。 为获取锁的线程增加守护线程,为将要过期但未释放的锁增加有效时间。 4、不可重入

expire key 30 SET key value [EX seconds][PX milliseconds] [NX|XX]

当线程在持有锁的情况下再次请求加锁,如果一个锁支持一个线程多次加锁,那么这个锁就是可重入的。如果一个不可重入锁被再次加锁,由于该锁已经被持有,再次加锁会失败。Redis 可通过对锁进行重入计数,加锁时加 1,解锁时减 1,当计数归 0 时释放锁。

5、无法等待锁释放上述命令执行都是立即返回的,如果客户端可以等待锁释放就无法使用。可以通过客户端轮询的方式解决该问题,当未获取到锁时,等待一段时间重新获取锁,直到成功获取锁或等待超时。这种方式比较消耗服务器资源,当并发量比较大时,会影响服务器的效率。另一种方式是使用 Redis 的发布订阅功能,当获取锁失败时,订阅锁释放消息,获取锁成功后释放时,发送锁释放消息。 具体实现参考:xiaomi-info.github.io/2019/12/17/…

56. 了解RedLock吗?

Redlock是一种算法,Redlock也就是 Redis Distributed Lock,可用实现多节点Redis的分布式锁。 RedLock官方推荐,Redisson完成了对Redlock算法封装。 此种方式具有以下特性: 互斥访问:即永远只有一个 client 能拿到锁 避免死锁:最终 client 都可能拿到锁,不会出现死锁的情况,即使锁定资源的服务崩溃或者分区,仍然能释放锁。 容错性:只要大部分 Redis 节点存活(一半以上),就可以正常提供服务

57. RedLock的原理?

假设有5个完全独立的Redis主服务器

  1. 获取当前时间戳
  2. client尝试按照顺序使用相同的key,value获取所有Redis服务的锁,在获取锁的过程中的获取时间比锁过期时间短很多,这是为了不要过长时间等待已经关闭的Redis服务。并且试着获取下一个Redis实例。比如:TTL为5s,设置获取锁最多用1s,所以如果一秒内无法获取锁,就放弃获取这个锁,从而尝试获取下个锁
  3. client通过获取所有能获取的锁后的时间减去第一步的时间,这个时间差要小于TTL时间并且至少有3个Redis实例成功获取锁,才算真正的获取锁成功
  4. 如果成功获取锁,则锁的真正有效时间是 TTL减去第三步的时间差 的时间;比如:TTL 是5s,获取所有锁用了2s,则真正锁有效时间为3s(其实应该再减去时钟漂移);
  5. 如果客户端由于某些原因获取锁失败,便会开始解锁所有Redis实例;因为可能已经获取了小于3个锁,必须释放,否则影响其他client获取锁算法示意图如下: 在这里插入图片描述

58. Redis如何做内存优化?

控制key的数量。当使用Redis存储大量数据时,通常会存在大量键,过多的键同样会消耗大量内存。Redis本质是一个数据结构服务器,它为我们提供多种数据结构,如hash,list,set,zset 等结构。使用Redis时不要进入一个误区,大量使用get/set这样的API,把Redis当成Memcached使用。对于存储相同的数据内容利用Redis的数据结构降低外层键的数量,也可以节省大量内存。缩减键值对象,降低Redis内存使用最直接的方式就是缩减键(key)和值(value)的长度。 key长度:如在设计键时,在完整描述业务情况下,键值越短越好。 value长度:值对象缩减比较复杂,常见需求是把业务对象序列化成二进制数组放入Redis。 首先应该在业务上精简业务对象,去掉不必要的属性避免存储无效数据。其次在序列化工具选择上,应该选择更高效的序列化工具来降低字节数组大小。 编码优化。Redis对外提供了string,list,hash,set,zet等类型,但是Redis内部针对不同类型存在编码的概念,所谓编码就是具体使用哪种底层数据结构来实现。编码不同将直接影响数据的内存占用和读写效率。可参考文章:cloud.tencent.com/developer/a…

59. 如果现在有个读超高并发的系统,用Redis来抗住大部分读请求,你会怎么设计?

如果是读高并发的话,先看读并发的数量级是多少,因为Redis单机的读QPS在万级,每秒几万没问题,使用一主多从+哨兵集群的缓存架构来承载每秒10W+的读并发,主从复制,读写分离。使用哨兵集群主要是提高缓存架构的可用性,解决单点故障问题。主库负责写,多个从库负责读,支持水平扩容,根据读请求的QPS来决定加多少个Redis从实例。如果读并发继续增加的话,只需要增加Redis从实例就行了。 如果需要缓存1T+的数据,选择Redis cluster模式,每个主节点存一部分数据,假设一个master存32G,那只需要n*32G>=1T,n个这样的master节点就可以支持1T+的海量数据的存储了

Redis单主的瓶颈不在于读写的并发,而在于内存容量,即使是一主多从也是不能解决该问题,因为一主多从架构下,多个slave的数据和master的完全一样。假如master是10G那slave也只能存10G数据。所以数据量受单主的影响。而这个时候又需要缓存海量数据,那就必须得有多主了,并且多个主保存的数据还不能一样。Redis官方给出的 Redis cluster 模式完美的解决了这个问题。

二、Dubbo

1. Dubbo是什么?

Dubbo是阿里巴巴开源的基于 Java 的高性能 RPC 分布式服务框架,现已成为 Apache 基金会孵化项目。其核心部分包含: 集群容错:提供基于接口方法的透明远程过程调用,包括多协议支持,以及软负载均衡,失败容错,地址路由,动态配置等集群支持。 远程通讯:提供对多种基于长连接的NIO框架抽象封装,包括多种线程模型,序列化,以及“请求-响应”模式的信息交换方式。 自动发现:基于注册中心目录服务,使服务消费方能动态的查找服务提供方,使地址透明,使服务提供方可以平滑增加或减少机器。

2. Dubbo和 Spring Cloud 有什么区别?

最大的区别: Dubbo底层是使用Netty这样的NIO框架,是基于TCP协议传输的,配合以Hession序列化完成RPC通信; 而SpringCloud是基于Http协议+rest接口调用远程过程的通信,相对来说,Http请求会有更大的报文,占的带宽也会更多。但是REST相比RPC更为灵活,服务提供方和调用方的依赖只依靠一纸契约,不存在代码级别的强依赖,这在强调快速演化的微服务环境下,显得更为合适,至于注重通信速度还是方便灵活性,具体情况具体考虑。 模块区别: Dubbo主要分为服务注册中心,服务提供者,服务消费者,还有管控中心; 相比起Dubbo简单的四个模块,SpringCloud则是一个完整的分布式一站式框架,他有着一样的服务注册中心,服务提供者,服务消费者,管控台,断路器,分布式配置服务,消息总线,以及服务追踪等;

3. Dubbo核心组件有哪些?

在这里插入图片描述

Provider:暴露服务的服务提供方 Consumer:调用远程服务消费方 Registry:服务注册与发现注册中心 Monitor:监控中心和访问调用统计 Container:服务运行容器

4. Dubbo都支持什么协议,推荐用哪种?

1、 Dubbo协议:Dubbo默认使用Dubbo协议。适合大并发小数据量的服务调用,以及服务消费者远大于提供者的情况Hessian二进制序列化。缺点是不适合传送大数据包的服务。 2、rmi协议:采用JDK标准的rmi协议实现,传输参数和返回参数对象需要实现Serializable接口。使用java标准序列化机制,使用阻塞式短连接,传输数据包不限,消费者和提供者个数相当。多个短连接,TCP协议传输,同步传输,适用常规的远程服务调用和rmi互操作 缺点:在依赖低版本的Common-Collections包,java反序列化存在安全漏洞,需升级commonscollections3 到3.2.2版本或commons-collections4到4.1版本。 3、 webservice协议:基于WebService的远程调用协议(Apache CXF的frontend-simple和transportshttp)实现,提供和原生WebService的互操作多个短连接,基于HTTP传输,同步传输,适用系统集成和跨语言调用。 4、http协议:基于Http表单提交的远程调用协议,使用Spring的HttpInvoke实现。对传输数据包不限,传入参数大小混合,提供者个数多于消费者缺点是不支持传文件,只适用于同时给应用程序和浏览器JS调用 5、hessian:集成Hessian服务,基于底层Http通讯,采用Servlet暴露服务,Dubbo内嵌Jetty作为服务器实现,可与Hession服务互操作 通讯效率高于WebService和Java自带的序列化适用于传输大数据包(可传文件),提供者比消费者个数多,提供者压力较大缺点是参数及返回值需实现Serializable接口,自定义实现List、Map、Number、Date、Calendar等接口 6、thrift协议:对thrift原生协议的扩展添加了额外的头信息。使用较少,不支持传null值 7、memcache:基于memcached实现的RPC协议 8、redis:基于redis实现的RPC协议

5. Dubbo服务器注册与发现的流程?

服务容器Container负责启动,加载,运行服务提供者。 服务提供者Provider在启动时,向注册中心注册自己提供的服务。 服务消费者Consumer在启动时,向注册中心订阅自己所需的服务。 注册中心Registry返回服务提供者地址列表给消费者,如果有变更,注册中心将基于长连接推送变更数据给消费者。 服务消费者Consumer,从提供者地址列表中,基于软负载均衡算法,选一台提供者进行调用,如果调用失败,再选另一台调用。 服务消费者Consumer和提供者Provider,在内存中累计调用次数和调用时间,定时每分钟发送一次统计数据到监控中心Monitor。

6. Dubbo内置了哪几种服务容器?

三种服务容器: Spring Container Jetty Container Log4j Container Dubbo的服务容器只是一个简单的 Main 方法,并加载一个简单的 Spring 容器,用于暴露服务。

7. Dubbo负载均衡的作用?

将负载均衡功能实现在rpc客户端侧,以便能够随时适应外部的环境变化,更好地发挥硬件作用。而且客户端的负载均衡天然地就避免了单点问题。定制化的自有定制化的优势和劣势。它可以从配置文件中指定,也可以在管理后台进行配置修改。事实上,它支持 服务端服务/方法级别、客户端服务/方法级别 的负载均衡配置。

8. Dubbo有哪几种负载均衡策略,默认是哪种?

Dubbo提供了4种负载均衡实现:

  1. RandomLoadBalance:随机负载均衡。随机的选择一个。是Dubbo的默认负载均衡策略。
  2. RoundRobinLoadBalance:轮询负载均衡。轮询选择一个。
  3. LeastActiveLoadBalance:最少活跃调用数,相同活跃数的随机。活跃数指调用前后计数差。使慢的 Provider 收到更少请求,因为越慢的 Provider 的调用前后计数差会越大。
  4. ConsistentHashLoadBalance:一致性哈希负载均衡。相同参数的请求总是落在同一台机器上。

9. Dubbo服务之间的调用是阻塞的吗?

默认是同步等待结果阻塞的,支持异步调用。 Dubbo是基于 NIO 的非阻塞实现并行调用,客户端不需要启动多线程即可完成并行调用多个远程服务,相对多线程开销较小,异步调用会返回一个 Future 对象。

10. DubboMonitor 实现原理?

Consumer 端在发起调用之前会先走 filter 链;provider 端在接收到请求时也是先走 filter 链,然后才进行真正的业务逻辑处理。默认情况下,在 consumer 和 provider 的 filter 链中都会有 Monitorfilter。

  1. MonitorFilter 向 DubboMonitor 发送数据
  2. DubboMonitor 将数据进行聚合后(默认聚合 1min 中的统计数据)暂存到 ConcurrentMap<Statistics, AtomicReference> statisticsMap,然后使用一个含有 3 个线程(线程名字:DubboMonitorSendTimer)的线程池每隔 1min 钟,调用 SimpleMonitorService 遍历发送 statisticsMap 中的统计数据,每发送完毕一个,就重置当前的 Statistics 的AtomicReference
  3. SimpleMonitorService 将这些聚合数据塞入 BlockingQueue queue 中(队列大写为 100000)
  4. SimpleMonitorService 使用一个后台线程(线程名为:DubboMonitorAsyncWriteLogThread) 将 queue 中的数据写入文件(该线程以死循环的形式来写)
  5. SimpleMonitorService 还会使用一个含有 1 个线程(线程名字:DubboMonitorTimer)的线程池每隔 5min 钟,将文件中的统计数据画成图表

11. Dubbo有哪些注册中心?

Multicast 注册中心:Multicast 注册中心不需要任何中心节点,只要广播地址,就能进行服务注册和发现,基于网络中组播传输实现。 Zookeeper 注册中心:基于分布式协调系统 Zookeeper 实现,采用 Zookeeper 的 watch 机制实现数据变更。 Redis 注册中心:基于 Redis 实现,采用 key/map 存储,key 存储服务名和类型,map 中 key 存储服务 url,value 服务过期时间。基于 Redis 的发布/订阅模式通知数据变更。 Simple 注册中心。 推荐使用 Zookeeper 作为注册中心

12. Dubbo的集群容错方案有哪些?

Failover Cluster:失败自动切换,当出现失败,重试其它服务器。通常用于读操作,但重试会带来更长延迟。 Failfast Cluster:快速失败,只发起一次调用,失败立即报错。通常用于非幂等性的写操作,比如新增记录。 Failsafe Cluster:失败安全,出现异常时,直接忽略。通常用于写入审计日志等操作。 Failback Cluster:失败自动恢复,后台记录失败请求,定时重发。通常用于消息通知操作。 Forking Cluster:并行调用多个服务器,只要一个成功即返回。通常用于实时性要求较高的读操作,但需要浪费更多服务资源。可通过 forks=”2″ 来设置最大并行数。 Broadcast Cluster:广播调用所有提供者,逐个调用,任意一台报错则报错 。通常用于通知所有提供者更新缓存或日志等本地资源信息。

13. Dubbo超时设置有哪些方式?

Dubbo超时设置有两种方式: 服务提供者端设置超时时间,在Dubbo的用户文档中,推荐如果能在服务端多配置就尽量多配置,因为服务提供者比消费者更清楚自己提供的服务特性。 服务消费者端设置超时时间,如果在消费者端设置了超时时间,以消费者端为主,即优先级更高。因为服务调用方设置超时时间控制性更灵活。如果消费方超时,服务端线程不会定制,会产生警告。

14. Dubbo用到哪些设计模式?

1、工厂模式 Provider 在 export 服务时,会调用 ServiceConfig 的 export 方法。ServiceConfig中有个字段:

private static final Protocol protocol =
ExtensionLoader.getExtensionLoader(Protocol.class).getAdaptiveExtensi
on();

Dubbo里有很多这种代码。这也是一种工厂模式,只是实现类的获取采用了 JDKSPI 的机制。这么实现的优点是可扩展性强,想要扩展实现,只需要在 classpath下增加个文件就可以了,代码零侵入。另外,像上面的 Adaptive 实现,可以做到调用时动态决定调用哪个实现,但是由于这种实现采用了动态代理,会造成代码调试比较麻烦,需要分析出实际调用的实现类。 2、装饰器模式 Dubbo在启动和调用阶段都大量使用了装饰器模式。以 Provider 提供的调用链为例,具体的调用链代码是在 ProtocolFilterWrapper 的 buildInvokerChain 完成的,具体是将注解中含有 group=provider的 Filter 实现,按照 order 排序,最后的调用顺序是:

EchoFilter -> ClassLoaderFilter -> GenericFilter -> ContextFilter ->
ExecuteLimitFilter -> TraceFilter -> TimeoutFilter -> MonitorFilter ->
ExceptionFilter

更确切地说,这里是装饰器和责任链模式的混合使用。例如,EchoFilter 的作用是判断是否是回声测试请求,是的话直接返回内容,这是一种责任链的体现。而像ClassLoaderFilter 则只是在主功能上添加了功能,更改当前线程的 ClassLoader,这是典型的装饰器模式。

3、观察者模式 Dubbo的 Provider 启动时,需要与注册中心交互,先注册自己的服务,再订阅自己的服务,订阅时,采用了观察者模式,开启一个 listener。注册中心会每 5 秒定时检查是否有服务更新,如果有更新,向该服务的提供者发送一个 notify 消息,provider 接受到 notify 消息后,运行 NotifyListener 的 notify方法,执行监听器方法。 4、动态代理模式 Dubbo扩展 JDK SPI 的类 ExtensionLoader 的 Adaptive 实现是典型的动态代理实现。Dubbo需要灵活地控制实现类,即在调用阶段动态地根据参数决定调用哪个实现类,所以采用先生成代理类的方法,能够做到灵活的调用。生成代理类的代码是 ExtensionLoader 的 createAdaptiveExtensionClassCode 方法。代理类主要逻辑是,获取 URL 参数中指定参数的值作为获取实现类的 key。

三、MQ

1. 为什么使用MQ?

使用MQ的场景很多,主要有三个:解耦、异步、削峰。 解耦:假设现在,日志不光要插入到数据库里,还要在硬盘中增加文件类型的日志,同时,一些关键日志还要通过邮件的方式发送给指定的人。那么,如果按照原来的逻辑,A可能就需要在原来的代码上做扩展,除了B服务,还要加上日志文件的存储和日志邮件的发送。但是,如果你使用了MQ,那么,A服务是不需要做更改的,它还是将消息放到MQ中即可,其它的服务,无论是原来的B服务还是新增的日志文件存储服务或日志邮件发送服务,都直接从MQ中获取消息并处理即可。这就是解耦,它的好处是提高系统灵活性,扩展性。

异步:可以将一些非核心流程,如日志,短信,邮件等,通过MQ的方式异步去处理。这样做的好处是缩短主流程的响应时间,提升用户体验。

削峰:MQ的本质就是业务的排队。所以,面对突然到来的高并发,MQ也可以不用慌忙,先排好队,不要着急,一个一个来。削峰的好处就是避免高并发压垮系统的关键组件,如某个核心服务或数据库等。

下面附场景解释: 解耦 场景:A 系统发送数据到 BCD 三个系统,通过接口调用发送。如果 E 系统也要这个数据呢?那如果 C系统现在不需要了呢?A 系统负责人几乎崩溃...... 在这里插入图片描述

在这个场景中,A 系统跟其它各种乱七八糟的系统严重耦合,A 系统产生一条比较关键的数据,很多系统都需要 A 系统将这个数据发送过来。A 系统要时时刻刻考虑 BCDE 四个系统如果挂了该咋办?要不要重发,要不要把消息存起来?头发都白了啊! 如果使用 MQ,A 系统产生一条数据,发送到 MQ 里面去,哪个系统需要数据自己去 MQ 里面消费。如果新系统需要数据,直接从 MQ 里消费即可;如果某个系统不需要这条数据了,就取消对 MQ 消息的消费即可。这样下来,A 系统压根儿不需要去考虑要给谁发送数据,不需要维护这个代码,也不需要考虑人家是否调用成功、失败超时等情况。 在这里插入图片描述

总结:通过一个 MQ,Pub/Sub 发布订阅消息这么一个模型,A 系统就跟其它系统彻底解耦了。

异步 场景:A 系统接收一个请求,需要在自己本地写库,还需要在 BCD 三个系统写库,自己本地写库要3ms,BCD 三个系统分别写库要 300ms、450ms、200ms。最终请求总延时是 3 + 300 + 450 + 200 =953ms,接近 1s,用户感觉搞个什么东西,慢死了慢死了。用户通过浏览器发起请求,等待个 1s,这几乎是不可接受的。 在这里插入图片描述

如果使用 MQ,那么 A 系统连续发送 3 条消息到 MQ 队列中,假如耗时 5ms,A 系统从接受一个请求到返回响应给用户,总时长是 3 + 5 = 8ms,对于用户而言,其实感觉上就是点个按钮,8ms 以后就直接返回了。 在这里插入图片描述

削峰 场景:每天 0:00 到 12:00,A 系统风平浪静,每秒并发请求数量就 50 个。结果每次一到 12:00 ~ 13:00,每秒并发请求数量突然会暴增到 5k+ 条。但是系统是直接基于 MySQL 的,大量的请求涌入 MySQL,每秒钟对 MySQL 执行约 5k 条 SQL。 使用 MQ,每秒 5k 个请求写入 MQ,A 系统每秒钟最多处理 2k 个请求,因为 MySQL 每秒钟最多处理2k 个。A 系统从 MQ 中慢慢拉取请求,每秒钟就拉取 2k 个请求,不要超过自己每秒能处理的最大请求数量就 ok,这样下来,哪怕是高峰期的时候,A 系统也绝对不会挂掉。而 MQ 每秒钟 5k 个请求进来,就 2k 个请求出去,结果就导致在中午高峰期(1 个小时),可能有几十万甚至几百万的请求积压在 MQ中。 在这里插入图片描述

这个短暂的高峰期积压是 ok 的,因为高峰期过了之后,每秒钟就 50 个请求进 MQ,但是 A 系统依然会按照每秒 2k 个请求的速度在处理。所以说,只要高峰期一过,A 系统就会快速将积压的消息给解决掉。

2. 消息队列的缺点?

1、 系统可用性降低 系统引入的外部依赖越多,越容易挂掉。 2、 系统复杂度提高 加入了消息队列,要多考虑很多方面的问题,比如:一致性问题、如何保证消息不被重复消费、如何保证消息可靠性传输等。因此,需要考虑的东西更多,复杂性增大。 3、 一致性问题 A 系统处理完了直接返回成功了,人都以为你这个请求就成功了;但是问题是,要是 BCD 三个系统那里,BD 两个系统写库成功了,结果 C 系统写库失败了,这就数据不一致了。?

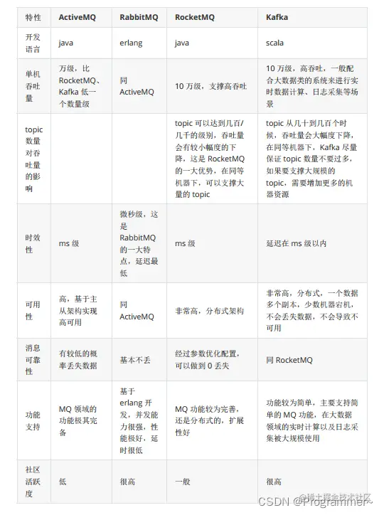
3. Kafka、ActiveMQ、RabbitMQ、RocketMQ 有什么优缺点?

在这里插入图片描述 中小型公司,技术实力较为一般,技术挑战不是特别高,用 RabbitMQ 是不错的选择; 大型公司,基础架构研发实力较强,用 RocketMQ 是很好的选择。 大数据领域的实时计算、日志采集等场景,用 Kafka 是业内标准的,几乎是全世界这个领域的事实性规范。

4. RabbitMQ是什么?

RabbitMQ是实现了高级消息队列协议(AMQP)的开源消息代理软件(亦称面向消息的中间件)。RabbitMQ服务器是用Erlang语言编写的,而群集和故障转移是构建在开放电信平台框架上的。所有主要的编程语言均有与代理接口通讯的客户端库。

5. RabbitMQ特点?

可靠性: RabbitMQ使用一些机制来保证可靠性, 如持久化、传输确认及发布确认等。 灵活的路由 : 在消息进入队列之前,通过交换器来路由消息。对于典型的路由功能, RabbitMQ 己经提供了一些内置的交换器来实现。针对更复杂的路由功能,可以将多个 交换器绑定在一起, 也可以通过插件机制来实现自己的交换器。 扩展性: 多个RabbitMQ节点可以组成一个集群,也可以根据实际业务情况动态地扩展 集群中节点。 高可用性 : 队列可以在集群中的机器上设置镜像,使得在部分节点出现问题的情况下队 列仍然可用。 多种协议: RabbitMQ除了原生支持AMQP协议,还支持STOMP, MQTT等多种消息 中间件协议。 多语言客户端 :RabbitMQ 几乎支持所有常用语言,比如 Java、 Python、 Ruby、 PHP、 C#、JavaScript 等。 管理界面 : RabbitMQ 提供了一个易用的用户界面,使得用户可以监控和管理消息、集 群中的节点等。 令插件机制: RabbitMQ 提供了许多插件 , 以实现从多方面进行扩展,当然也可以编写自 己的插件。

6. AMQP是什么?

RabbitMQ就是 AMQP 协议的 Erlang 的实现(当然 RabbitMQ 还支持 STOMP2 、 MQTT3 等协议 ) AMQP 的模型架构 和 RabbitMQ 的模型架构是一样的,生产者将消息发送给交换器,交换器和队列绑定 。 RabbitMQ 中的交换器、交换器类型、队列、绑定、路由键等都是遵循的 AMQP 协议中相 应的概念。 目前 RabbitMQ 最新版本默认支持的是 AMQP 0-9-1。

7. AMQP的3层协议?

Module Layer:协议最高层,主要定义了一些客户端调用的命令,客户端可以用这些命令实现自己的业务逻辑。 Session Layer:中间层,主要负责客户端命令发送给服务器,再将服务端应答返回客户端,提供可靠性同步机制和错误处理。 TransportLayer:最底层,主要传输二进制数据流,提供帧的处理、信道服用、错误检测和数据表示等。

8. 说说Broker服务节点、Queue队列、Exchange交换器?

Broker可以看做RabbitMQ的服务节点。一般请下一个Broker可以看做一个RabbitMQ服务器。 Queue:RabbitMQ的内部对象,用于存储消息。多个消费者可以订阅同一队列,这时队列中的消息会被平摊(轮询)给多个消费者进行处理。 Exchange:生产者将消息发送到交换器,由交换器将消息路由到一个或者多个队列中。当路由不到时,或返回给生产者或直接丢弃。

9. 如何保证消息的可靠性?

分三点:生产者到RabbitMQ:事务机制和Confirm机制,注意:事务机制和 Confirm 机制是互斥的,两者不能共存,会导致 RabbitMQ 报错。 RabbitMQ自身:持久化、集群、普通模式、镜像模式。 RabbitMQ到消费者:basicAck机制、死信队列、消息补偿机制。

10. 生产者消息运转的流程?

  1. Producer 先连接到Broker,建立连接Connection,开启一个信道(Channel)。
  2. Producer 声明一个交换器并设置好相关属性。
  3. Producer 声明一个队列并设置好相关属性。
  4. Producer 通过路由键将交换器和队列绑定起来。
  5. Producer 发送消息到 Broker ,其中包含路由键、交换器等信息。
  6. 相应的交换器根据接收到的路由键查找匹配的队列。
  7. 如果找到,将消息存入对应的队列,如果没有找到,会根据生产者的配置丢弃或者退回给生产者。
  8. 关闭信道。
  9. 管理连接。

11.消费者接收消息过程?

  1. Producer 先连接到 Broker ,建立连接 Connection ,开启一个信道( Channel )。
  2. 向 Broker 请求消费响应的队列中消息,可能会设置响应的回调函数。
  3. 等待 Broker 回应并投递相应队列中的消息,接收消息。
  4. 消费者确认收到的消息, ack 。
  5. RabbitMq 从队列中删除已经确定的消息。
  6. 关闭信道。
  7. 关闭连接。

12. 生产者如何将消息可靠投递到RabbitMQ?

  1. Client发送消息给MQ
  2. MQ将消息持久化后,发送Ack消息给Client,此处有可能因为网络问题导致Ack消息无法发送到Client,那么Client在等待超时后,会重传消息;
  3. Client收到Ack消息后,认为消息已经投递成功

13. RabbitMQ如何将消息可靠投递到消费者?

  1. MQ将消息push给Client(或Client来pull消息)
  2. Client得到消息并做完业务逻辑
  3. Client发送Ack消息给MQ,通知MQ删除该消息,此处有可能因为网络问题导致Ack失败,那么Client会重复消息,这里就引出消费幂等的问题;
  4. MQ将已消费的消息删除。

14. 如何保证RabbitMQ消息队列的高可用?

RabbitMQ 有三种模式: 单机模式 , 普通集群模式 , 镜像集群模式 。 单机模式:就是demo级别的,一般就是你本地启动了玩玩儿的,没人生产用单机模式 普通集群模式:意思就是在多台机器上启动多个RabbitMQ实例,每个机器启动一个。 角色 作用Nameserver无状态,动态列表;这也是和zookeeper的重要区别之一。zookeeper是有状态的。 Producer 消息生产者,负责发消息到Broker。 Broker 就是MQ本身,负责收发消息、持久化消息等。 Consumer 消息消费者,负责从Broker上拉取消息进行消费,消费完进行ack。 镜像集群模式:这种模式,才是所谓的RabbitMQ的高可用模式,跟普通集群模式不一样的是,你创建的queue,无论元数据(元数据指RabbitMQ的配置数据)还是queue里的消息都会存在于多个实例上,然后每次你写消息到queue的时候,都会自动把消息到多个实例的queue里进行消息同步。

15. RocketMQ是什么?

RocketMQ 是阿里巴巴开源的分布式消息中间件。支持事务消息、顺序消息、批量消息、定时消息、消息回溯等。它里面有几个区别于标准消息中件间的概念,如Group、Topic、Queue等。系统组成则由Producer、Consumer、Broker、NameServer等。 RocketMQ 特点:一个队列模型的消息中间件,具有高性能、高可靠、高实时、分布式等特点 Producer、Consumer、队列都可以分布式Producer 向一些队列轮流发送消息,队列集合称为 Topic,Consumer 如果做广播消费,则一个Consumer 实例消费这个 Topic 对应的所有队列,如果做集群消费,则多个 Consumer 实例平均消费这个 Topic 对应的队列集合能够保证严格的消息顺序支持拉(pull)和推(push)两种消息模式高效的订阅者水平扩展能力 实时的消息订阅机制亿级消息堆积能力支持多种消息协议,如 JMS、OpenMessaging 等 较少的依赖

16. RocketMQ由哪些角色组成,每个角色作用和特点是什么?

在这里插入图片描述

17. RocketMQ消费模式有几种?

消费模型由Consumer决定,消费维度为Topic。 1、集群消费 一条消息只会被同Group中的一个Consumer消费多个Group同时消费一个Topic时,每个Group都会有一个Consumer消费到数据 2、广播消费 消息将对一 个Consumer Group 下的各个 Consumer 实例都消费一遍。即即使这些 Consumer 属于同一个Consumer Group ,消息也会被 Consumer Group 中的每个 Consumer 都消费一次。

18. RocketMQ消费消息是push还是pull?

RocketMQ没有真正意义的push,都是pull,虽然有push类,但实际底层实现采用的是长轮询机制,即拉取方式broker端属性 longPollingEnable 标记是否开启长轮询。默认开启 追问:为什么要主动拉取消息而不使用事件监听方式? 事件驱动方式是建立好长连接,由事件(发送数据)的方式来实时推送。 如果broker主动推送消息的话有可能push速度快,消费速度慢的情况,那么就会造成消息在consumer端堆积过多,同时又不能被其他consumer消费的情况。而pull的方式可以根据当前自身情况来pull,不会造成过多的压力而造成瓶颈。所以采取了pull的方式。

19. broker如何处理拉取请求的?

Consumer首次请求Broker Broker中是否有符合条件的消息 有响应Consumer 等待下次Consumer的请求 没有DefaultMessageStore#ReputMessageService#run方法 PullRequestHoldService 来Hold连接,每个5s执行一次检查pullRequestTable有没有消息, 有的话立即推送每隔1ms检查commitLog中是否有新消息,有的话写入到pullRequestTable 当有新消息的时候返回请求挂起consumer的请求,即不断开连接,也不返回数据 使用consumer的offset,

20. 如何让RocketMQ保证消息的顺序消费?

首先多个queue只能保证单个queue里的顺序,queue是典型的FIFO,天然顺序。多个queue同时消费是无法绝对保证消息的有序性的。所以总结如下: 同一topic,同一个QUEUE,发消息的时候一个线程去发送消息,消费的时候 一个线程去消费一个queue里的消息。

21. RocketMQ如何保证消息不丢失?

首先在如下三个部分都可能会出现丢失消息的情况: Producer端 Broker端 Consumer端 1 、Producer端如何保证消息不丢失 采取send()同步发消息,发送结果是同步感知的。 发送失败后可以重试,设置重试次数。默认3次。 集群部署,比如发送失败了的原因可能是当前Broker宕机了,重试的时候会发送到其他Broker上。 2、Broker端如何保证消息不丢失 修改刷盘策略为同步刷盘。默认情况下是异步刷盘的。 集群部署,主从模式,高可用。 3、Consumer端如何保证消息不丢失完全消费正常后在进行手动ack确认。

22. rocketMQ的消息堆积如何处理?

首先要找到是什么原因导致的消息堆积,是Producer太多了,Consumer太少了导致的还是说其他情况,总之先定位问题。然后看下消息消费速度是否正常,正常的话,可以通过上线更多consumer临时解决消息堆积问题追问:如果Consumer和Queue不对等,上线了多台也在短时间内无法消费完堆积的消息怎么办? 准备一个临时的topic queue的数量是堆积的几倍 queue分布到多Broker中 上线一台Consumer做消息的搬运工,把原来Topic中的消息挪到新的Topic里,不做业务逻辑处理,只是挪过去上线N台Consumer同时消费临时Topic中的数据改bug恢复原来的Consumer,继续消费之前的Topic

追问:堆积时间过长消息超时了? RocketMQ中的消息只会在commitLog被删除的时候才会消失,不会超时。也就是说未被消费的消息不会存在超时删除这情况。

追问:堆积的消息会不会进死信队列? 不会,消息在消费失败后会进入重试队列(%RETRY%+ConsumerGroup),18次(默认18次,网上所有文章都说是16次,无一例外。但是我没搞懂为啥是16次,这不是18个时间吗 ?)才会进入死信队列(%DLQ%+ConsumerGroup)。

23. RocketMQ为什么自研nameserver而不用zk?

  1. RocketMQ只需要一个轻量级的维护元数据信息的组件,为此引入zk增加维护成本还强依赖另一个中间件了。
  2. RocketMQ追求的是AP,而不是CP,也就是需要高可用。zk是CP,因为zk节点间通过zap协议有数据共享,每个节点数据会一致,但是zk集群当挂了一半以上的节点就没法使用了。nameserver是AP,节点间不通信,这样会导致节点间数据信息会发生短暂的不一致,但每个broker都会定时向所有nameserver上报路由信息和心跳。当某个broker下线了,nameserver也会延时30s才知道,而且不会通知客户端(生产和消费者),只能靠客户端自己来拉,rocketMQ是靠消息重试机制解决这个问题的,所以是最终一致性。但nameserver集群只要有一个节点就可用。juejin.cn/post/684490…

24. Apache Kafka是什么?

Apach Kafka是一款分布式流处理平台,用于实时构建流处理应用。它有一个核心的功能广为人知,即作为企业级的消息引擎被广泛使用(通常也会称之为消息总线message bus)

25. Kafka 的设计是什么样的?

Kafka 将消息以 topic 为单位进行归纳 将向 Kafka topic 发布消息的程序成为 producers. 将预订 topics 并消费消息的程序成为 consumer. Kafka 以集群的方式运行,可以由一个或多个服务组成,每个服务叫做一个 broker. producers 通过网络将消息发送到 Kafka 集群,集群向消费者提供消息

26. Kafka 如何保证高可用?

Kafka 的基本架构组成是:由多个 broker 组成一个集群,每个 broker 是一个节点;当创建一个topic 时,这个 topic 会被划分为多个 partition ,每个 partition 可以存在于不同的 broker上,每个 partition 只存放一部分数据。这就是天然的分布式消息队列,就是说一个 topic 的数据,是分散放在多个机器上的,每个机器就放一部分数据。 在 Kafka 0.8 版本之前,是没有 HA 机制的,当任何一个 broker 所在节点宕机了,这个 broker 上的 partition 就无法提供读写服务,所以这个版本之前, Kafka 没有什么高可用性可言。在 Kafka 0.8 以后,提供了 HA 机制,就是 replica 副本机制。每个 partition 上的数据都会同步到其它机器,形成自己的多个 replica 副本。所有 replica 会选举一个 leader 出来,消息的生产者和消费者都跟这个 leader 打交道,其他 replica 作为 follower 。写的时候, leader 会负责把数据同步到所有 follower 上去,读的时候就直接读 leader 上的数据即可。 Kafka 负责均匀的将一个 partition 的所有 replica 分布在不同的机器上,这样才可以提高容错性。 在这里插入图片描述 拥有了 replica 副本机制,如果某个 broker 宕机了,这个 broker 上的 partition 在其他机器上还存在副本。如果这个宕机的 broker 上面有某个 partition 的 leader ,那么此时会从其 follower 中重新选举一个新的 leader 出来,这个新的 leader 会继续提供读写服务,这就有达到了所谓的高可用性。写数据的时候,生产者只将数据写入 leader 节点, leader 会将数据写入本地磁盘,接着其他follower 会主动从 leader 来拉取数据, follower 同步好数据了,就会发送 ack 给 leader ,leader 收到所有 follower 的 ack 之后,就会返回写成功的消息给生产者。消费数据的时候,消费者只会从 leader 节点去读取消息,但是只有当一个消息已经被所有 follower都同步成功返回 ack 的时候,这个消息才会被消费者读到 在这里插入图片描述

27. Kafka 消息是采用 Pull 模式,还是 Push 模式?

生产者使用push模式将消息发布到Broker,消费者使用pull模式从Broker订阅消息。 push模式很难适应消费速率不同的消费者,如果push的速度太快,容易造成消费者拒绝服务或网络拥塞;如果push的速度太慢,容易造成消费者性能浪费。但是采用pull的方式也有一个缺点,就是当Broker没有消息时,消费者会陷入不断地轮询中,为了避免这点,kafka有个参数可以让消费者阻塞知道是否有新消息到达。

28. Kafka 与传统消息系统之间的区别?

Kafka 持久化日志,这些日志可以被重复读取和无限期保留 Kafka 是一个分布式系统:它以集群的方式运行,可以灵活伸缩,在内部通过复制数据提升容错能力和高可用性Kafka 支持实时的流式处理

29. 什么是消费者组?

消费者组是Kafka独有的概念,即消费者组是Kafka提供的可扩展且具有容错性的消费者机制。但实际上,消费者组(Consumer Group)其实包含两个概念,作为队列,消费者组允许你分割数据处理到一组进程集合上(即一个消费者组中可以包含多个消费者进程,他们共同消费该topic的数据),这有助于你的消费能力的动态调整;作为发布-订阅模型(publish-subscribe),Kafka允许你将同一份消息广播到多个消费者组里,以此来丰富多种数据使用场景。需要注意的是:在消费者组中,多个实例共同订阅若干个主题,实现共同消费。同一个组下的每个实例都配置有相同的组ID,被分配不同的订阅分区。当某个实例挂掉的时候,其他实例会自动地承担起它负责消费的分区。 因此,消费者组在一定程度上也保证了消费者程序的高可用性。 在这里插入图片描述

30. 在Kafka中,ZooKeeper的作用是什么?

目前,Kafka使用ZooKeeper存放集群元数据、成员管理、Controller选举,以及其他一些管理类任务。之后,等KIP-500提案完成后,Kafka将完全不再依赖于ZooKeeper。 “存放元数据”是指主题分区的所有数据都保存在 ZooKeeper 中,且以它保存的数据为权威,其他“人” 都要与它保持对齐。 “成员管理” 是指 Broker 节点的注册、注销以及属性变更,等等。 “Controller 选举” 是指选举集群 Controller,而其他管理类任务包括但不限于主题删除、参数配置等。KIP-500 思想,是使用社区自研的基于Raft的共识算法,替代ZooKeeper,实现Controller自选举。

31. 解释下Kafka中位移(offset)的作用?

在Kafka中,每个主题分区下的每条消息都被赋予了一个唯一的ID数值,用于标识它在分区中的位置。这个ID数值,就被称为位移,或者叫偏移量。一旦消息被写入到分区日志,它的位移值将不能被修改。

32. kafka 为什么那么快?

Cache Filesystem Cache PageCache缓存 顺序写 :由于现代的操作系统提供了预读和写技术,磁盘的顺序写大多数情况下比随机写内存还要快。 Zero-copy :零拷技术减少拷贝次数Batching of Messages :批量量处理。合并小的请求,然后以流的方式进行交互,直顶网络上限。 Pull 拉模式 :使用拉模式进行消息的获取消费,与消费端处理能力相符。

33. kafka producer发送数据,ack为0,1,-1分别是什么意思?

1 (默认) 数据发送到Kafka后,经过leader成功接收消息的的确认,就算是发送成功了。在这种情况下,如果leader宕机了,则会丢失数据。 0 生产者将数据发送出去就不管了,不去等待任何返回。这种情况下数据传输效率最高,但是数据可靠性确是最低的。 -1 producer需要等待ISR中的所有follower都确认接收到数据后才算一次发送完成,可靠性最高。当ISR中所有Replica都向Leader发送ACK时,leader才commit,这时候producer才能认为一个请求中的消息都commit了

34. Kafka如何保证消息不丢失?

首先需要弄明白消息为什么会丢失,对于一个消息队列,会有 生产者 、 MQ 、 消费者 这三个角色,在这三个角色数据处理和传输过程中,都有可能会出现消息丢失。 在这里插入图片描述

消息丢失的原因以及解决办法: 消费者异常导致的消息丢失 消费者可能导致数据丢失的情况是:消费者获取到了这条消息后,还未处理, Kafka 就自动提交了offset ,这时 Kafka 就认为消费者已经处理完这条消息,其实消费者才刚准备处理这条消息,这时如果消费者宕机,那这条消息就丢失了。 消费者引起消息丢失的主要原因就是消息还未处理完 Kafka 会自动提交了 offset ,那么只要关闭自动提交 offset ,消费者在处理完之后手动提交 offset ,就可以保证消息不会丢失。但是此时需要注意重复消费问题,比如消费者刚处理完,还没提交 offset ,这时自己宕机了,此时这条消息肯定会被重复消费一次,这就需要消费者根据实际情况保证幂等性。 生产者数据传输导致的消息丢失对于生产者数据传输导致的数据丢失主常见情况是生产者发送消息给 Kafka ,由于网络等原因导致消息 丢失,对于这种情况也是通过在 producer 端设置 acks=all 来处理,这个参数是要求 leader 接收到消息后,需要等到所有的 follower 都同步到了消息之后,才认为本次写成功了。如果没满足这个条件,生产者会自动不断的重试。 Kafka 导致的消息丢失 Kafka 导致的数据丢失一个常见的场景就是 Kafka 某个 broker 宕机,,而这个节点正好是某个partition 的 leader 节点,这时需要重新重新选举该 partition 的 leader 。如果该 partition的 leader 在宕机时刚好还有些数据没有同步到 follower ,此时 leader 挂了,在选举某个follower 成 leader 之后,就会丢失一部分数据。 对于这个问题, Kafka 可以设置如下 4 个参数,来尽量避免消息丢失: 给 topic 设置 replication.factor 参数:这个值必须大于 1 ,要求每个 partition 必须有 至少 2 个副本;在 Kafka 服务端设置 min.insync.replicas 参数:这个值必须大于 1 ,这个参数的含义是一个leader 至少感知到有至少一个 follower 还跟自己保持联系,没掉队,这样才能确保 leader挂了还有一个 follower 节点。在 producer 端设置 acks=all ,这个是要求每条数据,必须是写入所有 replica 之后,才能认为是写成功了;在 producer 端设置 retries=MAX (很大很大很大的一个值,无限次重试的意思):这个参数的含义是一旦写入失败,就无限重试,卡在这里了。

35. Kafka 如何保证消息的顺序性?

在某些业务场景下,我们需要保证对于有逻辑关联的多条MQ消息被按顺序处理,比如对于某一条数据,正常处理顺序是 新增-更新-删除 ,最终结果是数据被删除;如果消息没有按序消费,处理顺序可能是 删除-新增-更新 ,最终数据没有被删掉,可能会产生一些逻辑错误。对于如何保证消息的顺序性,主要需要考虑如下两点: 如何保证消息在 Kafka 中顺序性; 如何保证消费者处理消费的顺序性。 如何保证消息在 Kafka 中顺序性 对于 Kafka ,如果我们创建了一个 topic ,默认有三个 partition 。生产者在写数据的时候,可以指定一个 key ,比如在订单 topic 中我们可以指定订单 id 作为 key ,那么相同订单 id 的数据,一定会被分发到同一个 partition 中去,而且这个 partition 中的数据一定是有顺序的。消费者从partition 中取出来数据的时候,也一定是有顺序的。通过制定 key 的方式首先可以保证在 kafka内部消息是有序的如何保证消费者处理消费的顺序性 对于某个 topic 的一个 partition ,只能被同组内部的一个 consumer 消费,如果这个 consumer内部还是单线程处理,那么其实只要保证消息在 MQ 内部是有顺序的就可以保证消费也是有顺序的。但是单线程吞吐量太低,在处理大量 MQ 消息时,我们一般会开启多线程消费机制,那么如何保证消息在多个线程之间是被顺序处理的呢?对于多线程消费我们可以预先设置 N 个内存 Queue ,具有相同 key的数据都放到同一个内存 Queue 中;然后开启 N 个线程,每个线程分别消费一个内存 Queue 的数据即可,这样就能保证顺序性。当然,消息放到内存 Queue 中,有可能还未被处理, consumer 发生宕机,内存 Queue 中的数据会全部丢失,这就转变为上面提到的如何保证消息的可靠传输的问题了。

36. Kafka中的ISR、AR代表什么?ISR的伸缩指什么?

ISR :In-Sync Replicas 副本同步队列 AR :Assigned Replicas 所有副本 ISR是由leader维护,follower从leader同步数据有一些延迟(包括 延迟时间 replica.lag.time.max.ms 和 延迟条数replica.lag.max.messages 两个维度,当前最新的版本0.10.x中只支持 replica.lag.time.max.ms 这个维度),任意一个超过阈值都会把follower剔除出ISR,存入OSR(Outof-Sync Replicas)列表,新加入的follower也会先存放在OSR中

AR=ISR+OSR

37. 描述下 Kafka 中的领导者副本(Leader Replica)和追随者副本(Follower Replica)的区别?

Kafka副本当前分为领导者副本和追随者副本。只有Leader副本才能对外提供读写服务,响应Clients端的请求。Follower副本只是采用拉(PULL)的方式,被动地同步Leader副本中的数据,并且在Leader副本所在的Broker宕机后,随时准备应聘Leader副本。 加分点:强调Follower副本也能对外提供读服务。自Kafka 2.4版本开始,社区通过引入新的Broker端参数,允许Follower副本有限度地提供读服务。 强调Leader和Follower的消息序列在实际场景中不一致。通常情况下,很多因素可能造成Leader和Follower之间的不同步,比如程序问题,网络问题,broker问题等,短暂的不同步我们可以关注(秒级别),但长时间的不同步可能就需要深入排查了,因为一旦Leader所在节点异常,可能直接影响可用性。 注意:之前确保一致性的主要手段是高水位机制(HW),但高水位值无法保证Leader连续变更场景下的数据一致性,因此,社区引入了Leader Epoch机制,来修复高水位值的弊端。

38. 分区Leader选举策略有几种?

分区的Leader副本选举对用户是完全透明的,它是由Controller独立完成的。你需要回答的是,在哪些场景下,需要执行分区Leader选举。每一种场景对应于一种选举策略。 OfflinePartition Leader选举:每当有分区上线时,就需要执行Leader选举。所谓的分区上线,可能是创建了新分区,也可能是之前的下线分区重新上线。这是最常见的分区Leader选举场景。ReassignPartition Leader选举:当你手动运行kafka-reassign-partitions命令,或者是调用Admin的alterPartitionReassignments方法执行分区副本重分配时,可能触发此类选举。假设原来的AR是[1,2,3],Leader是1,当执行副本重分配后,副本集合AR被设置成[4,5,6],显然,Leader必须要变更,此时会发生Reassign Partition Leader选举。 PreferredReplicaPartition Leader选举:当你手动运行kafka-preferred-replica-election命令,或自动触发了Preferred Leader选举时,该类策略被激活。所谓的Preferred Leader,指的是AR中的第一个副本。比如AR是[3,2,1],那么,Preferred Leader就是3。 ControlledShutdownPartition Leader选举:当Broker正常关闭时,该Broker上的所有Leader副本都会下线,因此,需要为受影响的分区执行相应的Leader选举。 这4类选举策略的大致思想是类似的,即从AR中挑选首个在ISR中的副本,作为新Leader。

39. Kafka的哪些场景中使用了零拷贝(Zero Copy)?

在Kafka中,体现Zero Copy使用场景的地方有两处:基于mmap的索引和日志文件读写所用的TransportLayer。先说第一个。索引都是基于MappedByteBuffer的,也就是让用户态和内核态共享内核态的数据缓冲区,此时,数据不需要复制到用户态空间。不过,mmap虽然避免了不必要的拷贝,但不一定就能保证很高的性能。在不同的操作系统下,mmap的创建和销毁成本可能是不一样的。很高的创建和销毁开销会抵消Zero Copy带来的性能优势。由于这种不确定性,在Kafka中,只有索引应用了mmap,最核心的日志并未使用mmap机制。 再说第二个。TransportLayer是Kafka传输层的接口。它的某个实现类使用了FileChannel的transferTo方法。该方法底层使用sendfile实现了Zero Copy。对Kafka而言,如果I/O通道使用普通的PLAINTEXT,那么,Kafka就可以利用Zero Copy特性,直接将页缓存中的数据发送到网卡的Buffer中,避免中间的多次拷贝。相反,如果I/O通道启用了SSL,那么,Kafka便无法利用Zero Copy特性了。

40. 为什么Kafka不支持读写分离?

在 Kafka 中,生产者写入消息、消费者读取消息的操作都是与 leader 副本进行交互的,从 而实现的是一种主写主读的生产消费模型。 Kafka 并不支持主写从读,因为主写从读有 2 个很明 显的缺点: 数据一致性问题。数据从主节点转到从节点必然会有一个延时的时间窗口,这个时间 窗口会导致主从节点之间的数据不一致。某一时刻,在主节点和从节点中 A 数据的值都为 X, 之后将主节点中A 的值修改为 Y,那么在这个变更通知到从节点之前,应用读取从节点中的 A 数据的值并不为最新的 Y,由此便产生了数据不一致的问题。 延时问题。类似 Redis 这种组件,数据从写入主节点到同步至从节点中的过程需要经历 网络→主节点内存→网络→从节点内存 这几个阶段,整个过程会耗费一定的时间。而在 Kafka 中,主从同步会比Redis 更加耗时,它需要经历 网络→主节点内存→主节点磁盘→网络→从节点内存→从节点磁盘 这几个阶段。对延时敏感的应用而言,主写从读的功能并不太适用。