客户端容器 | 青训营笔记

108 阅读8分钟

3114166555668580.jpg

课程目录

  1. 浏览器架构
  2. 渲染进程
  3. Chrome运行原理
  4. 跨端容器

一、浏览器架构

① 浏览器架构演进

  • 单进程架构:所有模块运行在同一进程里,包含网络,插件,JavaScript运行环境等。
  • 多进程架构:主进程,网络进程,渲染进程,GPU进程,插件进程。
  • 面向服务架构:将原来的UI,数据库,文件,设备,网络等,作为一个独立的基础服务。

92287692418561742.jpg

② 浏览器架构对比

133408347894770574.jpg

③ 浏览器架构-任务管理器

694050489064604388.jpg

④ 浏览器架构-思考?

  1. 为什么会有单进程架构?

  2. 面向服务架构是否会替代多进程架构?

  • 单线程的优点:

  1. 初期实现起来比较简单快速,省去了进程间通信的工作。

  2. 单一性使得部署和运营比较简单。

  3. 内存占有少, 现在内存都很便宜,这个优势不明显。

  4. 进程内部通信效率比IPC/socket等要高效。

为什么需要面向服务架构?

   1.我觉得面向服务的根本好处是便于管理,也是应用大到一定时候的必然产物。这往往和组织架构之间相契合。其实不合理的服务划分也会带来服务之间的混乱。

 2. 面向服务是一个解耦的过程,松耦合降低了服务之间的依赖,也意味着服务一个服务出现故障的时候不容易引起连锁反应,也能更好的控制服务与服务之间的关系与优先级。

 3.不同语言之间的通信。

多进程架构的好处:

  1. 防止数据权限被修改
  2. 可以使用安全沙箱
  3. 更强的容错性
  4. 资源使用率较低

渲染进程

① 常见浏览器内核

720528503453784773.jpg

② 渲染进程-多进程架构

  • 内部是多进程实现,主要负责页面渲染,脚本执行,事件处理,网络请求等。

150662959735586422.jpg

③ 渲染进程-多进程工作流程

  1. 网络线程负责加载网页资源。
  2. JS引擎解析JS脚本并执行。
  3. JS解析引擎空闲时,渲染进程立即工作。
  4. 用户交互,定时器操作等产生回调函数放入任务队列中。
  5. 事件线程进行事件循环,将队列里的任务取出交给JS引擎执行。

153504854855689749.jpg

④ 例题:某笔试题

  • 要求:以下代码在浏览器环境下输出顺序,内容
const now = Date.now()

setTimeout() => {
console.log('time10',Date.now() - now)
},10)

setTimeout() => {
console.log('time30',Date.now() - now)
},30)

while (true) {
if (Date.now() - now >=20) {
break
 }
}
consloe.log(Date.now() - now)

三、Chrome运行原理

1.chrome运行原理-如何展示网页

  • 浏览器地址输入URL后发生了什么?

294998530672702035.jpg

2.chrome运行原理-输入处理

  • 用户Url框输入内容后,UI线程会判断输入的是一个URL地址,还是一个query查询条件。
  • 如果是URL,直接请求站点资源。
  • 如果是query,将输入发送给搜索引擎。

93374023001433376.jpg

3.chrome运行原理-开始导航

  • 当用户按下回车,UI线程通知网络线程发起一个网络请求,来获取站点内容。
  • 请求过程中,tab处于loading状态。

425947131203070922.jpg

4.chrome运行原理-读取响应

  • 网络线程接收到HTTP响应后,先检查响应头的媒体类型(MIME Type)。
  • 如果响应主体是一个HTML文件,浏览器将内容交给渲染进程处理。
  • 如果拿到的是其他类型文件,比如说Zip,exe等,则交给下载管理器处理。

312866455782310314.jpg

5.chrome运行原理-寻找渲染进程

  • 网络线程做完所有检查后,会告知主进程数据已准备完毕,主进程确认后为这个站点寻找一个渲染进程。
  • 主进程通过IPC消息告知渲染进程去处理本次导航。
  • 渲染进程开始接收数据并告知主进程自己已开始处理,导航结束,进入文档加载阶段。

426448553395056424.jpg

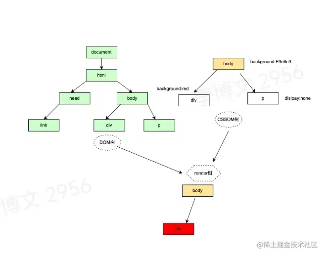
6.渲染进程-构建渲染树

  • 构建DOM树,将HTML文本转化成浏览器能够理解的结构。
  • 构建CSSOM树,浏览器同样不认识CSS,需要CSS代码转化为可理解的CSSOM。
  • 构建渲染树,渲染树是DOM树和CSSOM树的结合。

32061746297341853.jpg

7.渲染进程-页面布局

  • 根据渲染树计算每个节点的位置和大小。
  • 在浏览器页面区域绘制元素边框。
  • 遍历渲染树,将元素以盒模型的形式写入文档流。

310394536489468491.jpg

8.渲染进程-页面绘制

  • 构建图层:为特定的节点生成专用图层。
  • 绘制图层:一个图层分成很多绘制指令,然后将这些指令按顺序组成一个绘制列表,交给合成线程
  • 合成线程接收指令生成图块
  • 栅格线程将图块进行栅格化。
  • 展示在屏幕上。

862914666536013692.jpg

9.前端性能performance

1.时间都花在哪

2.什么情况下卡顿

591892069247736806.jpg

10.首屏优化

  • 压缩、分包、删除无用代码
  • 静态资源分离
  • JS脚本非阻塞加载
  • 缓存策略
  • SSR
  • 预置loading,骨架屏

11.渲染优化

  • GPU加速
  • 减少回流,重绘
  • 离屏渲染
  • 懒加载

12.JS优化

  • 防止内存泄漏
  • 循环尽早break
  • 合理使用闭包
  • 减少Dom访问
  • 防抖,节流
  • Web Workers

四、跨端容器

① 为什么需要跨端?

  1. 开发成本,效率
  2. 一致性体验
  3. 前端开发生态

161988270909430968.jpg

② 有哪些跨端方案

  • webview
  • 小程序
  • RN/WeeX
  • Lynx
  • Flutter

916162730744285859.jpg

③ 跨端容器-webview

  1. Webview,即网页视图,用于加载网页Url,并展示其内容的控件。
  2. 可以内嵌在移动端App内,实现前端混合开发,大多混合框架都是基于Webview的二次开发,比如Ionic,Cordova。

552268516407230218.jpg

④ 跨端容器-常用Webview分类

  • 常用webview,Android,IOS,国产Android

851401431940993397.jpg

⑤ 跨端容器-使用webview优势

  • 一次开发,处处使用,学习成本低
  • 随时发布,即时更新,不用下载安装包
  • 移动设备性能不断提升,性能有保障
  • 通过JSBridge和原生系统交互,实现复杂功能

⑥ 跨端容器-webview使用原生能力

1. JavaScript调用native

  • API注入:native获取JavaScript环境上下文,对其挂载的对象或者方法进行拦截。
  • 使用webview URL Scheme 跳转拦截。
  • IOS上window.webkit.messageHandler直接通信。

2.native调用JavaScript

  • 直接通过webview暴露的API执行代码。
  • IOS webview.stringByEvaluatingJavaScriptFromString
  • Android webview.evaluateJavaScript

⑦ 跨端容器-webview<->native通信

  1. JS环境中提供通信的JSBridge.
  2. native端提供SDK响应JSBridge
  3. 前端和客户端分别实现对应功能模块。

65065539047767910.jpg

⑧ 跨端容器-实现一个简易的JSBridge

interface CallArgs {
callId: string //调用Id,唯一标识
module: string //调用模块
method:string //调用方法
data:any //参数
const Callbacks = {} //存放回调函数 callId 为key
function applyNative = (payload:CallArgs,callback:Function)=>{
const callId = prefix + callTime++
Callbacks[callId] = callback
const Arg0: CallArgs = {
   callId: callId,
   module:payload.module || 'layout',
   method:payload.method || 'randomSize'
   data:payload.data,
   }
   if(IOS){
   return window.webkitURL.messageHandler.postMessage(JSON.stringify(Args0))
   }
   else{
   //Android对window上约定的对象进行拦截
   return windowAndroidBridgeJSON.stringify(Args0))
      }
   }
interface ResponseArgs {
responseId: string //回调Id,与callId对应
errCode: number
errMsg?: string
data: unknown
}
//native端调用webview,参数都经过序列化
const applyWebview = (res:string)=>{
   const response = JSON.parse(res) as ResponseArgs
   const {responseId} = response
   //从 Callbacks 找到对应的回调处理方法
   if(type of Callbacks[responseId] === 'function'){
   Callbacks[responseId](response)
   //回调后删除该次回调函数
   delete Callbacks[responseId]
        }
    }
    
    window.JSBridge = {
    applyNative,
    applyWebview
    //挂载在window上,供native直接使用
    }

⑨ 跨端容器-小程序

  1. 微信,支付宝,百度小程序,小米直达号
  2. 渲染层-webview
  3. 双线程,多webview架构
  4. 数据通信,Native转发

453210557209958815.jpg

⑩ 跨端容器-React Native/WeeX

  1. 原生组件渲染
  2. React/Vue框架
  3. virtual dom
  4. JSBridge

239664139861888366.jpg

11.跨端容器-Lynx

  1. Vue
  2. JS Core/V8
  3. JSBinding
  4. Native UI/Skia

197743435032083125.jpg

12.跨端容器-Flutter

  1. widegt
  2. dart vm
  3. skia图形库

94031319660907284.jpg

13.跨端容器-通用原理

  1. UI组件
  2. 渲染引擎
  3. 逻辑控制引擎
  4. 通信桥梁
  5. 底层API抹平表现差异

530590649489476202.jpg

14.跨端方案对比

644158101939861809.jpg

15.跨端容器-思考??

1.同样是基于webview渲染,为什么小程序体验比webview流畅

2.未来的跨端方案会是什么

  1. 小程序相对于Webview而言性能更好主要有以下几个原因:

① 小程序的渲染性能更好。小程序使用原生语言开发,所以能够更好地利用手机的硬件资源,比如GPU加速。而Webview使用的是浏览器内核,相对来说性能就会弱一些。

② 小程序的数据传输更快。小程序与服务器连接使用的是WebSocket和HTTP/2协议,能够大幅度减少请求响应的时间和传输的流量。

③ 小程序的缓存机制更完善。小程序的页面使用了更为精细的缓存机制,只会渲染不同于之前页面,且数据有变更的部分,可以降低访问时的流量,提高了用户体验。

综上所述,小程序相对于Webview而言更为流畅,同时也能够提供更好的用户体验。

2.未来的跨端方案很可能是基于分布式系统的方案,通过将数据和计算分布在不同的设备上,使得不同设备之间可以进行协同工作,从而实现跨端的功能。此外,随着人工智能技术的发展,未来的跨端方案也可能会采用智能芯片和算法,使得设备之间能够实现更智能化和自适应的互动。

16.课程总结

311048372848173020.jpg

以上就是本次笔记的所有内容了,感谢大家的阅读~