堪称数据库的天花板, 极致经典的字节内部 MySQL 宝典意外流出!

103 阅读2分钟

MySQL 数据库,从 1996 年问世至今,已走过了 20 多个年头。

据统计,MySQL 凭借超强的性能和易用性,预计全球有超 80%以上的开发者都在使用这款开源数据库!

不可否认,它早已成为一个程序员的必备技能。无论是社招还是校招,都躲不过这道坎儿! 那么,作为一个程序员/准程序员的你,那该如何系统的学习呢?

那该怎么系统的学习 MySQL 呢?

其实呢,MySQL 并不难,这份最全的 MySQL 总结“MySQL 性能优化和高可用架构实践”通俗易懂,实例丰富,秉承着以“实践为主、理论够用”的原则,将实战操作融入各个知识点的讲解之中,能够帮助读者快速入门,是学习 MySQL 的葵花宝典。

主要内容

第 1 章 MySQL 架构介绍

  • MySQL 逻辑架构

第 2 章 InnoDB 存储引擎体系结构

  • 缓冲池

  • double write

  • InnoDB 后台线程

第 3 章 MySQL 事务和锁

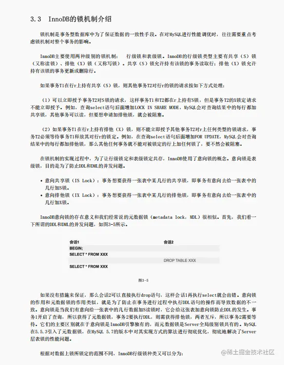
  • InnoDB 的锁机制介绍

  • 锁等待和死锁

第 4 章 SQL 语句性能优化

  • MySQL 查询过程

  • 抓取慢 SQL 语句

第 6 章 MySQL 性能监控

  • 监控图表的指导意义

第 7 章 MysQL 主从复制详解

MySQL 的主从复制功能是构建基于 MySQL 数据库的高可用、高性能的应用程序基础,既能用于分担主数据库的读负载,也为高可用 HA 等工作提供了更多的支持。主从复制是指数据可以从一个 MySQL 数据库服务器主节点复制到另外一个或多个 MySQL 数据库服务器从节点。主从复制可以用于数据实时备份、读写分离、高可用 HA 等企业场景中。

  • 主从复制的原理及过程描述

  • 半同步复制

第 8 章 PXC 高可用解决方案

  • PXC 集群的优缺点

  • PXC 集群部署实战

第 9 章基于 MHA 实现的 MySQL 自动故障转移集群

  • MHA 集群部署实战

第 10 章 MySQL Group Replication

  • MGR 基本原理

  • MGR 服务模式

  • MGR 的监控

第 11 章 Keepalived+双主复制的高可用架构

  • 双主+Keepalived 集群搭建

第 12 章 数据库分库分表与中间件介绍

关于数据库的架构演变

第 13 章 Mycat 中间件详解

  •  Mycat 配置文件详解

  •  Mycat 读写分离实战

共勉

以上这份“MySQL 性能优化和高可用架构实践”将 MySQL 5.7 性能优化和高可用架构设计实践两方面做了深入浅出的解读,进而帮大家搭建起一个 MySQL 的底层知识框架,夯实常用技能点。无论是日常开发工作,还是求职面试,都非常值得学习的!-点击此处 即可