网络原理-网络发展史和通信基础

172 阅读14分钟

目录

1.网络发展史

面向终端的计算机网络

计算机网络阶段(局域网LAN)

组网方式

计算机网络互联阶段(广域网WAN)

2.通信基础

IP地址

端口号

网络协议

协议的作用

知名协议的默认端口

协议分层

分层的作用

OSI七层模型

TCP/IP五层模型

网络设备所在分层

网络分层对应

封装和分用

五元组


1.网络发展史

面向终端的计算机网络

20世纪60年代早期,主机是网络的中心和控制者,终端(键盘和显示器)分布在各处并与主机相连,用户通过本地的终端使用远程的主机.只提供终端和主机之间的通信,子网之间无法通信

​编辑

计算机网络阶段(局域网LAN)

局域网,即 Local Area Network,简称LAN

Local 即标识了局域网是本地,局部组建的一种私有网络

局域网内的主机之间能方便的进行网络通信,又称为内网;局域网和局域网之间在没有连接的情况下, 是无法通信的

组网方式

1)网线直连

​编辑

2)集线器组建

​编辑

3)交换机组建

​编辑

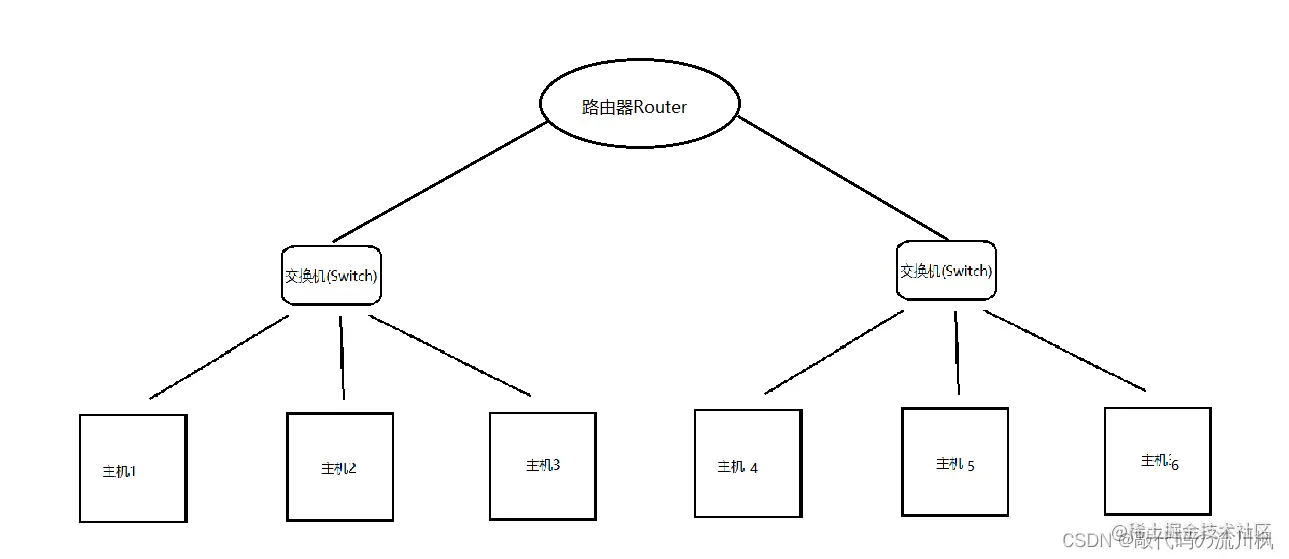
4)交换机和路由器组件

​编辑

计算机网络互联阶段(广域网WAN)

 广域网,即 Wide Area Network,简称WAN。 通过路由器,将多个局域网连接起来,在物理上组成很大范围的网络,就形成了广域网。广域网内部的 局域网都属于其子网

​编辑

2.通信基础

网络互联的目的是进行网络通信,也就是数据传输,也就是网络主机间的不同进程基于网络传输数据.

那么为了在网络中辨别数据从哪来需要传输数据到哪台主机上,就需要用到IP地址来标识

IP地址

IP地址是指互联网协议地址(英语:Internet Protocol Address,又译为网际协议地址),是IP Address的缩写。IP地址是IP协议提供的一种统一的地址格式,它为互联网上的每一个网络和每一台主机分配一个逻辑地址,以此来屏蔽物理地址的差异

IP地址是一个32位的二进制数,通常被分割为4个“8位二进制数”(也就是4个字节),如: 01100100.00000100.00000101.00000110

通常用“点分十进制”的方式来表示,即 a.b.c.d 的形式(a,b,c,d都是0~255之间的十进制整数)

特殊IP地址

1、“lll0”开始的地址都叫多点广播地址。因此,任何第一个字节大于223小于240的IP地址(范围224.0.0.1-239.255.255.254)是多点广播地址。

2、每一个字节都为0的地址(“0.0.0.0”)对应于当前主机。

3、IP地址中的每一个字节都为1的IP地址(“255.255.255.255”)是当前子网的广播地址。

4、IP地址中凡是以“llll0”开头的E类IP地址都保留用于将来和实验使用。

5、IP地址中不能以十进制“127”作为开头,该类地址中数字127.0.0.1到127.255.255.255用于回路测试,如:127.0.0.1可以代表本机IP地址,用“http://127.0.0.1”就可以测试本机中配置的Web服务器。

6、网络ID的第一个6位组也不能全置为“0”,全“0”表示本地网络。

有了对应的IP地址,基于IP地址,主机就可以定位要发送数据给哪台主机了.但是还存在一个问题,要发送给对应的主机上的哪个进程呢?

就需要用到端口号了

端口号

在网络通信中,IP地址用于标识主机网络地址,端口号可以标识主机中发送数据、接收数据的进程

即:端口号用于定位主机中的进程(具体的应用程序)

格式 :端口号是0~65535范围的数字,在网络通信中,进程可以通过绑定一个端口号,来发送及接收网络数据

这下已经可以定位到具体的进程了,但还存在一个问题,网络通信是基于二进制 0/1数据来传输,如何告诉对方发送的数据是什么样的呢?

基于网络数据传输,需要使用协议来规定双方的数据格式

网络协议

协议,网络协议的简称,网络协议是网络通信(即网络数据传输)经过的所有网络设备都必须共同遵从 的一组约定、规则。如怎么样建立连接、怎么样互相识别等。只有遵守这个约定,计算机之间才能相互 通信交流。通常由三要素组成:

1.语法:数据与控制信息的结构或格式(类似打电话时约定好都说普通话,普通话就是数据格式)

2.语义:即需要发出何种控制信息,完成何种动作以及做出何种响应

语义主要用来说明通信双方应当怎么做。用于协调与差错处理的控制信息

3.时序:事件实现顺序的详细说明

时序定义了何时进行通信,先讲什么,后讲什么,讲话的速度等。比如是采用同步传输还是 异步传输

协议(protocol)最终体现为在网络上传输的数据包的格式

协议的作用

 计算机之间的传输媒介是光信号和电信号。通过 "频率" 和 "强弱" 来表示 0 和 1 这样的信息。要想传递 各种不同的信息,就需要约定好双方的数据格式。

计算机生产厂商有很多;

计算机操作系统,也有很多;

计算机网络硬件设备,还是有很多;

如何让这些不同厂商之间生产的计算机能够相互顺畅的通信?

就需要约定一个共 同的标准,大家都来遵守,这就是 网络协议

知名协议的默认端口

系统端口号范围为 0 ~ 65535,其中:0 ~ 1023 为知名端口号,这些端口预留给服务端程序绑定广泛使用的应用层协议,如:

22端口:预留给SSH服务器绑定SSH协议

21端口:预留给FTP服务器绑定FTP协议

23端口:预留给Telnet服务器绑定Telnet协议

80端口:预留给HTTP服务器绑定HTTP协议

443端口:预留给HTTPS服务器绑定HTTPS协议 

但是 某个服务器也可以使用其他 1024 ~ 65535 范围内的端口来绑定知名协议

协议分层

网络协议是分几个层次进行定义的 ,因为网络通信是一个复杂的事情,需求场景复杂了,实现功能也比较复杂.如果这个协议太复杂了,学习成本使用成本维护成本就会很高,因此,将网络协议拆分成一些较小的协议,再针对较小的协议进行"分类"(分层),相当于一个包中的类功能差不多.降低了学习和维护的成本(封装).还能灵活的针对某一层协议进行替换

分层的作用

分层最大的好处,类似于面向接口编程:定义好两层间的接口规范,让双方遵循这个规范来对接

在代码中,类似于定义好一个接口,一方为接口的实现类(提供方,提供服务),一方为接口的使用类 (使用方,使用服务):

对于使用方来说,并不关心提供方是如何实现的,只需要使用接口即可

对于提供方来说,利用封装的特性,隐藏了实现的细节,只需要开放接口即可

OSI七层模型

即Open System Interconnection,开放系统互连

OSI 七层网络模型是一个逻辑上的定义和规范:把网络从逻辑上分为了7层

OSI 七层模型是一种框架性的设计方法,其最主要的功能使就是帮助不同类型的主机实现数据传 输

它的最大优点是将服务、接口和协议这三个概念明确地区分开来,概念清楚,理论也比较完整。通 过七个层次化的结构模型使不同的系统不同的网络之间实现可靠的通讯

OSI分为七层,我们看图:

​编辑

OSI 七层模型既复杂又不实用:所以 OSI 七层模型没有落地、实现。 实际组建网络时,只是以 OSI 七层模型设计中的部分分层,也即是以下 TCP/IP 五层(或四层)模型来 实现 

TCP/IP五层模型

TCP/IP是一组协议的代名词,它还包括许多协议,组成了TCP/IP协议簇

TCP/IP通讯协议采用了5层的层级结构,每一层都呼叫它的下一层所提供的网络来完成自己的需求

​编辑

 我们了解一下每一层的功能

物理层(physical layer) :在物理层上所传数据的单位是比特。物理层的任务就是透明地传送比特流

数据链路层(data link layer): 常简称为链路层,我们知道,两个主机之间的数据传输,总是在一段一段的链路上传送的,也就是说,在两个相邻结点之间传送数据是直接传送的(点对点),这时就需要使用专门的链路层的协议

在两个相邻结点之间传送数据时,数据链路层将网络层交下来的IP数据报组装成帧(framing), 在两个相邻结点之间的链路上“透明”地传送帧中的数据

每一帧包括数据和必要的控制信息(如同步信息、地址信息、差错控制等)。典型的帧长是几百字节到一千多字节

网络层(network layer) 主要包括以下两个任务:

(1) 负责为分组交换网上的不同主机提供通信服务。 在发送数据时,网络层把运输层残生的报文段或用户数据报封装成分组或包进行传送。在TCP/IP体系中,由于网络层使用IP协议,因此分组也叫做IP数据报,或简称为数据报

(2) 选中合适的路由,使源主机运输层所传下来的分组,能够通过网络中的路由器找到目的主机

运输层(transport layer):负责向两个主机中进程之间的通信提供服务。 由于一个主机可同时运行多个进程,因此运输层有复用和分用的功能

复用,就是多个应用层进程可同时使用下面运输层的服务

分用,就是把收到的信息分别交付给上面应用层中相应的进程

运输层主要使用以下两种协议:
(1) 传输控制协议TCP(Transmission Control Protocol): 面向连接的,数据传输的单位是报文段,能够提供可靠的交付
(2) 用户数据包协议UDP(User Datagram Protocol): 无连接的,数据传输的单位是用户数据报,不保证提供可靠的交付,只能提供“尽最大努力交付”

应用层(application layer) :是体系结构中最高的。直接为用户的应用进程提供服务。

在因特网中的应用层协议很多,如支持万维网应用的HTTP协议,支持电子邮件的SMTP协议

有的资料说明TCP/IP模型是四层,就是省略了物理层,物理层是偏向硬件的,与程序员关系不紧密,后续章节详细讲解每层的具体协议

应用层是应用程序实现的(程序员写的代码相关的),我们最常接触的也就是应用层 

网络设备所在分层

一台主机的操作系统内核实现了从传输层到物理层的内容,也即是TCP/IP五层模型的下四 层

路由器实现了从网络层到物理层,也即是TCP/IP五层模型的下三层

交换机实现了从数据链路层到物理层,也即是TCP/IP五层模型的下两层

集线器,只实现了物理层

网络分层对应

应用层:(网关)通过应用进程间的交互来完成特定网络应用。

应用层交互的数据单元成为报文。HTTP,FTP

DNS域名系统(把机器名字换成IP地址)

SMTP(简单邮件传送协议)

邮件读取协议POP3,网际报文存取协议IMAP

DHCP(Dynamic Host Configuration Protocol)动态主机配置协议

运输层:向两个主机进程之间的通信提供通用数据传输服务。

传输控制协议TCP,提供面向连接的,可靠数据传输服务,其数据传输的单位是报文段。

用户数据协议UDP,提供无连接的,尽最大努力的数据传输服务,其数据传输的单位是用户数据报。

网络层:(路由器)网络层负责为分组交换网上的不同主机提供通信服务。在发送数据时,网络层把运输层产生的报文段或用户数据报封装成分组或包进行传送。分组也叫IP数据报

地址解析协议ARP(连接网络层和网络接口层)

网络控制报文协议ICMP,网际组管理协议IGMP(连接网络层和运输层)

数据链路层:(在两个相邻结点之间传送数据时,数据链路层将网络层交下来的IP数据报组装成帧。每一帧包括数据和必要的控制信息(如同步信息,地址信息,差错控制等)

封装成帧,透明传输,差错检测

数据链路层使用的信道:点对点信道(PPP)(一对一通信),广播信道(CSMA/CD)(一对多通信,过程复杂,信道连接的主机多,必须使用专用的共享信道协议协调这些主机)

以太网MAC层的硬件地址:硬件地址又称为物理地址或MAC地址

物理层:(转发器)物理层上传数据的单位是比特。物理层要考虑用多大的电压代表“1”,“0”,以及接受方如何识别发送方所发送的比特

封装和分用

封装:

不同的协议层对数据包有不同的称谓,在传输层叫做段(segment),在网络层叫做数据报 (datagram),在链路层叫做帧(frame)。 应用层数据通过协议栈发到网络上时,每层协议都要加上一个数据首部(header),称为封装 (Encapsulation)

​编辑

分用:

首部信息中包含了一些类似于首部有多长,载荷(payload)有多长,上层协议是什么等信息。 数据封装成帧后发到传输介质上,到达目的主机后每层协议再剥掉相应的首部,根据首部中 的 "上层协议字段" 将数据交给对应的上层协议处理

入栈的过程,数据发送方每层不断地封装首部与尾部,添加一些传输的信息,确保能传输到目的地。出栈的过程,数据接收方每层不断地拆除首部与尾部,得到最终传输的数据

​编辑

五元组

在TCP/IP协议中,用五元组来标识一个网络通信

  1. 源IP:标识源主机

  2. 源端口号:标识源主机中该次通信发送数据的进程

  3. 目的IP:标识目的主机

  4. 目的端口号:标识目的主机中该次通信接收数据的进程

  5. 协议号:标识发送进程和接收进程双方约定的数据格式

 可以在cmd中,输入 netstat -ano 查看网络数据传输中的五元组信息:​编辑