[toc]
需求
实现一个登录功能
实现的功能
- 注册(邮箱注册)
- 登录(邮箱+密码)
- 重置密码
- 查看操作记录(登录, 注册, 重置密码, 登出. 都算操作)
- 登出
在第2版的基础上进行优化:\
优化点:
-
VerificationCode(验证码储存库):
增加时间字段ExpirationTime数据类型int用于储存验证码的过期时间,增加次数字段time用于储存验证的次数,用于判断用户是否在发送验证码之后进行验证 -
SignInList(登录列表)
增加ExpirationTime储存过期时间,如果用户发送请求的时间超过过期时间,则视为用户掉线,需要重新登陆.
- 采用图片验证:
由于滑动验证过于复杂,我们采用图片验证码的形式进行真人验证
MySQL表
- LoginList(注册列表)
| 名称 | 数据类型 |
|---|---|
| id(主键) | int |
| name(唯一) | string |
| password | string |
| Email(唯一) | string |
- SignInList(登录列表)
| 名称 | 数据类型 |
|---|---|
| id (主键) | int |
| 身份码 | string |
| ExpirationTime | int |
解释:身份码为随机字符串,用于对用户操作是进行身份验证,ExpirationTime储存过期时间,如果用户发送请求的时间超过过期时间,则视为用户掉线,需要重新登陆.
- OperationRecord(操作列表)
| 名称 | 数据类型 |
|---|---|
| id | int |
| 操作 | string |
| time | string |
- VerificationCode(验证码储存库)
| 名称 | 数据类型 |
|---|---|
| string | |
| Verification | int |
| ExpirationTime | int |
| time | int |
ExpirationTime储存验证码过期时间,如果用户验证时间超过ExpirationTime则验证无效
每次只查询最后一条匹配的数据(最新生成的验证码数据)
常用功能模块
1. 邮箱验证码功能
- 用户传入邮箱信息
- 核验邮箱格式正确且未使用
- 弹出真人验证:图片验证
- 生成验证码(随机6位数),与Email一起存入VerificationCode(验证码储存库),同时储存验证码过期时间,次数为默认值0
- 向用户邮箱发送验证码
- 服务端使用用户的提交验证码时的Email去VerificationCode(验证码储存库)获取最后一条匹配的数据(最新生成的验证码数据)的过期时间,和验证码值,如果现在的时间大于过期时间,返回验证码过期,如果小于过期时间,对比传入的数据与数据库中验证码的值Verification(验证码值)是否相同,.
- 处理用户请求
- 每30分钟扫描一次数据库,删除超过30的数据
特殊情况:
9. 重新提交:如果验证码生成后,该用户未进行任何验证(time=0),则生成相同的验证码,并告知用户,如果之前有验证失败(time>0),就生成不同的验证码.避免某些用户在5分钟内没法收到验证码的情况.
身份验证功能:
为确保用户的身份与登录状态,我们使用身份验证功能来实现
- 用户请求(自带身份码(随机字符串)与id)
- 使用id查找SignInList(登录列表)的对应信息(如果没有,返回未登录并退回登录页面)
- 检查身份码与过期时间(如果身份码不正确或者已过期,返回登录过期并退回登录页面)
- 核验成功重置过期时间(从核验成功开始30分钟后)
- 处理用户的请求
- 每30分钟扫描一次数据库,删除超过30的数据
密码验证功能
- 用户上传邮箱/账号(id)+密码
- 真人验证:图片验证
- 密码加密
- 查找LoginList(注册列表)中对应的邮箱/账号(如果没有返回账号/邮箱未注册)
- 核验密码是否正确
- 处理用户请求
储存操作信息功能
- 通过请求数据的id与方法确定请求操作的种类,将post操作的内容与id和请求时间一起储存在OperationRecord(操作列表)中
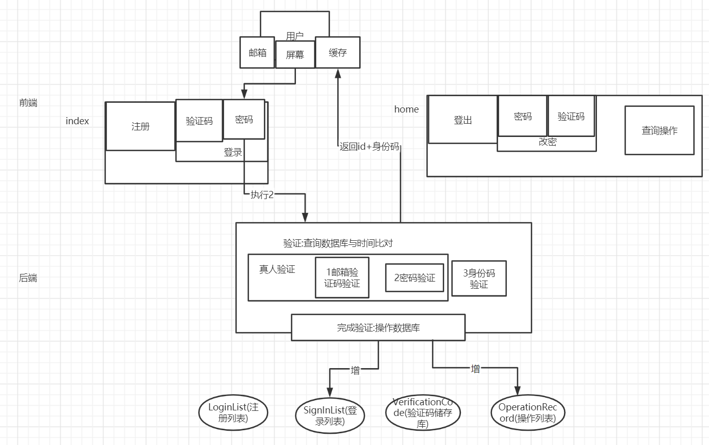
实现方案
index页面
/index
定义一个index页面包含两个按钮login(注册)和sign up(登录) 点击login进入注册页面,点击sign up进入登录页面
login(注册)
index/login (1).邮箱验证
- 填写邮箱点击发送
- 调用邮箱验证功能模块
(2)注册:
注册表单:
| 名称 | 数据类型 |
|---|---|
| name | string |
| password | string |
-
先验证name是否有效与是否被使用(例如:name不能超过10个字符且字符都在ASCII中)
-
核验password是否规范(例如:大于6位小于20位) 确认没问题后
-
将用户数据(注册的Email,name,password)储存到LoginList(注册列表),并自增出一个新的ID
(4)调用储存操作信息功能模块

sign up(登录)
index/signup
- 邮箱/账号+密码登录
账号密码登录表单:
| 名称 | 数据类型 |
|---|---|
| Email/id | string /int |
| password | string |
- 调用密码验证功能模块
- 生成身份码(随机字符串),与id一起储存在SignInList(登录列表)中,过期时间为当前时间加30分钟,(每次操作后刷新过期时间都是当前时间+30分钟)
- 返回用户身份码与id(每次访问都会自动带上)
- 进入home页面 (5). 调用储存操作信息功能模块

- 验证码登录
验证码登录表单:
| 名称 | 数据类型 |
|---|---|
| string | |
| 验证码 | int |
- 调用 邮箱验证码功能模块
- 生成身份码(随机字符串),与id一起储存在SignInList(登录列表)中,过期时间为当前时间加30分钟,(每次操作后刷新过期时间都是当前时间+30分钟)
- 返回用户身份码与id(每次访问都会自动带上)
- 进入home页面 (5). 调用储存操作信息功能模块

home页面
/home
- 定义三个按钮 sign out(登出),reset password(重置密码),view(查看操作记录)
sign out(登出)
home/signout
- 调用身份验证功能模块
- 通过用户的Email,删除SignInList(登录列表)对应的数据.
- 回到index页面 (4) 调用储存操作信息功能模块

reset password(重置密码)
home/resetpassword 两个按钮:旧密码改密|验证码改密
1. 旧密码密码改密
(1).调用身份验证功能模块
旧密码改密表单:
| 名称 | 数据类型 |
|---|---|
| password | string |
| new password | string |
| new password again | string |
(2). 用户填写表单信息,点击提交.
(3). 调用密码验证功能模块
(4). 检验newpassword格式是否正确
(5). 检验password again密码是否相同
(6). 核验成功,服务端修改MySQL中的 LoginList(注册列表)中对应的id下的password
(7). 调用储存操作信息功能模块

2. 验证码改密
(1).调用身份验证功能模块
验证码改密表单:
| 名称 | 数据类型 |
|---|---|
| 验证码 | int |
(2). 用户填写表单信息,点击提交.
(3). 调用邮箱验证码功能模块
(4). 检验newpassword格式是否正确
(5). 检验password again密码是否相同
(6). 核验成功,服务端修改MySQL中的 LoginList(注册列表)中对应的id下的password
(7). 调用储存操作信息功能模块

查询操作记录
-
调用储存操作信息功能模块
-
服务端查询OperationRecord(操作列表)中的所有id为用户id的数据,并返回给用户

本文由mdnice多平台发布