HummerRisk V1.0.0:架构全面升级,开启新篇章

138 阅读3分钟

HummerRisk V1.0.0发布:

HummerRisk 由 SpringBoot 单体架构升级为 SpringCloud 微服务架构,性能和效率显著提升。同时新增 K8s 的检测规则组和规则实现,并优化多个模块的设计逻辑。

HummerRisk 保持高速的迭代,期待您的关注。

docs.hummerrisk.com/about/downl…

重大更新解读

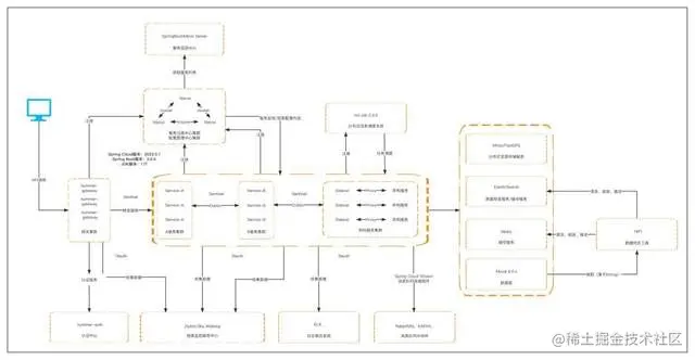
架构升级

HummerRisk 由 SpringBoot 单体架构升级为 SpringCloud 微服务架构,性能和效率显著提升,见下图

K8s 检测

新增 K8s 类型检测规则组和规则,K8s 检测分为漏洞检测、配置检测、CIS Benchmarks 检测、合规规则检测。

并重新设计了检测管理的页面逻辑,更加便于使用和管理。

主机检测

主机检测添加 sudo 支持,非 root 用户也可执行检测。

多云检测

新增阿里云 redis 相关的检测规则。

功能优化

refactor(定时任务):定时任务优化,有日志可追踪。

refactor(多云检测):优化新建云检测规则时校验功能。

refactor(资源概览):优化云资源概览页面,云账号统计数据的展示。

refactor(操作审计):优化操作审计页面部分字段的国际化翻译。

refactor(镜像仓库):优化镜像仓库同步镜像,一键检测已同步镜像。

refactor(主机检测):优化主机检测流程,优化主机密钥、主机管理。

refactor(K8s 检测):优化 K8s 状态、trivy-operator、kubench 安装日志。

refactor(K8s 检测):优化 K8s 检测,管理页面和检测结果页面合并。

refactor(部署检测):优化部署检测,管理页面和检测结果页面合并。

refactor(镜像检测):优化镜像检测,管理页面样式优化,并和检测结果页面合并。

refactor(源码检测):优化源码检测,管理页面和检测结果页面合并。

refactor(文件检测):优化文件检测,管理页面和检测结果页面合并。

refactor(多云检测):云账号在编辑时不可查询 secret key 等私密凭证信息,只在添加时可见。

refactor(API):优化 API Swagger 按模块微服务化。

Bug修复

fix(对象存储):修复对象存储账号中,执行一键检测,直接跳转到云账号检测结果页面的问题。

fix(镜像仓库):修复镜像仓库用 IP + Port 的模式同步镜像,执行镜像检测时镜像地址错误的问题。

fix(SBOM 管理):修复执行SBOM项目版本检测,未触发依赖文件的检测的问题。

fix(对象存储):修复对象存储账号中,添加华为云对象存储失败的问题。

fix(主机管理):修复 Excel 导入主机时名称为纯数字时报错的问题。

fix(主机管理):修复添加主机绑定密钥文件失败的问题。

fix(镜像仓库):修复 dockerhub 镜像仓库同步的镜像检测出错的问题。

fix(删减内容):删减网络漏洞检测、任务编排、定时云检测等臃肿模块,保留原汁原味 HummerRisk 核心功能。

安装升级

网站资源下载链接:

docs.hummerrisk.com/about/downl…

使用请参考官方文档:

docs.hummerrisk.com

关于 HummerRisk

HummerRisk 是开源的云原生安全平台,以非侵入的方式解决云原生的安全和治理问题。核心能力包括混合云的安全治理和K8S容器云安全检测。

GitHub 地址:
github.com/HummerRisk/…

Gitee 地址:
gitee.com/hummercloud…