基于simulink的chaios混沌电路仿真

154 阅读5分钟

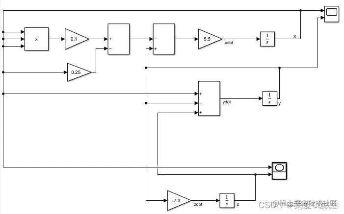
1.算法仿真效果

matlab2017B仿真结果如下:

 

d6d3a359342688ec64adb5c2b44cf3e6_watermark,size_14,text_QDUxQ1RP5Y2a5a6i,color_FFFFFF,t_100,g_se,x_10,y_10,shadow_20,type_ZmFuZ3poZW5naGVpdGk=.png

  64817a4b39f2ae4bb9adfd40f8c2a43b_watermark,size_14,text_QDUxQ1RP5Y2a5a6i,color_FFFFFF,t_100,g_se,x_10,y_10,shadow_20,type_ZmFuZ3poZW5naGVpdGk=.png

   根据混沌运动中混沌吸引子的特征,混沌吸引子是整体稳定和局部不稳定相结合的产物,在相空间的表现是“伸长”和“折叠”。它具有复杂的拉伸,折叠和伸缩结构 , 使得按指数规律发散的系统保持在有限的空间内,即一切位于吸引子之外的运动都向吸引子靠拢,对应着稳定的方向;而一切到达吸引子内部的运动轨道都相互排斥,对着不稳定的方向。也就是说从整体上讲,系统是稳定的,即吸引子外的一切运动最后都要收敛到吸引子上;但从局部来说,吸引子内的运动又是不稳定的,即相邻运动轨道要相互排斥而按指数型分离。

 

 

2.算法涉及理论知识概要

       混沌是决定论非线性系统中既普通存在又极其复杂的现象,它沟通了有序与无序,确定与随机之间的联系,是人类认识世界的新飞跃,也是改造世界的一种新科技。目前开发和驾驭混沌的种种独特性质以应用于一些挑战性的工程技术问题已呈现了令人兴奋的前景。由于混沌态是一种始终限于有限区域而且轨道永不重复、性态复杂的运动,有着独特的过程。从某种意义说,混沌应是一门关于过程的科学不是一门关于状态的科学,是一门关于演化的科学不是一门关于存在的科学,因此用计算机对混沌进行仿真,是促进混沌研究迅速发展不可缺少的重要的基本方法。

 

      从现象上看,混沌运动貌似随机过程,而实际上混沌运动与随机过程有着本质的区别。混沌运动是由确定性的物理规律这个内在特性引起的,是源于内在特性的外在表现,因此又称确定性混沌;而随机过程则是由外部特性的噪声引起的。下面就对混沌的特性进行详细介绍。

 

(l)内在随机性

 

        混沌的定常状态不是通常概念下确定运动的三种状态:静止、周期运动和准周期运动,而是一种始终局限于有限区域且轨道永不重复的,形式复杂的运动。第一,混沌是固有的,系统所表现出来的复杂性是系统自身的,由内在因素决定的,并不是在外界干扰下产生的,是系统的内在随机性的表现。第二,混沌的随机性是具有确定性的。混沌的确定性分为两个方面,首先,混沌系统是确定的系统,是一个真实的物理系统;其次,混沌及其理论混沌的表现是貌似随机,而并不是真正的随机,系统的每一时刻状态都受到前一状态的影响,是确定出现的,而不是像随机系统那样随意出现,混沌系统的状态是可以完全重现的,这和随机系统不同。第三,混沌系统的表现具有复杂性。混沌系统的表现是貌似随机的,它不是周期运动,也不是准周期运动,具有良好的自相关性和低频宽带的特点。

 

(2)长期不可预测性

 

        由于初始条件仅限于某个有限精度,而初始条件的微小差异可能对以后的时间演化产生巨大的影响,因此不可长期预测将来某一时刻之外的动力学特性。即混沌系统的长期演化行为是不可预测的。

 

(3)对初值的敏感依赖性

 

       随着时间的推移,任意靠近的各个初始条件将表现出各自独立的时间演化,即对初始条件的敏感依赖性。

 

(4)普适性

 

       当系统趋于混沌时,所表现出的特性具有普适性,其系统不因具体系统的不同和系统运动方程的差异而改变。

 

(5)分形性

 

       分形(Fractal)这个词是由曼德布罗特(B.B.Mandelbrot)在70年代创立分形几何学时所使用的一个新词,是指混沌的运动轨线在相空间中的行为特征。混沌系统在相空间中的运动轨线,在某个有限区域内经过无限次折叠,不同于一般确定性运动,不能用一般的几何术语来表示,而分维正好可以表示这种无限次的折叠。分维性表示混沌运动状态具有多叶、多层结构,且叶层越分越细,表现为无限层次的自相似结构。

 

(6)遍历性

 

       遍历性也称为混杂性。混沌的“定常状态”不是通常概念下确定性运动的三种定常状态:静止(平衡)、周期运动、准周期运动,而是一种始终局限于有限区域且轨道永不重复、性态复杂的运动。所以,随着时间的推移,混沌运动的轨迹决不逗留于某一状态而遍历区域空间中的每一点。

 

3.MATLAB核心程序

 

867288743c0076abcdbb3f2268332cd2_watermark,size_14,text_QDUxQ1RP5Y2a5a6i,color_FFFFFF,t_100,g_se,x_10,y_10,shadow_20,type_ZmFuZ3poZW5naGVpdGk=.png