渐进式剖析React源码(3):更新流程的驱动

250 阅读5分钟

image.png 前面两篇文章介绍了fiber架构和workLoop如何调度。但是缺了一块非常重要的地方,那就是开发者写的代码是如何对接到上面流程的?

在日常开发中,我们只关心了如何写组件,但是写完的组件是如何被渲染到页面当中?又是如何驱动更新流程?如果不知道这块内容,其实大家还是云里雾里的停留在概念层面。

所以这篇文章主要是从开发者角度阐述开发代码->编译->触发更新流程的介绍。

这里的更新流程指schedule(调度)->reconciler(协调)->commit (渲染)

老规矩还是先制定5个小目标:

  1. react组件编译成什么了?
  2. reactElement元素是什么?
  3. 什么是双缓存技术?
  4. react.createRoot().render()做了什么事情?
  5. 还有哪些更新方式对接到目前的更新流程当中?

ok,我们一一解答:

一、react.createElement和ReactElement元素

首先我们书写的函数式组件、类组件、jsx等代码全部会被babel-react编译成react.createElement()的调用或者jsx()调用(取决于react版本)。

举个栗子:

<div>

    <ul>

    <li key='1'>1</li>

    <li key='2'>2</li>

    <li key='3'>3</li>

    </ul>

</div>

转换成

React.createElement(
	'div',
	null,
	React.createElement(
		'ul',
		null,
		React.createElement(
                'li',
                {
                  key: '1'
                },
                '1'
		),
		React.createElement(
                'li',
                {
                 key: '2'
                },
                '2'
		),
		React.createElement(
                'li',
                {
                        key: '3'
                },
                '3'
		)
	)
);

接下来我们需要知道React.createElement内部到底做了什么?源码位置

内部的实现其实很简单,就是处理传入的type/config/children等参数,再返回一个新的对象。

  1. 从config中分离出特殊属性 key 和 ref
  2. 将普通属性以及children添加到props中
  3. 最后返回一个对象,这个对象我们称之为ReactElement元素

ReactElement数据结构如下:

  const element = {
    $$typeof: REACT_ELEMENT_TYPE,
    type,
    key,
    ref,
    props,
  };
  • '$$typeof':ReactElement的标识
  • 'type':可能是'div' 'span'这样的字符串标签,也可以是个函数(函数式组件)、类(类组件)
  • 'key/ref/props': ReactElement的属性

所以上述栗子的调用结果是下面的树形结构:

{
    type: 'div',
    key: null,
    ref: null,
    props: {
        children: {
                    type: 'ul',
                    key: null,
                    ref: null,
                    props: {
                        children: [
                                    {
                                        type: 'li',
                                        key: null,
                                        ref: null,
                                        props: {
                                            children: '1'
                                        }
                                    },
                                    {
                                        type: 'li',
                                        key: null,
                                        ref: null,
                                        props: {
                                                children: '2'
                                        }
                                    },
                                    {
                                        type: 'li',
                                        key: null,
                                        ref: null,
                                        props: {
                                               children: '3'
                                        }
                                    }
                                ]
                    }
        }
    }
}

到这里就已经完成第一个和第二个小目标

不过在这里要多提一下,上述的树形结构,在react15版本及以前就可以直接拿来diff以及生成页面,不过正如第一篇文章所说,这样会遇到很大的问题(任务过重js执行时间久,影响渲染)。

所以16之后做的事情,就是依据上述的树形结构进行重构,重构出来的fiber数据结构用于满足异步渲染之需

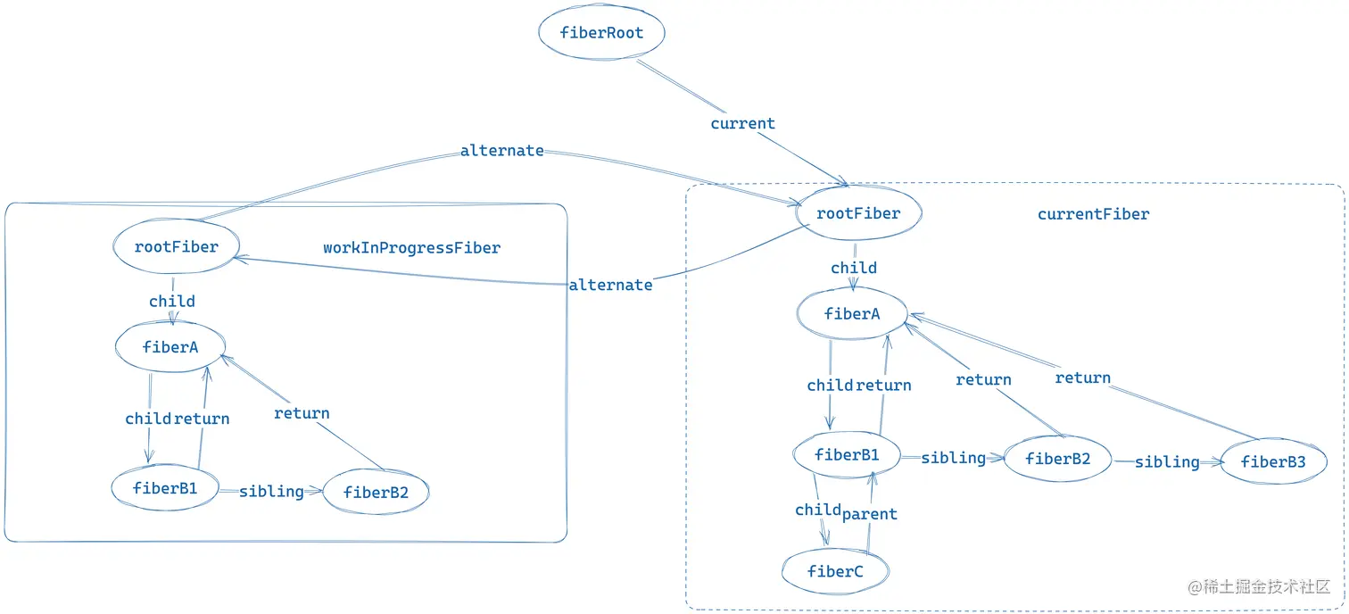
二、双缓存技术

上篇文章中已经介绍了fiber节点的数据结构,这里我们再介绍下fiberRoot以及rootFiber。 fiberRoot源码位置

FiberRoot数据结构:

class FiberRootNode {
  current: FiberNode;
  container: any | null;
  finishedWork: FiberNode | null;
  pendingLanes: Lanes;
  finishedLane: Lane;
  pendingPassiveEffects: PendingPassiveEffects;
  constructor(container: any | null, hostRootFiber: FiberNode) {
    this.current = hostRootFiber;
    this.container = container;
    hostRootFiber.stateNode = this;
    this.finishedWork = null;
    this.pendingLanes = NoLanes;
    this.finishedLane = NoLane;
    this.pendingPassiveEffects = {
      unmount: [],
      update: []
    };
  }
}

其中很多属性我们暂时无视,后续涉及到的时候会详细讲解,这里重点关注节点的关系。 rootFiber的数据结构和普通的FiberNode节点区别不大,这里不再赘述~

  1. 整个React应用有且只有一个fiberRoot
  2. 整个应用中同时存在两棵rootFiber树
  3. 当前页面对应的称为currentFiber,另外一颗在内存中构建的称为workInProgressFiber,它们通过alternate属性连接。
  4. fiberRoot中的current指针指向了currentFiber树。
  5. 当整个应用更新完成,fiberRoot会修改current指针指向内存中构建好的workInProgressFiber。

图形描述如下:

image.png

以上我们称之为双缓存技术,当然这个技术不光用在react中,其他很多地方都有涉及,大家感兴趣的话自行Google。

三、React初始化的执行函数

在mount阶段的时候,应用是需要一个执行函数的,而这个函数就是(源码位置)

    react.createRoot(root).render(<App/>)
  • root: 模版文件中的id为root的div

  • <App>: 整个应用的根组件

源码简化后的代码如下:

    const createRoot = (container: Container) => {
            const root = createContainer(container);
            return {
                render(element: ReactElementType) {
                        return updateContainer(element, root);
                }
            };
    };

createRoot会返回一个对象,其中包含了render函数,我们具体看看createContainer做了哪些事情。

const createContainer = (container: Container) => {
    // 创建rootFiber
    const hostRootFiber = new FiberNode(HostRoot, {}, null);
    // 创建fiberRoot
    const root = new FiberRootNode(container, hostRootFiber);
    hostRootFiber.updateQueue = createUpdateQueue();
    return root;
};

react.createRoot()在内部会去创建整个应用唯一的fiberRoot和rootFiber,并进行关联。(如上述图形结构)

render内部执行的是updateContainer(),我们查看下内部实现:

const updateContainer = (
	element: ReactElementType,
	root: FiberRootNode
) => {
	// mount时
	const hostRootFiber = root.current;
	// 添加update任务
	const lane = requestUpdateLane();
	const update = createUpdate<ReactElementType | null>(element, lane);
	enqueueUpdate(
		hostRootFiber?.updateQueue as UpdateQueue<ReactElementType | null>,
		update
	);
	scheduleUpdateOnFiber(hostRootFiber, lane);
	return element;
};

其中有很多地方我们此时无须关心,但是我们看到内部调用了scheduleUpdateOnFiber, 而这个就是更新流程(schedule(调度)->reconciler(协调)->commit (渲染))的入口。

而这个入口不仅仅在初始化执行函数中render调用会唤起,还有其他的方式:

  • 类组件中setState -> scheduleUpdateOnFiber()
  • 函数组件useState -> scheduleUpdateOnFiber()

至此,我们知道了开发代码->编译->触发更新流程的链路。

ok,以上就是文章的所有内容了,我们总结下:

  1. react组件会被编译成react.createElement的调用,而调用结果是一颗树形结构。
  2. react16之后会重构增强这颗树,变成fiber结构。
  3. 在react应用中,使用了双缓存技术,用于更新。
  4. mount阶段的执行函数(createRoot().render)会创建fiberRoot并且唤起更新流程。
  5. 更新流程的唤起还有setState、useState等方式。

此篇文章完成了5个小目标,相信大家对整体的链路会更加清晰,后续的文章,会进一步深入到具体实现当中,敬请期待~