聊聊电商交易平台的架构设计(干货)

915 阅读11分钟

以下文章来源于vivo互联网技术 ,作者官网商城开发团队

一、背景

vivo官方商城经过了七年的迭代,从单体架构逐步演进到微服务架构,我们的开发团队沉淀了许多宝贵的技术与经验,对电商领域业务也有相当深刻的理解。

去年初,团队承接了O2O商城的建设任务,还有即将成立的礼品中台,以及官方商城的线上购买线下门店送货需求,都需要搭建底层的商品、交易和库存能力。

为节约研发与运维成本,避免重复造轮子,我们决定采用平台化的思想来搭建底层系统,以通用能力灵活支撑上层业务的个性化需求。

包括交易平台、商品平台、库存平台、营销平台在内的一整套电商平台化系统应运而生。

图片

本文将介绍交易平台的架构设计理念与实践,以及上线后持续迭代过程中的挑战与思考。

二、整体架构

2.1 架构目标

除了高并发、高性能、高可用这三高外,还希望做到:

  1. 低成本

    注重模型与服务的可重用性,灵活支撑各业务的个性化需求,提高开发效率,降低人力成本。

  2. 高扩展

    系统架构简单清晰,应用系统间耦合低,容易水平扩展,业务功能增改方便快捷。

2.2 系统架构

(1)电商平台整体架构中的交易平台

图片

(2)交易平台系统架构

图片

2.3 数据模型

图片

三、关键方案设计

3.1 多租户设计

(1)背景和目标

  • 交易平台面向多个租户(业务方),需要能够存储大量订单数据,并提供高可用高性能的服务。

  • 不同租户的数据量和并发量可能有很大区别,要能根据实际情况灵活分配存储资源。

(2)设计方案

  • 考虑到交易系统OLTP特性和开发人员熟练程度,采用MySQL作为底层存储、ShardingSphere作为分库分表中间件,将用户标识(userId)作为分片键,保证同一个用户的订单落在同一个库中。

  • 接入新租户时约定一个租户编码(tenantCode),所有接口都要带上这个参数;租户对数据量和并发量进行评估,分配至少满足未来五年需求的库表数量。

  • 租户与库表的映射关系:租户编码 -> {库数量,表数量,起始库编号,起始表编号}。

通过上面的映射关系,可以为每个租户灵活分配存储资源,数据量很小的租户还能复用已有的库表。

示例一:

新租户接入前已有4库*16表,新租户的订单量少且并发低,直接复用已有的0号库0号表,映射关系是:租户编码-> 1,1,0,0

示例二:

新租户接入前已有4库*16表,新租户的订单量多但并发低,用原有的0号库中新建8张表来存储,映射关系是:租户编码-> 1,8,0,16

示例三:

新租户接入前已有4库16表,新租户的订单量多且并发高,用新的4库8表来存储,映射关系是:租户编码-> 4,8,4,0

图片

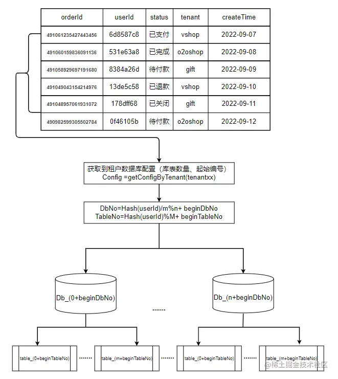
用户订单所属库表计算公式

库序号 = Hash(userId) / 表数量 % 库数量 + 起始库编号
表序号 = Hash(userId) % 表数量 + 起始表编号

可能有小伙伴会问:为什么计算库序号时要先除以表数量?下面的公式会有什么问题?

库序号 = Hash(userId) % 库数量 + 起始库编号
表序号 = Hash(userId) % 表数量 + 起始表编号

答案是,当库数量和表数量存在公因数时,会存在倾斜问题,先除以表数量就能剔除公因数。

以2库4表为例,对4取模等于1的数,对2取模也一定等于1,因此0号库的1号表中不会有任何数据,同理,0号库的3号表、1号库的0号表、1号库的2号表中都不会有数据。

路由过程如下图所示:

图片

(3)局限性和应对办法

  • 全局唯一ID

问题: 分库分表后,数据库自增主键不再全局唯一,不能作为订单号来使用。且很多内部系统间的交互接口只有订单号,没有用户标识这个分片键。

方案: 如下图所示,参考雪花算法来生成全局唯一订单号,同时将库表编号隐含在其中(两个5bit分别存储库表编号),这样就能在没有用户标识的场景下,从订单号中获取库表编号。

图片

  • 全库全表搜索

问题: 管理后台需要根据各种筛选条件,分页查询所有满足条件的订单。

方案: 将订单数据冗余存储一份到搜索引擎Elasticsearch中,满足各种场景下的快速灵活查询需求。

3.2 状态机设计

(1)背景

  • 之前做官方商城时,由于是定制化业务开发,各类型的订单和售后单的状态流转都是写死的,比如常规订单在下单后是待付款,付款后是待发货,发货后是待收货;虚拟商品订单不需要发货,没有待发货状态。

  • 现在要做的是平台系统,不可能再为每个业务方做定制化开发,否则会导致频繁改动发版,代码错综冗余。

(2)目标

  • 引入订单状态机,能为每个业务方配置多套差异化的订单流程,类似于流程编排。

  • 新增订单流程时,尽可能不改动代码,实现状态和操作的可复用性。

(3)方案

  • 在管理后台为每个租户维护一系列订单类型,数据转化为JSON格式存储在配置中心,或存储在数据库并同步到本地缓存中。

  • 每个订单类型的配置包括:初始订单状态,以及每个状态下允许的操作和操作之后的目标状态。

  • 当订单在执行某个动作时,使用订单状态机来修改订单状态。

    订单状态机的公式是:

    StateMachine(E,S —> A , S’)

    表示订单在事件E的触发下执行动作A,并从原状态S转化为目标状态S’

  • 每个订单类型配置完成后,生成数据的结构是

/** * 订单流程配置 **/@Datapublic class OrderFlowConfig implements Serializable {   
/**     * 初始订单状态编码     **/    
private String initStatus;    
/**     * 每个订单状态下,可执行的操作及执行操作后的目标状态     * 
Map<原状态编码, Map<订单操作类型编码, 目标状态编码>>     */    
private Map<String, Map<String, String>> operations;
}
  • 订单商品行状态机、售后单状态机,也用同样的方式实现

3.3 通用操作触发器

(1)背景

业务中通常都会有这样的延时需求,我们之前往往通过定时任务来扫描处理。

  • 下单后多久未支付,自动关闭订单

  • 申请退款后商家多久未审核,自动同意申请

  • 订单签收后多久未确认收货,自动确认收货

(2)目标

  • 业务方有类似的延时需求时,能够有通用的方式轻松实现

(3)方案

设计通用操作触发器,具体步骤为:

  1. 配置触发器,粒度是状态机的流程类型。

  2. 创建订单/售后单时或订单状态变化时,如果有满足条件的触发器,发送延迟消息。

  3. 收到延迟消息后,再次判断执行条件,执行配置的操作。

触发器的配置包括:

  1. 注册时间: 可选订单创建时,或订单状态变化时

  2. 执行时间: 可使用JsonPath表达式选取订单模型中的时间,并可叠加延迟时间

  3. 注册条件: 使用QLExpress配置,满足条件才注册

  4. 执行条件: 使用QLExpress配置,满足条件才执行操作

  5. 执行的操作和参数

3.4 分布式事务

对交易平台而言,分布式事务是一个经典问题,比如:

  • 创建订单时,需要同时扣减库存、占用优惠券,取消订单时则需要进行回退。

  • 用户支付成功后,需要通知发货系统给用户发货。

  • 用户确认收货后,需要通知积分系统给用户发放购物奖励的积分。

我们是如何保证微服务架构下数据一致性的呢?首先要区分业务场景对一致性的要求。

(1)强一致性场景

比如订单创建和取消时对库存和优惠券系统的调用,如果不能保证强一致,可能导致库存超卖或优惠券重复使用。

对于强一致性场景,我们采用Seata的AT模式来处理,下面的示意图取自seata官方文档。

图片

(2)最终一致性场景

比如支付成功后通知发货系统发货,确认收货后通知积分系统发放积分,只要保证能够通知成功即可,不需要同时成功同时失败。

对于最终一致性场景,我们采用的是本地消息表方案:在本地事务中将要执行的异步操作记录在消息表中,如果执行失败,可以通过定时任务来补偿。

图片

3.5 高可用与安全设计

  • 熔断

使用Hystrix组件,对依赖的外部系统添加熔断保护,防止某个系统故障的影响扩大到整个分布式系统中。

  • 限流

通过性能测试找出并解决性能瓶颈,掌握系统的吞吐量数据,为限流和熔断的配置提供参考。

  • 并发锁

任何订单更新操作之前,会通过数据库行级锁加以限制,防止出现并发更新。

  • 幂等性

所有接口均具备幂等性,上游调用我们接口如果出现超时之类的异常,可以放心重试。

  • 网络隔离

只有极少数第三方接口可通过外网访问,且都有白名单、数据加密、签名验证等保护,内部系统交互使用内网域名和RPC接口。

  • 监控和告警

通过配置日志平台的错误日志报警、调用链的服务分析告警,再加上公司各中间件和基础组件的监控告警功能,让我们能够能够第一时间发现系统异常。

3.6 其他考虑

  • 是否用领域驱动设计

考虑到团队非敏捷型组织架构,又缺少领域专家,因此没有采用

  • 高峰期性能瓶颈问题

大促和推广期间,特别是爆款抢购时的流量可能会触发限流,导致部分用户被拒之门外。因为无法准确预估流量,难以提前扩容。

可以通过主动降级方案增加并发量,比如同步入库切为异步入库、db查询转为cache查询、只能查到最近半年的订单等。

考虑到业务复杂度和数据量级还处在初期,团队规模也难以支撑,这些设计有远期计划,但暂时还没做。(架构的合适性原则,杀鸡用牛刀,你愿意也行)。

四、总结与展望

我们在设计系统时并没有一味追求前沿技术和思想,面对问题时也不是直接采用业界主流的解决方案,而是根据团队和系统的实际状况来选取最合适的办法。好的系统不是在一开始就被大牛设计出来的,而是随着业务的发展和演进逐渐被迭代出来的。

目前交易平台已上线一年多,接入了三个业务方,系统运行平稳,公司内有交易/商品/库存等需求的新业务,以及存量业务在遇到系统瓶颈需要升级时,都可以复用这块能力。

上游业务方数量的增加和版本的迭代,对平台系统的需求源源不断,平台的功能得到逐渐完善,架构也在不断演进,我们正在将履约模块从交易平台中剥离出来,进一步解耦,为业务持续发展做好储备。