SynchronousQueue同步队列+DelayQueue延迟队列+PriorityBlockingQueue优先级队列

134 阅读9分钟

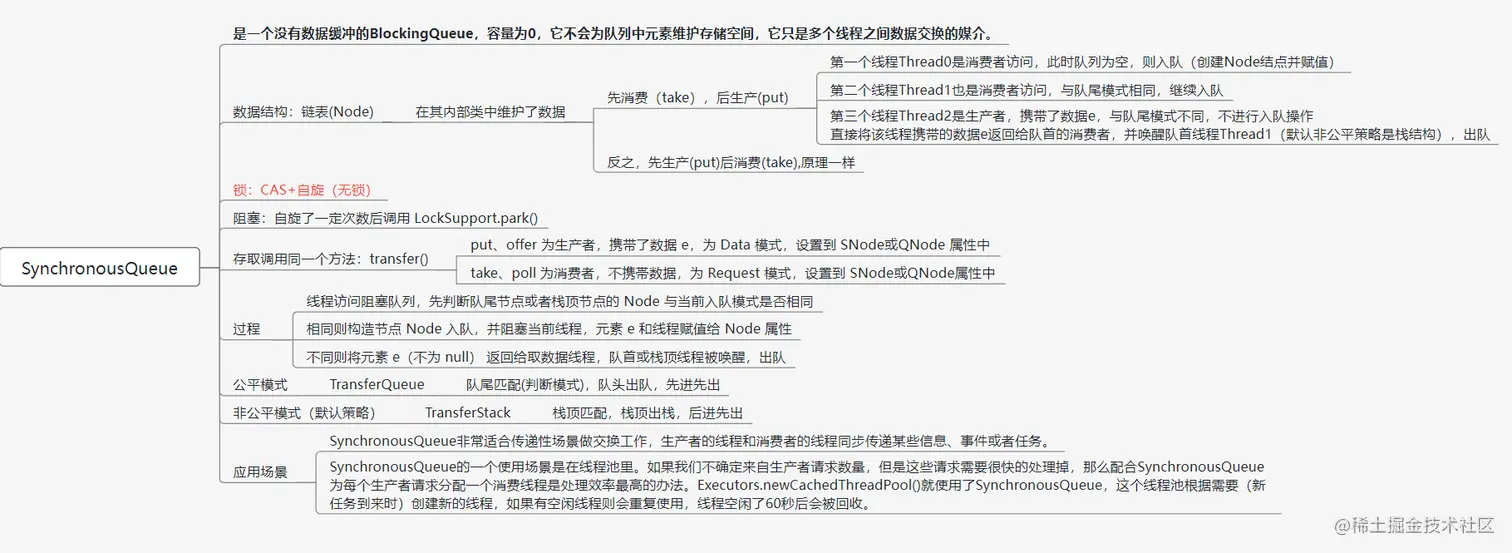
一、SynchronousQueue同步队列

SynchronousQueue是一个没有数据缓冲的BlockingQueue,生产者线程对其的插入操作put必须等待消费者的移除操作take。

image.png

如图所示,SynchronousQueue 最大的不同之处在于,它的容量为 0,所以没有一个地方来暂存元素,导致每次取数据都要先阻塞,直到有数据被放入;同理,每次放数据的时候也会阻塞,直到有消费者来取。

需要注意的是,SynchronousQueue 的容量不是 1 而是 0,因为 SynchronousQueue 不需要去持有元素,它所做的就是直接传递(direct handoff)。由于每当需要传递的时候,SynchronousQueue 会把元素直接从生产者传给消费者,在此期间并不需要做存储,所以如果运用得当,它的效率是很高的。

1-2、应用场景

SynchronousQueue非常适合传递性场景做交换工作,生产者的线程和消费者的线程同步传递某些信息、事件或者任务。

SynchronousQueue的一个使用场景是在线程池里。如果我们不确定来自生产者请求数量,但是这些请求需要很快的处理掉,那么配合SynchronousQueue为每个生产者请求分配一个消费线程是处理效率最高的办法。Executors.newCachedThreadPool()就使用了SynchronousQueue,这个线程池根据需要(新任务到来时)创建新的线程,如果有空闲线程则会重复使用,线程空闲了60秒后会被回收。

1-2、SynchronousQueue使用

BlockingQueue<Integer> synchronousQueue = new SynchronousQueue<>();

SynchronousQueue默认使用非公平锁模式,使用非公平锁默认使用压栈的先进后出方式(FILO),使用公平锁,依然是先进先出(FIFO)

image.png

1-2-1、入队操作代码

public class SynchronousQueueConsumer  implements Runnable {
    protected BlockingQueue<Integer> blockingQueue;

    public SynchronousQueueConsumer(BlockingQueue<Integer> queue) {
        this.blockingQueue = queue;
    }

    @Override
    public void run() {
        while (true) {
            try {
                Integer data = blockingQueue.take();
                System.out.println(Thread.currentThread().getName() + " take(): " + data);
                Thread.sleep(5000);  //每隔5秒消费一次
            } catch (InterruptedException e) {
                e.printStackTrace();
            }
        }
    }

}

1-2-2、出队操作代码

public class SynchronousQueueProducer implements Runnable {

    protected BlockingQueue<Integer> blockingQueue;
    public SynchronousQueueProducer(BlockingQueue<Integer> queue) {
        this.blockingQueue = queue;
    }

    @Override
    public void run() {
        int i = 0;
        while (true) {
            System.out.println(Thread.currentThread().getName() + " Put: " + ++i);
            try {
                blockingQueue.put(i);
                Thread.sleep(1000);  //每隔一秒生产一次
            } catch (InterruptedException e) {
                e.printStackTrace();
            }
        }
    }

}

1-2-3、使用

public class SynchronousQueueTest {
    public static void main(String[] args) {
        //新建一个SynchronousQueue同步队列
        final BlockingQueue<Integer> synchronousQueue = new SynchronousQueue<>(false);

        //启动一个生产者线程插入对象
        SynchronousQueueProducer queueProducer = new SynchronousQueueProducer(synchronousQueue);
        new Thread(queueProducer).start();

        //启动两个消费者线程移除对象
        SynchronousQueueConsumer queueConsumer1 = new SynchronousQueueConsumer(synchronousQueue);
        new Thread(queueConsumer1).start();

        SynchronousQueueConsumer queueConsumer2 = new SynchronousQueueConsumer(synchronousQueue);
        new Thread(queueConsumer2).start();
    }
}

1-2-4、小结

image.png

二、DelayQueue

DelayQueue 是一个支持延时获取元素的阻塞队列, 内部采用优先队列 PriorityQueue 存储元素,同时元素必须实现 Delayed 接口;在创建元素时可以指定多久才可以从队列中获取当前元素,只有在延迟期满时才能从队列中提取元素。延迟队列的特点是:不是先进先出,而是会按照延迟时间的长短来排序,下一个即将执行的任务会排到队列的最前面。

它是无界队列,放入的元素必须实现 Delayed 接口,而 Delayed 接口又继承了 Comparable 接口,所以自然就拥有了比较和排序的能力,代码如下:

public interface Delayed extends Comparable<Delayed> {
//getDelay 方法返回的是“还剩下多长的延迟时间才会被执行”,
//如果返回 0 或者负数则代表任务已过期。
//元素会根据延迟时间的长短被放到队列的不同位置,越靠近队列头代表越早过期。
    long getDelay(TimeUnit unit);
}

image.png

2-1、DelayQueue使用

DelayQueue<OrderInfo> queue = new DelayQueue<OrderInfo>();

2-2、DelayQueue的原理

2-2-1、数据结构

//用于保证队列操作的线程安全
private final transient ReentrantLock lock = new ReentrantLock();
// 优先级队列,存储元素,用于保证延迟低的优先执行
private final PriorityQueue<E> q = new PriorityQueue<E>();
// 用于标记当前是否有线程在排队(仅用于取元素时) leader 指向的是第一个从队列获取元素阻塞的线程
private Thread leader = null;
// 条件,用于表示现在是否有可取的元素   当新元素到达,或新线程可能需要成为leader时被通知
private final Condition available = lock.newCondition();

public DelayQueue() {}
public DelayQueue(Collection<? extends E> c) {
    this.addAll(c);

2-2-2、入队put方法

public void put(E e) {
    offer(e);
}
public boolean offer(E e) {
    final ReentrantLock lock = this.lock;
    lock.lock();
    try {
        // 入队
        q.offer(e);
        if (q.peek() == e) {
            // 若入队的元素位于队列头部,说明当前元素延迟最小
            // 将 leader 置空
            leader = null;
            // available条件队列转同步队列,准备唤醒阻塞在available上的线程
            available.signal();
        }
        return true;
    } finally {
        lock.unlock(); // 解锁,真正唤醒阻塞的线程
    }
}

2-2-3、出队take方法

public E take() throws InterruptedException {
    final ReentrantLock lock = this.lock;
    lock.lockInterruptibly();
    try {
        for (;;) {
            E first = q.peek();// 取出堆顶元素   
            if (first == null)// 如果堆顶元素为空,说明队列中还没有元素,直接阻塞等待
                available.await();
            else {
                long delay = first.getDelay(NANOSECONDS);// 堆顶元素的到期时间             
                if (delay <= 0)// 如果小于0说明已到期,直接调用poll()方法弹出堆顶元素
                    return q.poll();

                // 如果delay大于0 ,则下面要阻塞了
                // 将first置为空方便gc
                first = null;
                // 如果前面有其它线程在等待,直接进入等待
                if (leader != null)
                    available.await();
                else {
                    // 如果leader为null,把当前线程赋值给它
                    Thread thisThread = Thread.currentThread();
                    leader = thisThread;
                    try {
                        // 等待delay时间后自动醒过来
                        // 醒过来后把leader置空并重新进入循环判断堆顶元素是否到期
                        // 这里即使醒过来后也不一定能获取到元素
                        // 因为有可能其它线程先一步获取了锁并弹出了堆顶元素
                        // 条件锁的唤醒分成两步,先从Condition的队列里出队
                        // 再入队到AQS的队列中,当其它线程调用LockSupport.unpark(t)的时候才会真正唤醒
                        available.awaitNanos(delay);
                    } finally {
                        // 如果leader还是当前线程就把它置为空,让其它线程有机会获取元素
                        if (leader == thisThread)
                            leader = null;
                    }
                }
            }
        }
    } finally {
        // 成功出队后,如果leader为空且堆顶还有元素,就唤醒下一个等待的线程
        if (leader == null && q.peek() != null)
            // available条件队列转同步队列,准备唤醒阻塞在available上的线程
            available.signal();
        // 解锁,真正唤醒阻塞的线程
        lock.unlock();
    }
  1. 当获取元素时,先获取到锁对象。
  2. 获取最早过期的元素,但是并不从队列中弹出元素。
  3. 最早过期元素是否为空,如果为空则直接让当前线程无限期等待状态,并且让出当前锁对象。
  4. 如果最早过期的元素不为空
  5. 获取最早过期元素的剩余过期时间,如果已经过期则直接返回当前元素
  6. 如果没有过期,也就是说剩余时间还存在,则先获取Leader对象,如果Leader已经有线程在处理,则当前线程进行无限期等待,如果Leader为空,则首先将Leader设置为当前线程,并且让当前线程等待剩余时间。
  7. 最后将Leader线程设置为空
  8. 如果Leader已经为空,并且队列有内容则唤醒一个等待的队列。

三、PriorityBlockingQueue

3-1、优先级队列的优先示例

public class PriorityBlockingQueueTest {
    public static void main(String[] args) throws InterruptedException {
        //创建优先级阻塞队列  Comparator为null,自然排序升序
        PriorityBlockingQueue<Integer> queue=new PriorityBlockingQueue<Integer>(5);
        // 自定义Comparator
//        PriorityBlockingQueue queue=new PriorityBlockingQueue<Integer>(
//                5, new Comparator<Integer>() {
//            @Override
//            public int compare(Integer o1, Integer o2) {
//                return o2-o1;
//            }
//        });


        Random random = new Random();
        System.out.println("put:");
        for (int i = 0; i < 5; i++) {
            int j = random.nextInt(100);
            System.out.print(j+"  ");
            queue.put(j);
        }

        System.out.println("\ntake:");
        for (int i = 0; i < 5; i++) {
            System.out.print(queue.take()+"  ");
        }


    }
}

既然是优先级队列,那优先级是如何实现的呢?

3-2、优先级的构建

3-2-1、使用普通线性数组(无序)来表示优先级队列

image.png

  • 执行插入操作时,直接将元素插入到数组末端,需要的成本为O(1),
  • 获取优先级最高元素,我们需要遍历整个线性队列,匹配出优先级最高元素,需要的成本为o(n)
  • 删除优先级最高元素,我们需要两个步骤,第一找出优先级最高元素,第二步删除优先级最高元素,然后将后面的元素依次迁移,填补空缺,需要的成本为O(n)+O(n)=O(n)

3-2-2、使用一个按顺序排列的有序向量实现优先级队列

image.png

  • 获取优先级最高元素,O(1)
  • 删除优先级最高元素,O(1)
  • 插入一个元素,需要两个步骤,第一步我们需要找出要插的位置,这里我们可以使用二分查找,成本为O(logn),第二步是插入元素之后,将其所有后继进行后移操作,成本为O(n),所有总成本为O(logn)+O(n)=O(n)

3-2-3、二叉堆

完全二叉树:除了最后一行,其他行都满的二叉树,而且最后一行所有叶子节点都从左向右开始排序。

二叉堆:完全二叉树的基础上,加以一定的条件约束的一种特殊的二叉树。根据约束条件的不同,二叉堆又可以分为两个类型:

大顶堆和小顶堆。

  • 大顶堆(最大堆):父结点的键值总是大于或等于任何一个子节点的键值;
  • 小顶堆(最小堆):父结点的键值总是小于或等于任何一个子节点的键值。

image.png

四、如何选择适合的阻塞队列

4-1、线程池对于阻塞队列的选择

线程池有很多种,不同种类的线程池会根据自己的特点,来选择适合自己的阻塞队列。

  • FixedThreadPool(SingleThreadExecutor 同理)选取的是 LinkedBlockingQueue
  • CachedThreadPool 选取的是 SynchronousQueue
  • ScheduledThreadPool(SingleThreadScheduledExecutor同理)选取的是延迟队列

4-2、选择策略

通常我们可以从以下 5 个角度考虑,来选择合适的阻塞队列:

功能

第 1 个需要考虑的就是功能层面,比如是否需要阻塞队列帮我们排序,如优先级排序、延迟执行等。如果有这个需要,我们就必须选择类似于 PriorityBlockingQueue 之类的有排序能力的阻塞队列。

容量

第 2 个需要考虑的是容量,或者说是否有存储的要求,还是只需要“直接传递”。在考虑这一点的时候,我们知道前面介绍的那几种阻塞队列,有的是容量固定的,如 ArrayBlockingQueue;有的默认是容量无限的,如 LinkedBlockingQueue;而有的里面没有任何容量,如 SynchronousQueue;而对于 DelayQueue 而言,它的容量固定就是 Integer.MAX_VALUE。所以不同阻塞队列的容量是千差万别的,我们需要根据任务数量来推算出合适的容量,从而去选取合适的 BlockingQueue。

能否扩容

第 3 个需要考虑的是能否扩容。因为有时我们并不能在初始的时候很好的准确估计队列的大小,因为业务可能有高峰期、低谷期。如果一开始就固定一个容量,可能无法应对所有的情况,也是不合适的,有可能需要动态扩容。如果我们需要动态扩容的话,那么就不能选择 ArrayBlockingQueue ,因为它的容量在创建时就确定了,无法扩容。相反,PriorityBlockingQueue 即使在指定了初始容量之后,后续如果有需要,也可以自动扩容。所以我们可以根据是否需要扩容来选取合适的队列。

内存结构

第 4 个需要考虑的点就是内存结构。我们分析过 ArrayBlockingQueue 的源码,看到了它的内部结构是“数组”的形式。和它不同的是,LinkedBlockingQueue 的内部是用链表实现的,所以这里就需要我们考虑到,ArrayBlockingQueue 没有链表所需要的“节点”,空间利用率更高。所以如果我们对性能有要求可以从内存的结构角度去考虑这个问题。

性能

第 5 点就是从性能的角度去考虑。比如 LinkedBlockingQueue 由于拥有两把锁,它的操作粒度更细,在并发程度高的时候,相对于只有一把锁的 ArrayBlockingQueue 性能会更好。另外,SynchronousQueue 性能往往优于其他实现,因为它只需要“直接传递”,而不需要存储的过程。如果我们的场景需要直接传递的话,可以优先考虑 SynchronousQueue。

五、队列的小结

5-1、BlockingQueue主要方法

1.入队
(1)offer(E e):如果队列没满,返回true,如果队列已满,返回false(不阻塞)
(2)offer(E e, long timeout, TimeUnit unit):可以设置阻塞时间,如果队列已满,则进行阻塞。超过阻塞时间,则返回false
(3)put(E e):队列没满的时候是正常的插入,如果队列已满,则阻塞,直至队列空出位置

2.出队
(1)poll():如果有数据,出队,如果没有数据,返回null (不阻塞)
(2)poll(long timeout, TimeUnit unit):可以设置阻塞时间,如果没有数据,则阻塞,超过阻塞时间,则返回null
(3)take():队列里有数据会正常取出数据并删除;但是如果队列里无数据,则阻塞,直到队列里有数据

5-2、BlockingQueue主要实现类(7个)

ArrayBlockingQueue :一个由数组结构组成的有界阻塞队列。

image.png

LinkedBlockingQueue :一个由链表结构组成的有界阻塞队列。

image.png

PriorityBlockingQueue :一个支持优先级排序的无界阻塞队列。 PriorityBlockingQueue是一个无界的基于数组的优先级阻塞队列,数组的默认长度是11,虽然指定了数组的长度,但是可以无限的扩充,直到资源消耗尽为止,每次出队都返回优先级别最高的或者最低的元素。默认情况下元素采用自然顺序升序排序,当然我们也可以通过构造函数来指定Comparator来对元素进行排序。需要注意的是PriorityBlockingQueue不能保证同优先级元素的顺序。

优先级队列PriorityQueue: 队列中每个元素都有一个优先级,出队的时候,优先级最高的先出。

image.png

DelayQueue:一个使用优先级队列实现的无界阻塞队列。

image.png

SynchronousQueue:一个不存储元素的阻塞队列。

image.png

LinkedTransferQueue:一个由链表结构组成的无界阻塞队列。

image.png

LinkedBlockingDeque:一个由链表结构组成的双向阻塞队列。

image.png