【VUE】不可不知的生命周期~

113 阅读3分钟

概要: 梳理常见的vue生命周期,了解每个阶段组件的状态

不同的阶段都有自己的钩子,钩子的作用就是,依据这个阶段数据或组件状态的特性,给你一些做某些处理的机会。

首先:

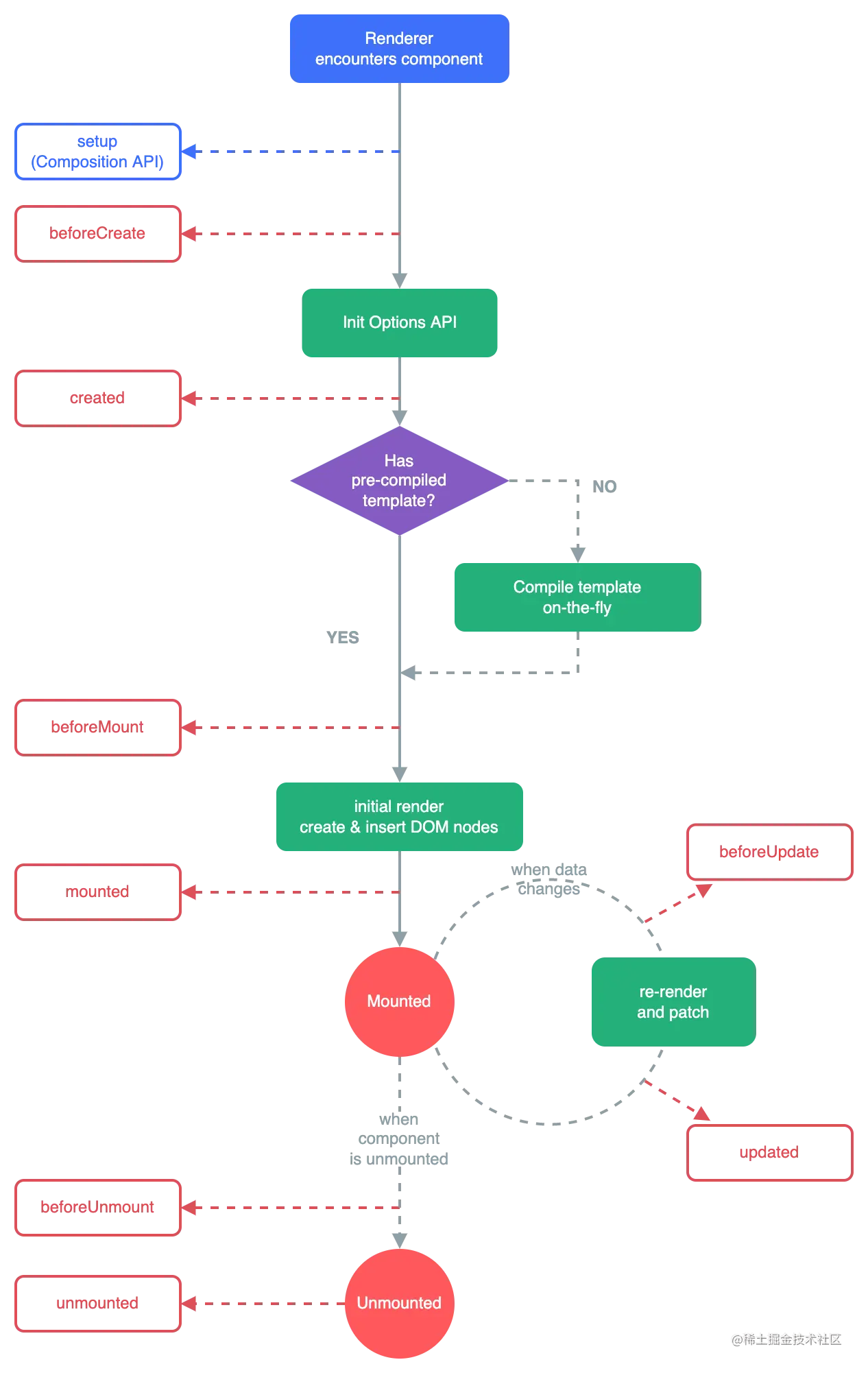
上官网图例:

image.png

下面来逐一理解:

一,setup(Composition API):

先简单介绍下setup函数:

1,setup() 钩子是在组件中使用组合式 API 的入口
2,setup中没有this
3,setup函数只会在组件初始化的时候执行一次
4,setup() 钩子会在所有选项式 API 钩子之前调用,beforeCreate() 也不例外。

可使用setup语法糖:

<script setup lang="ts">
import { onMounted } from 'vue'   //vue3中钩子的使用需要引入
onMounted(() => {
    console.log('mounted')
})
</script>

二,beforeCreate(option API):

会在实例初始化完成、props 解析之后、data() 和 computed 等选项处理之前立即调用

这个时候,刚刚初始化了一个vue空的实例对象,这个对象身上只有默认的一些生命周期函数和默认的事件,其他东西都未创建。

注意:此时,datamethods中的数据都还没有初始化

三,created(option API):

此时,datamethods都已经初始化好了

注意:如果要调用methods中方法,或者操作data中数据,最早只能在created

四,beforeMount:

此函数执行时,模板已经在内存中编译好了,但是尚未挂载到页面中去,此时,页面还是旧的。

此前:编译模板,渲染虚拟DOM

此两个阶段中间:会将内存中编译好的模板真实的替换到浏览器中。

五,Mounted:

只要执行完了mounted,就表示整个vue实例已经初始化完毕,挂载完成。

此时,组件已经脱离了创建阶段,进入到了运行阶段。

注意:如果要通过某些插件操作页面上的DOM节点,最早在mounted中。

同时,一般可以在此做些Ajax请求。

以上为创建阶段

下面进入运行阶段

六,beforeUpdate:

此时页面中显示的数据还是旧的,但data数据是最新的。

即页面尚未和最新的数据保持同步。

virtual DOM re-render and patch

数据从data(model层)--> view(视图层)的更新

① 依据最新data,渲染出最新的内存DOM

② 将新的内存DOM树,渲染到真实的页面中去

七,updated

此时,页面和data数据已经保持同步了,都是最新的。

下面进入销毁阶段

八,beforeDestroy ==> beforeUnmount(option API)

组件实例被卸载之前,当这个钩子被调用时,组件实例依然还保有全部的功能。

此时,datamethods,过滤器,指令等都还可以用

注意:此时可清除一些副作用:

1,自定义事件; 2,setTimeOut定时任务; 3,绑定window.DOM事件等等。

九,destroyed ==> Unmounted(option API)

组件实例被卸载之后调用,

此时也可以手动清理一些副作用,例如计时器、DOM 事件监听器或者与服务器的连接等。

以上,感谢阅读~希望有帮助,如有错误,欢迎指正!

文章借鉴了官网资料和之前的学习笔记和各路网络资料(忘记来源了),所以没有一一备注