WebKit三件套(1):WebKit之WebCore篇

518 阅读6分钟

导语:

Chrome浏览器的代码量其实是非常庞大的,要想对其有深入的理解,仅仅编译编译调试调试,是很难深入下去的。让我们还是从其主要部分如多进程管理通信、WebKit、V8、Skia、WinHttp、Sanbox等着手分析其主要流程及数据结构,或许能达到事半功倍的效果,而WebKit是其中非常重要的一部分,是Chrome的核心引擎部分,其他部分都是基于它来集成的,深入了解了WebKit,对Chrome的理解就会迎刃而解,再说WebKit作为一个相对独立的浏览器引擎在Safari、iPhone、Adobe AIR等中都有应用,非常值得大家深入的研究研究。
就像前面的文章所说,WebKit主要包括三个部分WebCore、JavascriptCore、Ports

  • Javascript的实现(JavaScriptCore)

  • 布局渲染的实现(WebCore)

  • 外接口的支持(ports)

  • WebKit作为一个浏览器引擎,其相对于Gecko而言一个较大的特点就是便于移植,嵌入到其他程序中,目前大家已了解使用WebKit引擎的应用包括Safari、iPhone、Chrome、Android、Nokia S60 Browser及KDE QT4.4等,同时还有其他方面的移植如Gtk、wxWidget、3D等,可以说WebKit从架构上讲其Port移植方面的设计及应用,是非常优秀的

让我们先从WebCore部分出发吧

WebCore所包含的主要内容

从源代码目录结构来看

WebCore目录主要包括如下目录:

bindings 包含将Dom Binding给JavascriptCore方面的代码,同时包含依据idl接口描述文件,自动生成对应于JavascriptCore的Binding实现的脚本等内容;

  • bridge 主要包含NPPlugin方面的接口访问等内容;

  • css 主要包括与css方面相关的内容如解析、不同css规则的定义与实现、css Binding给JS的接口定义等内容;

  • dom 主要包括dom方面相关的内容如不同dom元素的定义与实现、dom Binding给JS的接口定义等内容;

  • html 主要包括html方面相关的内容如不同html元素的定义与实现、HTMLTokenizer及HTMLParser等内容;

  • loader 主要包括装载资源如html页面、css、js及image等方面内容;

  • page 主要包括描述一个Web页面所涉及的内容如page、frame、frameview、frametree、setting、history、chrome、chromeclient等内容;

  • rendering 主要包括如何使用样式,组织布局、显示html元素等方面内容;

  • plugins 主要包括浏览端如何实现NPPlugin方面的内容;

  • svg 主要包括与svg方面相关的内容;

  • xml 主要包括与xml方面相关的内容如xml parser、XPath、XSLT等;

  • platform 主要包括与不同平台或外部库相关的内容如graphics(图形输出方面)、network(网络处理方面)、image-decoders(解析不同图片格式方面)等;

主要数据结构

为了更加简单有效的描述浏览网页的内容及过程,WebKit为了明显区分不同方面的内容,采取了不同的namespace如webcore、javascriptcore、webkit等,webcore方面的主要数据结构有:

webcore::page、webcore::frame、webcore::FrameLoader、webcore::FrameView、Document、DOMWindow、KJSProxy、DocumentLoader、ResourceHandle、ResourceRequest、ResouceResponse、MainResourceLoader、RenderObject、RenderView等;主要数据结构描述如下:

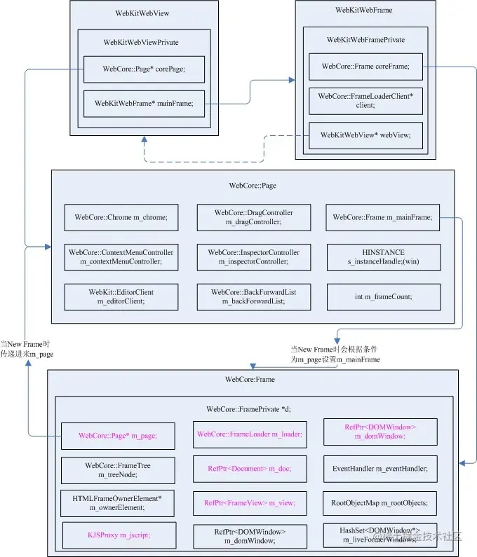
WebView及WebFrame与page、frame之间的关系

webcore_page_frame.jpeg

FrameLoader、DocumentLoader、DocLoader类结构

FrameLoader、DocumentLoader、DocLoader类结构.jpeg

主要Document类结构

webkit主要Document类结构

FrameView类主要结构

总的说来,WebCore包含了浏览器引擎的核心部分如处理html、dom、css、svg、获取资源、渲染页面过程控制、回调/通知外壳程序以及与Javascript实现的Binding等等;

一个Http请求在WebCore中的主要流程

1、当调用webkit_web_view_open(url)时会触发

core(webView)->mainFrame()->loader()->load(uri)(即调用FrameLoader.load)来发起一个Http页面请求;

FrameLoader.load方法的主要处理过程如图:

2、一旦发起ResourceHandle::start,就会由网络库向web服务器发起一个http请求;

3、而MainResourceLoader作为一个ResouceHandleClient,提供了诸如didReceiveData()、didReceiveResponse()等回调接口以供网络库调用,一旦从web服务器获得相关数据后网络库部分则会调用相关接口如didReceiveData等;

4、MainResouceLoader::didReceiveData的主要回调处理过程如下图:

5、通过回调didReceiveData()方法,进而调用Node.attach()方法,这样就会解析生成document,同时会创建frameview、domwindow等;

6、创建的frameview会触发layoutTimerFired时间Timer,进而调用layout()方法,从而触发RenderObject的创建、布局等,同时或许会invalidateRect,进而触发操作系统图形库的paint消息事件;

7、由程序主消息处理循环接收paint消息事件,进而获取对应frame,获取或创建GraphicContext,然后调用frame->view()->paint(&ctx,...),从而触发对应RenderObject树进行重画处理,这样一个完整的页面就会逐步的显示出来。

网络库、图形库、Javascript实现与WebCore的集成

为方便扩展及模块化,WebCore在处理浏览页面的过程中,往往使用了类似java或gecko中接口的概念,一般先定义一组公共接口或基类,然后由不同模块来实现。

如网络处理部分由WebCore提供一个ResourceHandle类,而在不同的目录如cf、curl、qt、soup、win等中在不同网络库的支持下对ResourceHandle类提供不同的实现,待编译时择机选择对应目录下的实现,这种方式从架构的角度看比较简单,但往往不能让程序同时使用多个网络库,进而由程序动态切换使用不同网络库实现,而gecko在xpcom的基础上提供了对于这种扩展形式的支持;其中Chrome对ResouceHanle类的实现基于WinHttp网络库。

同样WebCore对图形库的集成,也是采取这种方式来实现,如由WebCore提供一个GraphicsContext类,然后在不同的目录如cairo、cg、qt、win、wx中在不同的图形库支持下对GraphicsContext提供不同的实现。其中Chrome对GraphicsContext类的实现基于Skia图形库。

WebCore中实现的dom、html、svg、css等,往往需要通过一定的方式输出给Javascript的实现如JavascriptCore、V8,以便JS Engineer能认识这些dom元素等,并且能调用其中的方法,这种方式叫做Binding,为了便于将WebCore中相对固定的dom、html、svg、css接口等极其方便的Binding出去,WebKit使用了极其高效及神奇的方式来实现。

首先定义一组非标准的idl接口,然后通过运行一组perl脚本如generate-bindings.pl、CodeGenerator.pm、CodeGeneratorJS.pm等,就可根据idl接口定义,生成一组符合指定Javascript实现规则的脚本对象类。这样极大的减轻了开发人员的投入及编码错误的发生。

这一点与gecko中将不同的xpcom接口Binding给Javascript实现有本质上的差别,在gecko中通过xpconnect及一组classinfo来维护原生元素与JS对象之间的关系,不同原生元素对应的JS对象的创建及属性方法的Binding完全依赖于xpconnect的实现及classinfo的定义,要添加删除修改Binding的属性与方法,只需修改classinfo;而WebKit中Binding,相对简单明了,不同原生元素对应的JS对象的属性与方法由idl接口文件来定义,而具体实现则交给威力强大的generate-bindings.pl来对应生成实现的代码,这样编译时就可以轻松实现Binding。

参考资源:

浅谈WebKit之JavaScriptCore/V8篇 ourpgh.blogspot.com/2008/09/web…

webkit.org/

转载本站文章《WebKit三件套(1):WebKit之WebCore篇》,
请注明出处:www.zhoulujun.cn/html/webfro…