大数据经典论文阅读梳理【第一期】
大家好,我是IT一氪的作者凌天,我是一名入门快两年的大数据开发工程师。
我之前是一名Java开发,大学毕业后转岗到大数据开发,在这快两年的时间里,我学习并使用了不少大数据组件,成为了一名合格的API调用开发工程师,足以应对工作中的大部分需求。
当我开始回顾从转岗到现在,除了被996榨干并发福的身体,其他大数据知识并没多少,简单来说就是,就是什么都能聊上两句,但什么都只能聊那两句。
为了能多聊上几句,我决定进行正本清原,梳理大数据技术的核心理念与历史发展,阅读Google在大数据领域经典的三篇论文,此专栏记录我对这些论文的阅读梳理。
第一期先来梳理大数据相关技术的核心理念与历史发展,之后再进入相关论文的阅读。
一、大数据技术的核心理念
什么是大数据技术? 随着互联网科技的发展,全球数据量呈爆炸式增长,传统的数据处理软件不足以应对这么大量、这么复杂的数据,这时为了解决这些问题新出现的能够应对处理海量、复杂的数据,就称之为大数据技术。
那么我认为大数据技术的关键核心理念就有以下两点: 1、能利用廉价服务器搭建的可伸缩的分布式存储与计算的集群技术 在大数据理念出来之前,传统的数据库技术已经在尝试处理海量数据,这些数据库单个集群往往只能达到几十台服务器。而在Google发布了《Google File System》后,我们才第一次看到单个集群可存在数千台服务器。集群规模上去了,也就把数据存储与计算的能力提高了一个新台阶,让我们能够处理TB、PB级别的数据存储计算。 大数据技术想要得到广泛的应用,就不能使用向神威、银河那样的超算,也不能使用那些昂贵、专属的硬件,必须上基于中小公司能使用的起的普通的廉价的服务器。 2、大数据集群要能当作一台计算机使用 大数据技术的目标是实现开发者把集群当作一台“虚拟计算机”使用,开发者不必操心系统的可用性、数据一致性等问题。
| --- | 传统技术 | 大数据技术 | 解决的问题 |
|---|---|---|---|
| 集群规模 | 至多几十台服务器 | 成百上千,上万台 | 集群服务器规模数量级上的道理一个提升 |
| 服务器硬件类型 | 专用硬件:大型机、小型机 专用设备:RAID磁盘阵列 | 廉洁的pc、服务器 普通的硬盘,无需RAID | 降低了硬件成本 |
| 开发 | 自己处理分布式、容错等 | 当作是一台计算机使用 | 降低开发的复杂性 |
二、大数据技术的来龙去脉
需求起源
大数据领域的蓬勃发展,都来源自于Google的真实需求,Google作为一个搜索引擎,在数据层面需要抓取所有网站的网页数据存储下来。 目前我们所用到的大数据技术,大部分都是来自于Google公开发表的论文,然后再演变为一个一个的开源系统。可以说,Google是大数据领域的火种散播者。
三架马车
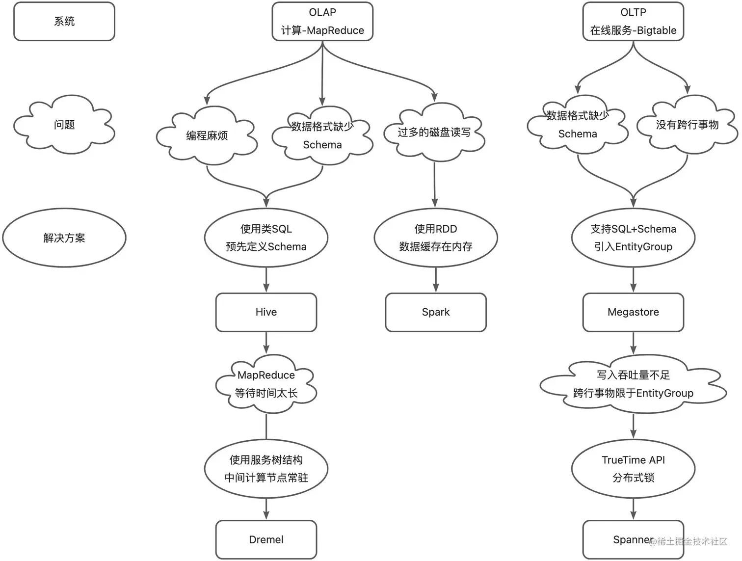
面对存储、计算、在线服务这三个需求,Google先后在2003、2004、2006年发布了《Google File System》、《Google Mapreduce》、《Goolgle Bigtable》三篇论文,这三篇论文奠定了后来大数据技术发展的基础。
《Google File System》主要解决数据的存储问题,作为一个上千节点的分布式文件系统,Google能够轻易将所有的数据存储下来。 数据存储下来后,为了发挥数据的价值,就需要基于这些数据进行各种各样的计算,于是《Google Mapreduce》就出场了,通过借鉴Lisp,Google利用简单的Map和Reduce两个函数对海量数据计算做了一个抽象,让处理数据的人不再需要深入掌握分布式系统的开发。 GFS存储数据,MapReduce处理数据,因为所有的数据都是顺序读写,系统的吞吐量都没问题,但是这样就没有办法解决好随机读写问题。面对这个问题,《Goolgle Bigtable》就站了出来,它直接使用GFS作为底层存储,来做好集群的分片调度,以及利用MemTable+SSTable的底层存储格式,来解决大数据、机械硬盘下的高性能随机读写问题。
思考1:怎么保障数据一致性?
思考2: 数据如何序列化,分布式系统直接如何通信?
三、MapReduce与Bigtable的进化
MapReduce的进化
MapReduce作为计算引擎,它朝着下面的方式进化 1、编程模型上的进化 MapReduce的编程模型需要程序员去写程序,它的进化方向是通过一门DSL降低写MapReduce的门槛。 虽然Google发表了Sawzall,Yahoo发布了Pig,但是在这个领域第一阶段胜出的是2009年Facebook发布的Hive。Hive通过和SQL差不多的HQL降低了数据处理门槛,只需要通过简单的HQL就能实现MapReduce功能。 2、执行引擎上的优化 Hive虽然披上了SQL的皮,但它底层仍然是一个个MapReduce任务,每一次进行Map与Reduce都存在着大量读写磁盘操作,延时很高,不能直接作为一个交互式系统给数据分析师使用。于是Google在2010年发表交互式查询引擎Dremel的论文,它采用数据列存储+并行数据库的方式提高查询速率,这样Dremel不仅有了SQL的皮,还进一步把MapReduce这个执行引擎给换掉了。 3、多轮迭代问题优化 MapReduce模型上,一次MapReduce操作就要读写一次硬盘,Map与Reduce之间的数据通信,也是要落地到硬盘上的。这样即使上简单的HQL也会浪费很多硬盘读写。 于是2010年MateiZaharis就发表了Spark论文,通过将数据放在内存进行操作,大大提升了分布式数据计算能力。
Hive、Dremel 和 Spark 分别从“更容易写程序”“查询响应更快”“更快的单轮和多轮迭代”的角度,完成了对 MapReduce 的进化。
Bigtable的进化
Bigtable作为一个在线服务数据库,进化路线上这样的: 1、事物问题和Schema问题 Google在2011年发表了Megastore论文,在 Bigtable 之上,实现了类 SQL 的接口,提供了 Schema,以及简单的跨行事务。如果说 Bigtable 为了伸缩性,放弃了关系型数据库的种种特性。那么 Megastore 就是开始在 Bigtable 上逐步弥补关系型数据库的特性。 2、异地多活和数据中心问题 Google在2012年发表Spanner,就能做到全局一致性了。
MapReduce进化是在不断优化 OLAP 类型的数据处理性能 Bigtable的进化是在保障伸缩性的前提下,获得了更多的关系型数据库的能力
四、实时数据处理的进化
从MapReduce到Dremel,查询数据响应时间大大缩短了,但是计算的数据是需要预先计算好的,这样系统查询往往有着大到数小时、小到分钟到数据延时。为了解决好这个文通,流式数据处理就走上了舞台。
- Yahoo在2010年发表了S4论文,并在2011年开源了S4;
- 与此同时,Nathan Marz开源了Storm,并在很长一段时间成为了业界标准,Storm还支持“At Least Once”(至少一次)的数据处理。Nathan Marz还基于Storm和MapReduce提出了最早的**“流批协同”处理架构(也称Lambda架构);**
- 2011年Jay Krepson发表Kafka论文,可以做到“Exactly Once”(正好一次),为了解决Storm上的数据重复消费问题,于是大家纷纷开始转向Kafka。Kafka也逐步进化出了Kafka Streams这样的事实数据处理方案。2014年Jay Krepson提出第最早的**“流批一体”处理架构(Kappa架构)**;
- 2015年Google发表了DataFlow模型,对流式数据处理模型做了总结和抽象,而后开源的Flink和Beam都是完全按照DataFlow模型实现的
本期就讲到这里,下一期将会对第一架马车《Google File System》论文进行分享
公众号(IT一氪)回复“三架马车”即可获取这三篇论文中文版