阿里 P9 师傅亲传 98K+ 星的 MySQL 性能优化金字塔法则手册助我升职 P7

89 阅读2分钟

咳咳咳

前两天我突然看到了一组数据,让我有点震惊!国内居然有 83%的开发人员都在使用 MySQL 数据库!我承认是我格局小了,不过后来冷静下来仔细想了想倒也确实如此,毕竟 mysql 永远滴神! MySQL 是互联网中非常热门的数据库,在高并发业务场景下,一条好的 SQL 语句能为企业节省大量的运作时间和成本。如果优化得好,每秒可高达 57 万的写入!

这也是为何互联网大厂面试官最爱考察数据库底层和性能调优的原因。

因此,了解其底层原理和架构的设计非常重要,比如 MySQL 的存储引擎,很大程度上决定了 MySQL 整体的执行效率和工作性能。

网上有不少关于 MySQL 调优的文章,我之前也发过一些。但不少朋友反映对 MySQL 底层架构等内容没有吃透,总是会遇到不少问题:

mysql 聚簇索引和非聚簇索引的区别是什么?

mysql 如何实现高效的读写分离和分库分表?

mysql 的原子性和持久性是如何实现的?

当前读、快照读,到底读的是什么?

如果想要进一步提升 MySQL 的开发能力,这些都是有待攻克的难点。

讲到这里,为了解答 MySQL 底层架构、存储引擎、性能调优以及大厂面试等相关问题,团长特别去找身在阿里任职 P9 的老师傅取了趟经,师傅直接把他们内部由阿里三位大牛整理的一份 GitHub98K+星神级笔记《千金良方:MySQL 性能优化金字塔法则》 给了我,看完我直接就被我征服了!

不废话了,上技师,搞错了(口误)上干货!

目录总览

第一篇:基础篇

基础篇的内容设计,旨在为大家普及一些在性能优化过程中可能使用到的 MySQL 基础知识。

第二篇:案例篇

本篇希望通过自底向上,从硬件和操作系统到 MySQL 参数/SQL 语句的优化,再到架构设计.上的优化,向读者展示在实际的应用中存取数据,使用结构化数据、关系数据库时可以尝试的一些优化手段。

第三篇:工具篇

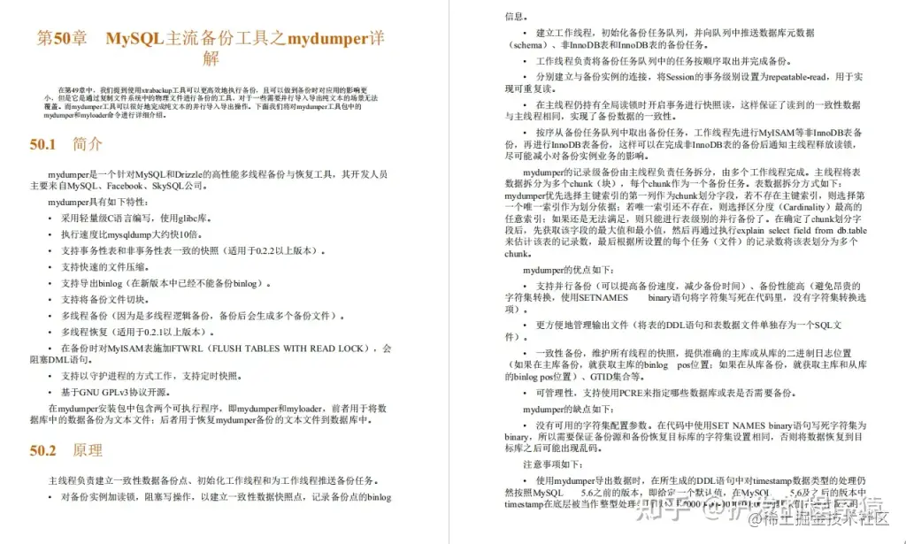
本篇我们对目前 MySQL 主流的备份工具以及主流的闪回工具进行了详细介绍。

**有想获取这份完整版“千金良方:MySQL 性能优化金字塔法则”的朋友,-点击此处 即可