面试题:vue的Diff算法详解

276 阅读8分钟

juejin.cn/post/684490…

image.png

前言

目标是写一个非常详细的关于diff的干货,所以本文有点长。也会用到大量的图片以及代码举例,一起来get吧。

先来了解几个点...

1. 当数据发生变化时,vue是怎么更新节点的?

要知道渲染真实DOM的开销是很大的,比如有时候我们修改了某个数据,如果直接渲染到真实dom上会引起整个dom树的重绘和重排,有没有可能我们只更新我们修改的那一小块dom而不要更新整个dom呢?diff算法能够帮助我们。

我们先根据真实DOM生成一颗virtual DOM,当virtual DOM某个节点的数据改变后会生成一个新的Vnode,然后VnodeoldVnode作对比,发现有不一样的地方就直接修改在真实的DOM上,然后使oldVnode的值为Vnode

diff的过程就是调用名为patch的函数,比较新旧节点,一边比较一边给真实的DOM打补丁。

2. virtual DOM和真实DOM的区别?

virtual DOM是将真实的DOM的数据抽取出来,以对象的形式模拟树形结构。比如dom是这样的:

<div>
    <p>123</p>
</div>
复制代码

对应的virtual DOM(伪代码):

var Vnode = {
    tag: 'div',
    children: [
        { tag: 'p', text: '123' }
    ]
};
复制代码

(温馨提示:VNodeoldVNode都是对象,一定要记住)

3. diff的比较方式?

在采取diff算法比较新旧节点的时候,比较只会在同层级进行, 不会跨层级比较。

<div>
    <p>123</p>
</div>

<div>
    <span>456</span>
</div>
复制代码

上面的代码会分别比较同一层的两个div以及第二层的p和span,但是不会拿div和span作比较。在别处看到的一张很形象的图:

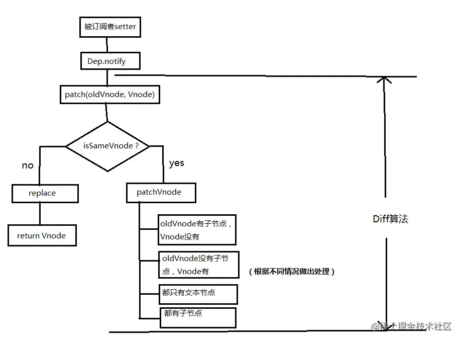
diff流程图

当数据发生改变时,set方法会让调用Dep.notify通知所有订阅者Watcher,订阅者就会调用patch给真实的DOM打补丁,更新相应的视图。

具体分析

patch

来看看patch是怎么打补丁的(代码只保留核心部分)

function patch (oldVnode, vnode) {
    // some code
    if (sameVnode(oldVnode, vnode)) {
    	patchVnode(oldVnode, vnode)
    } else {
    	const oEl = oldVnode.el // 当前oldVnode对应的真实元素节点
    	let parentEle = api.parentNode(oEl)  // 父元素
    	createEle(vnode)  // 根据Vnode生成新元素
    	if (parentEle !== null) {
            api.insertBefore(parentEle, vnode.el, api.nextSibling(oEl)) // 将新元素添加进父元素
            api.removeChild(parentEle, oldVnode.el)  // 移除以前的旧元素节点
            oldVnode = null
    	}
    }
    // some code 
    return vnode
}
复制代码

patch函数接收两个参数oldVnodeVnode分别代表新的节点和之前的旧节点

  • 判断两节点是否值得比较,值得比较则执行patchVnode
function sameVnode (a, b) {
  return (
    a.key === b.key &&  // key值
    a.tag === b.tag &&  // 标签名
    a.isComment === b.isComment &&  // 是否为注释节点
    // 是否都定义了data,data包含一些具体信息,例如onclick , style
    isDef(a.data) === isDef(b.data) &&  
    sameInputType(a, b) // 当标签是<input>的时候,type必须相同
  )
}
复制代码
  • 不值得比较则用Vnode替换oldVnode

如果两个节点都是一样的,那么就深入检查他们的子节点。如果两个节点不一样那就说明Vnode完全被改变了,就可以直接替换oldVnode

虽然这两个节点不一样但是他们的子节点一样怎么办?别忘了,diff可是逐层比较的,如果第一层不一样那么就不会继续深入比较第二层了。(我在想这算是一个缺点吗?相同子节点不能重复利用了...)

patchVnode

当我们确定两个节点值得比较之后我们会对两个节点指定patchVnode方法。那么这个方法做了什么呢?

patchVnode (oldVnode, vnode) {
    const el = vnode.el = oldVnode.el
    let i, oldCh = oldVnode.children, ch = vnode.children
    if (oldVnode === vnode) return
    if (oldVnode.text !== null && vnode.text !== null && oldVnode.text !== vnode.text) {
        api.setTextContent(el, vnode.text)
    }else {
        updateEle(el, vnode, oldVnode)
    	if (oldCh && ch && oldCh !== ch) {
            updateChildren(el, oldCh, ch)
    	}else if (ch){
            createEle(vnode) //create el's children dom
    	}else if (oldCh){
            api.removeChildren(el)
    	}
    }
}
复制代码

这个函数做了以下事情:

  • 找到对应的真实dom,称为el
  • 判断VnodeoldVnode是否指向同一个对象,如果是,那么直接return
  • 如果他们都有文本节点并且不相等,那么将el的文本节点设置为Vnode的文本节点。
  • 如果oldVnode有子节点而Vnode没有,则删除el的子节点
  • 如果oldVnode没有子节点而Vnode有,则将Vnode的子节点真实化之后添加到el
  • 如果两者都有子节点,则执行updateChildren函数比较子节点,这一步很重要

其他几个点都很好理解,我们详细来讲一下updateChildren

updateChildren

代码量很大,不方便一行一行的讲解,所以下面结合一些示例图来描述一下。

updateChildren (parentElm, oldCh, newCh) {
    let oldStartIdx = 0, newStartIdx = 0
    let oldEndIdx = oldCh.length - 1
    let oldStartVnode = oldCh[0]
    let oldEndVnode = oldCh[oldEndIdx]
    let newEndIdx = newCh.length - 1
    let newStartVnode = newCh[0]
    let newEndVnode = newCh[newEndIdx]
    let oldKeyToIdx
    let idxInOld
    let elmToMove
    let before
    while (oldStartIdx <= oldEndIdx && newStartIdx <= newEndIdx) {
        if (oldStartVnode == null) {   // 对于vnode.key的比较,会把oldVnode = null
            oldStartVnode = oldCh[++oldStartIdx] 
        }else if (oldEndVnode == null) {
            oldEndVnode = oldCh[--oldEndIdx]
        }else if (newStartVnode == null) {
            newStartVnode = newCh[++newStartIdx]
        }else if (newEndVnode == null) {
            newEndVnode = newCh[--newEndIdx]
        }else if (sameVnode(oldStartVnode, newStartVnode)) {
            patchVnode(oldStartVnode, newStartVnode)
            oldStartVnode = oldCh[++oldStartIdx]
            newStartVnode = newCh[++newStartIdx]
        }else if (sameVnode(oldEndVnode, newEndVnode)) {
            patchVnode(oldEndVnode, newEndVnode)
            oldEndVnode = oldCh[--oldEndIdx]
            newEndVnode = newCh[--newEndIdx]
        }else if (sameVnode(oldStartVnode, newEndVnode)) {
            patchVnode(oldStartVnode, newEndVnode)
            api.insertBefore(parentElm, oldStartVnode.el, api.nextSibling(oldEndVnode.el))
            oldStartVnode = oldCh[++oldStartIdx]
            newEndVnode = newCh[--newEndIdx]
        }else if (sameVnode(oldEndVnode, newStartVnode)) {
            patchVnode(oldEndVnode, newStartVnode)
            api.insertBefore(parentElm, oldEndVnode.el, oldStartVnode.el)
            oldEndVnode = oldCh[--oldEndIdx]
            newStartVnode = newCh[++newStartIdx]
        }else {
           // 使用key时的比较
            if (oldKeyToIdx === undefined) {
                oldKeyToIdx = createKeyToOldIdx(oldCh, oldStartIdx, oldEndIdx) // 有key生成index表
            }
            idxInOld = oldKeyToIdx[newStartVnode.key]
            if (!idxInOld) {
                api.insertBefore(parentElm, createEle(newStartVnode).el, oldStartVnode.el)
                newStartVnode = newCh[++newStartIdx]
            }
            else {
                elmToMove = oldCh[idxInOld]
                if (elmToMove.sel !== newStartVnode.sel) {
                    api.insertBefore(parentElm, createEle(newStartVnode).el, oldStartVnode.el)
                }else {
                    patchVnode(elmToMove, newStartVnode)
                    oldCh[idxInOld] = null
                    api.insertBefore(parentElm, elmToMove.el, oldStartVnode.el)
                }
                newStartVnode = newCh[++newStartIdx]
            }
        }
    }
    if (oldStartIdx > oldEndIdx) {
        before = newCh[newEndIdx + 1] == null ? null : newCh[newEndIdx + 1].el
        addVnodes(parentElm, before, newCh, newStartIdx, newEndIdx)
    }else if (newStartIdx > newEndIdx) {
        removeVnodes(parentElm, oldCh, oldStartIdx, oldEndIdx)
    }
}
复制代码

先说一下这个函数做了什么

  • Vnode的子节点VcholdVnode的子节点oldCh提取出来
  • oldChvCh各有两个头尾的变量StartIdxEndIdx,它们的2个变量相互比较,一共有4种比较方式。如果4种比较都没匹配,如果设置了key,就会用key进行比较,在比较的过程中,变量会往中间靠,一旦StartIdx>EndIdx表明oldChvCh至少有一个已经遍历完了,就会结束比较。

图解updateChildren

终于来到了这一部分,上面的总结相信很多人也看得一脸懵逼,下面我们好好说道说道。(这都是我自己画的,求推荐好用的画图工具...)

.

粉红色的部分为oldCh和vCh

我们将它们取出来并分别用s和e指针指向它们的头child和尾child

现在分别对oldS、oldE、S、E两两做sameVnode比较,有四种比较方式,当其中两个能匹配上那么真实dom中的相应节点会移到Vnode相应的位置,这句话有点绕,打个比方

  • 如果是oldS和E匹配上了,那么真实dom中的第一个节点会移到最后

  • 如果是oldE和S匹配上了,那么真实dom中的最后一个节点会移到最前,匹配上的两个指针向中间移动

  • 如果四种匹配没有一对是成功的,分为两种情况

    • 如果新旧子节点都存在key,那么会根据oldChild的key生成一张hash表,用S的key与hash表做匹配,匹配成功就判断S和匹配节点是否为sameNode,如果是,就在真实dom中将成功的节点移到最前面,否则,将S生成对应的节点插入到dom中对应的oldS位置,S指针向中间移动,被匹配old中的节点置为null。
    • 如果没有key,则直接将S生成新的节点插入真实DOM(ps:这下可以解释为什么v-for的时候需要设置key了,如果没有key那么就只会做四种匹配,就算指针中间有可复用的节点都不能被复用了)

再配个图(假设下图中的所有节点都是有key的,且key为自身的值)

  • 第一步
oldS = a, oldE = d;
S = a, E = b;
复制代码

oldSS匹配,则将dom中的a节点放到第一个,已经是第一个了就不管了,此时dom的位置为:a b d

  • 第二步
oldS = b, oldE = d;
S = c, E = b;
复制代码

oldSE匹配,就将原本的b节点移动到最后,因为E是最后一个节点,他们位置要一致,这就是上面说的:当其中两个能匹配上那么真实dom中的相应节点会移到Vnode相应的位置,此时dom的位置为:a d b

  • 第三步
oldS = d, oldE = d;
S = c, E = d;
复制代码

oldEE匹配,位置不变此时dom的位置为:a d b

  • 第四步
oldS++;
oldE--;
oldS > oldE;
复制代码

遍历结束,说明oldCh先遍历完。就将剩余的vCh节点根据自己的的index插入到真实dom中去,此时dom位置为:a c d b

一次模拟完成。

这个匹配过程的结束有两个条件:

  • oldS > oldE表示oldCh先遍历完,那么就将多余的vCh根据index添加到dom中去(如上图)
  • S > E表示vCh先遍历完,那么就在真实dom中将区间为[oldS, oldE]的多余节点删掉

下面再举一个例子,可以像上面那样自己试着模拟一下

当这些节点sameVnode成功后就会紧接着执行patchVnode了,可以看一下上面的代码

if (sameVnode(oldStartVnode, newStartVnode)) {
    patchVnode(oldStartVnode, newStartVnode)
}
复制代码

就这样层层递归下去,直到将oldVnode和Vnode中的所有子节点比对完。也将dom的所有补丁都打好啦。那么现在再回过去看updateChildren的代码会不会容易很多呢?

总结

以上为diff算法的全部过程,放上一张文章开始就发过的总结图,可以试试看着这张图回忆一下diff的过程。

欢迎在评论区多多交流。

参考文章

解析vue2.0的diff算法

VirtualDOM与diff(Vue实现)