R语言随机波动模型SV:马尔可夫蒙特卡罗法MCMC、正则化广义矩估计和准最大似然估计上证指数收益时间序列|附代码数据

124 阅读5分钟

全文链接:tecdat.cn/?p=31162

最近我们被客户要求撰写关于SV模型的研究报告,包括一些图形和统计输出

本文做SV模型,选取马尔可夫蒙特卡罗法(MCMC)、正则化广义矩估计法和准最大似然估计法估计。

模拟SV模型的估计方法:

sim <- svsim(1000,mu=-9, phi = 0.97, sigma = 0.15)

print(sim)

summary(sim)

图片

plot(sim)

图片

绘制上证指数收益时间序列图、散点图、自相关图与偏自相关图

我们选取上证指数5分钟高频数据:

data=read.csv("上证指数-5min.csv",header=TRUE)
#open:开盘价  close:收盘价 vol:成交量 amount:成交额
head(data,5)  #观察数据的头5行
tail(data,5)  #观察数据的最后5行
Close.ptd<-data$close
Close.rtd<-diff(log(Close.ptd))  #指标一:logReturn
rets=diff(data$close)/data$close[-length(data$close)]  #指标二:Daily Returns,我们选择Daily Returns
library(tseries)
adf.test(rets)

## 绘制上证指数收益时间序列图、散点图、自相关图与偏自相关图
Close.ptd.ts<-ts(Close.ptd,start=c(2005,1,4),freq=242)  
plot(Close.ptd.ts, type="l",main="(a) 上证指数日收盘价序列图",

acf(Close.rtd,main='',xlab='Lag',ylab='ACF',las=1)    
title(main='(b) 上证指数收益率自相关检验',cex.main=0.95)

pacf(Close.rtd,main='',xlab='Lag',ylab='PACF',las=1)               
title(main='(c) 上证指数收益率偏自相关检验',cex.main=0.95)
def.off

## Q-Q图、经验累积分布ecdf图、密度图、直方图 
qqnorm(Close.rtd,main="(a) 上证指数收益率Q-Q图",cex.main=0.95,
       xlab='理论分位数',ylab='样本分位数')            
qqline(Close.rtd)                                 
#经验累积分布ecdf图
plot(ECD,lwd = 2,main="(b) 上证指数收益率累积分布函数图",cex.main=0.95,las=1) 
xx <- unique(sort(c(seq(-3, 2, length=24), knots(ECD))))         
abline(v = knots(ECD), lty=2, col='gray70')                           
x1 <- c((-4):3)             # 设定区间范围
lines(x1,pnorm(x1,mean(Close.rtdC[1:10]),sd(Close.rtd[1:10])))  
#密度图
plot(D, main="(c) 上证指数核密度曲线图 ",xlab="收益", ylab='密度',
     xlim = c(-7,7), ylim=c(0,0.5),cex.main=0.95)       
polygon(D, col="gray", border="black")                 
curve(dnorm,lty = 2, add = TRUE)                        

lines(x2,dnorm(x2,mean=0,sd=1))      
abline(v=0,lty = 3)                                     
legend("topright", legend=c("核密度","正态密度"),lty=c(1,2),cex=0.5)
#直方图
hist(Close.rtd[1:100],xaxt='n',main='(d) 上证指数收益率直方图',
     xlab='收益/100',ylab='密度', freq=F,cex.main=0.95,las=1)        
lines(x2,dnorm(x2,mean(Close.rtd[1:100]),sd(Close.rtd[1:100]))) 
axis(1,at=axTicks(1),labels = as.integer(axTicks(1))/100 )

图片

图片

图片


点击标题查阅往期内容

图片

【视频】随机波动率SV模型原理和Python对标普SP500股票指数预测|数据分享

图片

左右滑动查看更多

图片

01

图片

02

图片

03

图片

04

图片

SV模型

{
  N <- length(logReturn)
  mu <- (1/N)*sum(logReturn)
  sqrt((1/N) * sum((logReturn - mu)^2))
}

  return=-1.5*log(h)-y^2/(2*h)-(log(h)-mu)^2/(2*sigma2)
}

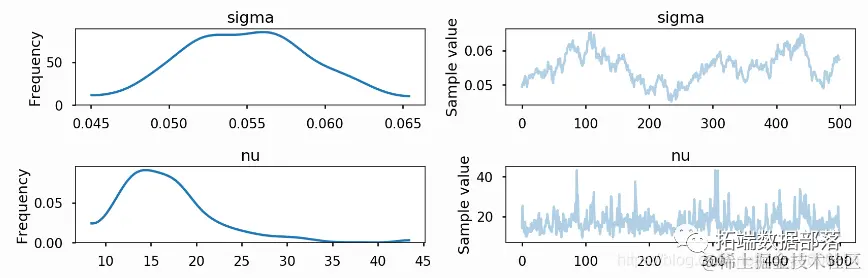
马尔可夫链蒙特卡罗估计

该模型使用了Kastner和Fruhwirth-Schnatter所描述的算法。使用的R代码是:

###Markov Chain Monte Carlo

summary(mcmc)

图片

准最大似然估计

SV模型可以用QML方法在R中用许多不同的状态空间和Kalman滤波包来估计。


  a0=c(parm[1])

  P0=matrix(parm[3]^2/(1-parm[2]^2))

  dt=matrix(parm[1]*(1-parm[2]))

  ct=matrix(-1.27)

  Tt=matrix(parm[2])

  Zt=matrix(1)

  HHt=matrix(parm[3]^2)

  GGt=matrix(pi^2/2)

  ans<-fkf(a0=sp$a0,P0=sp$P0,dt=sp$dt,ct=sp$ct,Tt=sp$Tt,Zt=sp$Zt,HHt=sp$HHt,GG

图片

正则化广义矩阵

在R函数中定义矩条件,然后估计参数0。

moments <- c (

    m1 = sqrt(2/pi)*exp(mu/2 + sig2h/8),

    m2 = exp(mu +  sig2h/2 ) ,

    m3 = 2*sqrt ( 2/pi ) * exp( 3*mu/2 + 9*sig2h/8 ) ,
    gmm(g = sv.moments , x =rets , t0=c(mu=-10, phi=0.9,sigmaeta= 0.2),

图片


图片

点击文末 “阅读原文”

获取全文完整代码数据资料。

本文选自《R语言随机波动模型SV:马尔可夫蒙特卡罗法MCMC、正则化广义矩估计和准最大似然估计上证指数收益时间序列》。

点击标题查阅往期内容

HAR-RV-J与递归神经网络(RNN)混合模型预测和交易大型股票指数的高频波动率
Matlab马尔可夫链蒙特卡罗法(MCMC)估计随机波动率(SV,Stochastic Volatility) 模型
R语言隐马尔可夫模型HMM连续序列重要性重抽样CSIR估计随机波动率模型SV分析股票收益率时间序列
马尔可夫Markov区制转移模型分析基金利率
马尔可夫区制转移模型Markov regime switching
时变马尔可夫区制转换MRS自回归模型分析经济时间序列
马尔可夫转换模型研究交通伤亡人数事故时间序列预测
如何实现马尔可夫链蒙特卡罗MCMC模型、Metropolis算法?
Matlab用BUGS马尔可夫区制转换Markov switching随机波动率模型、序列蒙特卡罗SMC、M H采样分析时间序列
R语言BUGS序列蒙特卡罗SMC、马尔可夫转换随机波动率SV模型、粒子滤波、Metropolis Hasting采样时间序列分析
matlab用马尔可夫链蒙特卡罗 (MCMC) 的Logistic逻辑回归模型分析汽车实验数据
stata马尔可夫Markov区制转移模型分析基金利率
PYTHON用时变马尔可夫区制转换(MRS)自回归模型分析经济时间序列
R语言使用马尔可夫链对营销中的渠道归因建模
matlab实现MCMC的马尔可夫转换ARMA - GARCH模型估计
R语言隐马尔可夫模型HMM识别不断变化的股票市场条件
R语言中的隐马尔可夫HMM模型实例
用机器学习识别不断变化的股市状况—隐马尔科夫模型(HMM)
Matlab马尔可夫链蒙特卡罗法(MCMC)估计随机波动率(SV,Stochastic Volatility) 模型
MATLAB中的马尔可夫区制转移(Markov regime switching)模型
Matlab马尔可夫区制转换动态回归模型估计GDP增长率
R语言马尔可夫区制转移模型Markov regime switching
stata马尔可夫Markov区制转移模型分析基金利率
R语言如何做马尔可夫转换模型markov switching model
R语言隐马尔可夫模型HMM识别股市变化分析报告
R语言中实现马尔可夫链蒙特卡罗MCMC模型