UPDATE Statement
语法分析
MySQL 语法
MySQL 的 UPDATE 语句有两种形态 :
- 更新单表的: 额外支持了 ORDER BY 和 LIMIT

- 更新多表的:只支持 WHERE 条件

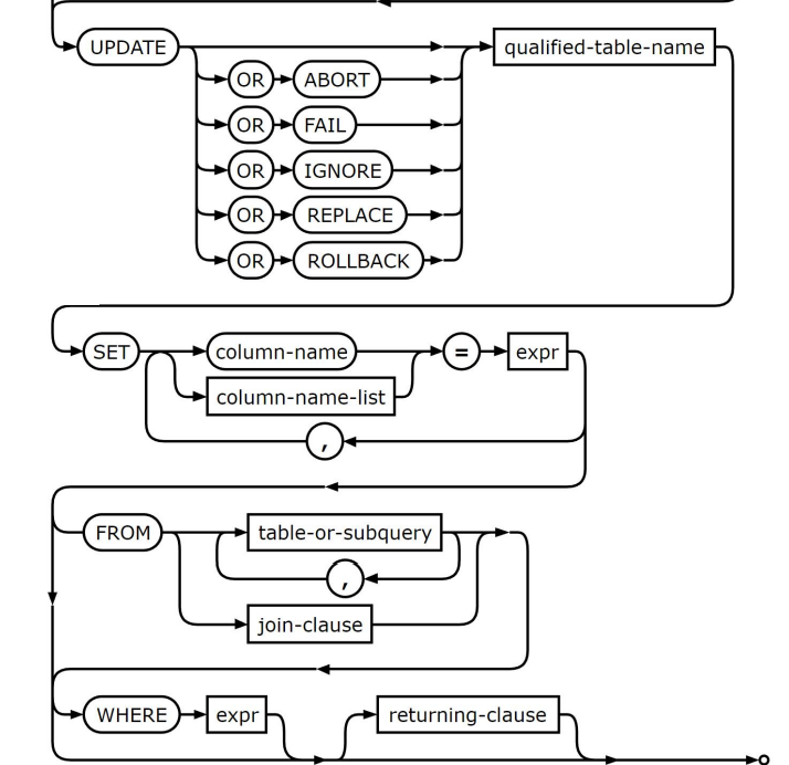
SQLite 语法
从图里面看,SQLite 的语法形态总结为: UPDATE xxx SET xxxx WHERE xx ; 除此以外,它还额外支持了 FROM,但是不支持 ORDER BY 和 LIMIT
PostgreSQL 语法
从右图中来看,PostgreSQL 和 SQLite 的语法很像: UPDATE xxx SET xxxx , 它也支持 FROM,但是也不支持 ORDER BY 和 LIMIT。
开源实例
Beego ORM
Beego 的 Update API 定义还是很简单的。 它默认是根据主键进行更新,如果 cols 没有传,那 么就默认更新所有的字段。 它构造 SQL 的部分非常复杂,不具备参考价值。
GORM ORM
GORM 的 UPDATE 相关的方法有四 个:
- ** Update 和 Updates**:区别在于更新单个字段还是 更新多个字段。Updates 支持传入 map ;
- UpdateColumn 和 UpdateColumns:和 Update、Updates 比起来,这两个方法支持复杂的表达式。
db.Model(&product).Update("Price", 200)
// Update - update multiple fields
db.Model(&product).Updates(Product{Price: 200, Code: "F42"}) // non-zero fields
db.Model(&product).Updates(map[string]interface{}{"Price": 200, "Code": "F42"})
db.Model(&product).UpdateColumn("Price", 200)
db.Model(&product).UpdateColumns(Product{Price: 200, Code: "F42"})
API 设计
只需要考虑最简单的 UPDATE xxx SET xxxx WHERE xxx 的形态。 同时考虑支持复杂的表达式,例如自增。 到这一步,几乎就能断定需要 一个新的结构体 Updater , 并且同时需要实现 QueryBuilder 与 Executor 接口。
type Updater[T any] struct {
}
func (u *Updater[T]) Build() (*Query, error) {
}
func (u *Updater[T]) Exec(ctx context.Context) Result {
}
具体实现
复用 Assignable
在支持 INSERT 语句中的 upsert 写法的时候,我们 定义了一个 Assignable 接口,它代表的是一个 a=b 的抽象。
func (u *Updater[T]) Set(assigns ...Assignable) *Updater[T] {
u.assigns = assigns
return u
}
**支持已有的 Assignable 实现 **
现在 Assignable 就只有 Column 和 Assignment 两个实现,支持起来很简单。
逻辑:
- 如果用户指定的是 Column,那么我们就从传入 进来的实体里面读取字段的值,作为更新的值 ;
- 如果传进来的是 Assignment,那么我们就直接 使用 Assignment 的值 ;
func (u *Updater[T]) buildAssignment(assign Assignment) error {
if err := u.buildColumn(assign.column); err != nil {
return err
}
u.sb.WriteByte('=')
return u.buildExpression(assign.val)
}
集成 WHERE
在 SELECT 语句里面,已经支持了 WHERE。现在我们需要在 UPDATE 里面也支持 WHERE 了。 方法也很简单,把 Selector 里面的和 Predicate 相 关的代码提升到 builder 下
func (u *Updater[T]) Where(ps ...Predicate) *Updater[T] {
u.where = ps
return u
}
复杂表达式的支持
在日常中,比较常使用的 UPDATE 语句,如 UPDATE xxx SET age=age+1。 这种是常见的自增。 另外是更新时间: UPDATE xxx SET update_time = now()
- 方案一:使用 RawExpr
- 方案二:在 Column 上定义新的方法
- 方案三:全都要
RawExpr 肯定要支持,因为不确定用户是不是 会写出来各种奇奇怪怪的表达式。 除了 RawExpr 如果需要引入新方法,那就必须定义新的抽象。
MathExpr 支持
MathExpr 实现了 Expression 接口,所以基本上它可以非常灵活地用于 UPDATE 语句。
type MathExpr struct {
left Expression
op op
right Expression
}
** MathExpr 与 Predicate**
MathExpr 和 Predicate 非常像,所以可以为这 两种结构体引入一个公共的抽象:binaryExpr。 它代表的是二元操作符,也就是 a op b 的形态 , 这也是 Go 里面一种独有的设计技巧。即本质上 内核就是一个,但是对外部用户而言有不同的形式 (实现了不同接口)。
type binaryExpr struct {
left Expression
op op
right Expression
}
func (binaryExpr) expr() {}
type Predicate binaryExpr
本质都是 binaryExpr,但是对外表现成了 MathExpr 和 Predicate 两种。
type MathExpr binaryExpr
func (m MathExpr) Add(val interface{}) MathExpr {
return MathExpr{
left: m,
op: opAdd,
right: valueOf(val),
}
}
func (m MathExpr) Multi(val interface{}) MathExpr {
return MathExpr{
left: m,
op: opMulti,
right: valueOf(val),
}
}
func (m MathExpr) expr() {}
而 Column 本身就变成了构建 MathExpr 的起点
func (c Column) Add(delta int) MathExpr {
return MathExpr{
left: c,
op: opAdd,
right: value{val: delta},
}
}
func (c Column) Multi(delta int) MathExpr {
return MathExpr{
left: c,
op: opAdd,
right: value{val: delta},
}
}
最终大家都是 Expression,所以都调到 buildExpression 上 , 所以这里需要重构 buildExpression:
func (b *builder) buildExpression(e Expression) error {
if e == nil {
return nil
}
switch exp := e.(type) {
case Column:
return b.buildColumn(exp.name)
case Aggregate:
return b.buildAggregate(exp, false)
case value:
b.sb.WriteByte('?')
b.addArgs(exp.val)
case RawExpr:
b.sb.WriteString(exp.raw)
if len(exp.args) != 0 {
b.addArgs(exp.args...)
}
case MathExpr:
return b.buildBinaryExpr(binaryExpr(exp))
case Predicate:
return b.buildBinaryExpr(binaryExpr(exp))
case binaryExpr:
return b.buildBinaryExpr(exp)
default:
return errs.NewErrUnsupportedExpressionType(exp)
}
return nil
}
func (b *builder) buildBinaryExpr(e binaryExpr) error {
err := b.buildSubExpr(e.left)
if err != nil {
return err
}
if e.op != "" {
b.sb.WriteByte(' ')
b.sb.WriteString(e.op.String())
}
if e.right != nil {
b.sb.WriteByte(' ')
return b.buildSubExpr(e.right)
}
return nil
}
func (b *builder) buildSubExpr(subExpr Expression) error {
switch sub := subExpr.(type) {
case MathExpr:
_ = b.sb.WriteByte('(')
if err := b.buildBinaryExpr(binaryExpr(sub)); err != nil {
return err
}
_ = b.sb.WriteByte(')')
case binaryExpr:
_ = b.sb.WriteByte('(')
if err := b.buildBinaryExpr(sub); err != nil {
return err
}
_ = b.sb.WriteByte(')')
case Predicate:
_ = b.sb.WriteByte('(')
if err := b.buildBinaryExpr(binaryExpr(sub)); err != nil {
return err
}
_ = b.sb.WriteByte(')')
default:
if err := b.buildExpression(sub); err != nil {
return err
}
}
return nil
}
buildExpression 和 GORM 的设计对比 可以看到,本文设计是采用了 switch case,平摊下 来,构造 SQL 的过程聚在一起。 GORM 则是不同,利用 Expression 和 Build 抽象分 散在各种实现里面,而后拼凑在一起。
Build 构造
type Updater[T any] struct {
builder
assigns []Assignable
val *T
where []Predicate
sess session
core
}
func NewUpdater[T any](sess session) *Updater[T] {
c := sess.getCore()
return &Updater[T]{
builder: builder{
dialect: c.dialect,
quoter: c.dialect.quoter(),
},
sess: sess,
core: c,
}
}
func (u *Updater[T]) Build() (*Query, error) {
if len(u.assigns) == 0 {
return nil, errs.ErrNoUpdatedColumns
}
var (
err error
t T
)
u.model, err = u.r.Get(&t)
if err != nil {
return nil, err
}
u.sb.WriteString("UPDATE ")
u.quote(u.model.TableName)
u.sb.WriteString(" SET ")
val := u.valCreator(u.val, u.model)
for i, a := range u.assigns {
if i > 0 {
u.sb.WriteByte(',')
}
switch assign := a.(type) {
case Column:
if err = u.buildColumn(assign.name); err != nil {
return nil, err
}
u.sb.WriteString("=?")
arg, err := val.Field(assign.name)
if err != nil {
return nil, err
}
u.addArgs(arg)
case Assignment:
if err = u.buildAssignment(assign); err != nil {
return nil, err
}
default:
return nil, errs.NewErrUnsupportedAssignableType(a)
}
}
if len(u.where) > 0 {
u.sb.WriteString(" WHERE ")
if err = u.buildPredicates(u.where); err != nil {
return nil, err
}
}
u.sb.WriteByte(';')
return &Query{
SQL: u.sb.String(),
Args: u.args,
}, nil
}
func (u *Updater[T]) Exec(ctx context.Context) Result {
q, err := u.Build()
if err != nil {
return Result{err: err}
}
res, err := u.db.db.ExecContext(ctx, q.SQL, q.Args...)
return Result{err: err, res: res}
}
单元测试
func TestUpdater_Build(t *testing.T) {
db := memoryDB(t)
testCases := []struct {
name string
u QueryBuilder
want *Query
wantErr error
}{
{
name: "no columns",
u: NewUpdater[TestModel](db),
wantErr: errs.ErrNoUpdatedColumns,
},
{
name: "single column",
u: NewUpdater[TestModel](db).Update(&TestModel{
Age: 18,
}).Set(C("Age")),
want: &Query{
SQL: "UPDATE `test_model` SET `age`=?;",
Args: []any{int8(18)},
},
},
{
name: "assignment",
u: NewUpdater[TestModel](db).Update(&TestModel{
Age: 18,
FirstName: "Tom",
}).Set(C("Age"), Assign("FirstName", "DaMing")),
want: &Query{
SQL: "UPDATE `test_model` SET `age`=?,`first_name`=?;",
Args: []any{int8(18), "DaMing"},
},
},
{
name: "where",
u: NewUpdater[TestModel](db).Update(&TestModel{
Age: 18,
FirstName: "Tom",
}).Set(C("Age"), Assign("FirstName", "DaMing")).
Where(C("Id").EQ(1)),
want: &Query{
SQL: "UPDATE `test_model` SET `age`=?,`first_name`=? WHERE `id` = ?;",
Args: []any{int8(18), "DaMing", 1},
},
},
{
name: "incremental",
u: NewUpdater[TestModel](db).Update(&TestModel{
Age: 18,
FirstName: "Tom",
}).Set(Assign("Age", C("Age").Add(1))),
want: &Query{
SQL: "UPDATE `test_model` SET `age`=`age` + ?;",
Args: []any{1},
},
},
{
name: "incremental-raw",
u: NewUpdater[TestModel](db).Update(&TestModel{
Age: 18,
FirstName: "Tom",
}).Set(Assign("Age", Raw("`age`+?", 1))),
want: &Query{
SQL: "UPDATE `test_model` SET `age`=`age`+?;",
Args: []any{1},
},
},
}
for _, tc := range testCases {
t.Run(tc.name, func(t *testing.T) {
q, err := tc.u.Build()
assert.Equal(t, tc.wantErr, err)
if err != nil {
return
}
assert.Equal(t, tc.want, q)
})
}
}
总结
-
UPDATE 如实现复杂的表达式? 首先需要一个 二元表达式,其实现了 Expression 接口,与 WHERE 条件类似,然后利用 column 为起点,构造方法;
-
UPDATE 如何实现 SET 方法?与 Insert 一样,待修改的列沿用 Assignable 抽象,然后利用 relfect 或者 unsafe 将目标值取出。