2. 两数相加

274 阅读2分钟

2. 两数相加

给你两个 非空 的链表,表示两个非负的整数。它们每位数字都是按照 逆序 的方式存储的,并且每个节点只能存储 一位 数字。 请你将两个数相加,并以相同形式返回一个表示和的链表。 你可以假设除了数字 0 之外,这两个数都不会以 0 开头。

示例 1:

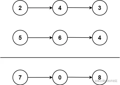
输入: l1 = [2,4,3], l2 = [5,6,4]
输出: [7,0,8]
解释: 342 + 465 = 807.

示例 2:

输入: l1 = [0], l2 = [0]
输出: [0]

示例 3:

输入: l1 = [9,9,9,9,9,9,9], l2 = [9,9,9,9]
输出: [8,9,9,9,0,0,0,1]

提示:

  • 每个链表中的节点数在范围 [1, 100] 内
  • 0 <= Node.val <= 9
  • 题目数据保证列表表示的数字不含前导零

思路

这个题类似于大数加法。如果对应位置p,q的数分别是a,b的话,对应位置的加操作其实应该还加上一位的进位值d。接下来我们举个例子,就明白了。 未命名文件-导出 (1).png 对于当前对应位置,是第一个位置,我们可以当做之前的进位是0,接下来进行相加 7+4+0。下一次的进位d=(a+b+d)%10。当前位置应该得到的值是v=(a+b+d)/10 我们新建一个链表,将v插入到链表尾部即可

未命名文件-导出 (2).png 重复上述步骤,直至p、q都为空。在遍历两个链表中,可能存在其中一个已经遍历到尾部了。我们采取的办法是先让a、b都等于0,对应位置指针不为空,才给a、b赋真正的值。

最后需要注意的是,如果两个链表都到尾部了,此时的加操作已经完毕。我们还需要判断进位是不是0,如果不是零的话需要将进位的值单独加到链表尾部。

未命名文件-导出 (4).png

代码

/**
 * Definition for singly-linked list.
 * type ListNode struct {
 *     Val int
 *     Next *ListNode
 * }
 */
func addTwoNumbers(l1 *ListNode, l2 *ListNode) *ListNode {
    head := &ListNode{}
    end := head
    d := 0
    p := l1
    q := l2
    for p != nil || q != nil{
        // 先让a, b 等于0
        a, b := 0, 0

        // 对应位置不为空,才真正给a赋值
        if p != nil {
            a = p.Val
            p = p.Next
        }
        // 对应位置不为空,才真正给b赋值
        if q != nil {
            b = q.Val
            q = q.Next
        }
        // 当前位置的值
        v := (a + b + d) % 10
        
        // 下一位置的进位值
        d = (a + b + d) / 10
        node := &ListNode{
            Val: v,
        }
        end.Next = node
        end = node
    }
    // 判断进位只不是0,不是0的话需要新建一个节点,插入进去
    if d != 0 {
        node := &ListNode{
            Val: d,
        }
        end.Next = node
        end = node
    }
    return head.Next
}