好用的UML图绘制的免费软件有哪些?

3,241 阅读4分钟

1. 简介

对于软件开发而言,统一建模语言UML为软件开发的全生命周期过程提供模型化和可视化支持,因此对于软件开发而已这是非常重要的。UML工具很多是商用的,价格不菲;而免费的UML建模工具,功能完善的很少。

作为PDDON的作者(几个资深全栈架构师),在使用过诸多免费版UML建模工具后,旨在提供一款免费易用美观的UML建模工具,下面以常见的一些uml建模工具和PDDON在线画图做对比:

2. PDDON如何创建UML图

新建绘图选择uml建模->具体类型

选择模板/克隆目标模板

有两种方式使用PDDON提供的UML模板

  1. 直接克隆模板

  2. 在新建uml图时选择目标模板

3. 下面带大家看看我平时工作使用PDDON绘制的UML图

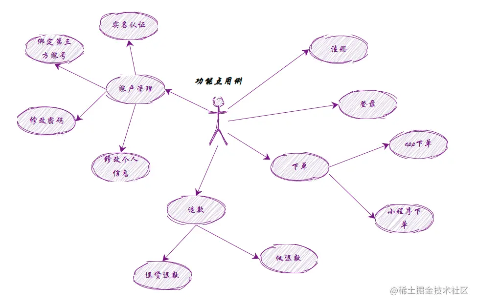
用例图

活动图

状态图

部署图

组件图

时序图

类图

4. PDDON对低代码的支持

4.1 类图

PDDON 提供的UML类图工具套件为你提供了以下功能:

  • 描述类/接口结构

    • Class

    • Field

    • Method

  • 描述类之间关系

    • 关联

    • 聚合

    • 组合

    • 依赖

    • 继承

    • 实现

  • 代码预览和下载

    PDDON提供了实时生成和预览代码,也可以打包下载代码。

右键菜单预览某个类生成的代码

主菜单可以整体预览/下载代码

  • SQL预览和下载

    PDDON会自动提取包含可序列化字段的类生成数据库表结构,自动转换为数据库下划线风格的表名、字段名,自动转换字段类型。

支持实时生成、预览、下载SQL脚本。

  • 下载类图图片

    您可以使用下载功能,下载图片到本地

  • 导出导入绘图数据

    当然PDDON不仅仅保存了绘图信息,而且会保存您的所有建模相关的数据,您可以使用导出设计稿功能对设计信息进行备份,也可以结合一些代码版本工具对齐进行版本跟踪和管控。

当您需要再次使用该建模设计稿时,重新导入到PDDON工作空间即可。

类图使用示例

4.2 数据库模型ER图

PDDON 提供的ER图工具套件为你提供了以下功能:

  • 描述表结构

    • Table

    • Field

    • Key

  • 描述查询索引

    • 类型

    • 索引字段规则等

  • SQL预览和下载

    PDDON提供了实时生成和预览SQL,也可以打包下载SQL脚本。

右键菜单预览某个类生成的SQL

主菜单可以整体预览/下载SQL

  • 代码预览和下载

    PDDON会自动将表转换为实体类结构,自动转换为代码驼峰风格的类名、字段名,自动转换字段类型。

支持实时生成、预览、下载代码。

  • 下载ER图图片

    您可以使用下载功能,下载图片到本地

  • 导出导入绘图数据

    当然PDDON不仅仅保存了绘图信息,而且会保存您的所有建模相关的数据,您可以使用导出设计稿功能对设计信息进行备份,也可以结合一些代码版本工具对齐进行版本跟踪和管控。

当您需要再次使用该建模设计稿时,重新导入到PDDON工作空间即可。

ER图使用示例

4.3 快捷转换

PDDON还支持UML类图和ER图之间的快速互转,节省设计时间。

  1. 总结

总得来说,PDDON作为UML建模界的后期之秀,虽然是一款完全免费的画图软件,在绘图的美观和易用性上几乎完胜市面上的免费软件,在低代码方面的功能比一般商业软件做的更加周到,可以极大简化开发人员的画图操作,大量减少开发人员的代码编写时间。

PDDON除了可以用来UML建模,还支持流程图、架构图、思维导图、数据库模型图、鱼骨图、韦恩图、网络拓扑图、自由风格绘图等等一系列绘图,有了PDDON,再也不用担心找不到好用的画图工具了。

可以关注PDDON在线画图公众号,收藏、点赞、不迷路哦,感谢您的阅读。