Golang调度器(4)—goroutine调度

1,432 阅读3分钟

0. 简介

上篇博客介绍了goroutine的创建、执行和退出的过程,并且提及了在协程切换时涉及的调度循环,本篇博客我们就来探究一下其他情形引起的协程调度。

1. 协程调度发生的时机

在以下情形中,goroutine可能会发生调度:

情形说明
go func(){}使用go关键字创建一个新的goroutine,调度器会考虑调度
GC由于GC也需要在系统线程M上执行,且其中需要所有的goroutine都停止运行,所以也会发生调度
系统调用发生系统的调用时,会阻塞M,所以它会被调度走,同时新的goroutine也会被调度上来
同步内存访问mutexchannel等操作会使得goroutine阻塞,因此会被调度走,等条件满足后,还会被调度上来继续运行

2. 创建协程时的调度

其中,使用go关键字创建协程时的调度分析,上篇博客做了初步的分析,特别是有关调度循环的分析,但是我们没有具体分析,当创建协程时,系统是怎么发生调度的。

func newproc(fn *funcval) {
   gp := getg()
   pc := getcallerpc()
   systemstack(func() {
      newg := newproc1(fn, gp, pc)

      _p_ := getg().m.p.ptr()
      runqput(_p_, newg, true)

      if mainStarted {
         wakep()
      }
   })
}

我们还记得,go关键字在创建协程时,Go的编译器会将其转换为runtime.newproc函数,上篇我们详细分析了main goroutine的创建过程,在runtime.main函数中,全局变量mainStarted会被置为true,之后普通协程的创建,则会调用runtime.wakep函数尝试唤醒空闲的P。

func wakep() {
   if atomic.Load(&sched.npidle) == 0 {
      return
   }
   // be conservative about spinning threads
   if atomic.Load(&sched.nmspinning) != 0 || !atomic.Cas(&sched.nmspinning, 0, 1) {
      return
   }
   startm(nil, true)
}

wakep函数首先确认是否有其他线程正在处于spinning状态,即M是否在找工作,如果没有的话,则调用startm函数创建一个新的、或者唤醒一个处于睡眠状态的工作线程出来工作。

func startm(_p_ *p, spinning bool) {
   // Disable preemption.
   //
   // Every owned P must have an owner that will eventually stop it in the
   // event of a GC stop request. startm takes transient ownership of a P
   // (either from argument or pidleget below) and transfers ownership to
   // a started M, which will be responsible for performing the stop.
   //
   // Preemption must be disabled during this transient ownership,
   // otherwise the P this is running on may enter GC stop while still
   // holding the transient P, leaving that P in limbo and deadlocking the
   // STW.
   //
   // Callers passing a non-nil P must already be in non-preemptible
   // context, otherwise such preemption could occur on function entry to
   // startm. Callers passing a nil P may be preemptible, so we must
   // disable preemption before acquiring a P from pidleget below.
   mp := acquirem()  // 保证在此期间不会发生栈扩展
   lock(&sched.lock)
   if _p_ == nil {   // 没有指定p,那么需要从空闲队列中取一个p
      _p_ = pidleget()
      if _p_ == nil {// 如果没有空闲的p,直接返回
         unlock(&sched.lock)
         if spinning {
            // The caller incremented nmspinning, but there are no idle Ps,
            // so it's okay to just undo the increment and give up.
            if int32(atomic.Xadd(&sched.nmspinning, -1)) < 0 {
               throw("startm: negative nmspinning")
            }
         }
         releasem(mp)
         return
      }
   }
   nmp := mget()  // 如果有空闲的p,那么取出一个空闲的m
   if nmp == nil {// 如果没有空闲的m,那么调用newm创建一个,然后返回
      // No M is available, we must drop sched.lock and call newm.
      // However, we already own a P to assign to the M.
      //
      // Once sched.lock is released, another G (e.g., in a syscall),
      // could find no idle P while checkdead finds a runnable G but
      // no running M's because this new M hasn't started yet, thus
      // throwing in an apparent deadlock.
      //
      // Avoid this situation by pre-allocating the ID for the new M,
      // thus marking it as 'running' before we drop sched.lock. This
      // new M will eventually run the scheduler to execute any
      // queued G's.
      id := mReserveID()
      unlock(&sched.lock)

      var fn func()
      if spinning {
         // The caller incremented nmspinning, so set m.spinning in the new M.
         fn = mspinning
      }
      newm(fn, _p_, id)
      // Ownership transfer of _p_ committed by start in newm.
      // Preemption is now safe.
      releasem(mp)
      return
   }
   unlock(&sched.lock)
   if nmp.spinning {
      throw("startm: m is spinning")
   }
   if nmp.nextp != 0 {
      throw("startm: m has p")
   }
   if spinning && !runqempty(_p_) {
      throw("startm: p has runnable gs")
   }
   // The caller incremented nmspinning, so set m.spinning in the new M.
   nmp.spinning = spinning
   nmp.nextp.set(_p_)
   notewakeup(&nmp.park) // 如果有空闲的m,则唤醒这个m
   // Ownership transfer of _p_ committed by wakeup. Preemption is now
   // safe.
   releasem(mp)
}

startm函数首先判断是否有空闲的P,如果没有则直接返回;如果有,则判断是否有空闲的M,如果没有,则新建一个;如果有空闲的M,则唤醒这个M。说白了,wakep函数就是为了更大程度的利用P,利用CPU资源。

说到这里,我们就需要重温一下上篇博客讲到的,调度中获取goroutine的规则是:

  • 每调度61次就需要从全局队列中获取goroutine
  • 其次优先从本P所在队列中获取goroutine
  • 如果还没有获取到,则从其他P的运行队列中窃取goroutine

其中,从其他P队列中窃取goroutine,调用的是findrunnable函数,这个函数很长,为了简化说明,我们删除一些不是很重要的代码:

func findrunnable() (gp *g, inheritTime bool) {
   _g_ := getg()

top:
   _p_ := _g_.m.p.ptr()
   ...

   // local runq
   // 再从本地队列找找
   if gp, inheritTime := runqget(_p_); gp != nil {
      return gp, inheritTime
   }

   // global runq
   // 再看看全局队列
   if sched.runqsize != 0 {
      lock(&sched.lock)
      gp := globrunqget(_p_, 0)
      unlock(&sched.lock)
      if gp != nil {
         return gp, false
      }
   }

   ...

   // Spinning Ms: steal work from other Ps.
   //
   // Limit the number of spinning Ms to half the number of busy Ps.
   // This is necessary to prevent excessive CPU consumption when
   // GOMAXPROCS>>1 but the program parallelism is low.
   procs := uint32(gomaxprocs)
   if _g_.m.spinning || 2*atomic.Load(&sched.nmspinning) < procs-atomic.Load(&sched.npidle) {
      if !_g_.m.spinning {
         _g_.m.spinning = true
         atomic.Xadd(&sched.nmspinning, 1)
      }

      gp, inheritTime, tnow, w, newWork := stealWork(now) // 调用stealWork盗取goroutine
      now = tnow
      if gp != nil {
         // Successfully stole.
         return gp, inheritTime
      }
      if newWork {
         // There may be new timer or GC work; restart to
         // discover.
         goto top
      }
      if w != 0 && (pollUntil == 0 || w < pollUntil) {
         // Earlier timer to wait for.
         pollUntil = w
      }
   }

   ...

   // return P and block
   // 上面的窃取没有成功,那么解除m和p的绑定,摒弃娥江p放到空闲队列,然后去休眠
   lock(&sched.lock)
   if sched.gcwaiting != 0 || _p_.runSafePointFn != 0 {
      unlock(&sched.lock)
      goto top
   }
   if sched.runqsize != 0 {
      gp := globrunqget(_p_, 0)
      unlock(&sched.lock)
      return gp, false
   }
   if releasep() != _p_ {
      throw("findrunnable: wrong p")
   }
   pidleput(_p_)
   unlock(&sched.lock)

   ...
      _g_.m.spinning = false // m即将睡眠,状态不再是spinning
      if int32(atomic.Xadd(&sched.nmspinning, -1)) < 0 {
         throw("findrunnable: negative nmspinning")
      }

   ...
   stopm() // 休眠
   goto top
}

从上面的代码可以看出,工作线程会反复尝试寻找运行的goroutine,实在找不到的情况下才会进入到睡眠。需要注意的是,工作线程M从其他P的本地队列中盗取goroutine时的状态称之为自旋(spinning)状态,而前面讲到wakep调用startm函数,也是优先从自旋状态的M中选取,实在没有才去唤醒休眠的M,再没有就创建新的M。

窃取算法stealWork我们就不分析了,有兴趣的同学可以看看。下面具体分析下stopm是怎么实现线程睡眠的。

func stopm() {
   _g_ := getg()

   if _g_.m.locks != 0 {
      throw("stopm holding locks")
   }
   if _g_.m.p != 0 {
      throw("stopm holding p")
   }
   if _g_.m.spinning {
      throw("stopm spinning")
   }

   lock(&sched.lock)
   mput(_g_.m)         // 把m放到sched.midle空闲队列
   unlock(&sched.lock)
   mPark()
   acquirep(_g_.m.nextp.ptr()) // 绑定这个m和其下一个p,这里没有看懂为啥这么操作
   _g_.m.nextp = 0
}


func mPark() {
   gp := getg()
   notesleep(&gp.m.park) // 进入睡眠状态
   noteclear(&gp.m.park)
}

可以看出,stopm主要是将m对象放到调度器的空闲线程队列,然后通过notesleep进入睡眠状态。notego runtime实现的一次性睡眠和唤醒机制,通过notesleep进入睡眠状态,然后另一个线程可以通过notewakeup唤醒这个线程。

2.1 小结

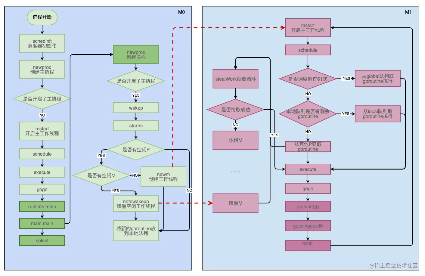
上面巴拉巴拉讲了那么多,看的人有点头晕,我们接下来讲一个很小的例子梳理一下以上的逻辑(主线程的创建和执行在上一篇博客中详细叙述过,这里不再赘述),主线程创建了一个goroutine,这时候会触发wakep,接下来可能会唤醒空闲的工作线程(如果是第一个非main goroutine,就没有空闲的工作线程),或者创建一个新的工作线程,或者什么都不做。

如果是创建一个新的工作线程,那么其开启执行的点也是mstart函数(注意区分mstartstartm),然后在schedule函数中会尝试去获取goroutine,如果全局和本地的goroutine队列都没有,则会去其他的P上窃取goroutine,如果窃取不成功,则会休眠。

如果是去唤醒工作协程,唤醒后会在休眠的地方开始,重新进行窃取。

窃取到工作协程后,就会去执行,然后就会因为各种原因重新开始调度循环。

image.png

3. 主动挂起

Go中,有很多种情形会导致goroutine阻塞,即其主动挂起,然后被调度走,等满足其运行条件时,还会被调度上来继续运行。比如channel的读写,我们以通道的阻塞读为例,来介绍goroutine的主动挂起的调度方式。

3.1 协程挂起

和前面介绍的Map一样,channel的读也有以下两种读取方式:

v := <- ch
v, ok := <- ch

分别对应以下chanrecv1chanrecv2函数:

//go:nosplit
func chanrecv1(c *hchan, elem unsafe.Pointer) {
   chanrecv(c, elem, true)
}

//go:nosplit
func chanrecv2(c *hchan, elem unsafe.Pointer) (received bool) {
   _, received = chanrecv(c, elem, true)
   return
}

无论是哪个函数,最终调用的都是chanrecv函数:

func chanrecv(c *hchan, ep unsafe.Pointer, block bool) (selected, received bool) {
   ...
   
   c.recvq.enqueue(mysg) // 将这个goroutine放到channel的recv的queue中
   
   atomic.Store8(&gp.parkingOnChan, 1)
   // 挂起这个goroutine
   gopark(chanparkcommit, unsafe.Pointer(&c.lock), waitReasonChanReceive, traceEvGoBlockRecv, 2)

   ...
}

chanrecv会先判断channel是否有数据可读,如果有则直接读取并返回,如果没有则将这个goroutine放到channelrecvqueue中,然后调用gopark函数将当前goroutine挂起并阻塞。

func gopark(unlockf func(*g, unsafe.Pointer) bool, lock unsafe.Pointer, reason waitReason, traceEv byte, traceskip int) {
   if reason != waitReasonSleep {
      checkTimeouts() // timeouts may expire while two goroutines keep the scheduler busy
   }
   mp := acquirem()
   gp := mp.curg
   status := readgstatus(gp)
   if status != _Grunning && status != _Gscanrunning {
      throw("gopark: bad g status")
   }
   mp.waitlock = lock
   mp.waitunlockf = unlockf
   gp.waitreason = reason
   mp.waittraceev = traceEv
   mp.waittraceskip = traceskip
   releasem(mp)
   // can't do anything that might move the G between Ms here.
   mcall(park_m)
}

gopark函数则使用mcall函数(前面分析过,主要作用是保存当前goroutine现场,然后切换到g0栈去调用作为参数传入的函数)取执行park_m函数:

// park continuation on g0.
func park_m(gp *g) {
   _g_ := getg()

   if trace.enabled {
      traceGoPark(_g_.m.waittraceev, _g_.m.waittraceskip)
   }

   casgstatus(gp, _Grunning, _Gwaiting)
   dropg()

   if fn := _g_.m.waitunlockf; fn != nil {
      ok := fn(gp, _g_.m.waitlock)
      _g_.m.waitunlockf = nil
      _g_.m.waitlock = nil
      if !ok {
         if trace.enabled {
            traceGoUnpark(gp, 2)
         }
         casgstatus(gp, _Gwaiting, _Grunnable)
         execute(gp, true) // Schedule it back, never returns.
      }
   }
   schedule()
}

park_m首先把当前goroutine的状态设置为_Gwaiting(因为它正在等待其它goroutinechannel里面写数据),然后调用dropg函数解除gm之间的关系,最后通过调用schedule函数进入调度循环。

至此,一个goroutine就被主动挂起了。

3.2 协程唤醒

我们继续以上例子,当另一个goroutine对这个channel发送数据的时候

func chansend(c *hchan, ep unsafe.Pointer, block bool, callerpc uintptr) bool {
   ...

   if sg := c.recvq.dequeue(); sg != nil {
      // Found a waiting receiver. We pass the value we want to send
      // directly to the receiver, bypassing the channel buffer (if any).
      send(c, sg, ep, func() { unlock(&c.lock) }, 3)
      return true
   }

   ...
}

func send(c *hchan, sg *sudog, ep unsafe.Pointer, unlockf func(), skip int) {
   ...
   goready(gp, skip+1)
}

channel的发送流程和读取类似,当检查到接收队列中有等待着时,会调用send函数然后调用goready唤醒协程:

func goready(gp *g, traceskip int) {
   systemstack(func() {
      ready(gp, traceskip, true)
   })
}

func ready(gp *g, traceskip int, next bool) {
   if trace.enabled {
      traceGoUnpark(gp, traceskip)
   }

   status := readgstatus(gp)

   // Mark runnable.
   _g_ := getg()
   mp := acquirem() // disable preemption because it can be holding p in a local var
   if status&^_Gscan != _Gwaiting {
      dumpgstatus(gp)
      throw("bad g->status in ready")
   }

   // status is Gwaiting or Gscanwaiting, make Grunnable and put on runq
   casgstatus(gp, _Gwaiting, _Grunnable)
   runqput(_g_.m.p.ptr(), gp, next)
   wakep()
   releasem(mp)
}

这里发现,ready函数和创建协程时一样,会触发wakep来检查是否需要唤醒空闲P来执行。而在此之前,这个被唤醒的goroutine会放到P的本地队列的下一个执行goroutine,以提升时效性。

到这里,一个被挂起的协程也就被唤醒了。

4. 小结

以上,我们分析了创建协程时发生的调度,也介绍了以channel读写为例子的主动挂起似的调度。而系统调用和GC触发的调度比较复杂,我们放在后面介绍。

5. 参考文献

Go 程序员面试笔试宝典-goroutine调度时机有哪些

Go语言调度器之盗取goroutine(17)

Goroutine被动调度之一(18)