JavaScript实现链表 解决两数之和

247 阅读2分钟

JavaScript实现链表

最近在LeetCode上做了一个题目《两数之和》,话不说多说上题目!!

给你两个 非空 的链表,表示两个非负的整数。它们每位数字都是按照 逆序 的方式存储的,并且每个节点只能存储 一位 数字。

请你将两个数相加,并以相同形式返回一个表示和的链表。

你可以假设除了数字 0 之外,这两个数都不会以 0 开头。

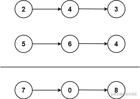
img

示例 1:

输入:l1 = [2,4,3], l2 = [5,6,4] 输出:[7,0,8] 解释:342 + 465 = 807. 示例 2:

输入:l1 = [0], l2 = [0] 输出:[0] 示例 3:

输入:l1 = [9,9,9,9,9,9,9], l2 = [9,9,9,9] 输出:[8,9,9,9,0,0,0,1]

提示:

每个链表中的节点数在范围 [1, 100] 内 0 <= Node.val <= 9 题目数据保证列表表示的数字不含前导零

image.png

第一次接触到链表的前端小伙伴一定很蒙蔽!!什么玩意? 链表?JavaScript有链表么? 原型链算吗?

那么首先我先普及下链表的知识:

链表是数据结构之一的一种存储方式,是非连续、非顺序的存储结构数据元素的逻辑顺序是通过链表中的指针链接次序实现的。

未命名.png

而LeetCode给我们的是ListNode

  function ListNode(val, next) {
      this.val = (val===undefined ? 0 : val)
      this.next = (next===undefined ? null : next)
  }

很明显不能满足我们链表的需求,所以我们要在ListNode 的基础上做增强!

首先我们要 定义一个 Node 类来表示链表中的每个节点的链

class Node {
  constructor(data) {
    this.data = data;
    this.next = null;
  }
}

其中data表示这个节点的存储单元,而next则表示这个node节点指针的指向。

然后我们再定义一个 LinkedList 类来表示链表

class LinkedList {
  constructor() {
    this.head = null;  // head 表示做多个链存储的表
    this.size = 0;  // size 表示这个链表存储单元数量
  }
}

ojbk! 咱们定义了LinkedList, 还缺什么呢? 嗯,四字真言 增删改查!那就再定义一个 在链表末尾添加一个新节点的方法 add

add(data) {
    const node = new Node(data); // 存入值

    if (!this.head) {  // 如果表为空就创建一个链节点
      this.head = node;
    } else {
      let current = this.head;  
    
      while (current.next) {  // 定义链表指向
        current = current.next;
      }
    
      current.next = node; // 链表末尾添加一个新节点
    }
    
    this.size++; // 更新存储单元数量

  }

既然有了新增链表的方法 那么我们就需要删除链表的方法 remove 。

remove(data) {
    let current = this.head;
    let previous = null;

    while (current) {  
      if (current.data === data) { // 寻找删除链的节点
        if (!previous) {
          this.head = current.next;
        } else {
          previous.next = current.next;
        }
    
        this.size--;   //  更新链表大小
        return current.data;
      }
    
      previous = current;
      current = current.next;
    }
    
    return null;
  }

接下来就是查了 get 方法的实现(获取指定索引处节点的数据)

get(index) {  
    if (index < 0 || index >= this.size) {  // 校验索引值 和 链表存储数量
      return null;
    }

    let current = this.head;
    let count = 0;
    
    while (count < index) {  // 循环寻找对应链表值
      current = current.next;
      count++;
    }
    
    return current.data; 

  }

还有修改链表节点的set的方法

  set(index, data) {
    if (index < 0 || index >= this.size) {
      return null;
    }

    let current = this.head;
    let count = 0;
    
    while (count < index) {
      current = current.next;
      count++;
    }
    
    current.data = data;  // 修改链表中指定索引处节点的数据

  }


搞定了 增删改查 !! 但是还要差一个方法 ,因为题目是要输出数组,所以我们还得一个toArray的方法

 toArray() {
    const array = [];
    let current = this.head;

    while (current) {
      array.push(current.data);   // 将链表转换为数组
      current = current.next;
    }
    
    return array;

  } 

终于大功告成了! 做个题目还有搞这么多前期工作 ,LeetCode 就不能直接写好给我么 !!!

接下来咱们试一试

// 创建一个新的链表
const list = new LinkedList();

// 向链表中添加一些节点
list.add(1);
list.add(2);
list.add(3);

// 从链表中删除一个节点
list.remove(2);

// 从链表中更新一个节点
list.set(1,5);

// 获取链表的大小
console.log(list.getSize()); // 输出:2

// 获取指定索引处节点的数据
console.log(list.get(1)); // 输出:5

// 将链表转换为数组
console.log(list.toArray()); // 输出:[1,5]

链表的功能都没有问题 ,接来下我们开始做题了

两数之和

/**
 * @param {ListNode} l1
 * @param {ListNode} l2
 * @return {ListNode}
 */
 

const addTwoNumbers = function(l1, l2) {
    let list3 = new LinkedList(); // 创建新的链表
    let carry = 0;
    let index = 0;
    while (l1 || l2 || carry) {
        let sum = (l1 ? l1.get(index) : 0) + (l2 ? l2.get(index) : 0) + carry;
        carry = Math.floor(sum / 10);   
        list3.add(sum % 10);
        index+=1;
        l1 = l1.get(index) ? l1 : null;
        l2 = l2.get(index) ?  l2 : null;
    }
    return list3.toArray()
};

const list1 = new LinkedList(); // 创建链表l1
const list2 = new LinkedList(); // 创建链表l2
// 对应数值写入链表
list.add(2);list.add(4);list.add(3); 
list2.add(5);list2.add(6);list2.add(4);

addTwoNumbers(list1,list2)  //  [7,0,8]


到这里基本上结束了,其实写这篇文章主要是在其他语言都是有ListNode类,无奈JS没有 ,而LeetCode默认Js有 ,这样会让很多前端的小伙伴看的一脸懵逼。所以写一下js链表实现的过程方便大家理解做题