链表的基本操作

141 阅读4分钟

对于线性表来说,主要由顺序表示或链式表示。其中,顺序表示,我们在对应到实现的时候,经常使用数组进行实现。 利用数组来实现一个线性的结构,好处是元素随机访问的时间复杂度都控制在常数内,并且元素的物理存放位置固定。但是用数组存放,如果遇到数组空间不足的情况,常常需要进行扩容操作,如,我们Java中常见的的ArrayList实现,在进行扩容的时候,需要将原数组数据拷贝到新的数组空间中,这一操作数据量较大时候比较耗时。所以,如果对于不是很固定数量的一个存储,并且随机访问较少,此时,我们可以使用链表,不涉及扩容问题。

单链表基本操作

单链表构成

sigle_link_list.jpg

单链表每个节点,都含有值和一个指向下一个节点的指针,通过指针连接下一个节点。

对于单链表的节点,我们可以进行如下定义:

class Node {
      int val;
      Node next;

      Node(int val) {
          this.val = val;
      }

      Node(int val, Node next) {
          this.val = val;
          this.next = next;
      }
  }

对于单链表的基本操作,有如下几种:添加节点,删除节点,获取节点。下面我们来实现这些操作。

先来定义下链表:

class LinkedList {

       Node head; //头部
       int size; //长度
}

我们用head表示当前链表的头节点,size表示当前链表的长度。

添加操作

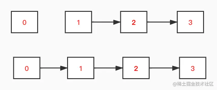
头部添加节点

singlelink_add_at_head.jpg 首先我们构造好要添加的node,然后将新nodenext指针指向当前链表的头结点,然后将本链表的头结点标记更新为新的头结点。 如果是空链表的添加,就比较简单了,只需要将新节点标记为当前链表头结点即可。 ps:每次增删结点别忘记size变化

public void addAtHead(int val) {
           Node newHead = new Node(val);
           if (size == 0) {
               head = newHead;
           } else {
               newHead.next = head;
               this.head = newHead;
           }
           size++;
       }

尾部添加结点

singlelink_add_at_tail.jpg 对于尾部的添加,首先要从头部开始,往下找到尾部结点,然后将尾部结点的next指针指向我们的新添加结点。

public void addAtTail(int val) {
           if (size == 0) {
               return;
           }
           Node cur = head;
           while (cur.next != null) {
               cur = cur.next;
           }
           cur.next = new Node(val);
           size++;
       }

指定位置的添加

singlelink_add_at_index.jpg

出去特殊的头部和尾部的添加,位于中间部位的添加,一般是分两步:

  • 1,新节点的前置节点的tail结点指向新节点
  • 2,新节点的tail结点指向原链表的后置结点
public void addAtIndex(int index, int val) {
          if (index > size) {
              return;
          }
          Node cur = head;
          if (index <= 0) {
              addAtHead(val);
              return;
          }
          if (index == size) {
              addAtTail(val);
              return;
          }
          while (index > 1) {
              index--;
              cur = cur.next;
          }
          Node newNode = new Node(val, cur.next);
          cur.next = newNode;
          size++;
      }

删除操作

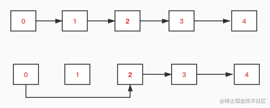
singlelink_delete_at_index.jpg

如上图,删除index=1的结点,将index=1的前置节点的tail指向index=2的结点,将index=1设置为等待回收的状态即可。

public void deleteAtIndex(int index) {
           if (index < 0 || index >= size) {
               return;
           }
           if (index == 0) {
               head = head.next;
               size--;
               return;
           }
           Node cur = head;
           while (index > 1) {
               index--;
               cur = cur.next;
           }
           if (cur.next.next == null) {
               cur.next = null;
           }
           if (cur.next != null && cur.next.next != null) {
               cur.next = cur.next.next;
           }
           size--;
       }

获取操作

链表的获取需要从头部遍历到指定位置,不像数组那样,可以通过下标直接访问:

public int get(int index) {
           if (index < 0 || index >= size) {
               return -1;
           }
           if (index == 0) {
               return head.val;
           }
           Node cur = head;
           while (index > 0) {
               index--;
               cur = cur.next;
           }
           return cur.val;
       }

双向链表的基本操作

双向链表的构成

double_link.jpg

与单链表相比,双向链表还有一个指针,指向其前置节点,节点实现如下:

class Node {
       int val;
       Node prev; //前置节点
       Node next; //后置节点

       Node(int val) {
           this.val = val;
       }

       Node(int val, Node prev, Node next) {
           this.prev = prev;
           this.val = val;
           this.next = next;
       }
   }

双向链表的链表结构:

class MyLinkedList {

      Node head; //头部
      int size; //长度

}

添加操作


       public void addAtHead(int val) {
           Node newHead = new Node(val, null, head);
           if (head != null) {
               head.prev = newHead;
           }
           head = newHead;
           size++;

       }


       public void addAtTail(int val) {
           if (size == 0) {
               addAtHead(val);
               return;
           }
           Node oldTail = getNode(size - 1);
           Node newTail = new Node(val, oldTail, null);
           oldTail.next = newTail;
           size++;
       }


       public void addAtIndex(int index, int val) {
           if (index > size) {
               return;
           }
           if (index < 0 || index == 0) {
               addAtHead(val);
               return;
           }
           if (index == size) {
               addAtTail(val);
               return;
           }
           Node prev = getNode(index - 1);
           Node next = getNode(index);
           Node newNode = new Node(val, prev, next);
           prev.next = newNode;
           next.prev = newNode;
           size++;
       }

与单链表相比,双向链表的添加操作中,多出来了对于前置节点的操作,但是大体思路是一致的。

获取操作

双向链表的获取操作还是从头部往后的一个遍历操作,直至找到相对应索引位的结点。

public int get(int index) {
           Node node = getNode(index);
           if (node == null) {
               return -1;
           }
           return node.val;
       }

       private Node getNode(int index) {
           if (index < 0 || index >= size) {
               return null;
           }
           Node cur = head;
           int idx = 0;
           if (index == 0) {
               return head;
           }
           while (cur.next != null) {
               idx++;
               cur = cur.next;
               if (idx == index) {
                   return cur;
               }
           }
           return null;
       }

删除操作

对于删除操作这里,获取到被删除的结点之后,就能通过被删除结点,获取到前后的结点,直接对前后结点操作即可,比单向链表感觉更简单。

public void deleteAtIndex(int index) {
           if (index < 0 || index >= size) {
               return;
           }
           Node delNode = getNode(index);
           if (delNode == null) {
               return;
           }
           Node prevNode = delNode.prev;
           Node nextNode = delNode.next;
           if (prevNode != null) {
               prevNode.next = nextNode;
           }
           if (nextNode != null) {
               nextNode.prev = prevNode;
           }
           if (index == 0) {
               head = nextNode;
           }
           delNode.prev = null;
           delNode.next = null;
           size--;
       }

小结

本文主要介绍一些单链表基本操作,来帮助理解下链表各个操作的时间复杂度和空间复杂度,方便理解各类语言对于链表的实现,从而能更好的使用链表。读者看完本文之后,也可以尝试自己去实现一个简单链表。