Dremio SQL 查询内存预估原理

776 阅读11分钟

引言

我们在生产环境的两种场景经常会遇到一种错误:预估内存超过限制,导致查询在 Execution Planning 阶段报错直接失败。报错信息如下:

Query was cancelled because the initial memory requirement (130G) is greater than the job memory limit set by the administrator (128G).

两种场景分别为:

场景一:

select * from "Very splits table" limit 30;

SQL 很简单,select 一张 splits 数非常多的表并且只 limit 30 条数据。

场景二:

select
(select _col1 from table t1 where t0._col1 = t1._col1 group by _col1),
(select _col2 from table t2 where t0._col2 = t2._col2 group by _col2),
(select _col3 from table t3 where t0._col3 = t3._col3 group by _col3),
...
from table t0;

自关联非常多的查询,Dremio 在生成逻辑计划时会进行解关联,将自关联转换为多表 join。这就导致查询计划中多了很多的 scan、project、exchange 和 join 算子。

这种报错是 Dremio 中一种保护机制,在 Execution Planning 阶段通过计算由物理执行计划生成的 Fragment 中所有 PhysicalOperator 预估内存的总和,和 Dremio executor 内存总和比较,如果分配到同一个 executor 的 PhysicalOperator 内存总和超过节点总内存会拒绝执行。

关键问题

想要弄明白为什么报错就要确认以下几个关键问题:

  1. Fragment 中 PhysicalOperator 的内存是如何评估的?
  2. Physical Plan 又是如何转换为 Fragment 的?

PhysicalOperator 的内存评估

Operator 的内存计算

我们以 TPC-DS 中的 inventory 表和call_center 表为例,这两张表在数据生成基数为 1GB 的情况下差别很大,inventory 有 11,745,000 行数据,call_center 只有6 行。

那么在 Dremio 中 select * from inventory;select * from call_center; 的内存评估一样吗?从 debug 的结果发现都是一样的,18,000,000(B)。代码位置:com.dremio.exec.util.MemoryAllocationUtilities#setMemory

image_xuQl9I6PT-.png

从这次实验的结果来看 Dremio 的内存评估好像和表的大小没有直接关系。我们再看下一个案例,将数据生成基数调整为 100GB,此时 inventory 表的行数为:399,330,000,重新执行 select * from inventory;,此时预计内存变为了 38000000(B)。观察内存的统计逻辑发现,1GB 基数的 PhysicalOperator 有 18 个,而 100GB 基数的 PhysicalOperator 有 38 个,多了很多的 HiveGroupScan、Project、UnionExchange 和 EasyWriter 算子。

未命名文件_b1BqGdG_pV.png

通过观察这些算子的 Props 发现内存消耗都为 1,000,000(B),所以 Dremio 的内存估计其实非常粗糙,在初始化这些算子的时候就设置了 memReserve,但是大多数算子都是用了默认值,当然也有例外,例如 HashAggPrel 就考虑了它的 inputs 是否支持向量化计算和是否可以 Spill。

以上案例还存在一个疑点:100GB 的表为什么多出了很多物理算子?观察二者的 Physical Plan 发现只有一处不一致,HiveScan 中 1GB 表的 splits 数为 2,100GB 表的 splits 数为 34。

1GB inventory 表 Physical Plan

00-00    Screen : rowType = RecordType(VARCHAR(65536) Fragment, BIGINT Records, VARCHAR(65536) Path, VARBINARY(65536) Metadata, INTEGER Partition, BIGINT FileSize, VARBINARY(65536) IcebergMetadata, VARBINARY(65536) fileschema): rowcount = 5.8038919E7, cumulative cost = {4.120763249E8 rows, 8.1835804412704E8 cpu, 2.32155676E8 io, 1.902051453468E12 network, 0.0 memory}, id = 2624
00-01      Project(Fragment=[$0], Records=[$1], Path=[$2], Metadata=[$3], Partition=[$4], FileSize=[$5], IcebergMetadata=[$6], fileschema=[$7]) : rowType = RecordType(VARCHAR(65536) Fragment, BIGINT Records, VARCHAR(65536) Path, VARBINARY(65536) Metadata, INTEGER Partition, BIGINT FileSize, VARBINARY(65536) IcebergMetadata, VARBINARY(65536) fileschema): rowcount = 5.8038919E7, cumulative cost = {4.06272433E8 rows, 8.1255415222704E8 cpu, 2.32155676E8 io, 1.902051453468E12 network, 0.0 memory}, id = 2623
00-02        WriterCommitter(final=[/Users/luochunyi/project/dremio-oss-17/distribution/server/target/dremio-community-17.0.0-202107060524010627-31b5222b/dremio-community-17.0.0-202107060524010627-31b5222b/data/pdfs/results/1bed3ce8-225a-2118-efbc-b11043f7f800]) : rowType = RecordType(VARCHAR(65536) Fragment, BIGINT Records, VARCHAR(65536) Path, VARBINARY(65536) Metadata, INTEGER Partition, BIGINT FileSize, VARBINARY(65536) IcebergMetadata, VARBINARY(65536) fileschema): rowcount = 5.8038919E7, cumulative cost = {3.48233514E8 rows, 8.1254950911352E8 cpu, 2.32155676E8 io, 1.902051453468E12 network, 0.0 memory}, id = 2622
00-03          UnionExchange : rowType = RecordType(VARCHAR(65536) Fragment, BIGINT Records, VARCHAR(65536) Path, VARBINARY(65536) Metadata, INTEGER Partition, BIGINT FileSize, VARBINARY(65536) IcebergMetadata, VARBINARY(65536) fileschema): rowcount = 5.8038919E7, cumulative cost = {2.90194595E8 rows, 7.5451059011352E8 cpu, 2.32155676E8 io, 1.902051453468E12 network, 0.0 memory}, id = 2621
01-01            Writer : rowType = RecordType(VARCHAR(65536) Fragment, BIGINT Records, VARCHAR(65536) Path, VARBINARY(65536) Metadata, INTEGER Partition, BIGINT FileSize, VARBINARY(65536) IcebergMetadata, VARBINARY(65536) fileschema): rowcount = 5.8038919E7, cumulative cost = {2.32155676E8 rows, 2.9019923811352E8 cpu, 2.32155676E8 io, 2.32155676E8 network, 0.0 memory}, id = 2620
01-02              Project(inv_date_sk=[$0], inv_item_sk=[$1], inv_warehouse_sk=[$2], inv_quantity_on_hand=[$3]) : rowType = RecordType(BIGINT inv_date_sk, BIGINT inv_item_sk, BIGINT inv_warehouse_sk, INTEGER inv_quantity_on_hand): rowcount = 5.8038919E7, cumulative cost = {1.74116757E8 rows, 2.3216031911352003E8 cpu, 2.32155676E8 io, 2.32155676E8 network, 0.0 memory}, id = 2619
01-03                Project(inv_date_sk=[$0], inv_item_sk=[$1], inv_warehouse_sk=[$2], inv_quantity_on_hand=[$3]) : rowType = RecordType(BIGINT inv_date_sk, BIGINT inv_item_sk, BIGINT inv_warehouse_sk, INTEGER inv_quantity_on_hand): rowcount = 5.8038919E7, cumulative cost = {1.16077838E8 rows, 2.3215799755676E8 cpu, 2.32155676E8 io, 2.32155676E8 network, 0.0 memory}, id = 2618
01-04                  HiveScan(table=[hive2.tpcds_2g_parquet.inventory], columns=[`inv_date_sk`, `inv_item_sk`, `inv_warehouse_sk`, `inv_quantity_on_hand`], splits=[2], mode=[NATIVE_PARQUET]) : rowType = RecordType(BIGINT inv_date_sk, BIGINT inv_item_sk, BIGINT inv_warehouse_sk, INTEGER inv_quantity_on_hand): rowcount = 5.8038919E7, cumulative cost = {5.8038919E7 rows, 2.32155676E8 cpu, 2.32155676E8 io, 2.32155676E8 network, 0.0 memory}, id = 2617

100GB inventory 表 Physical Plan

00-00    Screen : rowType = RecordType(VARCHAR(65536) Fragment, BIGINT Records, VARCHAR(65536) Path, VARBINARY(65536) Metadata, INTEGER Partition, BIGINT FileSize, VARBINARY(65536) IcebergMetadata, VARBINARY(65536) fileschema): rowcount = 3.982527964E9, cumulative cost = {2.82759485444E10 rows, 5.6154281496874245E10 cpu, 1.5930111856E10 io, 1.30515406436208E14 network, 0.0 memory}, id = 1598
00-01      Project(Fragment=[$0], Records=[$1], Path=[$2], Metadata=[$3], Partition=[$4], FileSize=[$5], IcebergMetadata=[$6], fileschema=[$7]) : rowType = RecordType(VARCHAR(65536) Fragment, BIGINT Records, VARCHAR(65536) Path, VARBINARY(65536) Metadata, INTEGER Partition, BIGINT FileSize, VARBINARY(65536) IcebergMetadata, VARBINARY(65536) fileschema): rowcount = 3.982527964E9, cumulative cost = {2.7877695748E10 rows, 5.575602870047424E10 cpu, 1.5930111856E10 io, 1.30515406436208E14 network, 0.0 memory}, id = 1597
00-02        WriterCommitter(final=[/Users/luochunyi/project/dremio-oss-17/distribution/server/target/dremio-community-17.0.0-202107060524010627-31b5222b/dremio-community-17.0.0-202107060524010627-31b5222b/data/pdfs/results/1bed3f3d-2d08-18fe-3df4-b84867fcf500]) : rowType = RecordType(VARCHAR(65536) Fragment, BIGINT Records, VARCHAR(65536) Path, VARBINARY(65536) Metadata, INTEGER Partition, BIGINT FileSize, VARBINARY(65536) IcebergMetadata, VARBINARY(65536) fileschema): rowcount = 3.982527964E9, cumulative cost = {2.3895167784E10 rows, 5.575571009823712E10 cpu, 1.5930111856E10 io, 1.30515406436208E14 network, 0.0 memory}, id = 1596
00-03          UnionExchange : rowType = RecordType(VARCHAR(65536) Fragment, BIGINT Records, VARCHAR(65536) Path, VARBINARY(65536) Metadata, INTEGER Partition, BIGINT FileSize, VARBINARY(65536) IcebergMetadata, VARBINARY(65536) fileschema): rowcount = 3.982527964E9, cumulative cost = {1.991263982E10 rows, 5.177318213423712E10 cpu, 1.5930111856E10 io, 1.30515406436208E14 network, 0.0 memory}, id = 1595
01-01            Writer : rowType = RecordType(VARCHAR(65536) Fragment, BIGINT Records, VARCHAR(65536) Path, VARBINARY(65536) Metadata, INTEGER Partition, BIGINT FileSize, VARBINARY(65536) IcebergMetadata, VARBINARY(65536) fileschema): rowcount = 3.982527964E9, cumulative cost = {1.5930111856E10 rows, 1.991295842223712E10 cpu, 1.5930111856E10 io, 1.5930111856E10 network, 0.0 memory}, id = 1594
01-02              Project(inv_date_sk=[$0], inv_item_sk=[$1], inv_warehouse_sk=[$2], inv_quantity_on_hand=[$3]) : rowType = RecordType(BIGINT inv_date_sk, BIGINT inv_item_sk, BIGINT inv_warehouse_sk, INTEGER inv_quantity_on_hand): rowcount = 3.982527964E9, cumulative cost = {1.1947583892E10 rows, 1.5930430458237122E10 cpu, 1.5930111856E10 io, 1.5930111856E10 network, 0.0 memory}, id = 1593
01-03                Project(inv_date_sk=[$0], inv_item_sk=[$1], inv_warehouse_sk=[$2], inv_quantity_on_hand=[$3]) : rowType = RecordType(BIGINT inv_date_sk, BIGINT inv_item_sk, BIGINT inv_warehouse_sk, INTEGER inv_quantity_on_hand): rowcount = 3.982527964E9, cumulative cost = {7.965055928E9 rows, 1.593027115711856E10 cpu, 1.5930111856E10 io, 1.5930111856E10 network, 0.0 memory}, id = 1592
01-04                  HiveScan(table=[hive2.tpcds_100g_parquet.inventory], columns=[`inv_date_sk`, `inv_item_sk`, `inv_warehouse_sk`, `inv_quantity_on_hand`], splits=[34], mode=[NATIVE_PARQUET]) : rowType = RecordType(BIGINT inv_date_sk, BIGINT inv_item_sk, BIGINT inv_warehouse_sk, INTEGER inv_quantity_on_hand): rowcount = 3.982527964E9, cumulative cost = {3.982527964E9 rows, 1.5930111856E10 cpu, 1.5930111856E10 io, 1.5930111856E10 network, 0.0 memory}, id = 1591

那么一定是因为 splits 数目导致最终生成的 Fragment 不一样,最终内存计算结果不一样。Fragment 的生成逻辑下一节会讲到。

内存评估限制

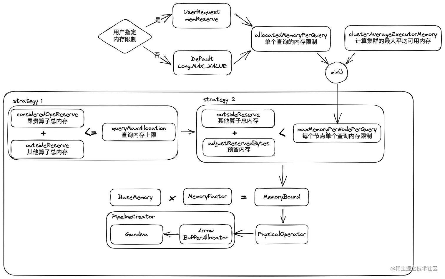
Dremio 还考虑了算子是否是内存昂贵的,只有查询中存在昂贵的算子时才进行内存预估限制,Dremio 17 中只有 HashAggPrel(reserve_bytes:1,000,000)、HashJoinPrel(reserve_bytes:1,000,000) 和 SortPrel(reserve_bytes:20,000,000) 三种算子是内存昂贵的。所以 Dremio 的内存预估策略也能在一定程度上可以避免 join、sort 等算子过多导致资源不足,但肯定不是实际消耗的内存。下图整体的内存限制策略,补充了部分细节。

image_Uwx1AHTvGM.png

Operator 预估内存上界和下界的作用

上图中 Memory Bound 操作会将内存预估值设置到每个 Operator 的 Props 中。在生成整个执行计划的 Pipeline 时会基于设置的内存构造的算子的 BufferAllocator 对象。代码位置在:com.dremio.sabot.exec.fragment.OperatorContextCreator#newOperatorContext。

BufferAllocator 是 Arrow 格式的内存分配器,使用 Arrow 的任何功能前都必须初始化 BufferAllocator 对象,Arrow 的内存分配都必须经过这个 Allocator。ChildAllocator 必须从 RootAllocator 中创建,方便每个算子单独释放内存和排查是否内存泄漏。(这 Java 用了 Arrow 还要考虑内存分配和释放了???)

Physical-Plan convert to Fragment

构建 Fragment 时序图

未命名文件_m4CedGZr2g.jpg

Dremio 中的 Fragment(片段)分为 Major Fragment 和 Minor Fragment。

Major Fragment 描述查询中被切分出来的一个阶段,是一种逻辑概念,例如下图不同颜色就代表不同的 Major Fragment,他们之间用 Exchange 算子切分。Exchange 算子负责数据转移,通常是由一个 Sender 和 Receiver 组成,其中 Sender 属于一个 Major Fragment,而 Receiver 属于一个另一个 Major Fragment。

image_4uEVIHduMe.png

Minor Fragment 是执行查询线程调度的最小单元,一个 Major Fragment 中通常包含一个或多个 Minor Fragment。

构建 Major Fragment

首先拆分物理计划,上面提到 Major Fragment 由 Exchange 算子进行拆分,所以只需要遍历一次物理计划即可,并使用 com.dremio.exec.planner.fragment.Wrapper 包装。

image_q2PjNvkifN.png

当然 rootFragment 可以直接循环遍历 ExchangeFragmentPair 一定是实现了 iterator() 方法,直接返回了 Exchange 算子集合的迭代器。

构建 Minor Fragment

构建 Minor Fragment 前,会遍历每个 FragmentWrapper 生成 FragmentParallelizer,从字面意思就可以看出是将 Major Fragment 并行化,也就是为构建 Minor Fragment 做准备。FragmentParallelizer 分为 SoftAffinityFragmentParallelizer 和 HardAffinityFragmentParallelizer,如果某个 fragment 必须在特定的 node 上运行,那么他就属于 HardAffinity,否则是 SoftAffinity。

这里我们只讲 SoftAffinityFragmentParallelizer 的逻辑,HardAffinityFragmentParallelizer 同理,只是可使用的 EndPoints 不同。

  1. 确定并行度(Width)

Width 参数的初始化

Width 参数是包装在com.dremio.exec.planner.fragment.ParallelizationInfo.ParallelizationInfoCollector类中。maxWidth 一般由 Scan 算子确定,例如 Parquet Scan 有 10 个 splits,那么最理想的 width 就是 10,如果有 10 个 EndPoint,每个 EndPoint 扫描一个 split 效率一般来说是最好的。如果只有一个 EndPoint,width 也不会降为 1,还存在一个 widthConstraint 变量,它一般由 Exchange 算子确定,物理计划中如果有两个 exchange 算子,那么至少存在两个 Scan 算子,minWidth 就为 2,width 初始化完成。

计算单次查询实际的 width

源码:com.dremio.exec.planner.fragment.SoftAffinityFragmentParallelizer#getWidth

  private int getWidth(final Stats stats, final int minWidth, final int maxWidth,
                       final ParallelizationParameters parameters, int numEndpoints)

参数 minWidth 和 maxWidth 就是刚刚初始化好的 width,numEndpoints 是当前存活的 worker 数量。

步骤一:根据物理计划的 cost / 计划中运算符的最大的 cost,称为 width1,这一步我认为没有太大的意义,因为算出的值往往很大。

步骤二:width2 = Math.min(width1, Math.min(maxWidth, 配置的全局单个查询最大 width 数,默认 1000)); 这一步很好理解,就是不超过 maxWidth。

步骤三:width3 = Math.min(width2, sysMaxWidth); sysMaxWidth 是单个节点的 width 限制 * 节点数。节点的 width 限制会根据 worker 的 CPU 核心数和当前 worker 负载大小浮动。当节点负载高于一定阈值时会将限制数乘以一个系数,降低 width,具体计算逻辑见下面的示意图。

步骤四:限制 1 ≤ minWidth ≤ width3 ≤ maxWidth。

image_gjwGob9Wa9.png

根据 width 选择 Endpoints

源码:com.dremio.exec.planner.fragment.SoftAffinityFragmentParallelizer#findEndpoints

根据 Fragment 的节点亲缘性(Affinity)分配 Endpoint,大多数情况都是 sortedAffinity(软亲缘,也就是可以算计分发)。

如果遇到 Endpoint 的数量小于 width,就会将 Endpoint 列表构建为循环迭代器,重复分发,当然如果只有一个 Endpoint,10 个 width,也会生成 size 为 10 的 assignedEndpointList。

根据 Endpoint 列表构建作业(assignments

源码:com.dremio.exec.store.schedule.AssignmentCreator2#makeAssignments

构建作业其实就是在分配 Scan 算子,准确的说是在分配 Scan 算子中的 splits。

主要逻辑是在有 Affinity 要求时优先选择列表中负载最小的 Endpoint,尽可能让所有的 Endpoint 负载均衡。剩余的 splits 的 partitionChunk 大小均分到每个 Endpoint。(使用了优先队列对 Endpoint 列表排序)

首先 Dremio 会尝试进行三轮分发,如果 Fragment 有 Affinity 要求则每次都选择负载最低的 Endpoint,否则直接加入等待列表。如果碰到将 Fragment 分发给 Endpoint 后,Endpoint 的负载会超过阈值则将这个 split 加入到等待列表中等待下一轮分发。直到这个等待列表为空。

如果三轮分发后等待列表还不为空,那就按照剩余的 splits 的 partitionChunk 大小均分到每个 Endpoint。

最后会将每个 Endpoints 上的分到的作业(assignments) 包装成 Minor Fragment。

总结

Dremio 中 PhysicalOperator 的内存评估相对粗糙,是变相的限制算子数量的多少,当然也留了很多扩展的接口,每个算子的内存消耗都可以随时修改或者调整初始大小。例如可以结合统计信息更精确的评估 Scan 算子的消耗,再结合直方图评估 join 的中间结果集消耗。

Fragment 的构建分为 Major Fragment 和 Minor Fragment,Major Fragment 是根据 Exchange 算子进行切分,Minor Fragment 则是根据 width 进行拆分,width 的确定和很多因素都有关系,包括 Scan 算子的 split 数量、worker 的 CPU 核心数、集群的负载和人为参数的干预。总的来说就是合理拆分 Scan 算子的 split,尽可能扩大并行数,并且使机器的负载尽可能平均。