ARMA-GARCH-COPULA模型和金融时间序列案例|附代码数据

396 阅读5分钟

原文链接: tecdat.cn/?p=3385

最近我们被客户要求撰写关于ARMA-GARCH-COPULA的研究报告,包括一些图形和统计输出。

最近我被要求撰写关于金融时间序列的copulas的调查

从读取数据中获得各种模型的描述,包括一些图形和统计输出。

oil = read.xlsx(temp,sheetName =“DATA”,dec =“,”)

然后我们可以绘制这三个时间序列

1 1997-01-10 2.73672 2.25465 3.3673 1.5400

2 1997-01-17 -3.40326 -6.01433 -3.8249 -4.1076

3 1997-01-24 -4.09531 -1.43076 -6.6375 -4.6166

4 1997-01-31 -0.65789 0.34873 0.7326 -1.5122

5 1997-02-07 -3.14293 -1.97765 -0.7326 -1.8798

6 1997-02-14 -5.60321 -7.84534 -7.6372 -11.0549

图片

这个想法是在这里使用一些多变量ARMA-GARCH过程。这里的启发式是第一部分用于模拟时间序列平均值的动态,第二部分用于模拟时间序列方差的动态。

本文考虑了两种模型

  • 关于ARMA模型残差的多变量GARCH过程(或方差矩阵动力学模型)
  • 关于ARMA-GARCH过程残差的多变量模型(基于copula)

因此,这里将考虑不同的序列,作为不同模型的残差获得。我们还可以将这些残差标准化。

ARMA模型

> fit1 = arima(x = dat [,1]order = c(2,0,1))
> fit2 = arima(x = dat [,2]order = c(1,0,1))
> fit3 = arima(x = dat [,3]order = c(1,0,1))
> m < - apply(dat_arma,2,mean)
> v < - apply(dat_arma,2var)
> dat_arma_std < - t((t(dat_arma)-m)/ sqrt(v))

ARMA-GARCH模型

> fit1 = garchFit(formula = ~arma(2,1)+ garch(1,1),data = dat [,1],cond.dist =“std”)
> fit2 = garchFit(formula = ~arma(1,1)+ garch(1,1),data = dat [,2],cond.dist =“std”)
> fit3 = garchFit(formula = ~arma(1,1)+ garch(1,1),data = dat [,3],cond.dist =“std”)
> m_res < - apply(dat_res,2,mean)
> v_res < - apply(dat_res,2var)
> dat_res_std = cbind((dat_res [,1] -m_res [1])/ sqrt(v_res [1]),(dat_res [,2] -m_res [2])/ sqrt(v_res [2]),(dat_res [ ,3] -m_res [3])/ SQRT(v_res [3]))

多变量GARCH模型

可以考虑的第一个模型是协方差矩阵的多变量EWMA,

ewma = EWMAvol(dat_res_std,lambda = 0.96

波动性

emwa_series_vol = function(i = 1){
+ lines(Time,dat_arma [,i] + 40,col =“gray”)
+ j = 1
+ if(i == 2)j = 5
+ if(i == 3)j = 9

图片


点击标题查阅往期内容

图片

R语言基于ARMA-GARCH过程的VaR拟合和预测

图片

左右滑动查看更多

图片

01

图片

02

图片

03

图片

04

图片

隐含相关性

emwa_series_cor = function(i = 1,j = 2){
+ if((min(i,j)== 1)&(max(i,j)== 2)){
+ a = 1; B = 9; AB = 3}r = ewma $ Sigma.t [,ab] / sqrt(ewma $ Sigma.t [,a] *
+ ewma $ Sigma.t [,b])
+ plot(Time,r,type =“l”,ylim = c(0,1))
+}

图片

多变量GARCH,即BEKK(1,1)模型,例如使用:

bekk = BEKK11(dat_arma)
> bekk_series_vol function(i = 1){
+ plot(Time, $ Sigma.t [,1]type =“l”,
+ ylab = (dat)[i],col =“white”,ylim = c(0,80))
+ lines(Time,dat_arma [,i] + 40,col =“gray”)
+ j = 1
+ if(i == 2)j = 5

+ if(i == 3)j = 9bekk_series_cor = function(i = 1,j = 2){
+ a = 1; B = 5; AB = 2}a = 1; B = 9; AB = 3}a = 5; B = 9; AB = 6}r = bk $ Sigma.t [,ab] / sqrt(bk $ Sigma.t [,a] *
+ bk $ Sigma.t [,b]

图片

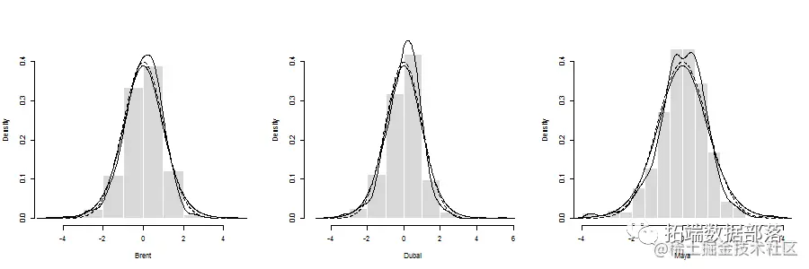
从单变量GARCH模型中模拟残差

第一步可能是考虑残差的一些静态(联合)分布。单变量边缘分布是

图片

边缘密度的轮廓(使用双变量核估计器获得) 

图片

也可以将copula密度可视化(上面有一些非参数估计,下面是参数copula)

copula_NP = function(i = 1,j = 2){
+ n = nrow(uv)
+ s = 0.3

+ norm.cop < - normalCopula(0.5)
+ norm.cop < - normalCopula(fitCopula(norm.cop,uv)@estimate)
+ dc = function(x,y)dCopula(cbind(x,y),norm.cop)


+ ylab = names(dat)[j],zlab =“copule Gaussienne”,ticktype =“detailed”,zlim = zl)
+
+ t.cop < - tCopula(0.5,df = 3)
+ t.cop < - tCopula(t.fit [1]df = t.fit [2])


+ ylab = names(dat)[j],zlab =“copule de Student”,ticktype =“detailed”,zlim = zl)
+}

图片

可以考虑这个图片函数,

图片

计算三个序列的的经验版本,并将其与一些参数版本进行比较,

>

> lambda = function(C){
+ l = function(u)pcopula(C,cbind(u,u))/ u
+ v = Vectorize(l)(u)
+ return(c(v,rev(v)))
+}
>

> graph_lambda = function(i,j){
+ X = dat_res
+ U = rank(X [,i])/(nrow(X)+1)
+ V = rank(X [,j])/(nrow(X)+1)

+ normal.cop < - normalCopula(.5,dim = 2)
+ t.cop < - tCopula(.5,dim = 2,df = 3)
+ fit1 = fitCopula(normal.cop,cbind(U,V),method =“ml”)
d(U,V),method =“ml”)
+ C1 = normalCopula(fit1 @ copula @ parameters,dim = 2)
+ C2 = tCopula(fit2 @ copula @ parameters [1],dim = 2,df = trunc(fit2 @ copula @ parameters [2]))
+

图片

但人们可能想知道相关性是否随时间稳定。

time_varying_correl_2 = function(i = 1,j = 2,
+ nom_arg =“Pearson”){
+ uv = dat_arma [,c(i,j)]
nom_arg))[1,2]
+}
> time_varying_correl_2(1,2)

> time_varying_correl_2(1,2,“spearman”)

> time_varying_correl_2(1,2,“kendall”)

图片

斯皮尔曼与时变排名相关系数

图片

或肯德尔 相关系数

图片

为了模型的相关性,考虑DCC模型(S)

m2 = dccFit(dat_res_std)
> m3 = dccFit(dat_res_std,type =“Engle”)
> R2 = m2 $ rho.t
> R3 = m3 $ rho.t

图片

要获得一些预测, 使用例如

garch11.spec = ugarchspec(mean.model = list(armaOrder = c(2,1)),variance.model = list(garchOrder = c(1,1),model =“GARCH”))
> dcc.garch11.spec = dccspec(uspec = multispec(replicate(3,garch11.spec)),dccOrder = c(1,1),
distribution =“mvnorm”)
> dcc.fit = dccfit(dcc.garch11.spec,data = dat)
> fcst = dccforecast(dcc.fit,n.ahead = 200

图片


图片

本文摘选 R语言ARMA-GARCH-COPULA模型和金融时间序列案例 ,点击“阅读原文”获取全文完整资料。


点击标题查阅往期内容

时间序列分析:ARIMA GARCH模型分析股票价格数据
GJR-GARCH和GARCH波动率预测普尔指数时间序列和Mincer Zarnowitz回归、DM检验、JB检验
【视频】时间序列分析:ARIMA-ARCH / GARCH模型分析股票价格
时间序列GARCH模型分析股市波动率
PYTHON用GARCH、离散随机波动率模型DSV模拟估计股票收益时间序列与蒙特卡洛可视化
极值理论 EVT、POT超阈值、GARCH 模型分析股票指数VaR、条件CVaR:多元化投资组合预测风险测度分析
Garch波动率预测的区制转移交易策略
金融时间序列模型ARIMA 和GARCH 在股票市场预测应用
时间序列分析模型:ARIMA-ARCH / GARCH模型分析股票价格
R语言风险价值:ARIMA,GARCH,Delta-normal法滚动估计VaR(Value at Risk)和回测分析股票数据
R语言GARCH建模常用软件包比较、拟合标准普尔SP 500指数波动率时间序列和预测可视化
Python金融时间序列模型ARIMA 和GARCH 在股票市场预测应用
MATLAB用GARCH模型对股票市场收益率时间序列波动的拟合与预测R语言GARCH-DCC模型和DCC(MVT)建模估计
Python 用ARIMA、GARCH模型预测分析股票市场收益率时间序列
R语言中的时间序列分析模型:ARIMA-ARCH / GARCH模型分析股票价格
R语言ARIMA-GARCH波动率模型预测股票市场苹果公司日收益率时间序列
Python使用GARCH,EGARCH,GJR-GARCH模型和蒙特卡洛模拟进行股价预测
R语言时间序列GARCH模型分析股市波动率
R语言ARMA-EGARCH模型、集成预测算法对SPX实际波动率进行预测
matlab实现MCMC的马尔可夫转换ARMA - GARCH模型估计
Python使用GARCH,EGARCH,GJR-GARCH模型和蒙特卡洛模拟进行股价预测
使用R语言对S&P500股票指数进行ARIMA + GARCH交易策略
R语言用多元ARMA,GARCH ,EWMA, ETS,随机波动率SV模型对金融时间序列数据建模
R语言股票市场指数:ARMA-GARCH模型和对数收益率数据探索性分析
R语言多元Copula GARCH 模型时间序列预测
R语言使用多元AR-GARCH模型衡量市场风险
R语言中的时间序列分析模型:ARIMA-ARCH / GARCH模型分析股票价格
R语言用Garch模型和回归模型对股票价格分析
GARCH(1,1),MA以及历史模拟法的VaR比较
matlab估计arma garch 条件均值和方差模型R语言POT超阈值模型和极值理论EVT分析