和chatGPT聊了聊Kafka相关的面试题

130 阅读3分钟

最近,笔者面试了个某外企SRE相关岗位(KAFKA方向),探探市场行情,整理了一些面试题,顺便使用Bing和chatGPT复盘下:

一起来看看chatGPT面试回答的如何吧!

  1. 分区leader及 follower 副本HW(及后续的epoch),LEO原理

图片

  1. kafka为什么写数据快?大概流程是什么?

图片

  1. kafka为什么读数据快?大概流程是什么?

图片

  1. kafka集群常用的Grafana监控面板有哪些?

640.png

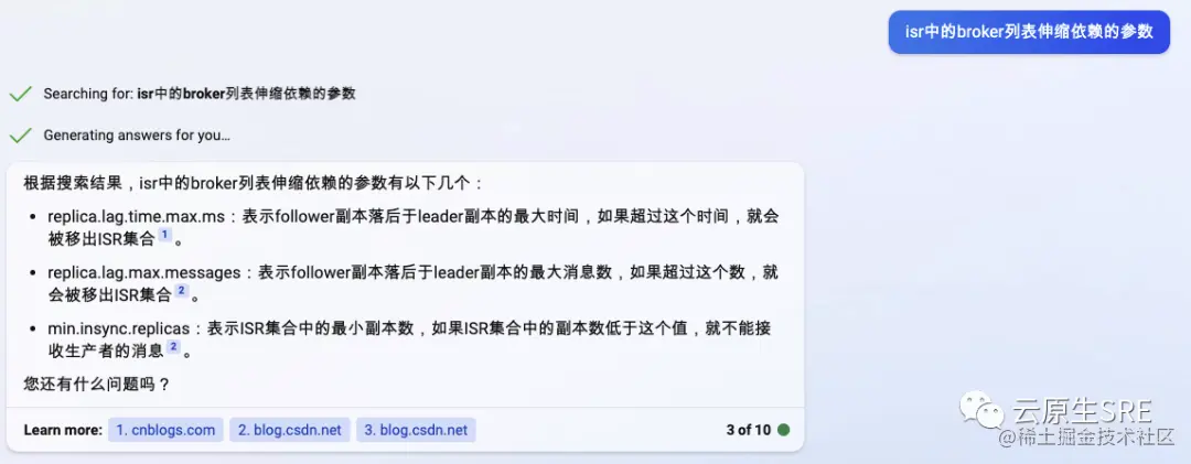
5. ISR中的Broker列表伸缩依赖的参数是replica.lag.time.max.ms

图片

(chatGPT卡住了...)

图片

  1. 分区leader选举流程是什么?

图片

  1. Broker宕机后,分区leader副本,follower重分配流程是什么?

图片

8. Broker宕机又重新加入kafka集群,分区leader副本,follower副本重分配流程是什么?

图片

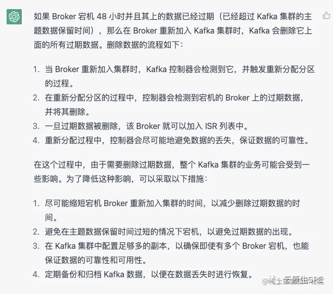
  1. Broker宕机又重新加入kafka集群(期间该broker停了48h,但kafka集群主题数据保留时间是24h),针对过期主题数据日志进行的操作?何时该broker正式加入ISR列表中(在该broker加入ISR列表的过程中,整个kafka集群的业务都受到了影响,如何降低该影响?

640.png

降低影响办法见:https://cwiki.apache.org/confluence/display/KAFKA/KIP-73+Replication+Quotas#KIP73ReplicationQuotas-3.CouldanISRreplicaeverbethrottled?Couldaleadereverbethrottled?)
  1. kafka中Controller的作用及选举方式是什么?

图片

  1. kafka中Producer端默认的分区器有哪些?各自的特点是什么?

图片

  1. kafka的可靠性如何保证?

640.png

  1. kafka的一致性如何保证?分布式系统一致性有那几种?kafka使用的那种一致性方式?(具体如何依赖isr实现)

图片

  1. 常用的语义:at most once,at least once,exactly once, kafka使用了那种语义?如何使用的?

图片

15. Broker默认配置和zk服务端的超时时间是30s(session.timeout.ms),如果broker在8s时宕机了,此时针对该broker上的分区leader,follower副本处理流程是是什么?

图片

  1. 在你们项目中,kafka中使用的认证方式是什么?对kerbos了解吗?

图片

17. min.in-sync.replication和acks=-1的关系

640.png

18. ack值是0,1,-1 对应broker端的响应关系

图片

  1. kafka中replicaManager的处理流程?

图片

  1. kafka集群中metadata数据是否各节点都一致?里面存了什么数据?在produce,consume过程中获取该metadata的流程是什么?

图片

  1. kafka中GroupCoordinator的获取方式?常见的rebalance触发条件有哪些?rebalance流程是什么?

图片

  1. ZK的leader选举流程是什么?如何标注leader是最新的?(思路:和epoch有关系)

图片

  1. kafka中客户端及broker端select的使用原理?

图片

  1. kafka集群中替换3个kafka节点(该集群有10个节点,主题都是3副本)的过程中,如何保证不影响业务?

图片

(思路:使用topic-reassigned-partitions.sh先执行扩副本再执行kafka下线操作,最后执行kafka上线及缩副本操作)
  1. kafka维护的最大集群规模?(kafka节点数,日数据量,节点硬件配置)

  2. kafka维护遇到的问题(思路:使用火焰图排查磁盘io满导致业务读写超市,flunted,flink写读超时问题)

图片

原文关注“云原生SRE”