微信小程序登录流程与实现

4,102 阅读8分钟

在了解小程序登录之前,请大家先了解小程序的全局实例和全局组件,以方便理解本文的后续内容,已经了解的可以直接开始。 全局实例和全局组件( 👈 点击直达)

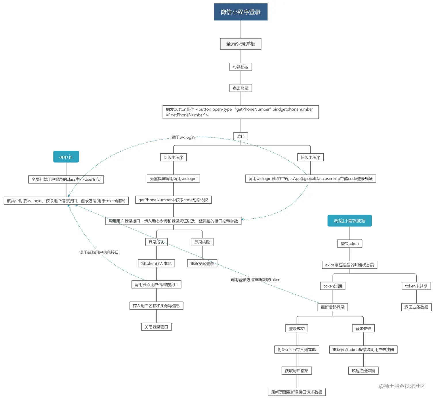
微信小程序的登录流程

在这里插入图片描述

微信小程序的登录

首先需要写一个微信小程序的登录弹窗,登录弹窗的作用就是发起登录,让用户点击授权后登录小程序,该弹窗是一个全局弹窗,因为小程序是有分享功能的,如果新用户是从分享的链接进来的,那么会先让新用户登录再做后续操作。 所以,登录功能得是一个组件,而且,登录必须是全局弹窗。 在登录页面的index.json文件中,设置登录弹窗为组件

{
  "component": true,
  "usingComponents": {
     // xxxx.....
  }
}

登录弹窗上需要有授权的选项,如果未勾选授权直接点击登录,需要提示用户先授权再登录

用户勾选授权后,点击登录。 小程序登录需要使用 button 组件,将button组件的 open-type 的值设置为 getPhoneNumber,当用户点击并同意之后,可以通过 bindgetphonenumber 事件回调获取到动态令牌code,然后把code传到开发者后台,并在开发者后台调用微信后台提供的 phonenumber.getPhoneNumber 接口,消费code来换取用户手机号。并且每个code有效期为5分钟,且只能消费一次。 open-type="getPhoneNumber"使用文档 ( 👈 点击直达)

注:getPhoneNumber 返回的 codewx.login 返回的 code 作用是不一样的,不能混用。

<button open-type="getPhoneNumber" bindgetphonenumber="handleConfirm"></button>
  data: {
    show: false,     // 登录弹窗是否显示
    selected: true,  // 是否勾选授权
    loginSuccess: undefined,
    loginFail: undefined,
  },
  
    // 确认授权手机号-这里可以做节流操作,防止用户点击次数过多,为了便于演示,这里未做节流
    async handleConfirm(data) {
      const {selected} = this.data
      // 用户未勾选,提示请勾选
      if(!selected){
        wx.showToast({
          title: '请同意《用户隐私协议》',
          icon: 'none'
        })
        return
      }
      // data.detail.code就是获取手机号的动态令牌
      let info = data.detail
      let fail = this.data.loginFail
      if (info.code) {
        // info.code就是手机号动态令牌
        
        /**新版本微信小程序不需要提前调用wx.login进行登录,这里的写法是为了实配老版本,在获取手机号授权登录之前先调用wx.login
           这里的app.globalData.userInfo为全局挂载的userInfo,关于userInfo的解释在本文下方
        */
        /* 使用awiat阻塞进程 */
        await app.globalData.userInfo._getLoginCode()  // wx.login登录
        // 调用了wx.login后进入下一步
        
        this.setPhoneInfo(info)  // 绑定手机号-获取手机号授权用户登录功能
      } else {
        fail && fail(info)
      }
    },
    

// 绑定手机号-获取手机号授权用户登录功能
setPhoneInfo(data) {
  let success = this.data.loginSuccess
  let fail = this.data.loginFail
  // data.jsCode保存通过login获取的code
  data.jsCode = app.globalData.userInfo.code
  // 手机号动态令牌
  data.phoneCode = data.code 
  // 调用用户登录接口,removeNull其实是一个封装的方法, 用来去掉空格,本质就是传了一个data
  getLoginSession(removeNull(data)).then(async res => {
    // then为登录成功,存入token
    wx.setStorageSync('token', res.data)
    // 手机号授权算登录成功
    success && success()
    // 设置全局userInfo属性,isLogin = true,表示登录成功
    app.globalData.userInfo.isLogin = true
    // 清除等待列表
    wx.queue.asyncExe("login_back")
    // 调用全局的_getUserInfo方法,传入'login'参数
    await app.globalData.userInfo._getUserInfo('login')
    // 关闭弹框
    this.hideLogin()
  }).catch(async e => {
    if (e.data.indexOf("已绑定") > -1) {
      success && success()
      wx.setStorageSync("token", e.data)
      await app.globalData.userInfo._getUserInfo('login')
    } else {
      fail && fail()
    }
    // 关闭弹框
    this.hideLogin()
  })
  },


// 关闭弹框
hideLogin() {
      // 关闭弹框
      this.setData({
        show: false
      }, () => {
        if (isPopup()) {
          // 显示tabbar()
          setTimeout(() => {
            this.getTabBar().show()
          }, 300)
        }
      })
 },

旧版本的微信小程序是需要提前调用wx.login获取code才能进行下一步操作,而新版本则不需要提前调用wx.login进行登录。 在这里插入图片描述 wx.login文档 ( 👈 点击直达)

下面是userInfo.js文件,该文件内部创建了一个class类,该类会挂载到全局实例身上

// userInfo.js
import {
  getUserInfo
} from '../service/user'
class UserInfo {
  code = '' // 用户授权登录时需要用到的code
  isLogin = false // 判断用户是否已经登录拿到token
  isInfo = false  // 判断用户是否已经登录了

  /**
   * 获取用户信息
   */
  _getUserInfo(type) {
    return new Promise((resolve,reject)=>{
      // isInfo初始化为false,表示未登录过,如登录过isInfo = true,如果登录过则直接获取本地的token
      if(type=="login"&&this.isInfo) return resolve(wx.getStorageSync('userInfo'))
      this.isInfo = true
      // 调用获取用户信息的接口
      getUserInfo().then(res=>{
        // 如果返回200,拿到token以后,保存用户的信息,主要是名称和头像
        if (res.code == 200) {
          // 保存用户信息到本地
          wx.setStorageSync('userInfo', res.data)
          // resolve返回
          resolve(res)
        }
        // 不等于200 isInfo = false,表示已经登录过,重新获取即可
        this.isInfo = false
        // 不等于200 返回错误信息
        reject(res)
      },(err)=>{
        // 不等于200 isInfo = false,表示已经登录过,重新获取即可
        this.isInfo = false
        // 不等于200 返回错误信息
        reject(err)
      })
    })
  }

  /**
   * 通过wx.login获取code
   * 不全局调用,每次授权调用Login方法前,都重新获取一次
   */
  async _getLoginCode() {
    try {
      const loginCodeRes = await wx.p.login()
      console.log(loginCodeRes)
      /**loginCodeRes.code : 用户登录凭证(有效期五分钟)。开发者需要在开发者服务器后台调用 code2Session,使用 code 换取 openid、unionid、session_key 等信息 */

      // 将该code挂载到全局的global.userInfo中
      this.code = loginCodeRes.code
    } catch (error) {
      console.error(error, 'get jscode error');
    }
  }

}

export default UserInfo
// app.js
import UserInfo from './private/UserInfo'

App({
  /** 小程序生命周期,全局调用一次onLaunch */
  onLaunch(e) {
    /**new UserInfo() */
    this.globalData.userInfo = new UserInfo()
  },

  onShow(e) {},
  
  globalData: {
    userInfo: null,   /**private -> UserInfo的属性和方法挂载到这里 */
    show:false
  }
})

流程总结

通过getPhoneNumber的方式登录

1、components中创建auth文件夹,该文件夹就是内的html就是小程序的登录弹窗,auth是一个全局组件,在app.json中挂载

2、在private文件夹中封装小程序的登录方法 ——> UserInfo.js ——> js文件内创建class类,在class封装方法并导出

3、在app.jsonLaunchnew UserInfo 获取之前封装好的小程序登录方法,该方法挂载到globalData.userInfo

import UserInfo from './private/UserInfo'
App({
    onLaunch(e){
        this.globalData.userInfo = new UserInfo()
    }
})

4、auth文件夹为小程序的全局授权登录弹窗,从基础库 2.21.2 开始,对获取手机号的接口进行了安全升级,新版小程序需要用户自动触发才能获取手机号接口,需用 button 组件的点击来触发。新版小程序不再需要提前调用wx.login进行登录

<button open-type="getPhoneNumber" bindgetphonenumber="getPhoneNumber"></button>
Page({
  getPhoneNumber (e) {
    console.log(e.detail.code)  // 该code就是动态令牌,用于换取用户手机号
  }
})

需要将 button 组件 open-type 的值设置为 getPhoneNumber,当用户点击并同意之后,可以通过 bindgetphonenumber 事件回调获取到动态令牌code,然后把code传到开发者后台,并在开发者后台调用微信后台提供的 phonenumber.getPhoneNumber 接口,消费code来换取用户手机号。每个code有效期为5分钟,且只能消费一次。

注:getPhoneNumber 返回的 codewx.login 返回的 code 作用是不一样的,不能混用。

5、用户点击弹框后,先让用户勾选协议,勾选后才允许点击登录,调用登录接口,将登录接口单独封装起来,将获取到的code手机号动态令牌当参数传入登录方法。

新版本微信不许要提前调用login来获取code码,旧版本微信小程序是需要提前调用login获取code

为了演示,所以这里提前调用 wx.login 来获取code码,并将该code码存入全局app.globalData.userInfo中,需要注意的是,该code码的有效期是5分钟

6、调用登录方法, 携带code手机号动态令牌和接口规定的必传参数,请求登录接口,返回200为登录成功,

1)、将登录成功的token存入本地
	
2)、设置全局属性app.globalData.userInfo.isLogin = true表示登录成功
	
3)、清除等待列表

7、调用获取用户信息接口,也就是全局挂载的await app.globalData.userInfo._getUserInfo(),关闭登录弹框

await app.globalData.userInfo._getUserInfo('login')

8、获取用户信息接口,通过传入的参数判断是是否要登录,这里有两种情况:

1)、用户已经登录了,只是想重新获取一下token
	
2)、用户第一次登录,要获取用户信息,例如头像、用户名称

根据这两种情况,传入的参数"login"当然是不够的,所以需要再加一个状态,isInfoisInfo默认为false

  /**
   * 获取用户信息
   */
  _getUserInfo(type) {
    return new Promise((resolve,reject)=>{
      // 用户登录过
      if(type=="login"&&this.isInfo) return resolve(wx.getStorageSync('userInfo'))
        
      // 设置isInfo = true,因为下面要走获取用户信息流程,获取后,第二次调用_getUserInfo判断isInfo = true,直接return掉
      this.isInfo = true
      // 调用获取用户信息的接口
      getUserInfo().then(res=>{
        // 如果返回200,拿到token以后,保存用户的信息,主要是名称和头像
        if (res.code == 200) {
          // 保存用户信息到本地
          wx.setStorageSync('userInfo', res.data)
          // resolve返回
          resolve(res)
        }
        // 不等于200 isInfo = false,表示已经登录过,重新获取即可
        this.isInfo = false
        // 不等于200 返回错误信息
        reject(res)
      },(err)=>{
        // 不等于200 isInfo = false,表示已经登录过,重新获取即可
        this.isInfo = false
        // 不等于200 返回错误信息
        reject(err)
      })
    })
  }

最后附上微信官方对登录的说明 ( 👈 点击直达)

以上就是微信小程序的登录流程,这些步骤都是按实际需求编写的,有些时候流程的2、3、4、5、6都是混着写的,大家可以根据项目的实际需求做自由调整。


如果觉得这篇文章对你有帮助,欢迎点赞、收藏、转发哦~