利用Proteus仿真STM32实现DHT11温湿度检测

2,101 阅读6分钟

1. 前言

Proteus是英国著名的EDA工具(仿真软件),从原理图布图、代码调试到单片机与外围电路协同仿真,一 键切换到PCB设计,真正实现了从概念到产品的完整设计。是世界上唯一将电路仿真软件、PCB设计软 件和虚拟模型仿真软件三合一的设计平台,其处理器模型支持8051、HC11、 PIC10/12/16/18/24/30/DSPIC33、AVR、ARM、8086和MSP430等,2010年又增加了Cortex和DSP系 列处理器,并持续增加其他系列处理器模型。在编译方面,它也支持IAR、Keil和MATLAB等多种编译 器。 前面文章介绍了Proteus的下载,安装,建立工程,完成LED灯仿真运行。这篇文章在这基础上增加串口打印,DHT11温湿度检测。

2. 设计程序

先使用keil软件就将程序设计设计好,然后生成HEX文件,等待设计好原理图后进行仿真测试。

注意: 当前使用的芯片是STM32F103。Proteus的版本是8.9

image-20220524143658130

 #include "stm32f10x.h"
 #include "led.h"
 #include "delay.h"
 #include "key.h"
 #include "dht11.h"
 ​
 /*
 (3)温湿度传感器: DHT11
 VCC--VCC
 GND---GND
 DAT---PA5 
 */
 ​
 #include "stm32f10x.h"
 #include <stdio.h>
 #include <stdarg.h>
 #include "sys.h"
 #include <string.h>
 ​
 #define USART1_RX_LENGTH 1024
 extern u8 USART1_RX_BUFFER[USART1_RX_LENGTH]; //保存接收数据的缓冲区
 extern u32 USART1_RX_CNT;  //当前接收到的数据长度
 extern u8 USART1_RX_FLAG; //1表示数据接收完毕 0表示没有接收完毕
 ​
 #define USART2_RX_LENGTH 1024
 extern u8 USART2_RX_BUFFER[USART2_RX_LENGTH]; //保存接收数据的缓冲区
 extern u32 USART2_RX_CNT;  //当前接收到的数据长度
 extern u8 USART2_RX_FLAG; //1表示数据接收完毕 0表示没有接收完毕
 ​
 #define USART3_RX_LENGTH 1024
 extern u8 USART3_RX_BUFFER[USART3_RX_LENGTH]; //保存接收数据的缓冲区
 extern u32 USART3_RX_CNT;  //当前接收到的数据长度
 extern u8 USART3_RX_FLAG; //1表示数据接收完毕 0表示没有接收完毕
 ​
 void USART1_Init(u32 baud);
 void USART2_Init(u32 baud);
 void USART3_Init(u32 baud);
 void USARTx_StringSend(USART_TypeDef *USARTx,char *str);
 void USARTx_DataSend(USART_TypeDef *USARTx,u8 *data,u32 len);
 ​
 //定义按键IO口
 #define KEY_S3 PAin(1) 
 ​
 //函数声明
 void KEY_Init(void);
 u8 KEY_Scan(u8 mode);
 ​
 ​
 //LED定义
 #define LED1 PBout(6)
 #define LED2 PBout(7)
 #define LED3 PBout(8)
 #define LED4 PBout(9)
 ​
 //蜂鸣器IO口定义
 #define BEEP PAout(6)
 ​
 //函数声明
 void LED_Init(void);
 void BEEP_Init(void);
 ​
 ​
 ​
 //IO方向设置
 #define DHT11_IO_IN()  {GPIOA->CRL&=0XFF0FFFFF;GPIOA->CRL|=0x00800000;}
 #define DHT11_IO_OUT() {GPIOA->CRL&=0XFF0FFFFF;GPIOA->CRL|=0x00300000;}
 ////IO操作函数                                             
 #define DHT11_DQ_OUT PAout(5) //数据端口    PA5 
 #define DHT11_DQ_IN  PAin(5)  //数据端口    PA5
 ​
 ​
 u8 DHT11_Init(void);        //初始化DHT11
 u8 DHT11_Read_Data(u8 *temp,u8 *humi);//读取温湿度
 u8 DHT11_Read_Byte(void);   //读出一个字节
 u8 DHT11_Read_Bit(void);    //读出一个位
 u8 DHT11_Check(void);       //检测是否存在DHT11
 void DHT11_Rst(void);       //复位DHT11    
 ​
 //复位DHT11
 void DHT11_Rst(void)       
 {                 
       DHT11_IO_OUT();   //SET OUTPUT
     DHT11_DQ_OUT=0;     //拉低DQ
     DelayMs(20);        //拉低至少18ms
     DHT11_DQ_OUT=1;     //DQ=1 
       DelayUs(30);      //主机拉高20~40us
 }
 //等待DHT11的回应
 //返回1:未检测到DHT11的存在
 //返回0:存在
 u8 DHT11_Check(void)       
 {   
     u8 retry=0;
     DHT11_IO_IN();//SET INPUT    
   while (DHT11_DQ_IN&&retry<100)//DHT11会拉低40~80us
     {
         retry++;
         DelayUs(1);
     };   
     if(retry>=100)return 1;
     else retry=0;
     while (!DHT11_DQ_IN&&retry<100)//DHT11拉低后会再次拉高40~80us
     {
         retry++;
         DelayUs(1);
     };
     if(retry>=100)return 1;     
     return 0;
 }
 //从DHT11读取一个位
 //返回值:1/0
 u8 DHT11_Read_Bit(void)              
 {
     u8 retry=0;
     while(DHT11_DQ_IN&&retry<100)//等待变为低电平
     {
         retry++;
         DelayUs(1);
     }
     retry=0;
     while(!DHT11_DQ_IN&&retry<100)//等待变高电平
     {
         retry++;
         DelayUs(1);
     }
     DelayUs(40);//等待40us
     if(DHT11_DQ_IN)return 1;
     else return 0;         
 }
 ​
 //从DHT11读取一个字节
 //返回值:读到的数据
 u8 DHT11_Read_Byte(void)    
 {        
     u8 i,dat;
     dat=0;
     for (i=0;i<8;i++) 
     {
         dat<<=1; 
         dat|=DHT11_Read_Bit();
     }                           
     return dat;
 }
 ​
 ​
 //从DHT11读取一次数据
 //temp:温度值(范围:0~50°)
 //humi:湿度值(范围:20%~90%)
 //返回值:0,正常;1,读取失败
 u8 DHT11_Read_Data(u8 *temp,u8 *humi)    
 {        
     u8 buf[5];
     u8 i;
     DHT11_Rst();
     //printf("------------------------\r\n");
     if(DHT11_Check()==0)
     {
         for(i=0;i<5;i++)//读取40位数据
         {
             buf[i]=DHT11_Read_Byte();
         }
         if((buf[0]+buf[1]+buf[2]+buf[3])==buf[4])
         {
             *humi=buf[0];
             *temp=buf[2];
         }
     }else return 1;
     return 0;       
 }
 ​
 ​
 //初始化DHT11的IO口 DQ 同时检测DHT11的存在
 //返回1:不存在
 //返回0:存在         
 u8 DHT11_Init(void)
 {
     RCC->APB2ENR|=1<<2;    //使能PORTA口时钟 
     GPIOA->CRL&=0XFF0FFFFF;//PORTA.5 推挽输出
     GPIOA->CRL|=0X00300000;
     GPIOA->ODR|=1<<5;      //输出1                    
     DHT11_Rst();
     return DHT11_Check();
 }
 ​
 ​
 /*
 函数功能:按键初始化
 硬件连接:PA1
 特性: 按下为低电平---没按下高电平
 */
 void KEY_Init(void)
 {
     //开时钟
     RCC->APB2ENR|=1<<2;
     //配置模式
     GPIOA->CRL&=0xFFFFFF0F;
     GPIOA->CRL|=0x00000080;
     //上拉
     GPIOA->ODR|=1<<1;
 }
 ​
 ​
 /*
 函数功能:函数扫描函数
 函数参数: mode=1表示使用连续模式  mode=0使用单击模式
 返回值:  2 3 4 5 表示具体的按钮   0表示没有按下
 */
 u8 KEY_Scan(u8 mode)
 {
    static u8 flag=1; //记录上一次按下的状态 
    if(mode)flag=1;
    if(flag&&(KEY_S3==0))
    {
        flag=0;
        delay_ms(20);
        if(KEY_S3==0)return 3;
    }
    else if(KEY_S3)
    {
        flag=1; 
    }
    return 0;
 }
 ​
 ​
 /*
 函数功能: LED初始化
 硬件连接: PB6 PB7 PB8 PB9
 特性: 低电平点亮
 */
 void LED_Init(void)
 {
     //开时钟
     RCC->APB2ENR|=1<<3;
     //配置GPIO口
     GPIOB->CRL&=0x00FFFFFF;
     GPIOB->CRL|=0x22000000;
     GPIOB->CRH&=0xFFFFFF00;
     GPIOB->CRH|=0x00000022;
     //上拉
     GPIOB->ODR|=1<<6;
     GPIOB->ODR|=1<<7;
     GPIOB->ODR|=1<<8;
     GPIOB->ODR|=1<<9;
 }
 ​
 /*
 函数功能: 蜂鸣器初始化
 硬件连接: PA6
 特性: 高电平响
 */
 void BEEP_Init(void)
 {
    RCC->APB2ENR|=1<<2;
    GPIOA->CRL&=0xF0FFFFFF;
    GPIOA->CRL|=0x02000000;
 }
 ​
 ​
 /*
 函数功能: 串口1的初始化
 硬件连接: PA9(TX)  和 PA10(RX)
 */
 void USART1_Init(u32 baud)
 {
     /*1. 开时钟*/
     RCC->APB2ENR|=1<<14; //USART1时钟
     RCC->APB2ENR|=1<<2;  //PA
     RCC->APB2RSTR|=1<<14; //开启复位时钟
     RCC->APB2RSTR&=~(1<<14);//停止复位
     /*2. 配置GPIO口的模式*/
     GPIOA->CRH&=0xFFFFF00F;
     GPIOA->CRH|=0x000008B0;
     /*3. 配置波特率*/
     USART1->BRR=72000000/baud;
     /*4. 配置核心寄存器*/
     USART1->CR1|=1<<5; //开启接收中断
     STM32_SetPriority(USART1_IRQn,1,1); //设置中断优先级
     USART1->CR1|=1<<2; //开启接收
     USART1->CR1|=1<<3; //开启发送
     USART1->CR1|=1<<13;//开启串口功能
 }
 ​
 /*
 函数功能: 串口2的初始化
 硬件连接: PA2(TX)  和 PA3(RX)
 */
 void USART2_Init(u32 baud)
 {
     /*1. 开时钟*/
     RCC->APB1ENR|=1<<17; //USART2时钟
     RCC->APB2ENR|=1<<2;  //PA
     RCC->APB1RSTR|=1<<17; //开启复位时钟
     RCC->APB1RSTR&=~(1<<17);//停止复位
     
     /*2. 配置GPIO口的模式*/
     GPIOA->CRL&=0xFFFF00FF;
     GPIOA->CRL|=0x00008B00;
     /*3. 配置波特率*/
     USART2->BRR=36000000/baud;
     /*4. 配置核心寄存器*/
     USART2->CR1|=1<<5; //开启接收中断
     STM32_SetPriority(USART2_IRQn,1,1); //设置中断优先级
     USART2->CR1|=1<<2; //开启接收
     USART2->CR1|=1<<3; //开启发送
     USART2->CR1|=1<<13;//开启串口功能
 }
 ​
 /*
 函数功能: 串口3的初始化
 硬件连接: PB10(TX)  和 PB11(RX)
 */
 void USART3_Init(u32 baud)
 {
     /*1. 开时钟*/
     RCC->APB1ENR|=1<<18; //USART3时钟
     RCC->APB2ENR|=1<<3;  //PB
     RCC->APB1RSTR|=1<<18; //开启复位时钟
     RCC->APB1RSTR&=~(1<<18);//停止复位
     
     /*2. 配置GPIO口的模式*/
     GPIOB->CRH&=0xFFFF00FF;
     GPIOB->CRH|=0x00008B00;
     /*3. 配置波特率*/
     USART3->BRR=36000000/baud;
     /*4. 配置核心寄存器*/
     USART3->CR1|=1<<5; //开启接收中断
     STM32_SetPriority(USART3_IRQn,1,1); //设置中断优先级
     USART3->CR1|=1<<2; //开启接收
     USART3->CR1|=1<<3; //开启发送
     USART3->CR1|=1<<13;//开启串口功能
 }
 ​
 u8 USART1_RX_BUFFER[USART1_RX_LENGTH]; //保存接收数据的缓冲区
 u32 USART1_RX_CNT=0;  //当前接收到的数据长度
 u8 USART1_RX_FLAG=0; //1表示数据接收完毕 0表示没有接收完毕
 ​
 //串口1的中断服务函数
 void USART1_IRQHandler(void)
 {
     u8 data;
     //接收中断
     if(USART1->SR&1<<5)
     {
         TIM1->CNT=0; //清除计数器
         TIM1->CR1|=1<<0; //开启定时器1
         data=USART1->DR; //读取串口数据
       //  if(USART1_RX_FLAG==0) //判断上一次的数据是否已经处理完毕
         {
             //判断是否可以继续接收
             if(USART1_RX_CNT<USART1_RX_LENGTH)
             {
                USART1_RX_BUFFER[USART1_RX_CNT++]=data;
             }
             else  //不能接收,超出存储范围,强制表示接收完毕
             {
                 USART1_RX_FLAG=1;
             }
         } 
     }
 }
 ​
 ​
 u8 USART2_RX_BUFFER[USART2_RX_LENGTH]; //保存接收数据的缓冲区
 u32 USART2_RX_CNT=0;  //当前接收到的数据长度
 u8 USART2_RX_FLAG=0; //1表示数据接收完毕 0表示没有接收完毕
 ​
 //串口2的中断服务函数
 void USART2_IRQHandler(void)
 {
     u8 data;
     //接收中断
     if(USART2->SR&1<<5)
     {
         TIM2->CNT=0; //清除计数器
         TIM2->CR1|=1<<0; //开启定时器2
         data=USART2->DR; //读取串口数据
       //  if(USART2_RX_FLAG==0) //判断上一次的数据是否已经处理完毕
         {
             //判断是否可以继续接收
             if(USART2_RX_CNT<USART2_RX_LENGTH)
             {
                USART2_RX_BUFFER[USART2_RX_CNT++]=data;
             }
             else  //不能接收,超出存储范围,强制表示接收完毕
             {
                 USART2_RX_FLAG=1;
             }
         } 
     }
 }
 ​
 u8 USART3_RX_BUFFER[USART3_RX_LENGTH]; //保存接收数据的缓冲区
 u32 USART3_RX_CNT=0;  //当前接收到的数据长度
 u8 USART3_RX_FLAG=0; //1表示数据接收完毕 0表示没有接收完毕
 ​
 //串口3的中断服务函数
 void USART3_IRQHandler(void)
 {
     u8 data;
     //接收中断
     if(USART3->SR&1<<5)
     {
         TIM3->CNT=0; //清除计数器
         TIM3->CR1|=1<<0; //开启定时器3
         data=USART3->DR; //读取串口数据
       //  if(USART3_RX_FLAG==0) //判断上一次的数据是否已经处理完毕
         {
             //判断是否可以继续接收
             if(USART3_RX_CNT<USART3_RX_LENGTH)
             {
                USART3_RX_BUFFER[USART3_RX_CNT++]=data;
             }
             else  //不能接收,超出存储范围,强制表示接收完毕
             {
                 USART3_RX_FLAG=1;
             }
         } 
     }
 }
 ​
 ​
 /*
 函数功能: 字符串发送
 */
 void USARTx_StringSend(USART_TypeDef *USARTx,char *str)
 {
    while(*str!='\0')
    {
        USARTx->DR=*str++;
        while(!(USARTx->SR&1<<7)){}
    }
 }
 ​
 /*
 函数功能: 数据发送
 */
 void USARTx_DataSend(USART_TypeDef *USARTx,u8 *data,u32 len)
 {
    u32 i;
    for(i=0;i<len;i++)
    {
        USARTx->DR=*data++;
        while(!(USARTx->SR&1<<7)){}
    }
 }
 ​
 //printf函数底层函数接口
 int fputc(int c, FILE* stream)
 {
     USART1->DR=c;
     while(!(USART1->SR&1<<7)){}
     return c;
 }
 ​
 ​
 u8 dht11_temp;
 u8 dht11_humidity;
 ​
 int main()
 {
    u8 key_val;
    u32 time=0;
    LED_Init();
    BEEP_Init();
    KEY_Init();
    USART1_Init(115200);    //串口1初始化-打印调试信息
    //初始化DHT11
    DHT11_Init();
     
    while(1)
    {
       key_val=KEY_Scan(0); //PA1
       if(key_val)
       {
          BEEP=!BEEP;
          LED1=!LED1;   //PB6
       }
       delay_ms(5);
       
       time++;
       if(time>=10)
       {
         time=0;
         LED2=!LED2; //PB7
           
         //读取温湿度
         if(DHT11_Read_Data(&dht11_temp,&dht11_humidity))
         {
             printf("温度读取失败.\r\n");
         }        
         printf("T:%d,H:%d\r\n",dht11_temp,dht11_humidity);
         
         //湿度大于80以上就关闭插座
         if(dht11_humidity>80)
         {
             LED1=1;
         }
       }
    }
 }

3. 设计电路图

3.1 添加DHT11器件

打开Proteus,搜索DHT11元器件。

image-20220524143937845

鼠标选择空白区域,点击鼠标右键,放置电源和GND。

image-20220524144345503

设计好的效果如下:

image-20220524144418613

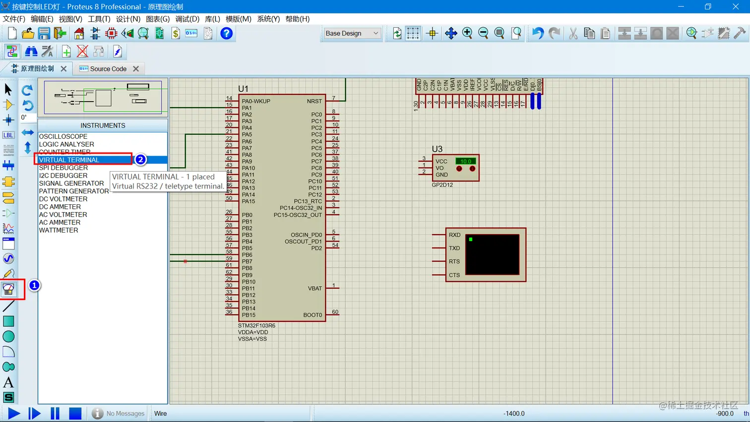
3.2 添加虚拟串口终端

为了方便查看程序的串口输出,添加一个串口终端显示框。

在虚拟仪表模式下,选择virtual terminal工具,然后在原理图空白区域点击一下就可以放virtual terminal工具。

image-20220524145332372

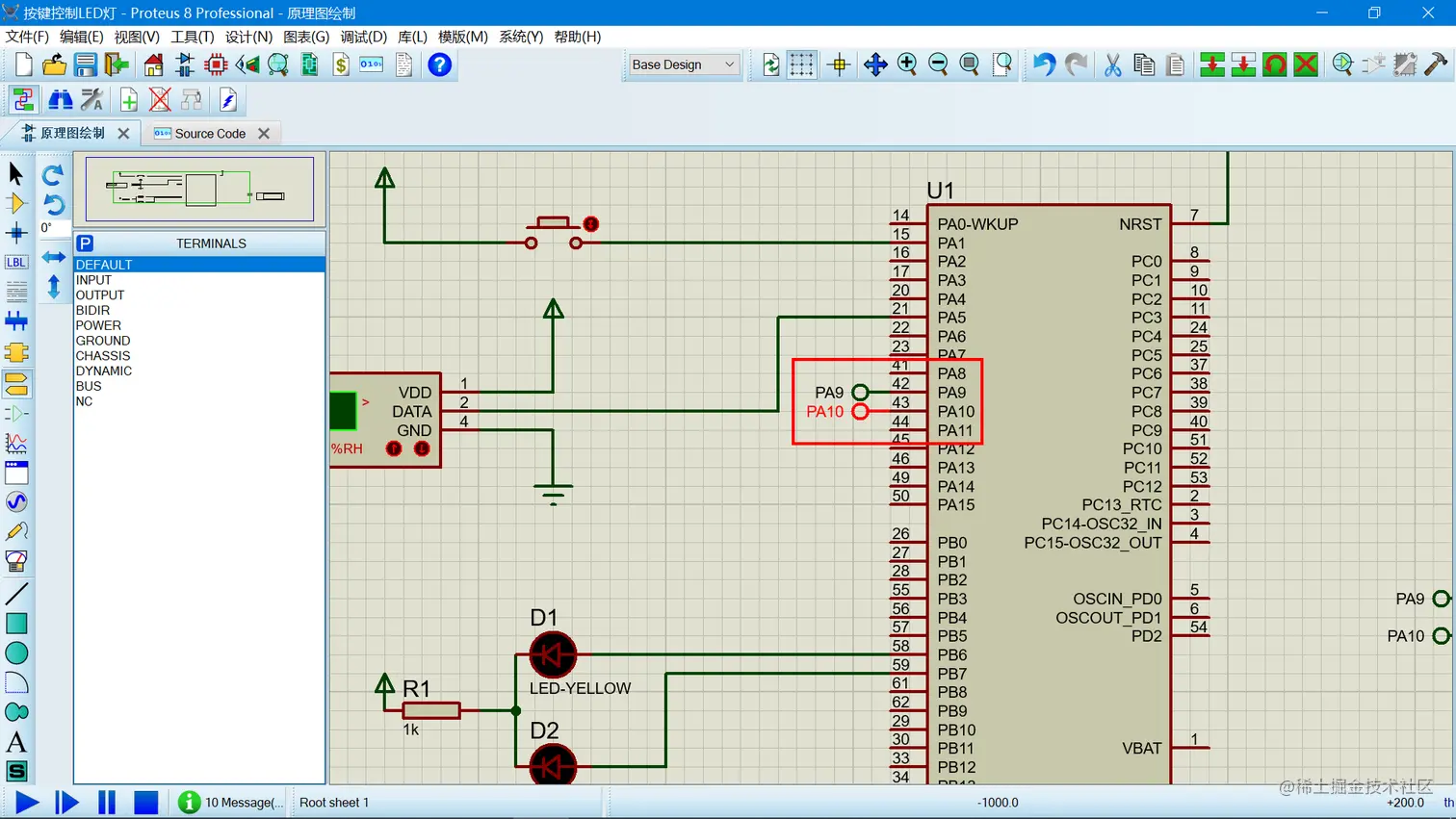
在绘制原理图的经常遇到连线复杂,或者布线很乱,如果元器件的引脚不方便直接与MCU单片机连接,可以采用标签的形式或者总线方式布线。这里以串口终端演示,采用标签方式连接IO口。

首先在坐标的菜单栏里选择终端模式,然后鼠标点击DEFAULT,然后在原理图的空白区域,点击一下鼠标左键,会出现一个空心的连接线条,将这个连接线条连接到元器件的IO口上就行。

image-20220524150145275

image-20220524145810211

放置好之后,鼠标点击这个接线端子--空心圆圈,弹出对话框,设置连接的IO口。

image-20220524150321956

然后MCU的PA9和PA10的端子上也设置好标签名称。

image-20220524151328570

设置虚拟串口显示器的波特率为:115200

image-20220524150744558

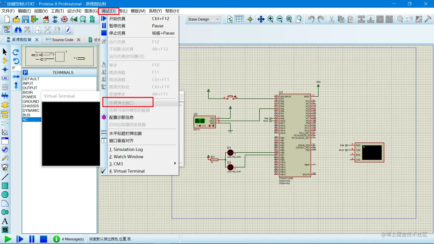
如果在调试仿真时, Virtual Terminal无法自动弹出窗口,可以点击菜单栏的调试,选择恢复弹出窗口。

image-20220524151628962

设置STM32芯片的晶振为:71MHZ

image-20220524155200053

3.3 开始仿真

image-20220524155229691

image-20220524155252228

image-20220524155723214

image-20230326205221523

本文正在参加「金石计划」