机器学习实战系列[一]:工业蒸汽量预测(最新版本上篇)含数据探索特征工程等

595 阅读12分钟

本文正在参加 人工智能创作者扶持计划 ”

机器学习实战系列[一]:工业蒸汽量预测

  • 背景介绍

火力发电的基本原理是:燃料在燃烧时加热水生成蒸汽,蒸汽压力推动汽轮机旋转,然后汽轮机带动发电机旋转,产生电能。在这一系列的能量转化中,影响发电效率的核心是锅炉的燃烧效率,即燃料燃烧加热水产生高温高压蒸汽。锅炉的燃烧效率的影响因素很多,包括锅炉的可调参数,如燃烧给量,一二次风,引风,返料风,给水水量;以及锅炉的工况,比如锅炉床温、床压,炉膛温度、压力,过热器的温度等。

  • 相关描述

经脱敏后的锅炉传感器采集的数据(采集频率是分钟级别),根据锅炉的工况,预测产生的蒸汽量。

  • 数据说明

数据分成训练数据(train.txt)和测试数据(test.txt),其中字段”V0”-“V37”,这38个字段是作为特征变量,”target”作为目标变量。选手利用训练数据训练出模型,预测测试数据的目标变量,排名结果依据预测结果的MSE(mean square error)。

  • 结果评估

预测结果以mean square error作为评判标准。

1.数据探索性分析

import numpy as np
import pandas as pd
import matplotlib.pyplot as plt
import seaborn as sns

from scipy import stats

import warnings
warnings.filterwarnings("ignore")
 
%matplotlib inline
# 下载需要用到的数据集
!wget http://tianchi-media.oss-cn-beijing.aliyuncs.com/DSW/Industrial_Steam_Forecast/zhengqi_test.txt
!wget http://tianchi-media.oss-cn-beijing.aliyuncs.com/DSW/Industrial_Steam_Forecast/zhengqi_train.txt
--2023-03-23 18:10:23--  http://tianchi-media.oss-cn-beijing.aliyuncs.com/DSW/Industrial_Steam_Forecast/zhengqi_test.txt
正在解析主机 tianchi-media.oss-cn-beijing.aliyuncs.com (tianchi-media.oss-cn-beijing.aliyuncs.com)... 49.7.22.39
正在连接 tianchi-media.oss-cn-beijing.aliyuncs.com (tianchi-media.oss-cn-beijing.aliyuncs.com)|49.7.22.39|:80... 已连接。
已发出 HTTP 请求,正在等待回应... 200 OK
长度: 466959 (456K) [text/plain]
正在保存至: “zhengqi_test.txt.1”

zhengqi_test.txt.1  100%[===================>] 456.01K  --.-KB/s    in 0.04s   

2023-03-23 18:10:23 (10.0 MB/s) - 已保存 “zhengqi_test.txt.1” [466959/466959])

--2023-03-23 18:10:23--  http://tianchi-media.oss-cn-beijing.aliyuncs.com/DSW/Industrial_Steam_Forecast/zhengqi_train.txt
正在解析主机 tianchi-media.oss-cn-beijing.aliyuncs.com (tianchi-media.oss-cn-beijing.aliyuncs.com)... 49.7.22.39
正在连接 tianchi-media.oss-cn-beijing.aliyuncs.com (tianchi-media.oss-cn-beijing.aliyuncs.com)|49.7.22.39|:80... 已连接。
已发出 HTTP 请求,正在等待回应... 200 OK
长度: 714370 (698K) [text/plain]
正在保存至: “zhengqi_train.txt.1”

zhengqi_train.txt.1 100%[===================>] 697.63K  --.-KB/s    in 0.04s   

2023-03-23 18:10:24 (17.9 MB/s) - 已保存 “zhengqi_train.txt.1” [714370/714370])
# **读取数据文件**
# 使用Pandas库`read_csv()`函数进行数据读取,分割符为‘\t’
train_data_file = "./zhengqi_train.txt"
test_data_file =  "./zhengqi_test.txt"

train_data = pd.read_csv(train_data_file, sep='\t', encoding='utf-8')
test_data = pd.read_csv(test_data_file, sep='\t', encoding='utf-8')

1.1 查看数据信息

此训练集数据共有2888个样本,数据中有V0-V37共计38个特征变量,变量类型都为数值类型,所有数据特征没有缺失值数据; 数据字段由于采用了脱敏处理,删除了特征数据的具体含义;target字段为标签变量

测试集数据共有1925个样本,数据中有V0-V37共计38个特征变量,变量类型都为数值类型

# 查看数据统计信息
train_data.describe()
test_data.describe()

上面数据显示了数据的统计信息,例如样本数,数据的均值mean,标准差std,最小值,最大值等

# 查看数据字段信息
train_data.head()

上面显示训练集前5条数据的基本信息,可以看到数据都是浮点型数据,数据都是数值型连续型特征

test_data.head()
.dataframe tbody tr th:only-of-type { vertical-align: middle; } .dataframe tbody tr th { vertical-align: top; } .dataframe thead th { text-align: right; }

1.2 可视化探索数据

fig = plt.figure(figsize=(4, 6))  # 指定绘图对象宽度和高度
sns.boxplot(train_data['V0'],orient="v", width=0.5)
<matplotlib.axes._subplots.AxesSubplot at 0x7faf89f46950>




# 画箱式图
# column = train_data.columns.tolist()[:39]  # 列表头
# fig = plt.figure(figsize=(20, 40))  # 指定绘图对象宽度和高度
# for i in range(38):
#     plt.subplot(13, 3, i + 1)  # 13行3列子图
#     sns.boxplot(train_data[column[i]], orient="v", width=0.5)  # 箱式图
#     plt.ylabel(column[i], fontsize=8)
# plt.show()
#箱图自行打开

查看数据分布图

  • 查看特征变量‘V0’的数据分布直方图,并绘制Q-Q图查看数据是否近似于正态分布
plt.figure(figsize=(10,5))

ax=plt.subplot(1,2,1)
sns.distplot(train_data['V0'],fit=stats.norm)
ax=plt.subplot(1,2,2)
res = stats.probplot(train_data['V0'], plot=plt)

查看查看所有数据的直方图和Q-Q图,查看训练集的数据是否近似于正态分布

# train_cols = 6
# train_rows = len(train_data.columns)
# plt.figure(figsize=(4*train_cols,4*train_rows))

# i=0
# for col in train_data.columns:
#     i+=1
#     ax=plt.subplot(train_rows,train_cols,i)
#     sns.distplot(train_data[col],fit=stats.norm)
    
#     i+=1
#     ax=plt.subplot(train_rows,train_cols,i)
#     res = stats.probplot(train_data[col], plot=plt)
# plt.show()
#QQ图自行打开

由上面的数据分布图信息可以看出,很多特征变量(如'V1','V9','V24','V28'等)的数据分布不是正态的,数据并不跟随对角线,后续可以使用数据变换对数据进行转换。

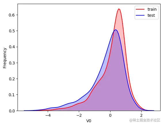
对比同一特征变量‘V0’下,训练集数据和测试集数据的分布情况,查看数据分布是否一致

ax = sns.kdeplot(train_data['V0'], color="Red", shade=True)
ax = sns.kdeplot(test_data['V0'], color="Blue", shade=True)
ax.set_xlabel('V0')
ax.set_ylabel("Frequency")
ax = ax.legend(["train","test"])

查看所有特征变量下,训练集数据和测试集数据的分布情况,分析并寻找出数据分布不一致的特征变量。

# dist_cols = 6
# dist_rows = len(test_data.columns)
# plt.figure(figsize=(4*dist_cols,4*dist_rows))

# i=1
# for col in test_data.columns:
#     ax=plt.subplot(dist_rows,dist_cols,i)
#     ax = sns.kdeplot(train_data[col], color="Red", shade=True)
#     ax = sns.kdeplot(test_data[col], color="Blue", shade=True)
#     ax.set_xlabel(col)
#     ax.set_ylabel("Frequency")
#     ax = ax.legend(["train","test"])
    
#     i+=1
# plt.show()
#自行打开

查看特征'V5', 'V17', 'V28', 'V22', 'V11', 'V9'数据的数据分布

drop_col = 6
drop_row = 1

plt.figure(figsize=(5*drop_col,5*drop_row))

i=1
for col in ["V5","V9","V11","V17","V22","V28"]:
    ax =plt.subplot(drop_row,drop_col,i)
    ax = sns.kdeplot(train_data[col], color="Red", shade=True)
    ax = sns.kdeplot(test_data[col], color="Blue", shade=True)
    ax.set_xlabel(col)
    ax.set_ylabel("Frequency")
    ax = ax.legend(["train","test"])
    
    i+=1
plt.show()

由上图的数据分布可以看到特征'V5','V9','V11','V17','V22','V28' 训练集数据与测试集数据分布不一致,会导致模型泛化能力差,采用删除此类特征方法。

drop_columns = ['V5','V9','V11','V17','V22','V28']
# 合并训练集和测试集数据,并可视化训练集和测试集数据特征分布图

可视化线性回归关系

  • 查看特征变量‘V0’与'target'变量的线性回归关系
fcols = 2
frows = 1

plt.figure(figsize=(8,4))

ax=plt.subplot(1,2,1)
sns.regplot(x='V0', y='target', data=train_data, ax=ax, 
            scatter_kws={'marker':'.','s':3,'alpha':0.3},
            line_kws={'color':'k'});
plt.xlabel('V0')
plt.ylabel('target')

ax=plt.subplot(1,2,2)
sns.distplot(train_data['V0'].dropna())
plt.xlabel('V0')

plt.show()

1.2.2 查看变量间线性回归关系

# fcols = 6
# frows = len(test_data.columns)
# plt.figure(figsize=(5*fcols,4*frows))

# i=0
# for col in test_data.columns:
#     i+=1
#     ax=plt.subplot(frows,fcols,i)
#     sns.regplot(x=col, y='target', data=train_data, ax=ax, 
#                 scatter_kws={'marker':'.','s':3,'alpha':0.3},
#                 line_kws={'color':'k'});
#     plt.xlabel(col)
#     plt.ylabel('target')
    
#     i+=1
#     ax=plt.subplot(frows,fcols,i)
#     sns.distplot(train_data[col].dropna())
    # plt.xlabel(col)
    #已注释图片生成,自行打开

1.2.2 查看特征变量的相关性


data_train1 = train_data.drop(['V5','V9','V11','V17','V22','V28'],axis=1)
train_corr = data_train1.corr()
train_corr
# 画出相关性热力图
ax = plt.subplots(figsize=(20, 16))#调整画布大小

ax = sns.heatmap(train_corr, vmax=.8, square=True, annot=True)#画热力图   annot=True 显示系数

# 找出相关程度
data_train1 = train_data.drop(['V5','V9','V11','V17','V22','V28'],axis=1)

plt.figure(figsize=(20, 16))  # 指定绘图对象宽度和高度
colnm = data_train1.columns.tolist()  # 列表头
mcorr = data_train1[colnm].corr(method="spearman")  # 相关系数矩阵,即给出了任意两个变量之间的相关系数
mask = np.zeros_like(mcorr, dtype=np.bool)  # 构造与mcorr同维数矩阵 为bool型
mask[np.triu_indices_from(mask)] = True  # 角分线右侧为True
cmap = sns.diverging_palette(220, 10, as_cmap=True)  # 返回matplotlib colormap对象
g = sns.heatmap(mcorr, mask=mask, cmap=cmap, square=True, annot=True, fmt='0.2f')  # 热力图(看两两相似度)
plt.show()

上图为所有特征变量和target变量两两之间的相关系数,由此可以看出各个特征变量V0-V37之间的相关性以及特征变量V0-V37与target的相关性。

1.2.3 查找重要变量

查找出特征变量和target变量相关系数大于0.5的特征变量

#寻找K个最相关的特征信息
k = 10 # number of variables for heatmap
cols = train_corr.nlargest(k, 'target')['target'].index

cm = np.corrcoef(train_data[cols].values.T)
hm = plt.subplots(figsize=(10, 10))#调整画布大小
#hm = sns.heatmap(cm, cbar=True, annot=True, square=True)
#g = sns.heatmap(train_data[cols].corr(),annot=True,square=True,cmap="RdYlGn")
hm = sns.heatmap(train_data[cols].corr(),annot=True,square=True)

plt.show()
threshold = 0.5

corrmat = train_data.corr()
top_corr_features = corrmat.index[abs(corrmat["target"])>threshold]
plt.figure(figsize=(10,10))
g = sns.heatmap(train_data[top_corr_features].corr(),annot=True,cmap="RdYlGn")

drop_columns.clear()
drop_columns = ['V5','V9','V11','V17','V22','V28']
# Threshold for removing correlated variables
threshold = 0.5

# Absolute value correlation matrix
corr_matrix = data_train1.corr().abs()
drop_col=corr_matrix[corr_matrix["target"]<threshold].index
#data_all.drop(drop_col, axis=1, inplace=True)

由于'V14', 'V21', 'V25', 'V26', 'V32', 'V33', 'V34'特征的相关系数值小于0.5,故认为这些特征与最终的预测target值不相关,删除这些特征变量;

#merge train_set and test_set
train_x =  train_data.drop(['target'], axis=1)

#data_all=pd.concat([train_data,test_data],axis=0,ignore_index=True)
data_all = pd.concat([train_x,test_data]) 


data_all.drop(drop_columns,axis=1,inplace=True)
#View data
data_all.head()
.dataframe tbody tr th:only-of-type { vertical-align: middle; } .dataframe tbody tr th { vertical-align: top; } .dataframe thead th { text-align: right; }
V0 V1 V2 V3 V4 V6 V7 V8 V10 V12 ... V27 V29 V30 V31 V32 V33 V34 V35 V36 V37
0 0.566 0.016 -0.143 0.407 0.452 -1.812 -2.360 -0.436 -0.940 -0.073 ... 0.168 0.136 0.109 -0.615 0.327 -4.627 -4.789 -5.101 -2.608 -3.508
1 0.968 0.437 0.066 0.566 0.194 -1.566 -2.360 0.332 0.188 -0.134 ... 0.338 -0.128 0.124 0.032 0.600 -0.843 0.160 0.364 -0.335 -0.730
2 1.013 0.568 0.235 0.370 0.112 -1.367 -2.360 0.396 0.874 -0.072 ... 0.326 -0.009 0.361 0.277 -0.116 -0.843 0.160 0.364 0.765 -0.589
3 0.733 0.368 0.283 0.165 0.599 -1.200 -2.086 0.403 0.011 -0.014 ... 0.277 0.015 0.417 0.279 0.603 -0.843 -0.065 0.364 0.333 -0.112
4 0.684 0.638 0.260 0.209 0.337 -1.073 -2.086 0.314 -0.251 0.199 ... 0.332 0.183 1.078 0.328 0.418 -0.843 -0.215 0.364 -0.280 -0.028

5 rows × 32 columns

# normalise numeric columns
cols_numeric=list(data_all.columns)

def scale_minmax(col):
    return (col-col.min())/(col.max()-col.min())

data_all[cols_numeric] = data_all[cols_numeric].apply(scale_minmax,axis=0)
data_all[cols_numeric].describe()
.dataframe tbody tr th:only-of-type { vertical-align: middle; } .dataframe tbody tr th { vertical-align: top; } .dataframe thead th { text-align: right; }
V0 V1 V2 V3 V4 V6 V7 V8 V10 V12 ... V27 V29 V30 V31 V32 V33 V34 V35 V36 V37
count 4813.000000 4813.000000 4813.000000 4813.000000 4813.000000 4813.000000 4813.000000 4813.000000 4813.000000 4813.000000 ... 4813.000000 4813.000000 4813.000000 4813.000000 4813.000000 4813.000000 4813.000000 4813.000000 4813.000000 4813.000000
mean 0.694172 0.721357 0.602300 0.603139 0.523743 0.748823 0.745740 0.715607 0.348518 0.578507 ... 0.881401 0.388683 0.589459 0.792709 0.628824 0.458493 0.483790 0.762873 0.332385 0.545795
std 0.144198 0.131443 0.140628 0.152462 0.106430 0.132560 0.132577 0.118105 0.134882 0.105088 ... 0.128221 0.133475 0.130786 0.102976 0.155003 0.099095 0.101020 0.102037 0.127456 0.150356
min 0.000000 0.000000 0.000000 0.000000 0.000000 0.000000 0.000000 0.000000 0.000000 0.000000 ... 0.000000 0.000000 0.000000 0.000000 0.000000 0.000000 0.000000 0.000000 0.000000 0.000000
25% 0.626676 0.679416 0.514414 0.503888 0.478182 0.683324 0.696938 0.664934 0.284327 0.532892 ... 0.888575 0.292445 0.550092 0.761816 0.562461 0.409037 0.454490 0.727273 0.270584 0.445647
50% 0.729488 0.752497 0.617072 0.614270 0.535866 0.774125 0.771974 0.742884 0.366469 0.591635 ... 0.916015 0.375734 0.594428 0.815055 0.643056 0.454518 0.499949 0.800020 0.347056 0.539317
75% 0.790195 0.799553 0.700464 0.710474 0.585036 0.842259 0.836405 0.790835 0.432965 0.641971 ... 0.932555 0.471837 0.650798 0.852229 0.719777 0.500000 0.511365 0.800020 0.414861 0.643061
max 1.000000 1.000000 1.000000 1.000000 1.000000 1.000000 1.000000 1.000000 1.000000 1.000000 ... 1.000000 1.000000 1.000000 1.000000 1.000000 1.000000 1.000000 1.000000 1.000000 1.000000

8 rows × 32 columns

#col_data_process = cols_numeric.append('target')
train_data_process = train_data[cols_numeric]
train_data_process = train_data_process[cols_numeric].apply(scale_minmax,axis=0)

test_data_process = test_data[cols_numeric]
test_data_process = test_data_process[cols_numeric].apply(scale_minmax,axis=0)

cols_numeric_left = cols_numeric[0:13]
cols_numeric_right = cols_numeric[13:]
## Check effect of Box-Cox transforms on distributions of continuous variables

train_data_process = pd.concat([train_data_process, train_data['target']], axis=1)

fcols = 6
frows = len(cols_numeric_left)
plt.figure(figsize=(4*fcols,4*frows))
i=0

for var in cols_numeric_left:
    dat = train_data_process[[var, 'target']].dropna()
        
    i+=1
    plt.subplot(frows,fcols,i)
    sns.distplot(dat[var] , fit=stats.norm);
    plt.title(var+' Original')
    plt.xlabel('')
        
    i+=1
    plt.subplot(frows,fcols,i)
    _=stats.probplot(dat[var], plot=plt)
    plt.title('skew='+'{:.4f}'.format(stats.skew(dat[var])))
    plt.xlabel('')
    plt.ylabel('')
        
    i+=1
    plt.subplot(frows,fcols,i)
    plt.plot(dat[var], dat['target'],'.',alpha=0.5)
    plt.title('corr='+'{:.2f}'.format(np.corrcoef(dat[var], dat['target'])[0][1]))
 
    i+=1
    plt.subplot(frows,fcols,i)
    trans_var, lambda_var = stats.boxcox(dat[var].dropna()+1)
    trans_var = scale_minmax(trans_var)      
    sns.distplot(trans_var , fit=stats.norm);
    plt.title(var+' Tramsformed')
    plt.xlabel('')
        
    i+=1
    plt.subplot(frows,fcols,i)
    _=stats.probplot(trans_var, plot=plt)
    plt.title('skew='+'{:.4f}'.format(stats.skew(trans_var)))
    plt.xlabel('')
    plt.ylabel('')
        
    i+=1
    plt.subplot(frows,fcols,i)
    plt.plot(trans_var, dat['target'],'.',alpha=0.5)
    plt.title('corr='+'{:.2f}'.format(np.corrcoef(trans_var,dat['target'])[0][1]))
# ## Check effect of Box-Cox transforms on distributions of continuous variables

 #已注释图片生成,自行打开


# fcols = 6
# frows = len(cols_numeric_right)
# plt.figure(figsize=(4*fcols,4*frows))
# i=0

# for var in cols_numeric_right:
#     dat = train_data_process[[var, 'target']].dropna()
        
#     i+=1
#     plt.subplot(frows,fcols,i)
#     sns.distplot(dat[var] , fit=stats.norm);
#     plt.title(var+' Original')
#     plt.xlabel('')
        
#     i+=1
#     plt.subplot(frows,fcols,i)
#     _=stats.probplot(dat[var], plot=plt)
#     plt.title('skew='+'{:.4f}'.format(stats.skew(dat[var])))
#     plt.xlabel('')
#     plt.ylabel('')
        
#     i+=1
#     plt.subplot(frows,fcols,i)
#     plt.plot(dat[var], dat['target'],'.',alpha=0.5)
#     plt.title('corr='+'{:.2f}'.format(np.corrcoef(dat[var], dat['target'])[0][1]))
 
#     i+=1
#     plt.subplot(frows,fcols,i)
#     trans_var, lambda_var = stats.boxcox(dat[var].dropna()+1)
#     trans_var = scale_minmax(trans_var)      
#     sns.distplot(trans_var , fit=stats.norm);
#     plt.title(var+' Tramsformed')
#     plt.xlabel('')
        
#     i+=1
#     plt.subplot(frows,fcols,i)
#     _=stats.probplot(trans_var, plot=plt)
#     plt.title('skew='+'{:.4f}'.format(stats.skew(trans_var)))
#     plt.xlabel('')
#     plt.ylabel('')
        
#     i+=1
#     plt.subplot(frows,fcols,i)
#     plt.plot(trans_var, dat['target'],'.',alpha=0.5)
#     plt.title('corr='+'{:.2f}'.format(np.corrcoef(trans_var,dat['target'])[0][1]))

2.数据特征工程

2.1数据预处理和特征处理

# 导入数据分析工具包
import numpy as np
import pandas as pd
import matplotlib.pyplot as plt
import seaborn as sns

from scipy import stats

import warnings
warnings.filterwarnings("ignore")
 
%matplotlib inline

# 读取数据
train_data_file = "./zhengqi_train.txt"
test_data_file =  "./zhengqi_test.txt"

train_data = pd.read_csv(train_data_file, sep='\t', encoding='utf-8')
test_data = pd.read_csv(test_data_file, sep='\t', encoding='utf-8')
train_data.describe()
#数据总览
.dataframe tbody tr th:only-of-type { vertical-align: middle; } .dataframe tbody tr th { vertical-align: top; } .dataframe thead th { text-align: right; }
V0 V1 V2 V3 V4 V5 V6 V7 V8 V9 ... V29 V30 V31 V32 V33 V34 V35 V36 V37 target
count 2888.000000 2888.000000 2888.000000 2888.000000 2888.000000 2888.000000 2888.000000 2888.000000 2888.000000 2888.000000 ... 2888.000000 2888.000000 2888.000000 2888.000000 2888.000000 2888.000000 2888.000000 2888.000000 2888.000000 2888.000000
mean 0.123048 0.056068 0.289720 -0.067790 0.012921 -0.558565 0.182892 0.116155 0.177856 -0.169452 ... 0.097648 0.055477 0.127791 0.020806 0.007801 0.006715 0.197764 0.030658 -0.130330 0.126353
std 0.928031 0.941515 0.911236 0.970298 0.888377 0.517957 0.918054 0.955116 0.895444 0.953813 ... 1.061200 0.901934 0.873028 0.902584 1.006995 1.003291 0.985675 0.970812 1.017196 0.983966
min -4.335000 -5.122000 -3.420000 -3.956000 -4.742000 -2.182000 -4.576000 -5.048000 -4.692000 -12.891000 ... -2.912000 -4.507000 -5.859000 -4.053000 -4.627000 -4.789000 -5.695000 -2.608000 -3.630000 -3.044000
25% -0.297000 -0.226250 -0.313000 -0.652250 -0.385000 -0.853000 -0.310000 -0.295000 -0.159000 -0.390000 ... -0.664000 -0.283000 -0.170250 -0.407250 -0.499000 -0.290000 -0.202500 -0.413000 -0.798250 -0.350250
50% 0.359000 0.272500 0.386000 -0.044500 0.110000 -0.466000 0.388000 0.344000 0.362000 0.042000 ... -0.023000 0.053500 0.299500 0.039000 -0.040000 0.160000 0.364000 0.137000 -0.185500 0.313000
75% 0.726000 0.599000 0.918250 0.624000 0.550250 -0.154000 0.831250 0.782250 0.726000 0.042000 ... 0.745250 0.488000 0.635000 0.557000 0.462000 0.273000 0.602000 0.644250 0.495250 0.793250
max 2.121000 1.918000 2.828000 2.457000 2.689000 0.489000 1.895000 1.918000 2.245000 1.335000 ... 4.580000 2.689000 2.013000 2.395000 5.465000 5.110000 2.324000 5.238000 3.000000 2.538000

8 rows × 39 columns

2.1.1 异常值分析

#异常值分析
plt.figure(figsize=(18, 10))
plt.boxplot(x=train_data.values,labels=train_data.columns)
plt.hlines([-7.5, 7.5], 0, 40, colors='r')
plt.show()

## 删除异常值
train_data = train_data[train_data['V9']>-7.5]
train_data.describe()
.dataframe tbody tr th:only-of-type { vertical-align: middle; } .dataframe tbody tr th { vertical-align: top; } .dataframe thead th { text-align: right; }
V0 V1 V2 V3 V4 V5 V6 V7 V8 V9 ... V29 V30 V31 V32 V33 V34 V35 V36 V37 target
count 2886.000000 2886.000000 2886.000000 2886.000000 2886.000000 2886.000000 2886.000000 2886.000000 2886.000000 2886.00000 ... 2886.000000 2886.000000 2886.000000 2886.000000 2886.000000 2886.000000 2886.000000 2886.000000 2886.000000 2886.000000
mean 0.123725 0.056856 0.290340 -0.068364 0.012254 -0.558971 0.183273 0.116274 0.178138 -0.16213 ... 0.097019 0.058619 0.127617 0.023626 0.008271 0.006959 0.198513 0.030099 -0.131957 0.127451
std 0.927984 0.941269 0.911231 0.970357 0.888037 0.517871 0.918211 0.955418 0.895552 0.91089 ... 1.060824 0.894311 0.873300 0.896509 1.007175 1.003411 0.985058 0.970258 1.015666 0.983144
min -4.335000 -5.122000 -3.420000 -3.956000 -4.742000 -2.182000 -4.576000 -5.048000 -4.692000 -7.07100 ... -2.912000 -4.507000 -5.859000 -4.053000 -4.627000 -4.789000 -5.695000 -2.608000 -3.630000 -3.044000
25% -0.292000 -0.224250 -0.310000 -0.652750 -0.385000 -0.853000 -0.310000 -0.295000 -0.158750 -0.39000 ... -0.664000 -0.282000 -0.170750 -0.405000 -0.499000 -0.290000 -0.199750 -0.412750 -0.798750 -0.347500
50% 0.359500 0.273000 0.386000 -0.045000 0.109500 -0.466000 0.388500 0.345000 0.362000 0.04200 ... -0.023000 0.054500 0.299500 0.040000 -0.040000 0.160000 0.364000 0.137000 -0.186000 0.314000
75% 0.726000 0.599000 0.918750 0.623500 0.550000 -0.154000 0.831750 0.782750 0.726000 0.04200 ... 0.745000 0.488000 0.635000 0.557000 0.462000 0.273000 0.602000 0.643750 0.493000 0.793750
max 2.121000 1.918000 2.828000 2.457000 2.689000 0.489000 1.895000 1.918000 2.245000 1.33500 ... 4.580000 2.689000 2.013000 2.395000 5.465000 5.110000 2.324000 5.238000 3.000000 2.538000

8 rows × 39 columns

test_data.describe()
.dataframe tbody tr th:only-of-type { vertical-align: middle; } .dataframe tbody tr th { vertical-align: top; } .dataframe thead th { text-align: right; }
V0 V1 V2 V3 V4 V5 V6 V7 V8 V9 ... V28 V29 V30 V31 V32 V33 V34 V35 V36 V37
count 1925.000000 1925.000000 1925.000000 1925.000000 1925.000000 1925.000000 1925.000000 1925.000000 1925.000000 1925.000000 ... 1925.000000 1925.000000 1925.000000 1925.000000 1925.000000 1925.000000 1925.000000 1925.000000 1925.000000 1925.000000
mean -0.184404 -0.083912 -0.434762 0.101671 -0.019172 0.838049 -0.274092 -0.173971 -0.266709 0.255114 ... -0.206871 -0.146463 -0.083215 -0.191729 -0.030782 -0.011433 -0.009985 -0.296895 -0.046270 0.195735
std 1.073333 1.076670 0.969541 1.034925 1.147286 0.963043 1.054119 1.040101 1.085916 1.014394 ... 1.064140 0.880593 1.126414 1.138454 1.130228 0.989732 0.995213 0.946896 1.040854 0.940599
min -4.814000 -5.488000 -4.283000 -3.276000 -4.921000 -1.168000 -5.649000 -5.625000 -6.059000 -6.784000 ... -2.435000 -2.413000 -4.507000 -7.698000 -4.057000 -4.627000 -4.789000 -7.477000 -2.608000 -3.346000
25% -0.664000 -0.451000 -0.978000 -0.644000 -0.497000 0.122000 -0.732000 -0.509000 -0.775000 -0.390000 ... -0.453000 -0.818000 -0.339000 -0.476000 -0.472000 -0.460000 -0.290000 -0.349000 -0.593000 -0.432000
50% 0.065000 0.195000 -0.267000 0.220000 0.118000 0.437000 -0.082000 0.018000 -0.004000 0.401000 ... -0.445000 -0.199000 0.010000 0.100000 0.155000 -0.040000 0.160000 -0.270000 0.083000 0.152000
75% 0.549000 0.589000 0.278000 0.793000 0.610000 1.928000 0.457000 0.515000 0.482000 0.904000 ... -0.434000 0.468000 0.447000 0.471000 0.627000 0.419000 0.273000 0.364000 0.651000 0.797000
max 2.100000 2.120000 1.946000 2.603000 4.475000 3.176000 1.528000 1.394000 2.408000 1.766000 ... 4.656000 3.022000 3.139000 1.428000 2.299000 5.465000 5.110000 1.671000 2.861000 3.021000

8 rows × 38 columns

2.1.2 归一化处理


from sklearn import preprocessing 

features_columns = [col for col in train_data.columns if col not in ['target']]

min_max_scaler = preprocessing.MinMaxScaler()

min_max_scaler = min_max_scaler.fit(train_data[features_columns])

train_data_scaler = min_max_scaler.transform(train_data[features_columns])
test_data_scaler = min_max_scaler.transform(test_data[features_columns])

train_data_scaler = pd.DataFrame(train_data_scaler)
train_data_scaler.columns = features_columns

test_data_scaler = pd.DataFrame(test_data_scaler)
test_data_scaler.columns = features_columns

train_data_scaler['target'] = train_data['target']
train_data_scaler.describe()

test_data_scaler.describe()
.dataframe tbody tr th:only-of-type { vertical-align: middle; } .dataframe tbody tr th { vertical-align: top; } .dataframe thead th { text-align: right; }
V0 V1 V2 V3 V4 V5 V6 V7 V8 V9 ... V28 V29 V30 V31 V32 V33 V34 V35 V36 V37
count 1925.000000 1925.000000 1925.000000 1925.000000 1925.000000 1925.000000 1925.000000 1925.000000 1925.000000 1925.000000 ... 1925.000000 1925.000000 1925.000000 1925.000000 1925.000000 1925.000000 1925.000000 1925.000000 1925.000000 1925.000000
mean 0.642905 0.715637 0.477791 0.632726 0.635558 1.130681 0.664798 0.699688 0.637926 0.871534 ... 0.313556 0.369132 0.614756 0.719928 0.623793 0.457349 0.482778 0.673164 0.326501 0.577034
std 0.166253 0.152936 0.155176 0.161379 0.154392 0.360555 0.162899 0.149311 0.156540 0.120675 ... 0.149752 0.117538 0.156533 0.144621 0.175284 0.098071 0.100537 0.118082 0.132661 0.141870
min -0.074195 -0.051989 -0.138124 0.106035 -0.024088 0.379633 -0.165817 -0.082831 -0.197059 0.034142 ... 0.000000 0.066604 0.000000 -0.233613 -0.000620 0.000000 0.000000 -0.222222 0.000000 0.042836
25% 0.568618 0.663494 0.390845 0.516451 0.571256 0.862598 0.594035 0.651593 0.564653 0.794789 ... 0.278919 0.279498 0.579211 0.683816 0.555366 0.412901 0.454490 0.666667 0.256819 0.482353
50% 0.681537 0.755256 0.504641 0.651177 0.654017 0.980532 0.694483 0.727247 0.675796 0.888889 ... 0.280045 0.362120 0.627710 0.756987 0.652605 0.454518 0.499949 0.676518 0.342977 0.570437
75% 0.756506 0.811222 0.591869 0.740527 0.720226 1.538750 0.777778 0.798593 0.745856 0.948727 ... 0.281593 0.451148 0.688438 0.804116 0.725806 0.500000 0.511365 0.755580 0.415371 0.667722
max 0.996747 1.028693 0.858835 1.022766 1.240345 2.005990 0.943285 0.924777 1.023497 1.051273 ... 0.997889 0.792045 1.062535 0.925686 0.985112 1.000000 1.000000 0.918568 0.697043 1.003167

8 rows × 38 columns

#查看数据集情况
dist_cols = 6
dist_rows = len(test_data_scaler.columns)

plt.figure(figsize=(4*dist_cols,4*dist_rows))


for i, col in enumerate(test_data_scaler.columns):
    ax=plt.subplot(dist_rows,dist_cols,i+1)
    ax = sns.kdeplot(train_data_scaler[col], color="Red", shade=True)
    ax = sns.kdeplot(test_data_scaler[col], color="Blue", shade=True)
    ax.set_xlabel(col)
    ax.set_ylabel("Frequency")
    ax = ax.legend(["train","test"])
 
# plt.show()
 #已注释图片生成,自行打开

查看特征'V5', 'V17', 'V28', 'V22', 'V11', 'V9'数据的数据分布

drop_col = 6
drop_row = 1

plt.figure(figsize=(5*drop_col,5*drop_row))

for i, col in enumerate(["V5","V9","V11","V17","V22","V28"]):
    ax =plt.subplot(drop_row,drop_col,i+1)
    ax = sns.kdeplot(train_data_scaler[col], color="Red", shade=True)
    ax= sns.kdeplot(test_data_scaler[col], color="Blue", shade=True)
    ax.set_xlabel(col)
    ax.set_ylabel("Frequency")
    ax = ax.legend(["train","test"])
plt.show()

这几个特征下,训练集的数据和测试集的数据分布不一致,会影响模型的泛化能力,故删除这些特征

3.1.3 特征相关性

plt.figure(figsize=(20, 16))  
column = train_data_scaler.columns.tolist()  
mcorr = train_data_scaler[column].corr(method="spearman")  
mask = np.zeros_like(mcorr, dtype=np.bool)  
mask[np.triu_indices_from(mask)] = True  
cmap = sns.diverging_palette(220, 10, as_cmap=True)  
g = sns.heatmap(mcorr, mask=mask, cmap=cmap, square=True, annot=True, fmt='0.2f')  
plt.show()

2.2 特征降维

mcorr=mcorr.abs()
numerical_corr=mcorr[mcorr['target']>0.1]['target']
print(numerical_corr.sort_values(ascending=False))

index0 = numerical_corr.sort_values(ascending=False).index
print(train_data_scaler[index0].corr('spearman'))
target    1.000000
V0        0.712403
V31       0.711636
V1        0.682909
V8        0.679469
V27       0.657398
V2        0.585850
V16       0.545793
V3        0.501622
V4        0.478683
V12       0.460300
V10       0.448682
V36       0.425991
V37       0.376443
V24       0.305526
V5        0.286076
V6        0.280195
V20       0.278381
V11       0.234551
V15       0.221290
V29       0.190109
V7        0.185321
V19       0.180111
V18       0.149741
V13       0.149199
V17       0.126262
V22       0.112743
V30       0.101378
Name: target, dtype: float64
          target        V0       V31        V1        V8       V27        V2  \
target  1.000000  0.712403  0.711636  0.682909  0.679469  0.657398  0.585850   
V0      0.712403  1.000000  0.739116  0.894116  0.832151  0.763128  0.516817   
V31     0.711636  0.739116  1.000000  0.807585  0.841469  0.765750  0.589890   
V1      0.682909  0.894116  0.807585  1.000000  0.849034  0.807102  0.490239   
V8      0.679469  0.832151  0.841469  0.849034  1.000000  0.887119  0.676417   
V27     0.657398  0.763128  0.765750  0.807102  0.887119  1.000000  0.709534   
V2      0.585850  0.516817  0.589890  0.490239  0.676417  0.709534  1.000000   
V16     0.545793  0.388852  0.642309  0.396122  0.642156  0.620981  0.783643   
V3      0.501622  0.401150  0.420134  0.363749  0.400915  0.402468  0.417190   
V4      0.478683  0.697430  0.521226  0.651615  0.455801  0.424260  0.062134   
V12     0.460300  0.640696  0.471528  0.596173  0.368572  0.336190  0.055734   
V10     0.448682  0.279350  0.445335  0.255763  0.351127  0.203066  0.292769   
V36     0.425991  0.214930  0.390250  0.192985  0.263291  0.186131  0.259475   
V37    -0.376443 -0.472200 -0.301906 -0.397080 -0.507057 -0.557098 -0.731786   
V24    -0.305526 -0.336325 -0.267968 -0.289742 -0.148323 -0.153834  0.018458   
V5     -0.286076 -0.356704 -0.162304 -0.242776 -0.188993 -0.222596 -0.324464   
V6      0.280195  0.131507  0.340145  0.147037  0.355064  0.356526  0.546921   
V20     0.278381  0.444939  0.349530  0.421987  0.408853  0.361040  0.293635   
V11    -0.234551 -0.333101 -0.131425 -0.221910 -0.161792 -0.190952 -0.271868   
V15     0.221290  0.334135  0.110674  0.230395  0.054701  0.007156 -0.206499   
V29     0.190109  0.334603  0.121833  0.240964  0.050211  0.006048 -0.255559   
V7      0.185321  0.075732  0.277283  0.082766  0.278231  0.290620  0.378984   
V19    -0.180111 -0.144295 -0.183185 -0.146559 -0.170237 -0.228613 -0.179416   
V18     0.149741  0.132143  0.094678  0.093688  0.079592  0.091660  0.114929   
V13     0.149199  0.173861  0.071517  0.134595  0.105380  0.126831  0.180477   
V17     0.126262  0.055024  0.115056  0.081446  0.102544  0.036520 -0.050935   
V22    -0.112743 -0.076698 -0.106450 -0.072848 -0.078333 -0.111196 -0.241206   
V30     0.101378  0.099242  0.131453  0.109216  0.165204  0.167073  0.176236   

             V16        V3        V4  ...       V11       V15       V29  \
target  0.545793  0.501622  0.478683  ... -0.234551  0.221290  0.190109   
V0      0.388852  0.401150  0.697430  ... -0.333101  0.334135  0.334603   
V31     0.642309  0.420134  0.521226  ... -0.131425  0.110674  0.121833   
V1      0.396122  0.363749  0.651615  ... -0.221910  0.230395  0.240964   
V8      0.642156  0.400915  0.455801  ... -0.161792  0.054701  0.050211   
V27     0.620981  0.402468  0.424260  ... -0.190952  0.007156  0.006048   
V2      0.783643  0.417190  0.062134  ... -0.271868 -0.206499 -0.255559   
V16     1.000000  0.388886  0.009749  ... -0.088716 -0.280952 -0.327558   
V3      0.388886  1.000000  0.294049  ... -0.126924  0.145291  0.128079   
V4      0.009749  0.294049  1.000000  ... -0.164113  0.641180  0.692626   
V12    -0.024541  0.286500  0.897807  ... -0.232228  0.703861  0.732617   
V10     0.473009  0.295181  0.123829  ...  0.049969 -0.014449 -0.060440   
V36     0.469130  0.299063  0.099359  ... -0.017805 -0.012844 -0.051097   
V37    -0.431507 -0.219751  0.040396  ...  0.455998  0.234751  0.273926   
V24     0.064523 -0.237022 -0.558334  ...  0.170969 -0.687353 -0.677833   
V5     -0.045495 -0.230466 -0.248061  ...  0.797583 -0.250027 -0.233233   
V6      0.760362  0.181135 -0.204780  ... -0.170545 -0.443436 -0.486682   
V20     0.239572  0.270647  0.257815  ... -0.138684  0.050867  0.035022   
V11    -0.088716 -0.126924 -0.164113  ...  1.000000 -0.123004 -0.120982   
V15    -0.280952  0.145291  0.641180  ... -0.123004  1.000000  0.947360   
V29    -0.327558  0.128079  0.692626  ... -0.120982  0.947360  1.000000   
V7      0.651907  0.132564 -0.150577  ... -0.097623 -0.335054 -0.360490   
V19    -0.019645 -0.265940 -0.237529  ... -0.094150 -0.215364 -0.212691   
V18     0.066147  0.014697  0.135792  ... -0.153625  0.109030  0.098474   
V13     0.074214 -0.019453  0.061801  ... -0.436341  0.047845  0.024514   
V17     0.172978  0.067720  0.060753  ...  0.192222 -0.004555 -0.006498   
V22    -0.091204 -0.305218  0.021174  ...  0.079577  0.069993  0.072070   
V30     0.217428  0.055660 -0.053976  ... -0.102750 -0.147541 -0.161966   

              V7       V19       V18       V13       V17       V22       V30  
target  0.185321 -0.180111  0.149741  0.149199  0.126262 -0.112743  0.101378  
V0      0.075732 -0.144295  0.132143  0.173861  0.055024 -0.076698  0.099242  
V31     0.277283 -0.183185  0.094678  0.071517  0.115056 -0.106450  0.131453  
V1      0.082766 -0.146559  0.093688  0.134595  0.081446 -0.072848  0.109216  
V8      0.278231 -0.170237  0.079592  0.105380  0.102544 -0.078333  0.165204  
V27     0.290620 -0.228613  0.091660  0.126831  0.036520 -0.111196  0.167073  
V2      0.378984 -0.179416  0.114929  0.180477 -0.050935 -0.241206  0.176236  
V16     0.651907 -0.019645  0.066147  0.074214  0.172978 -0.091204  0.217428  
V3      0.132564 -0.265940  0.014697 -0.019453  0.067720 -0.305218  0.055660  
V4     -0.150577 -0.237529  0.135792  0.061801  0.060753  0.021174 -0.053976  
V12    -0.157087 -0.174034  0.125965  0.102293  0.012429 -0.004863 -0.054432  
V10     0.242818  0.089046  0.038237 -0.100776  0.258885 -0.132951  0.027257  
V36     0.268044  0.099034  0.066478 -0.068582  0.298962 -0.136943  0.056802  
V37    -0.284305  0.025241 -0.097699 -0.344661  0.052673  0.110455 -0.176127  
V24     0.076407  0.287262 -0.221117 -0.073906  0.094367  0.081279  0.079363  
V5      0.118541  0.247903 -0.191786 -0.408978  0.342555  0.143785  0.020252  
V6      0.904614  0.292661  0.061109  0.088866  0.094702 -0.102842  0.201834  
V20     0.064205  0.029483  0.050529  0.004600  0.061369 -0.092706  0.035036  
V11    -0.097623 -0.094150 -0.153625 -0.436341  0.192222  0.079577 -0.102750  
V15    -0.335054 -0.215364  0.109030  0.047845 -0.004555  0.069993 -0.147541  
V29    -0.360490 -0.212691  0.098474  0.024514 -0.006498  0.072070 -0.161966  
V7      1.000000  0.269472  0.032519  0.059724  0.178034  0.058178  0.196347  
V19     0.269472  1.000000 -0.034215 -0.106162  0.250114  0.075582  0.120766  
V18     0.032519 -0.034215  1.000000  0.242008 -0.073678  0.016819  0.133708  
V13     0.059724 -0.106162  0.242008  1.000000 -0.108020  0.348432 -0.097178  
V17     0.178034  0.250114 -0.073678 -0.108020  1.000000  0.363785  0.057480  
V22     0.058178  0.075582  0.016819  0.348432  0.363785  1.000000 -0.054570  
V30     0.196347  0.120766  0.133708 -0.097178  0.057480 -0.054570  1.000000  

[28 rows x 28 columns]

2.2.1 相关性初筛

features_corr = numerical_corr.sort_values(ascending=False).reset_index()
features_corr.columns = ['features_and_target', 'corr']
features_corr_select = features_corr[features_corr['corr']>0.3] # 筛选出大于相关性大于0.3的特征
print(features_corr_select)
select_features = [col for col in features_corr_select['features_and_target'] if col not in ['target']]
new_train_data_corr_select = train_data_scaler[select_features+['target']]
new_test_data_corr_select = test_data_scaler[select_features]
   features_and_target      corr
0               target  1.000000
1                   V0  0.712403
2                  V31  0.711636
3                   V1  0.682909
4                   V8  0.679469
5                  V27  0.657398
6                   V2  0.585850
7                  V16  0.545793
8                   V3  0.501622
9                   V4  0.478683
10                 V12  0.460300
11                 V10  0.448682
12                 V36  0.425991
13                 V37  0.376443
14                 V24  0.305526

2.2.2 多重共线性分析

!pip install statsmodels -i https://pypi.tuna.tsinghua.edu.cn/simple
Looking in indexes: https://pypi.tuna.tsinghua.edu.cn/simple
Requirement already satisfied: statsmodels in /opt/conda/envs/python35-paddle120-env/lib/python3.7/site-packages (0.13.5)
Requirement already satisfied: scipy>=1.3 in /opt/conda/envs/python35-paddle120-env/lib/python3.7/site-packages (from statsmodels) (1.6.3)
Requirement already satisfied: pandas>=0.25 in /opt/conda/envs/python35-paddle120-env/lib/python3.7/site-packages (from statsmodels) (1.1.5)
Requirement already satisfied: packaging>=21.3 in /opt/conda/envs/python35-paddle120-env/lib/python3.7/site-packages (from statsmodels) (21.3)
Requirement already satisfied: numpy>=1.17 in /opt/conda/envs/python35-paddle120-env/lib/python3.7/site-packages (from statsmodels) (1.19.5)
Requirement already satisfied: patsy>=0.5.2 in /opt/conda/envs/python35-paddle120-env/lib/python3.7/site-packages (from statsmodels) (0.5.3)
Requirement already satisfied: pyparsing!=3.0.5,>=2.0.2 in /opt/conda/envs/python35-paddle120-env/lib/python3.7/site-packages (from packaging>=21.3->statsmodels) (3.0.9)
Requirement already satisfied: pytz>=2017.2 in /opt/conda/envs/python35-paddle120-env/lib/python3.7/site-packages (from pandas>=0.25->statsmodels) (2019.3)
Requirement already satisfied: python-dateutil>=2.7.3 in /opt/conda/envs/python35-paddle120-env/lib/python3.7/site-packages (from pandas>=0.25->statsmodels) (2.8.2)
Requirement already satisfied: six in /opt/conda/envs/python35-paddle120-env/lib/python3.7/site-packages (from patsy>=0.5.2->statsmodels) (1.16.0)

[notice] A new release of pip available: 22.1.2 -> 23.0.1
[notice] To update, run: pip install --upgrade pip
from statsmodels.stats.outliers_influence import variance_inflation_factor #多重共线性方差膨胀因子

#多重共线性
new_numerical=['V0', 'V2', 'V3', 'V4', 'V5', 'V6', 'V10','V11', 
                         'V13', 'V15', 'V16', 'V18', 'V19', 'V20', 'V22','V24','V30', 'V31', 'V37']
X=np.matrix(train_data_scaler[new_numerical])
VIF_list=[variance_inflation_factor(X, i) for i in range(X.shape[1])]
VIF_list
[216.73387180903222,
 114.38118723828812,
 27.863778129686356,
 201.96436579080174,
 78.93722825798903,
 151.06983667656212,
 14.519604941508451,
 82.69750284665385,
 28.479378440614585,
 27.759176471505945,
 526.6483470743831,
 23.50166642638334,
 19.920315849901424,
 24.640481765008683,
 11.816055964845381,
 4.958208708452915,
 37.09877416736591,
 298.26442986612767,
 47.854002539887034]

2.2.3 PCA处理降维

from sklearn.decomposition import PCA   #主成分分析法

#PCA方法降维
#保持90%的信息
pca = PCA(n_components=0.9)
new_train_pca_90 = pca.fit_transform(train_data_scaler.iloc[:,0:-1])
new_test_pca_90 = pca.transform(test_data_scaler)
new_train_pca_90 = pd.DataFrame(new_train_pca_90)
new_test_pca_90 = pd.DataFrame(new_test_pca_90)
new_train_pca_90['target'] = train_data_scaler['target']
new_train_pca_90.describe()
.dataframe tbody tr th:only-of-type { vertical-align: middle; } .dataframe tbody tr th { vertical-align: top; } .dataframe thead th { text-align: right; }
0 1 2 3 4 5 6 7 8 9 10 11 12 13 14 15 target
count 2.886000e+03 2886.000000 2.886000e+03 2.886000e+03 2.886000e+03 2.886000e+03 2.886000e+03 2.886000e+03 2.886000e+03 2.886000e+03 2.886000e+03 2.886000e+03 2886.000000 2.886000e+03 2.886000e+03 2.886000e+03 2884.000000
mean 2.954440e-17 0.000000 3.200643e-17 4.924066e-18 7.139896e-17 -2.585135e-17 7.878506e-17 -5.170269e-17 -9.848132e-17 1.218706e-16 -7.016794e-17 1.181776e-16 0.000000 -3.446846e-17 -3.446846e-17 8.863319e-17 0.127274
std 3.998976e-01 0.350024 2.938631e-01 2.728023e-01 2.077128e-01 1.951842e-01 1.877104e-01 1.607670e-01 1.512707e-01 1.443772e-01 1.368790e-01 1.286192e-01 0.119330 1.149758e-01 1.133507e-01 1.019259e-01 0.983462
min -1.071795e+00 -0.942948 -9.948314e-01 -7.103087e-01 -7.703987e-01 -5.340294e-01 -5.993766e-01 -5.870755e-01 -6.282818e-01 -4.902583e-01 -6.341045e-01 -5.906753e-01 -0.417515 -4.310613e-01 -4.170535e-01 -3.601627e-01 -3.044000
25% -2.804085e-01 -0.261373 -2.090797e-01 -1.945196e-01 -1.315620e-01 -1.264097e-01 -1.236360e-01 -1.016452e-01 -9.662098e-02 -9.297088e-02 -8.202809e-02 -7.721868e-02 -0.071400 -7.474073e-02 -7.709743e-02 -6.603914e-02 -0.348500
50% -1.417104e-02 -0.012772 2.112166e-02 -2.337401e-02 -5.122797e-03 -1.355336e-02 -1.747870e-04 -4.656359e-03 2.572054e-03 -1.479172e-03 7.286444e-03 -5.745946e-03 -0.004141 1.054915e-03 -1.758387e-03 -7.533392e-04 0.313000
75% 2.287306e-01 0.231772 2.069571e-01 1.657590e-01 1.281660e-01 9.993122e-02 1.272081e-01 9.657222e-02 1.002626e-01 9.059634e-02 8.833765e-02 7.148033e-02 0.067862 7.574868e-02 7.116829e-02 6.357449e-02 0.794250
max 1.597730e+00 1.382802 1.010250e+00 1.448007e+00 1.034061e+00 1.358962e+00 6.191589e-01 7.370089e-01 6.449125e-01 5.839586e-01 6.405187e-01 6.780732e-01 0.515612 4.978126e-01 4.673189e-01 4.570870e-01 2.538000
train_data_scaler.describe()
.dataframe tbody tr th:only-of-type { vertical-align: middle; } .dataframe tbody tr th { vertical-align: top; } .dataframe thead th { text-align: right; }
V0 V1 V2 V3 V4 V5 V6 V7 V8 V9 ... V29 V30 V31 V32 V33 V34 V35 V36 V37 target
count 2886.000000 2886.000000 2886.000000 2886.000000 2886.000000 2886.000000 2886.000000 2886.000000 2886.000000 2886.000000 ... 2886.000000 2886.000000 2886.000000 2886.000000 2886.000000 2886.000000 2886.000000 2886.000000 2886.000000 2884.000000
mean 0.690633 0.735633 0.593844 0.606212 0.639787 0.607649 0.735477 0.741354 0.702053 0.821897 ... 0.401631 0.634466 0.760495 0.632231 0.459302 0.484489 0.734944 0.336235 0.527608 0.127274
std 0.143740 0.133703 0.145844 0.151311 0.119504 0.193887 0.141896 0.137154 0.129098 0.108362 ... 0.141594 0.124279 0.110938 0.139037 0.099799 0.101365 0.122840 0.123663 0.153192 0.983462
min 0.000000 0.000000 0.000000 0.000000 0.000000 0.000000 0.000000 0.000000 0.000000 0.000000 ... 0.000000 0.000000 0.000000 0.000000 0.000000 0.000000 0.000000 0.000000 0.000000 -3.044000
25% 0.626239 0.695703 0.497759 0.515087 0.586328 0.497566 0.659249 0.682314 0.653489 0.794789 ... 0.300053 0.587132 0.722593 0.565757 0.409037 0.454490 0.685279 0.279792 0.427036 -0.348500
50% 0.727153 0.766335 0.609155 0.609855 0.652873 0.642456 0.767192 0.774189 0.728557 0.846181 ... 0.385611 0.633894 0.782330 0.634770 0.454518 0.499949 0.755580 0.349860 0.519457 0.313000
75% 0.783922 0.812642 0.694422 0.714096 0.712152 0.759266 0.835690 0.837030 0.781029 0.846181 ... 0.488121 0.694136 0.824949 0.714950 0.504261 0.511365 0.785260 0.414447 0.621870 0.794250
max 1.000000 1.000000 1.000000 1.000000 1.000000 1.000000 1.000000 1.000000 1.000000 1.000000 ... 1.000000 1.000000 1.000000 1.000000 1.000000 1.000000 1.000000 1.000000 1.000000 2.538000

8 rows × 39 columns

#PCA方法降维
#保留16个主成分
pca = PCA(n_components=0.95)
new_train_pca_16 = pca.fit_transform(train_data_scaler.iloc[:,0:-1])
new_test_pca_16 = pca.transform(test_data_scaler)
new_train_pca_16 = pd.DataFrame(new_train_pca_16)
new_test_pca_16 = pd.DataFrame(new_test_pca_16)
new_train_pca_16['target'] = train_data_scaler['target']
new_train_pca_16.describe()
.dataframe tbody tr th:only-of-type { vertical-align: middle; } .dataframe tbody tr th { vertical-align: top; } .dataframe thead th { text-align: right; }
0 1 2 3 4 5 6 7 8 9 ... 12 13 14 15 16 17 18 19 20 target
count 2.886000e+03 2886.000000 2.886000e+03 2.886000e+03 2.886000e+03 2.886000e+03 2.886000e+03 2.886000e+03 2.886000e+03 2.886000e+03 ... 2886.000000 2.886000e+03 2.886000e+03 2.886000e+03 2.886000e+03 2.886000e+03 2.886000e+03 2.886000e+03 2.886000e+03 2884.000000
mean 2.954440e-17 0.000000 3.200643e-17 4.924066e-18 7.139896e-17 -2.585135e-17 7.878506e-17 -5.170269e-17 -9.848132e-17 1.218706e-16 ... 0.000000 -3.446846e-17 -3.446846e-17 8.863319e-17 4.493210e-17 1.107915e-17 -1.908076e-17 7.293773e-17 -1.224861e-16 0.127274
std 3.998976e-01 0.350024 2.938631e-01 2.728023e-01 2.077128e-01 1.951842e-01 1.877104e-01 1.607670e-01 1.512707e-01 1.443772e-01 ... 0.119330 1.149758e-01 1.133507e-01 1.019259e-01 9.617307e-02 9.205940e-02 8.423171e-02 8.295263e-02 7.696785e-02 0.983462
min -1.071795e+00 -0.942948 -9.948314e-01 -7.103087e-01 -7.703987e-01 -5.340294e-01 -5.993766e-01 -5.870755e-01 -6.282818e-01 -4.902583e-01 ... -0.417515 -4.310613e-01 -4.170535e-01 -3.601627e-01 -3.432530e-01 -3.530609e-01 -3.908328e-01 -3.089560e-01 -2.867812e-01 -3.044000
25% -2.804085e-01 -0.261373 -2.090797e-01 -1.945196e-01 -1.315620e-01 -1.264097e-01 -1.236360e-01 -1.016452e-01 -9.662098e-02 -9.297088e-02 ... -0.071400 -7.474073e-02 -7.709743e-02 -6.603914e-02 -6.064846e-02 -6.247177e-02 -5.357475e-02 -5.279870e-02 -4.930849e-02 -0.348500
50% -1.417104e-02 -0.012772 2.112166e-02 -2.337401e-02 -5.122797e-03 -1.355336e-02 -1.747870e-04 -4.656359e-03 2.572054e-03 -1.479172e-03 ... -0.004141 1.054915e-03 -1.758387e-03 -7.533392e-04 -4.559279e-03 -2.317781e-03 -3.034317e-04 3.391130e-03 -1.703944e-03 0.313000
75% 2.287306e-01 0.231772 2.069571e-01 1.657590e-01 1.281660e-01 9.993122e-02 1.272081e-01 9.657222e-02 1.002626e-01 9.059634e-02 ... 0.067862 7.574868e-02 7.116829e-02 6.357449e-02 5.732624e-02 6.139602e-02 5.068802e-02 5.084688e-02 4.693391e-02 0.794250
max 1.597730e+00 1.382802 1.010250e+00 1.448007e+00 1.034061e+00 1.358962e+00 6.191589e-01 7.370089e-01 6.449125e-01 5.839586e-01 ... 0.515612 4.978126e-01 4.673189e-01 4.570870e-01 5.153325e-01 3.556862e-01 4.709891e-01 3.677911e-01 3.663361e-01 2.538000

8 rows × 22 columns

3.模型训练

3.1 回归及相关模型

## 导入相关库
from sklearn.linear_model import LinearRegression  #线性回归
from sklearn.neighbors import KNeighborsRegressor  #K近邻回归
from sklearn.tree import DecisionTreeRegressor     #决策树回归
from sklearn.ensemble import RandomForestRegressor #随机森林回归
from sklearn.svm import SVR  #支持向量回归
import lightgbm as lgb #lightGbm模型
from sklearn.ensemble import GradientBoostingRegressor

from sklearn.model_selection import train_test_split # 切分数据
from sklearn.metrics import mean_squared_error #评价指标

from sklearn.model_selection import learning_curve
from sklearn.model_selection import ShuffleSplit

## 切分训练数据和线下验证数据

#采用 pca 保留16维特征的数据
new_train_pca_16 = new_train_pca_16.fillna(0)
train = new_train_pca_16[new_test_pca_16.columns]
target = new_train_pca_16['target']

# 切分数据 训练数据80% 验证数据20%
train_data,test_data,train_target,test_target=train_test_split(train,target,test_size=0.2,random_state=0)

3.1.1 多元线性回归模型

clf = LinearRegression()
clf.fit(train_data, train_target)
score = mean_squared_error(test_target, clf.predict(test_data))
print("LinearRegression:   ", score)

train_score = []
test_score = []

# 给予不同的数据量,查看模型的学习效果
for i in range(10, len(train_data)+1, 10):
    lin_reg = LinearRegression()
    lin_reg.fit(train_data[:i], train_target[:i])
    # LinearRegression().fit(X_train[:i], y_train[:i])
    
    # 查看模型的预测情况:两种,模型基于训练数据集预测的情况(可以理解为模型拟合训练数据集的情况),模型基于测试数据集预测的情况
    # 此处使用 lin_reg.predict(X_train[:i]),为训练模型的全部数据集
    y_train_predict = lin_reg.predict(train_data[:i])
    train_score.append(mean_squared_error(train_target[:i], y_train_predict))
    
    y_test_predict = lin_reg.predict(test_data)
    test_score.append(mean_squared_error(test_target, y_test_predict))
    
# np.sqrt(train_score):将列表 train_score 中的数开平方
plt.plot([i for i in range(1, len(train_score)+1)], train_score, label='train')
plt.plot([i for i in range(1, len(test_score)+1)], test_score, label='test')

# plt.legend():显示图例(如图形的 label);
plt.legend()
plt.show()
LinearRegression:    0.2642337917628173



定义绘制模型学习曲线函数

def plot_learning_curve(estimator, title, X, y, ylim=None, cv=None,
                        n_jobs=1, train_sizes=np.linspace(.1, 1.0, 5)):
    plt.figure()
    plt.title(title)
    if ylim is not None:
        plt.ylim(*ylim)
    plt.xlabel("Training examples")
    plt.ylabel("Score")
    train_sizes, train_scores, test_scores = learning_curve(
        estimator, X, y, cv=cv, n_jobs=n_jobs, train_sizes=train_sizes)
    train_scores_mean = np.mean(train_scores, axis=1)
    train_scores_std = np.std(train_scores, axis=1)
    test_scores_mean = np.mean(test_scores, axis=1)
    test_scores_std = np.std(test_scores, axis=1)
    
    print(train_scores_mean)
    print(test_scores_mean)
    
    plt.grid()
 
    plt.fill_between(train_sizes, train_scores_mean - train_scores_std,
                     train_scores_mean + train_scores_std, alpha=0.1,
                     color="r")
    plt.fill_between(train_sizes, test_scores_mean - test_scores_std,
                     test_scores_mean + test_scores_std, alpha=0.1, color="g")
    plt.plot(train_sizes, train_scores_mean, 'o-', color="r",
             label="Training score")
    plt.plot(train_sizes, test_scores_mean, 'o-', color="g",
             label="Cross-validation score")
 
    plt.legend(loc="best")
    return plt
def plot_learning_curve_old(algo, X_train, X_test, y_train, y_test):
    """绘制学习曲线:只需要传入算法(或实例对象)、X_train、X_test、y_train、y_test"""
    """当使用该函数时传入算法,该算法的变量要进行实例化,如:PolynomialRegression(degree=2),变量 degree 要进行实例化"""
    train_score = []
    test_score = []
    for i in range(10, len(X_train)+1, 10):
        algo.fit(X_train[:i], y_train[:i])
        
        y_train_predict = algo.predict(X_train[:i])
        train_score.append(mean_squared_error(y_train[:i], y_train_predict))
    
        y_test_predict = algo.predict(X_test)
        test_score.append(mean_squared_error(y_test, y_test_predict))
    
    plt.plot([i for i in range(1, len(train_score)+1)],
            train_score, label="train")
    plt.plot([i for i in range(1, len(test_score)+1)],
            test_score, label="test")
    
    plt.legend()
    plt.show()
# plot_learning_curve_old(LinearRegression(), train_data, test_data, train_target, test_target)
# 线性回归模型学习曲线
X = train_data.values
y = train_target.values
 
# 图一
title = r"LinearRegression"
cv = ShuffleSplit(n_splits=100, test_size=0.2, random_state=0)
estimator = LinearRegression()    #建模
plot_learning_curve(estimator, title, X, y, ylim=(0.5, 0.8), cv=cv, n_jobs=1)

[0.70183463 0.66761103 0.66101945 0.65732898 0.65360375]
[0.57364886 0.61882339 0.62809368 0.63012866 0.63158596]





<module 'matplotlib.pyplot' from '/opt/conda/envs/python35-paddle120-env/lib/python3.7/site-packages/matplotlib/pyplot.py'>




3.1.2 KNN近邻回归

for i in range(3,10):
    clf = KNeighborsRegressor(n_neighbors=i) # 最近三个
    clf.fit(train_data, train_target)
    score = mean_squared_error(test_target, clf.predict(test_data))
    print("KNeighborsRegressor:   ", score)

KNeighborsRegressor:    0.27619208861976163
KNeighborsRegressor:    0.2597627823313149
KNeighborsRegressor:    0.2628212724567474
KNeighborsRegressor:    0.26670982271241833
KNeighborsRegressor:    0.2659603905091448
KNeighborsRegressor:    0.26353694644788067
KNeighborsRegressor:    0.2673470579477979
# plot_learning_curve_old(KNeighborsRegressor(n_neighbors=5) , train_data, test_data, train_target, test_target)
# 绘制K近邻回归学习曲线
X = train_data.values
y = train_target.values
 
# K近邻回归
title = r"KNeighborsRegressor"
cv = ShuffleSplit(n_splits=100, test_size=0.2, random_state=0)

estimator = KNeighborsRegressor(n_neighbors=8)    #建模
plot_learning_curve(estimator, title, X, y, ylim=(0.3, 0.9), cv=cv, n_jobs=1)
[0.61581146 0.68763995 0.71414969 0.73084172 0.73976273]
[0.50369207 0.58753672 0.61969929 0.64062459 0.6560054 ]





<module 'matplotlib.pyplot' from '/opt/conda/envs/python35-paddle120-env/lib/python3.7/site-packages/matplotlib/pyplot.py'>




3.1.3决策树回归

clf = DecisionTreeRegressor() 
clf.fit(train_data, train_target)
score = mean_squared_error(test_target, clf.predict(test_data))
print("DecisionTreeRegressor:   ", score)
DecisionTreeRegressor:    0.6405298823529413
# plot_learning_curve_old(DecisionTreeRegressor(), train_data, test_data, train_target, test_target)
X = train_data.values
y = train_target.values
 
# 决策树回归
title = r"DecisionTreeRegressor"
cv = ShuffleSplit(n_splits=100, test_size=0.2, random_state=0)

estimator = DecisionTreeRegressor()    #建模
plot_learning_curve(estimator, title, X, y, ylim=(0.1, 1.3), cv=cv, n_jobs=1)
[1. 1. 1. 1. 1.]
[0.11833987 0.22982731 0.2797608  0.30950084 0.32628853]





<module 'matplotlib.pyplot' from '/opt/conda/envs/python35-paddle120-env/lib/python3.7/site-packages/matplotlib/pyplot.py'>




3.1.4 随机森林回归

clf = RandomForestRegressor(n_estimators=200) # 200棵树模型
clf.fit(train_data, train_target)
score = mean_squared_error(test_target, clf.predict(test_data))
print("RandomForestRegressor:   ", score)
# plot_learning_curve_old(RandomForestRegressor(n_estimators=200), train_data, test_data, train_target, test_target)
RandomForestRegressor:    0.24087959640588236
X = train_data.values
y = train_target.values
 
# 随机森林
title = r"RandomForestRegressor"
cv = ShuffleSplit(n_splits=100, test_size=0.2, random_state=0)

estimator = RandomForestRegressor(n_estimators=200)    #建模
plot_learning_curve(estimator, title, X, y, ylim=(0.4, 1.0), cv=cv, n_jobs=1)
[0.93619796 0.94798334 0.95197393 0.95415054 0.95570763]
[0.53953995 0.61531165 0.64366926 0.65941678 0.67319725]





<module 'matplotlib.pyplot' from '/opt/conda/envs/python35-paddle120-env/lib/python3.7/site-packages/matplotlib/pyplot.py'>

3.1.5 Gradient Boosting

from sklearn.ensemble import GradientBoostingRegressor

myGBR = GradientBoostingRegressor(alpha=0.9, criterion='friedman_mse', init=None,
                                  learning_rate=0.03, loss='huber', max_depth=14,
                                  max_features='sqrt', max_leaf_nodes=None,
                                  min_impurity_decrease=0.0, min_impurity_split=None,
                                  min_samples_leaf=10, min_samples_split=40,
                                  min_weight_fraction_leaf=0.0, n_estimators=10,
                                  warm_start=False)
# 参数已删除 presort=True, random_state=10, subsample=0.8, verbose=0,

myGBR.fit(train_data, train_target)
score = mean_squared_error(test_target, clf.predict(test_data))
print("GradientBoostingRegressor:   ", score)


myGBR = GradientBoostingRegressor(alpha=0.9, criterion='friedman_mse', init=None,
                                  learning_rate=0.03, loss='huber', max_depth=14,
                                  max_features='sqrt', max_leaf_nodes=None,
                                  min_impurity_decrease=0.0, min_impurity_split=None,
                                  min_samples_leaf=10, min_samples_split=40,
                                  min_weight_fraction_leaf=0.0, n_estimators=10,
                                  warm_start=False)
#为了快速展示n_estimators设置较小,实战中请按需设置

# plot_learning_curve_old(myGBR, train_data, test_data, train_target, test_target)

GradientBoostingRegressor:    0.906640574789251
X = train_data.values
y = train_target.values
 
# GradientBoosting
title = r"GradientBoostingRegressor"
cv = ShuffleSplit(n_splits=10, test_size=0.2, random_state=0)

estimator = GradientBoostingRegressor(alpha=0.9, criterion='friedman_mse', init=None,
                                  learning_rate=0.03, loss='huber', max_depth=14,
                                  max_features='sqrt', max_leaf_nodes=None,
                                  min_impurity_decrease=0.0, min_impurity_split=None,
                                  min_samples_leaf=10, min_samples_split=40,
                                  min_weight_fraction_leaf=0.0, n_estimators=10,
                                  warm_start=False)  #建模

plot_learning_curve(estimator, title, X, y, ylim=(0.4, 1.0), cv=cv, n_jobs=1)

#为了快速展示n_estimators设置较小,实战中请按需设置

3.1.6 lightgbm回归

# lgb回归模型
clf = lgb.LGBMRegressor(
        learning_rate=0.01,
        max_depth=-1,
        n_estimators=10,
        boosting_type='gbdt',
        random_state=2019,
        objective='regression',
    )
# #为了快速展示n_estimators设置较小,实战中请按需设置
# 训练模型
clf.fit(
        X=train_data, y=train_target,
        eval_metric='MSE',
        verbose=50
    )

score = mean_squared_error(test_target, clf.predict(test_data))
print("lightGbm:   ", score)
lightGbm:    0.906640574789251
X = train_data.values
y = train_target.values
 
# LGBM
title = r"LGBMRegressor"
cv = ShuffleSplit(n_splits=10, test_size=0.2, random_state=0)

estimator = lgb.LGBMRegressor(
    learning_rate=0.01,
    max_depth=-1,
    n_estimators=10,
    boosting_type='gbdt',
    random_state=2019,
    objective='regression'
    )    #建模

plot_learning_curve(estimator, title, X, y, ylim=(0.4, 1.0), cv=cv, n_jobs=1)

#为了快速展示n_estimators设置较小,实战中请按需设置

4.篇中总结

在工业蒸汽量预测上篇中,主要讲解了数据探索性分析:查看变量间相关性以及找出关键变量;数据特征工程对数据精进:异常值处理、归一化处理以及特征降维;在进行归回模型训练涉及主流ML模型:决策树、随机森林,lightgbm等。下一篇中将着重讲解模型验证、特征优化、模型融合等。

参考链接:tianchi.aliyun.com/course/278/…

本文正在参加 人工智能创作者扶持计划 ”