Java数据结构——数组

339 阅读3分钟

二. 基础数据结构

2.1 数组

概述

定义

在计算机科学中,数组是由一组元素(值或变量)组成的数据结构,每个元素有至少一个索引或键来标识

In computer science, an array is a data structure consisting of a collection of elements (values or variables), each identified by at least one array index or key

因为数组内的元素是连续存储的,所以数组中元素的地址,可以通过其索引计算出来,例如:

int[] array = {1,2,3,4,5}

知道了数组的数据起始地址 BaseAddressBaseAddress,就可以由公式 BaseAddress+isizeBaseAddress + i * size 计算出索引 ii 元素的地址

  • ii 即索引,在 Java、C 等语言都是从 0 开始
  • sizesize 是每个元素占用字节,例如 intint44doubledouble88

小测试

byte[] array = {1,2,3,4,5}

已知 array 的数据的起始地址是 0x7138f94c8,那么元素 3 的地址是什么?

答:0x7138f94c8 + 2 * 1 = 0x7138f94ca

空间占用

Java 中数组结构为

  • 8 字节 markword
  • 4 字节 class 指针(压缩 class 指针的情况)
  • 4 字节 数组大小(决定了数组最大容量是 2322^{32}
  • 数组元素 + 对齐字节(java 中所有对象大小都是 8 字节的整数倍[^12],不足的要用对齐字节补足)

例如

int[] array = {1, 2, 3, 4, 5};

的大小为 40 个字节,组成如下

8 + 4 + 4 + 5*4 + 4(alignment)

随机访问性能

即根据索引查找元素,时间复杂度是 O(1)O(1)

动态数组

java 版本

public class DynamicArray implements Iterable<Integer> {
    private int size = 0; // 逻辑大小
    private int capacity = 8; // 容量
    private int[] array = {};


    /**
     * 向最后位置 [size] 添加元素
     *
     * @param element 待添加元素
     */
    public void addLast(int element) {
        add(size, element);
    }

    /**
     * 向 [0 .. size] 位置添加元素
     *
     * @param index   索引位置
     * @param element 待添加元素
     */
    public void add(int index, int element) {
        checkAndGrow();

        // 添加逻辑
        if (index >= 0 && index < size) {
            // 向后挪动, 空出待插入位置
            System.arraycopy(array, index,
                    array, index + 1, size - index);
        }
        array[index] = element;
        size++;
    }

    private void checkAndGrow() {
        // 容量检查
        if (size == 0) {
            array = new int[capacity];
        } else if (size == capacity) {
            // 进行扩容, 1.5 1.618 2
            capacity += capacity >> 1;
            int[] newArray = new int[capacity];
            System.arraycopy(array, 0,
                    newArray, 0, size);
            array = newArray;
        }
    }

    /**
     * 从 [0 .. size) 范围删除元素
     *
     * @param index 索引位置
     * @return 被删除元素
     */
    public int remove(int index) { // [0..size)
        int removed = array[index];
        if (index < size - 1) {
            // 向前挪动
            System.arraycopy(array, index + 1,
                    array, index, size - index - 1);
        }
        size--;
        return removed;
    }


    /**
     * 查询元素
     *
     * @param index 索引位置, 在 [0..size) 区间内
     * @return 该索引位置的元素
     */
    public int get(int index) {
        return array[index];
    }

    /**
     * 遍历方法1
     *
     * @param consumer 遍历要执行的操作, 入参: 每个元素
     */
    public void foreach(Consumer<Integer> consumer) {
        for (int i = 0; i < size; i++) {
            // 提供 array[i]
            // 返回 void
            consumer.accept(array[i]);
        }
    }

    /**
     * 遍历方法2 - 迭代器遍历
     */
    @Override
    public Iterator<Integer> iterator() {
        return new Iterator<Integer>() {
            int i = 0;

            @Override
            public boolean hasNext() { // 有没有下一个元素
                return i < size;
            }

            @Override
            public Integer next() { // 返回当前元素,并移动到下一个元素
                return array[i++];
            }
        };
    }

    /**
     * 遍历方法3 - stream 遍历
     *
     * @return stream 流
     */
    public IntStream stream() {
        return IntStream.of(Arrays.copyOfRange(array, 0, size));
    }
}
  • 这些方法实现,都简化了 index 的有效性判断,假设输入的 index 都是合法的

插入或删除性能

头部位置,时间复杂度是 O(n)O(n)

中间位置,时间复杂度是 O(n)O(n)

尾部位置,时间复杂度是 O(1)O(1)(均摊来说)

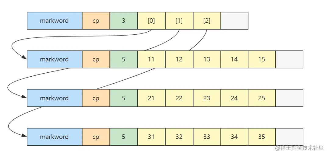
二维数组

int[][] array = {
    {11, 12, 13, 14, 15},
    {21, 22, 23, 24, 25},
    {31, 32, 33, 34, 35},
};

内存图如下

image.png

  • 二维数组占 32 个字节,其中 array[0],array[1],array[2] 三个元素分别保存了指向三个一维数组的引用

  • 三个一维数组各占 40 个字节

  • 它们在内层布局上是连续

更一般的,对一个二维数组 Array[m][n]Array[m][n]

  • mm 是外层数组的长度,可以看作 row 行
  • nn 是内层数组的长度,可以看作 column 列
  • 当访问 Array[i][j]Array[i][j]0i<m,0j<n0\leq i \lt m, 0\leq j \lt n时,就相当于
    • 先找到第 ii 个内层数组(行)
    • 再找到此内层数组中第 jj 个元素(列)

小测试

Java 环境下(不考虑类指针和引用压缩,此为默认情况),有下面的二维数组

byte[][] array = {
    {11, 12, 13, 14, 15},
    {21, 22, 23, 24, 25},
    {31, 32, 33, 34, 35},
};

已知 array 对象起始地址是 0x1000,那么 23 这个元素的地址是什么?

答:

  • 起始地址 0x1000
  • 外层数组大小:16字节对象头 + 3元素 * 每个引用4字节 + 4 对齐字节 = 32 = 0x20
  • 第一个内层数组大小:16字节对象头 + 5元素 * 每个byte1字节 + 3 对齐字节 = 24 = 0x18
  • 第二个内层数组,16字节对象头 = 0x10,待查找元素索引为 2
  • 最后结果 = 0x1000 + 0x20 + 0x18 + 0x10 + 2*1 = 0x104a

局部性原理

这里只讨论空间局部性

  • cpu 读取内存(速度慢)数据后,会将其放入高速缓存(速度快)当中,如果后来的计算再用到此数据,在缓存中能读到的话,就不必读内存了
  • 缓存的最小存储单位是缓存行(cache line),一般是 64 bytes,一次读的数据少了不划算啊,因此最少读 64 bytes 填满一个缓存行,因此读入某个数据时也会读取其临近的数据,这就是所谓空间局部性

对效率的影响

比较下面 ij 和 ji 两个方法的执行效率

int rows = 1000000;
int columns = 14;
int[][] a = new int[rows][columns];

StopWatch sw = new StopWatch();
sw.start("ij");
ij(a, rows, columns);
sw.stop();
sw.start("ji");
ji(a, rows, columns);
sw.stop();
System.out.println(sw.prettyPrint());

ij 方法

public static void ij(int[][] a, int rows, int columns) {
    long sum = 0L;
    for (int i = 0; i < rows; i++) {
        for (int j = 0; j < columns; j++) {
            sum += a[i][j];
        }
    }
    System.out.println(sum);
}

ji 方法

public static void ji(int[][] a, int rows, int columns) {
    long sum = 0L;
    for (int j = 0; j < columns; j++) {
        for (int i = 0; i < rows; i++) {
            sum += a[i][j];
        }
    }
    System.out.println(sum);
}

执行结果

0
0
StopWatch '': running time = 96283300 ns
---------------------------------------------
ns         %     Task name
---------------------------------------------
016196200  017%  ij
080087100  083%  ji

可以看到 ij 的效率比 ji 快很多,为什么呢?

  • 缓存是有限的,当新数据来了后,一些旧的缓存行数据就会被覆盖
  • 如果不能充分利用缓存的数据,就会造成效率低下

以 ji 执行为例,第一次内循环要读入 [0,0][0,0] 这条数据,由于局部性原理,读入 [0,0][0,0] 的同时也读入了 [0,1]...[0,13][0,1] ... [0,13],如图所示

image.png

但很遗憾,第二次内循环要的是 [1,0][1,0] 这条数据,缓存中没有,于是再读入了下图的数据

image.png

这显然是一种浪费,因为 [0,1]...[0,13][0,1] ... [0,13] 包括 [1,1]...[1,13][1,1] ... [1,13] 这些数据虽然读入了缓存,却没有及时用上,而缓存的大小是有限的,等执行到第九次内循环时

image.png

缓存的第一行数据已经被新的数据 [8,0]...[8,13][8,0] ... [8,13] 覆盖掉了,以后如果再想读,比如 [0,1][0,1],又得到内存去读了

同理可以分析 ij 函数则能充分利用局部性原理加载到的缓存数据

举一反三

  1. I/O 读写时同样可以体现局部性原理

  2. 数组可以充分利用局部性原理,那么链表呢?

    答:链表不行,因为链表的元素并非相邻存储

越界检查

java 中对数组元素的读写都有越界检查,类似于下面的代码

bool is_within_bounds(int index) const        
{ 
    return 0 <= index && index < length(); 
}
  • 代码位置:openjdk\src\hotspot\share\oops\arrayOop.hpp

只不过此检查代码,不需要由程序员自己来调用,JVM 会帮我们调用