06、Vue.js

190 阅读10分钟

06、Vue.js

一、Vue.js简介

1、框架

任何编程语言在最初的时候都是没有框架的,后来随着在实际开发过程中不断总结**『经验』,积累『最佳实践』,慢慢的人们发现很多『特定场景』下的『特定问题』总是可以『套用固定解决方案』**。

于是有人把成熟的**『固定解决方案』收集起来,整合在一起,就成了『框架』**。

在使用框架的过程中,我们往往只需要告诉框架**『做什么(声明)』,而不需要关心框架『怎么做(编程)』**。

对于Java程序来说,我们使用框架就是导入那些封装了**『固定解决方案』的jar包,然后通过『配置文件』**告诉框架做什么,就能够大大简化编码,提高开发效率。我们使用过的junit其实就是一款单元测试框架。

而对于JavaScript程序来说,我们使用框架就是导入那些封装了**『固定解决方案』『js文件』**,然后在框架的基础上编码。

用洗衣服来类比框架:

典型应用场景:洗衣服

输入数据:衣服、洗衣液、水

不使用框架:手洗

使用框架:使用洗衣机,对人来说,只需要按键,具体操作是洗衣机完成的。人只是告诉洗衣机做什么,具体的操作是洗衣机完成的。

实际开发中使用框架时,我们也主要是告诉框架要做什么,具体操作是框架完成的。

2、Vue.js

Vue.js的作者

在为AngularJS工作之后,Vue的作者尤雨溪开Vue.js。他声称自己的思路是提取Angular中自己喜欢的部分,构建出一款相当轻量的框架。

116ed3928f514045a52753dd940459fb-20230304221505082.png

Vue最早发布于2014年2月。作者在Hacker News、Echo JS与 Reddit的JavaScript版块发布了最早的版本。一天之内,Vue 就登上了这三个网站的首页。

Vue是Github上最受欢迎的开源项目之一。同时,在JavaScript框架/函数库中, Vue所获得的星标数已超过React,并高于Backbone.js、Angular 2、jQuery等项目。

Vue.js的官网介绍

Vue (读音 /vjuː/,类似于view) 是一套用于构建用户界面的渐进式框架。与其它大型框架不同的是,Vue 被设计为可以自底向上逐层应用。Vue 的核心库只关注视图层,不仅易于上手,还便于与第三方库或既有项目整合。另一方面,当与现代化的工具链 (opens new window)以及各种支持类库 (opens new window)结合使用时,Vue 也完全能够为复杂的单页应用提供驱动。

官网地址:cn.vuejs.org/

二、准备Vue.js环境

1、开发中的最佳实践

『最佳实践』是实际开发中,针对特定问题提炼出来的最好的解决方案。把『最佳实践』抽取出来,封装到各自编程语言的程序包中,就是框架的基础。

  • Java语言的程序包:jar包
  • JavaScript语言的程序包:外部js文件

对于Java程序来说,框架=jar包+配置文件。对于Vue来说,导入Vue的外部js文件就能够使用Vue框架了。

2、Vue框架的js文件获取

官网提供的下载地址:cdn.jsdelivr.net/npm/vue/dis…

3、本地创建vue.js文件

第一步:在HBuilderX中创建工程

第二步:在工程目录下创建script目录用来存放vue.js文件

第三步:创建空vue.js文件

045639ed705048b9b8f03b753b5e7420-20230304221504271.png

第四步:将官网提供的vue.js文件的内容复制粘贴到本地vue.js文件中

4、创建HTML文档并引入vue.js

ccbaf536bea64805bd9df827b1c992aa-20230304221504795.png

<!DOCTYPE html>
<html>
    <head>
        <meta charset="utf-8">
        <title></title>
    </head>
    <body>
    </body>
    <script src="/pro03-vue/script/vue.js" type="text/javascript" charset="utf-8"></script>
    <script type="text/javascript">

    </script>
</html>

三、Vue.js基本语法:声明式渲染

1、概念

声明式

**『声明式』是相对于『编程式』**而言的。

  • 声明式:告诉框架做什么,具体操作由框架完成
  • 编程式:自己编写代码完成具体操作

渲染

6cf80830fd6849c3803d175e8c0f09e8-20230304221504535.png

上图含义解释:

  • 蓝色方框:HTML标签
  • 红色圆形:动态、尚未确定的数据
  • 蓝色圆形:经过程序运算以后,计算得到的具体的,可以直接在页面上显示的数据、
  • 渲染:程序计算动态数据得到具体数据的过程

2、demo

HTML代码

        <!-- 使用{{}}格式,指定要被渲染的数据 -->
        <div id="app">{{message}}</div>

vue代码

// 1.创建一个JSON对象,作为new Vue时要使用的参数
var argumentJson = {

    // el用于指定Vue对象要关联的HTML元素。el就是element的缩写
    // 通过id属性值指定HTML元素时,语法格式是:#id
    "el":"#app",

    // data属性设置了Vue对象中保存的数据
    "data":{
        "message":"Hello Vue!"
    }
};

// 2.创建Vue对象,传入上面准备好的参数
var app = new Vue(argumentJson);

524cbdb416404c61b2a18a494024c378-20230304221542119.png

3、查看声明式渲染的响应式效果

7624b0777179445f995fe1ee75e283e3-20230304221542119.png

通过验证Vue对象的『响应式』效果,我们看到Vue对象和页面上的HTML标签确实是始终保持着关联的关系,同时看到Vue在背后确实是做了大量的工作。

四、Vue.js基本语法:绑定元素属性

1、基本语法

v-bind:HTML标签的原始属性名

2、demo

HTML代码

<div id="app">
    <!-- v-bind:value表示将value属性交给Vue来进行管理,也就是绑定到Vue对象 -->
    <!-- vueValue是一个用来渲染属性值的表达式,相当于标签体中加{{}}的表达式 -->
    <input type="text" v-bind:value="vueValue" />

    <!-- 同样的表达式,在标签体内通过{{}}告诉Vue这里需要渲染; -->
    <!-- 在HTML标签的属性中,通过v-bind:属性名="表达式"的方式告诉Vue这里要渲染 -->
    <p>{{vueValue}}</p>
</div>

Vue代码

// 创建Vue对象,挂载#app这个div标签
var app = new Vue({
    "el":"#app",
    "data":{
        "vueValue":"太阳当空照"
    }
});

3、小结

本质上,v-bind:属性名="表达式"它们都是用Vue对象来渲染页面。只不过:

  • 文本标签体:使用形式
  • 属性:使用v-bind:属性名="表达式"形式

五、Vue.js基本语法:双向数据绑定

1、提出问题

c790229389e340f49eab8870f77033e7-20230304221542191.png

而使用了双向绑定后,就可以实现:页面上数据被修改后,Vue对象中的数据属性也跟着被修改。

2、demo

HTML代码

<div id="app">
    <!-- v-bind:属性名 效果是从Vue对象渲染到页面 -->
    <!-- v-model:属性名 效果不仅是从Vue对象渲染到页面,而且能够在页面上数据修改后反向修改Vue对象中的数据属性 -->
    <input type="text" v-model:value="vueValue" />

    <p>{{vueValue}}</p>
</div>

Vue代码

// 创建Vue对象,挂载#app这个div标签
var app = new Vue({
    "el":"#app",
    "data":{
        "vueValue":"太阳当空照"
    }
});

页面效果

p标签内的数据能够和文本框中的数据实现同步修改:

d2ae678b4bb740808dc2c7d2d2627977-20230304221542069.png

3、去除前后空格

:value可以省略

<input type="text" v-model="vueValue" />

.trim修饰符

实际开发中,要考虑到用户在输入数据时,有可能会包含前后空格。而这些前后的空格对我们程序运行来说都是干扰因素,要去掉。在v-model后面加上.trim修饰符即可实现。

<input type="text" v-model.trim="vueValue" />

Vue会帮助我们在文本框失去焦点时自动去除前后空格。

六、Vue.js基本语法:条件渲染

根据Vue对象中,数据属性的值来判断是否对HTML页面内容进行渲染。

1、v-if

HTML代码

<div id="app">
    <h3>if</h3>
    <img v-if="flag" src="/pro03-vue/././images/one.jpg" />
    <img v-if="!flag" src="/pro03-vue/././images/two.jpg" />
</div>

Vue代码

        var app = new Vue({
            "el":"#app",
            "data":{
                "flag":true
            }
        });

2、v-if和v-else

HTML代码

<div id="app02">
    <h3>if/else</h3>
    <img v-if="flag" src="/pro03-vue/././images/one.jpg" />
    <img v-else="flag" src="/pro03-vue/././images/two.jpg" />
</div>

Vue代码

        var app02 = new Vue({
            "el":"#app02",
            "data":{
                "flag":true
            }
        });

3、v-show

HTML代码

<div id="app03">
    <h3>v-show</h3>
    <img v-show="flag" src="/pro03-vue/././images/mi.jpg" />
</div>

Vue代码

        var app03 = new Vue({
            "el":"#app03",
            "data":{
                "flag":true
            }
        });

七、Vue.js基本语法:列表渲染

1、迭代一个简单的数组

HTML代码

<div id="app01">
    <ul>
        <!-- 使用v-for语法遍历数组 -->
        <!-- v-for的值是语法格式是:引用数组元素的变量名 in Vue对象中的数组属性名 -->
        <!-- 在文本标签体中使用{{引用数组元素的变量名}}渲染每一个数组元素 -->
        <li v-for="fruit in fruitList">{{fruit}}</li>
    </ul>
</div>

Vue代码

var app01 = new Vue({
    "el":"#app01",
    "data":{
        "fruitList": [
            "apple",
            "banana",
            "orange",
            "grape",
            "dragonfruit"
        ]
    }
});

2、迭代一个对象数组

HTML代码

<div id="app">
    <table>
        <tr>
            <th>编号</th>
            <th>姓名</th>
            <th>年龄</th>
            <th>专业</th>
        </tr>
        <tr v-for="employee in employeeList">
            <td>{{employee.empId}}</td>
            <td>{{employee.empName}}</td>
            <td>{{employee.empAge}}</td>
            <td>{{employee.empSubject}}</td>
        </tr>
    </table>
</div>

Vue代码

var app = new Vue({
    "el":"#app",
    "data":{
        "employeeList":[
            {
                "empId":11,
                "empName":"tom",
                "empAge":111,
                "empSubject":"java"
            },
            {
                "empId":22,
                "empName":"jerry",
                "empAge":222,
                "empSubject":"php"
            },
            {
                "empId":33,
                "empName":"bob",
                "empAge":333,
                "empSubject":"python"
            }
        ]
    }
});

八、Vue.js基本语法:事件驱动

1、demo:字符串顺序反转

HTML代码

<div id="app">
    <p>{{message}}</p>

    <!-- v-on:事件类型="事件响应函数的函数名" -->
    <button v-on:click="reverseMessage">Click me,reverse message</button>
</div>

Vue代码

var app = new Vue({
    "el":"#app",
    "data":{
        "message":"Hello Vue!"                
    },
    "methods":{
        "reverseMessage":function(){
            this.message = this.message.split("").reverse().join("");
        }
    }
});

2、demo:获取鼠标移动时的坐标信息

HTML代码

<div id="app">
    <div id="area" v-on:mousemove="recordPosition"></div>
    <p id="showPosition">{{position}}</p>
</div>

Vue代码

var app = new Vue({
    "el":"#app",
    "data":{
        "position":"暂时没有获取到鼠标的位置信息"
    },
    "methods":{
        "recordPosition":function(event){
            this.position = event.clientX + " " + event.clientY;
        }
    }
});

九、Vue.js基本语法:侦听属性

1、提出需求

<div id="app">
    <p>尊姓:{{firstName}}</p>
    <p>大名:{{lastName}}</p>
    尊姓:<input type="text" v-model="firstName" /><br/>
    大名:<input type="text" v-model="lastName" /><br/>
    <p>全名:{{fullName}}</p>
</div>

在上面代码的基础上,我们希望firstName或lastName属性发生变化时,修改fullName属性。此时需要对firstName或lastName属性进行**『侦听』**。

具体来说,所谓**『侦听』**就是对message属性进行监控,当firstName或lastName属性的值发生变化时,调用我们准备好的函数。

2、Vue代码

在watch属性中声明对firstName和lastName属性进行**『侦听』**的函数:

var app = new Vue({
    "el":"#app",
    "data":{
        "firstName":"jim",
        "lastName":"green",
        "fullName":"jim green"
    },
    "watch":{
        "firstName":function(inputValue){
            this.fullName = inputValue + " " + this.lastName;
        },
        "lastName":function(inputValue){
            this.fullName = this.firstName + " " + inputValue;
        }
    }
});

十、Vue.js基本语法:简化写法

1、v-bind的简化写法

正常写法:

<input type="text" v-bind:value="message" />

简化以后:

<input type="text" :value="message" />

2、v-on的简化写法

正常写法:

<button v-on:click="sayHello">SayHello</button>

简化以后:

<button @click="sayHello">SayHello</button>

十一、练习

1、功能效果演示

479e483b04fc4ae6b55d2b0dfa2daee5-20230304221631090.png

2、任务拆解

  • 第一步:显示表格
  • 第二步:显示四个文本框
  • 第三步:创建一个p标签用来显示用户在文本框中实时输入的内容
  • 第四步:点击添加记录按钮实现记录的添加

3、第一步:显示表格

HTML标签

<table id="appTable">
    <tr>
        <th>编号</th>
        <th>姓名</th>
        <th>年龄</th>
        <th>专业</th>
    </tr>
    <tr v-for="employee in employeeList">
        <td>{{employee.empId}}</td>
        <td>{{employee.empName}}</td>
        <td>{{employee.empAge}}</td>
        <td>{{employee.empSubject}}</td>
    </tr>
</table>

Vue代码

var appTable = new Vue({
    "el": "#appTable",
    "data": {
        "employeeList": [{
                "empId": 1,
                "empName": "tom",
                "empAge": 11,
                "empSubject": "java"
            },
            {
                "empId": 2,
                "empName": "jerry",
                "empAge": 22,
                "empSubject": "php"
            },
            {
                "empId": 3,
                "empName": "peter",
                "empAge": 33,
                "empSubject": "python"
            }
        ]
    }
});

4、第二步:显示四个文本框

HTML标签

<!-- 四个文本框、显示收集到的文本框数据的p标签、按钮这三个部分需要共享数据,所以要放在同一个app中 -->
<div id="appDiv">

    <!-- 第一部分:四个文本框 -->
    编号:<input type="text" v-model="empId" /><br/>
    姓名:<input type="text" v-model="empName" /><br/>
    年龄:<input type="text" v-model="empAge" /><br/>
    专业:<input type="text" v-model="empSubject" /><br/>

    <!-- 第二部分:显示收集到的文本框数据的p标签 -->

    <!-- 第三部分:按钮 -->

</div>

Vue代码

var appDiv = new Vue({
    "el":"#appDiv",
    "data":{
        // 初始值设置空字符串即可
        "empId":"",
        "empName":"",
        "empAge":"",
        "empSubject":""
    }
});

测试是否正确的方式是:在控制台尝试修改Vue对象的数据属性值:

b837ee3e47204c599f2e400d2535148a-20230304221631108.png

5、第三步:创建一个p标签

HTML标签:

<!-- 四个文本框、显示收集到的文本框数据的p标签、按钮这三个部分需要共享数据,所以要放在同一个app中 -->
<div id="appDiv">

    <!-- 第一部分:四个文本框 -->
    编号:<input type="text" v-model="empId" placeholder="请输入编号" /><br/>
    姓名:<input type="text" v-model="empName" placeholder="请输入姓名" /><br/>
    年龄:<input type="text" v-model="empAge" placeholder="请输入年龄" /><br/>
    专业:<input type="text" v-model="empSubject" placeholder="请输入专业" /><br/>

    <!-- 第二部分:显示收集到的文本框数据的p标签 -->
    <p>{{empId}} {{empName}} {{empAge}} {{empSubject}}</p>

    <!-- 第三部分:按钮 -->

</div>

6、第四步:点击添加记录按钮

第一小步:给按钮设置事件驱动

HTML标签
<!-- 四个文本框、显示收集到的文本框数据的p标签、按钮这三个部分需要共享数据,所以要放在同一个app中 -->
<div id="appDiv">

    <!-- 第一部分:四个文本框 -->
    编号:<input type="text" v-model="empId" placeholder="请输入编号" /><br/>
    姓名:<input type="text" v-model="empName" placeholder="请输入姓名" /><br/>
    年龄:<input type="text" v-model="empAge" placeholder="请输入年龄" /><br/>
    专业:<input type="text" v-model="empSubject" placeholder="请输入专业" /><br/>

    <!-- 第二部分:显示收集到的文本框数据的p标签 -->
    <p>{{empId}} {{empName}} {{empAge}} {{empSubject}}</p>

    <!-- 第三部分:按钮 -->
    <button type="button" v-on:click="addRecord">添加记录</button>

</div>
Vue代码
var appDiv = new Vue({
    "el":"#appDiv",
    "data":{
        // 初始值设置空字符串即可
        "empId":"",
        "empName":"",
        "empAge":"",
        "empSubject":""
    },
    "methods":{
        "addRecord":function(){
            console.log("我点击了那个按钮……");
        }
    }
});

69284f17e0af49789ba2cad2f2ddee79-20230304221631098.png

第二小步:打印一下文本框输入的数据

var appDiv = new Vue({
    "el":"#appDiv",
    "data":{
        // 初始值设置空字符串即可
        "empId":"",
        "empName":"",
        "empAge":"",
        "empSubject":""
    },
    "methods":{
        "addRecord":function(){
            console.log("我点击了那个按钮……");
            console.log(this.empId);
            console.log(this.empName);
            console.log(this.empAge);
            console.log(this.empSubject);
        }
    }
});

22f18b77b3c743e78a593e560c65b53a-20230304221631086.png

第三小步:将收集到的数据添加到表格中

"addRecord":function(){

    // 确认单击事件是否绑定成功
    console.log("我点击了那个按钮……");

    // 确认是否能够正确收集到文本框数据
    console.log(this.empId);
    console.log(this.empName);
    console.log(this.empAge);
    console.log(this.empSubject);

    // 将收集到的文本框数据封装为一个对象
    var employee = {
        "empId":this.empId,
        "empName":this.empName,
        "empAge":this.empAge,
        "empSubject":this.empSubject
    };

    // 将上面的对象压入表格数据的employeeList数组
    appTable.employeeList.push(employee);
}

762a98e218a24f3ca0303c020f70b9da-20230304221631105.png

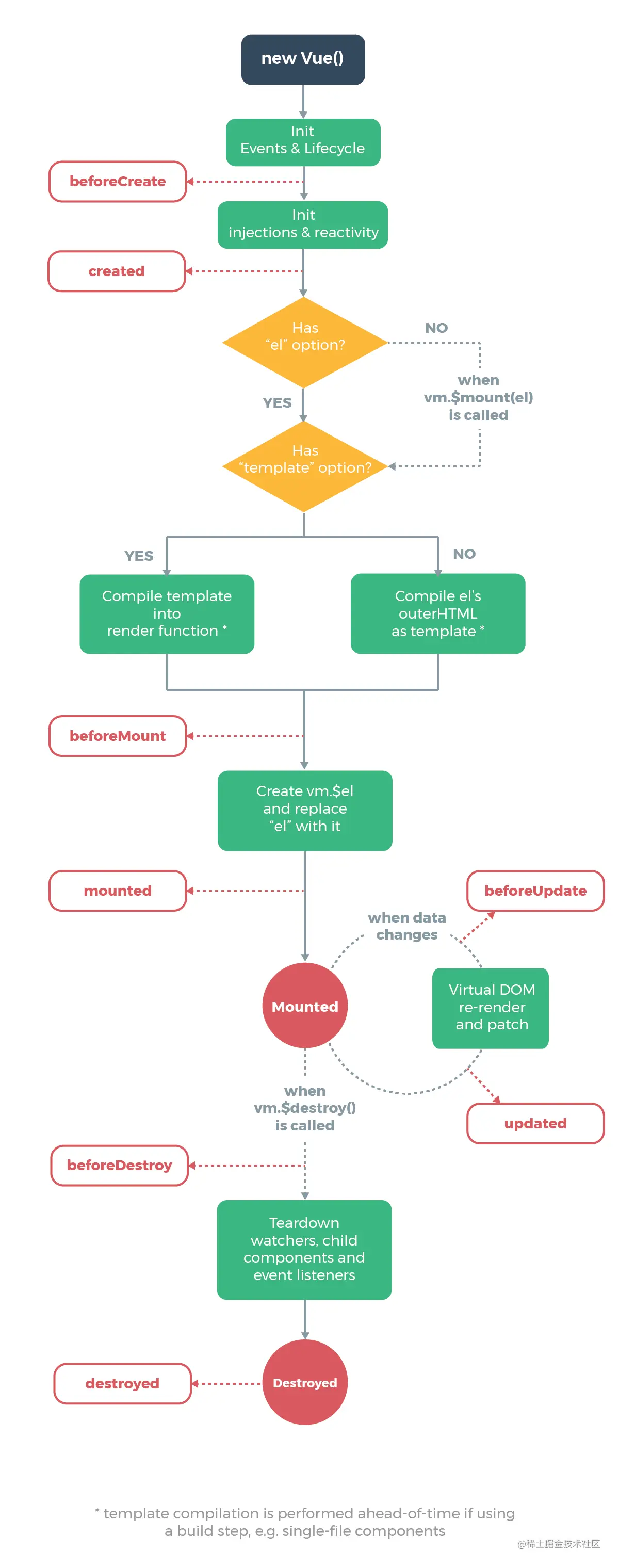
十二、Vue对象生命周期

1、概念

在我们各种语言的编程领域中,**『生命周期』**都是一个非常常见的概念。一个对象从创建、初始化、工作再到释放、清理和销毁,会经历很多环节的演变。比如我们在JavaSE阶段学习过线程的生命周期,今天学习Vue对象的生命周期,将来还要学习Servlet、Filter等Web组件的生命周期

2、Vue对象的生命周期

64749e1675744d30935df101182413ce-20230304221631276.png

3、生命周期钩子函数

Vue允许我们在特定的生命周期环节中通过钩子函数来加入我们的代码。

<div id="app">
    <p id="content">{{message}}</p>
    <button @click="changeValue">点我</button>
</div>
new Vue({
    "el":"#app",
    "data":{
        "message":"hello"
    },
    "methods":{
        "changeValue":function(){
            this.message = "new hello";
        }
    },

    // 1.实例创建之前
    "beforeCreate":function(){
        console.log("beforeCreate:"+this.message);
    },

    // 2.实例创建完成
    "created":function(){
        console.log("created:"+this.message);
    },

    // 3.数据挂载前
    "beforeMount":function(){
        console.log("beforeMount:"+document.getElementById("content").innerText);
    },

    // 4.数据已经挂载
    "mounted":function(){
        console.log("mounted:"+document.getElementById("content").innerText);
    },

    // 5.数据更新前
    "beforeUpdate":function(){
        console.log("beforeUpdate:"+document.getElementById("content").innerText);
    },

    // 6.数据更新之后
    "updated":function(){
        console.log("updated:"+document.getElementById("content").innerText);
    }
});