可观测性之浅析系统中sdk的不同引入方式的利与弊

2,207 阅读4分钟

眼看要下班了,但是今天一篇文章也没有写,草稿箱还有之前就想写的sdk的引入方式的详细文章,但完全写完还要好久,我可以先写一份浅析出来。于是就有了本文,本文写作耗时15分钟,阅读完需要10分钟。

本文首发于掘金,文章前提是不考虑sw的方式引入,同时不考虑在nginx等自动注入js脚本的方式,那么基本就是两种大的形式:cdn引入和本地引入

  1. 其中cdn引入有两种:
  • cdn同步
  • cdn异步
  1. 本地引入有两种:
  • npm
  • 本地js文件

参考知识

提前先补充一张图片 image.png

正文

npm引入

npm引入方式,其实是将sdk作为依赖包,编译到组件或者js中。

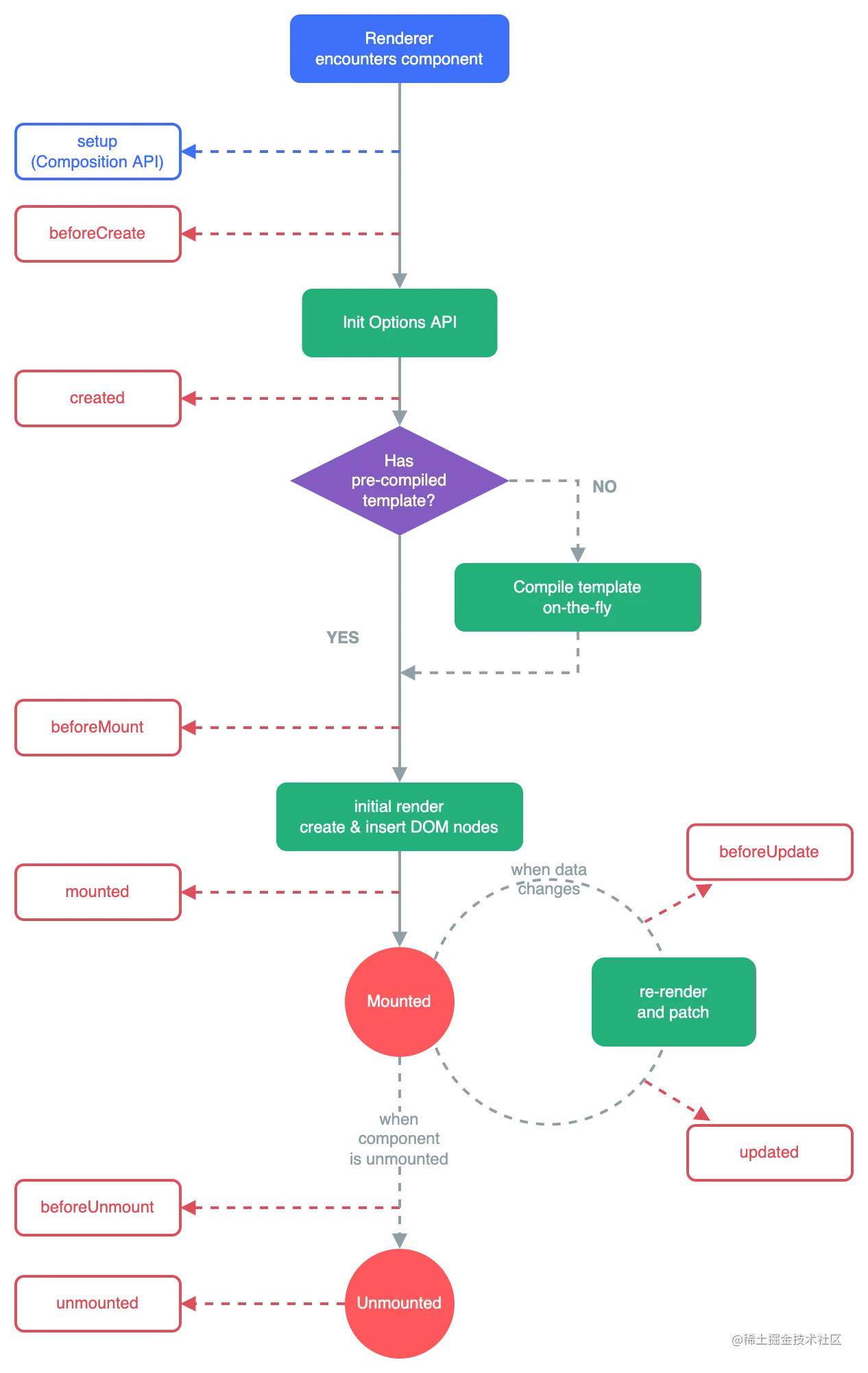
那么根据引入的时机的不同,所以编译到哪个js文件(因为组件也可能是打包成js文件),我们是不知道的,尤其是组件化诸如vue、react均带有自己的生命周期。

image.png

所以选择了这种引入方式的弊端,可能就是vue、react的代码引入之前,因为sdk收集数据的原理的不同,是可能无法收集错误、资源信息、用户行为,而且引入sdk后,还要有sdk的解析和初始化,这些都排在了html解析--》生命周期---》dom构建,尤其对于在csr(客户端渲染)的架构方式,大多以前端发起api请求数据后才会在页面渲染数据,更容易出现白屏或者性能问题,其中csr的渲染示意图如下图所示:

image.png 所以以vue为例,更推荐在dom构建之前,(如vue在beforeCreated这个生命周期),也就是更早的引入sdk并初始化,因为sdk能监听dom的变化,所以在dom形成前对dom进行监听,能收获更多、更准确的性能数据。

不过这种引入方式,有一个很大的好处,就是在引入包后,可以直接调用初始化方法,对页面性能的影响相对更小或者可以忽略,不过也要考虑业务场景,也不完全保证不影响页面性能。

cdn的引入方式

此处不做cdn的详细解释。 image.png

cdn异步

cdn引入方式,尤其是异步对页面影响最小,这种情况会出现如果调用初始化函数,则因为变量不存在会出现报错的场景,所以必须将初始化函数包裹在onReady函数中。

同时,在初始化前,虽然pv、uv等数据不受影响,但是因为sdk数据收集原理的缘故,尤其对于ssr(服务器渲染)的架构,这期间的错误、资源加载数据和用户行为肯定是无法收集的。ssr的示意如下图所示:

image.png

cdn同步

这种cdn引入方式,对于想要收集所有用户数据是最合适的,sdk会在同步下载后执行,保证收集所有的错误、资源、和用户行为。

不过这可能影响页面性能,这要根据业务场景来确定,更稳妥的是在入口页的head头部进行引用,不过好消息是,cdn都有一定的本地缓存,所以对页面性能的影响可以是微乎其微的。

其他

当然,也有一种方案,就是将sdk放到服务器或者本地文件中,这是最不推荐的业务场景,除了本身无法保证sdk的npm引入方式中增加包体积外等的弊端之外,还可能影响加载速度,而且错过了cdn的好处,不过对于私有化部署这种场景,不推荐以npm包的方式引入,可以选择将sdk在公共头部以js脚本的方式引入,同时根据需求采用同步或者异步方式。

总结

本文讲解了在可观测系统中引入rum sdk的不同方式以及利弊,可以按需权衡。

本文正在参加「金石计划」