如何搭建一套设备巡检二维码系统 ?

259 阅读5分钟

设备巡检系统的搭建是围绕着设备二维码展开的。给每个设备生成独立的二维码,编辑设备信息和巡检表单,再进行数据管理和协作权限管理,最后是进阶功能。

系统搭建流程图

巡检系统搭建流程图,大致为四大步骤。

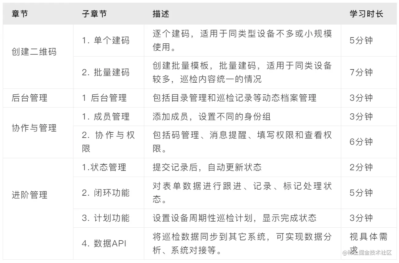
各章节学习时长

一、创建二维码

根据不同的情况,可以选择单个生码和批量生码

1. 单个建码

适用于同类设备数量不多或很小规模使用,比如变压器、锅炉、塔吊等。为方便理解,示例选择了灭火器。

操作步骤:

1、编辑设备信息

2、添加操作面板 - 关联表单

3、生成二维码

2. 批量建码

适用于同类设备较多,巡检内容又统一的情况。比如灭火器、消火栓、配电箱等。

为每类设备创建一个批量模板,进行批量生码,后期可以统一管理这些设备的设备信息、巡检数据、状态数据等。

准备资料:灭火器设备信息表

操作步骤:

1、上传设备信息表生码

2、编辑模板(关联表单)

3、标签排版

4、模板设置

5、批量更新子码

二、 后台管理

二维码管理主要有 目录管理 和 巡检记录等动态档案管理,并且支持PC端和手机端管理。

三、 协作与权限管理

在设置权限前,需要将人员信息添加到后台的成员列表中,设置不同的身份组和权限。然后再在二维码中进行权限设置,包括 动态档案查看权限、巡检表单填写权限、异常提醒等。

1. 成员管理(前置条件)

收集公司内需要使用系统的人员名单,进入后台的成员管理中上传,然后给各成员设置不同的身份权限。 查看详细说明

身份权限分配示例

操作流程:进入后台 - 成员管理- 添加成员信息。

2. 协作与权限应用

2.1 码的管理员

码管理员可以在手机端管理维护自己负责的那一批码,各码管理员之间分管的二维码相互独立、互不干扰,权限管理更可控。

物业管理中,就可以将保安队长、各楼楼长设置为高级成员,在对应二维码中设置他们为码管理员。了解详情

2.2 消息提醒设置

巡检异常情况:当巡检中发现异常情况时,可以提醒给负责人,让他进一步安排设备的维修

新消息情况:完成记录后都提醒到负责人,比如维修后提醒。提醒负责人已经维修好,让他知晓这个事,并且了解维修情况。

2.3 表单填写权限

指定巡检人员和管理者可以填写,不允许无关人员随意扫码填写。还有更多权限设置:如其审核功能、填写次数、填写时间等设置。

2.4 动态档案查看权限

设置为内部人员可查看、或者加密查看。

四、进阶功能

1. 状态管理

功能使用说明

在设备管理中,每个设备都有运行的状态,做为管理者需要实时掌握管辖范围内的设备整个运行情况,还有状态统计。

设置教程

二维码中开启状态功能,设置状态变更权限和设备巡检时自动变更状态值。

2. 后续处理进度(闭环管理)

功能使用说明

当设备发生异常、有新的故障报修时,可以标记故障处理的状态和添加跟进信息,并通过@方式提醒到负责人查看跟进内容。管理者可以扫码查看每个异常情况的处理进度。类似于工单系统。

设置教程

在关联的表单上开后续处理进度和添加后续动态功能。

3. 计划功能

功能使用说明

使用计划功能后,管理者能知道各设备的巡检工作是否被按时完成,催促完成未完成的巡检任务。 适用于:灭火器巡检、电梯巡查等周期性的任务,不适用于非周期性的任务。

设置教程

进入后台 - 【高级功能】 - 【计划管理】

4. 数据API

通过数据API,实现群消息推送、在线表格数据管理、制作可视化报表、对接自有系统等。

应用场景

  1. 设备巡检记录同步到腾讯文档进行汇总分析

  2. 将异常情况提醒到企业微信、钉钉群

  3. 设备巡检计划完成情况分析

常见问题

1. 如何实现防作假,不去现场提交巡检记录

在表单中增加图片组件,并开启防作假功能,巡检时需要现场拍照且不可从相册取用。查看详情

2. 批量创建的二维码可以关联不同的表单吗?

批量下的码都统一关联表单,如需关联不同的表单,需要创建多个不同的批量模板。

3. 我们多个部门或多个子公司使用系统,是否可以让他们只看到自己的码和数据

后台建码操作的高级成员是可以操作整个账号的码和数据,不能区分。但如果不进行建码,只是管理码的数据,可以使用码的管理员,管理指定二维码。