2023 最新首发!这份 Spring 核心知识笔记让你彻底学明白

62 阅读1分钟

前言

本篇为大家带来 Spring 的核心知识笔记

Spring 框架是一个开源应用程序框架,通过提供基础设施支持来支持 Java 应用程序的开发。它是著名的 Java 企业版框架之一。Spring 通过使用普通旧 Java 对象 (POJO) 帮助开发人员创建高效的应用程序。同时,还能整合开源世界众多著名的第三⽅框架和类库,已经成为使⽤最多的 Java EE 企业应⽤开源框架。

我们经常说的 Spring 其实指的是 Spring Framework(spring 框架)

综上,可以得出 Spring 在当下依旧是大厂 Java 岗不可或缺的技能,适用于任何阶段的程序员

废话不多说,我们直接进入正题,老规矩,大家先来看看目录吧

目录

从目录可以看出,内容涉及到的知识非常地全面。因此受篇幅限制下文只可展示部分内容,无法将全部内容展示给大家,如果有需要看全部内容的小伙伴请添加小助理 vx:bjmsb9923 免费领取

 Spring 概述

核⼼思想

⼿写实现 IoC 和 AOP

Spring IOC 应⽤

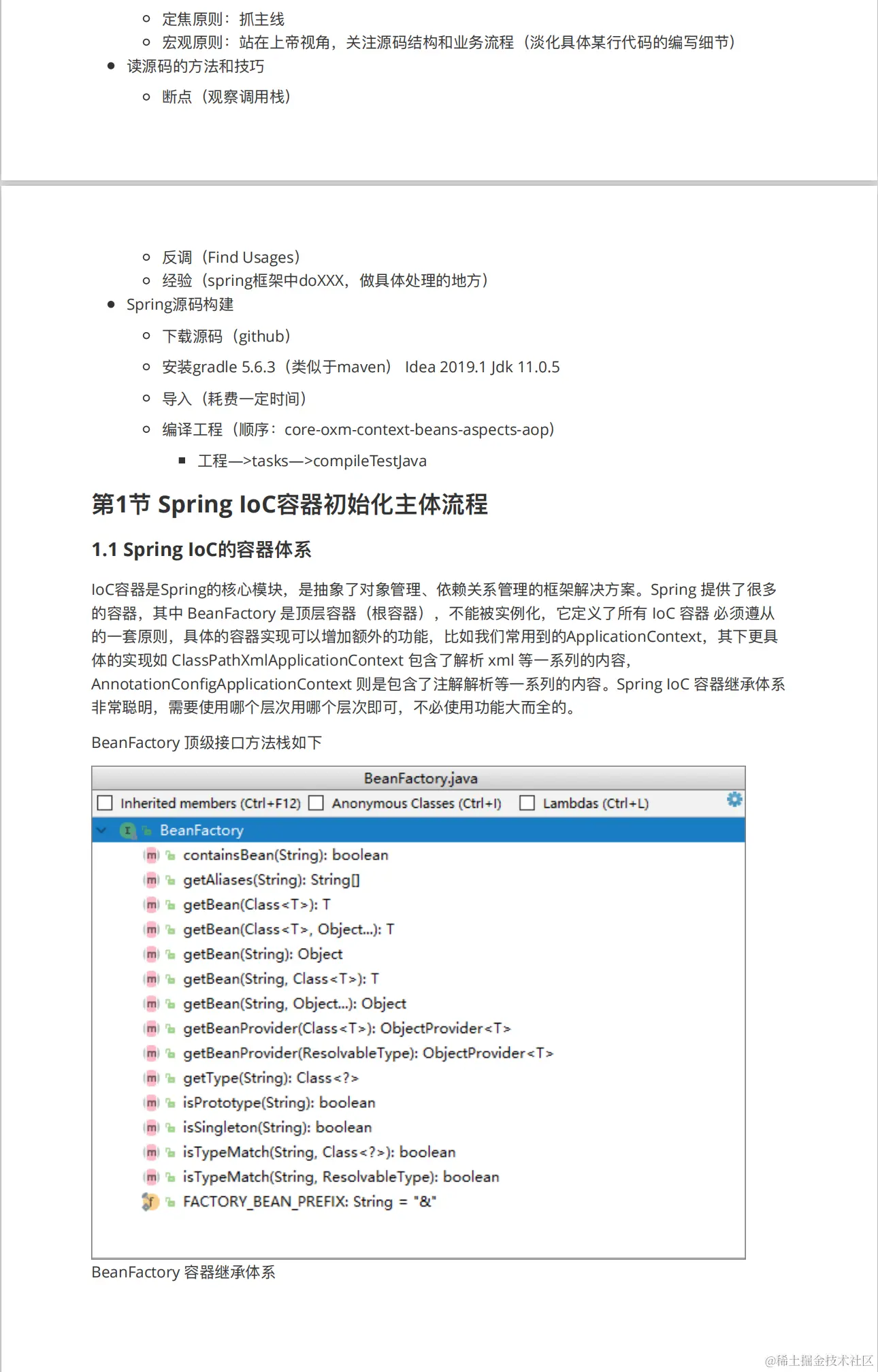
Spring IOC 源码深度剖析

Spring AOP 应⽤

Spring AOP 源码深度剖析

写在最后

以上就是这篇文章的全部内容啦!因为**篇幅实在太长只可展示部分内容,无法将全部内容展示给大家,有需要的可以--点击此处 即可 ​

小编后续还会为大家持续更新新的内容,如果大家觉得小编这篇文章还不错的话,请大家转发关注+收藏哦