会议预约管理系统,智慧会议室,智能会议室解决方案,联动会议门牌显示屏,提供会议室的使用效率

1,518 阅读6分钟

会议室预约管理系统主要用于实现会议室的信息化管理,如在线预约会议室/查看会议室的使用情况,通过会议室门口的电子终端显示屏实时展示当前会议室状态,如会议室现在的使用状态,会议主题,会议预约人,会议时间及该会议室近期的会议情况,预约使用时间等,方便用户可以直观的了解各会议室的使用状态,解决了传统人工管理会议室情况下导致的各种问题。

meeting01.png

meeting03.png 会议预约系统流程示意图_02(1).jpg 会议预约管理系统功能清单:

  1. 会议预约系统,支持PC网页预定、支持手机移动端预定、支持微信、企业微信、钉钉等预定。
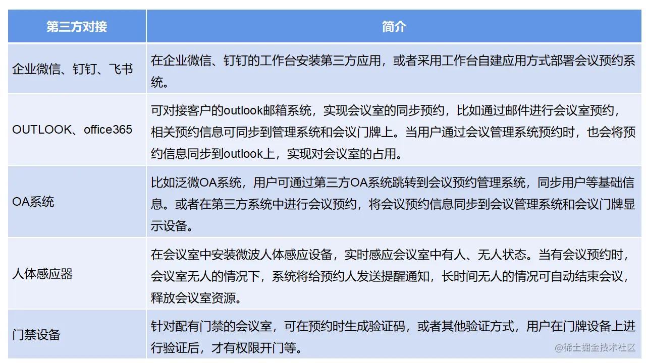
  2. 支持与第三方OA、OUTLOOK、门禁系统等第三方平台对接开发。
  3. 会议室预定功能,可自由选择会议室,可设置用户常用会议室,会议室列表展示已预约会议情况,以及可预约的时间段,会议预约时需填写会议主题、选择会议时间、参会人、会议类型、周期会议、会议内容、附件等会议信息。预约时进入会议预约确认页面,显示会议预约信息,确认后完成会议预约。在预约会议时,可查看会议室的信息,包括会议室的图片、备注、相关服务信息等。
  4. 在线会议预约,企业微信、钉钉支持预约腾讯会议、钉钉会议,或在预约会议室时同步预约腾讯会议、钉钉会议。
  5. 我的会议,包括会议预约列表、历史会议预约、被拒绝的会议,可取消预约、重新编辑、会议签到、发起会务服务、催促审批、延长会议、填写会议纪要、查看会议详情等。
  6. 我的待办,针对会议审核人员,服务人员等,在待办中会显示待审核的会议列表,待处理的会议服务等,可查看会议详情,可进行相关审批操作。
  7. 常用设置,用户可设置常用会议室列表,方便会议室的预约,不用在各个楼层间切换。 PC端01.jpg PC端02.jpg
  8. 会议审核功能,支持对会议室设置审批功能,当会议室被预约时,会发送通知给审批人,审批通过后才会显示预约成功,并通知预约人。在审批人员的待办列表中会显示未审批的会议列表。可通过审批,可驳回会议申请。
  9. 消息通知,企业微信、钉钉支持消息通知,包括会议预约成功通知、审批通知、参会提醒通知、会前提醒、延长会议等通知。
  10. 日程同步,企业微信、钉钉支持将会议预约信息同步到日程,可在会议开始前进行开会提醒。
  11. 会议室管理功能,支持会议室列表管理,可按园区、楼栋、楼层创建会议室,可填写会议室名称、可容纳人数、会议室设备信息、会议室图片、会议室备注等信息。可设置会议室审批、会议室开放或临时占用。以及会议室服务相关设置,包括服务人员,服务内容等。
  12. 会议类型管理,支持新建、编辑、删除会议类型,可按会议类型进行会议数据统计。
  13. 支持节目资源管理,可上传和管理图片、视频等企业宣传资源,可设置各个资源播放时长和播放顺序。
  14. 会议门牌管理,支持上传自定义门牌背景图片,可设置会议室不同状态下显示不同的背景图,可设置门牌展示模板,以及门牌端相关操作按钮设置。
  15. 会议门牌设备列表,显示会议门牌SN号,绑定的会议室信息,可设置是否显示会议室名称等,显示设备在线/离线状态。
  16. 会议门牌显示屏,显示当前会议室状态,包括空闲、即将开始、会议中,同时LED指示灯将同步显示会议室状态,绿色表示空闲、蓝色表示即将开始、红色表示会议中。可显示当前会议信息和今日会议信息,可设置在空闲状态下播放通知、企业文化宣传等内容。可设置门牌设备定时开关机功能。可管理设备在线、离线状态,当设备出现故障或者异常时,IT人员将收到信息通知,方便及时处理。
  17. 会议服务管理,可设置会议服务内容,比如当需IT支持、设备故障等情况下,可快速联系到相关IT负责人。可设置行政服务,比如茶水、清洁打扫、办公用品等服务,用户发起服务需求时,服务人员收到相关通知并及时处理。服务人员可同步更新服务进度,包括处理中,已完成等。
  18. 会议服务列表,管理后台可查看所有会议服务需求,包含待处理、处理中、已取消、已完成的会议服务信息。
  19. 会议预约管理,在管理后台可查看所有会议预约信息和历史预约信息,包括待开始、待审核 、已取消、会议中、已结束等,特殊情况下可取消用户的会议预约申请。
  20. 会议数据统计,可按时间段查询会议统计数据,包括会议总数、日均会议数、总会议时长、平均会议时长等,可按会议类型进行数据统计,还可按会议室使用的次数和时长进行统计,同时可按每天、每个用户的会议预约情况进行统计,可按用户统计未签到会议室的会议情况。 PC端04.jpg
  21. 用户反馈收集,用户可在预约端提交会议室预约使用中的问题,管理后台收集用户的反馈信息,让会议室服务更加高效。
  22. 支持用户管理(账号密码版本),包括用户姓名、登录账号、密码、手机、邮箱、权限、部门、岗位等信息管理。支持用户修改账号信息,包括用户名和密码等。
  23. 支持对接短信、邮箱等服务,可对会议预约等相关通知进行短信、邮件提醒。 meeting02.png 系统支持在会议室门口安装显示屏——“会议门牌显示屏”,可以显示、查询会议信息,实现会议室签到,进行现场临时预定,会议提前结束等操作。这极大增加了会议室使用效率,同时大大提升了企业形象。 door10.jpg door03.png door05.png 系统还可以与OUTLOOK、泛微OA、门禁等第三方系统对接,与企业系统进行对接,提升办公信息化。 meeting04.png 通过会议管理系统的软件后台,可以实现对多个会议室的智能管理。会议预约、参会信息展示、茶水预约、会议管理系统通过会议门牌都能一一实现,提升会议室使用的运维效率。 详情咨询:ylink.work/