Spring Boot原理分析

109 阅读3分钟

1. SpringBoot 自动配置

Condition(重点)

Condition 是在Spring 4.0 增加的条件判断功能,通过这个功能可以实现选择性的创建 Bean 操作。

  • 自定义条件:

    1. 定义条件类:自定义类实现Condition接口,重写 matches 方法,在 matches 方法中进行逻辑判断,返回boolean值 。

      ​ matches 方法两个参数:

      ​ context:上下文对象,可以获取属性值,获取类加载器,获取BeanFactory等。

      ​ metadata:元数据对象,用于获取注解属性。

    2. 判断条件: 在初始化Bean时,使用 @Conditional(条件类.class)注解

  • SpringBoot 提供的常用条件注解:

    1. ConditionalOnProperty:判断配置文件中是否有对应属性和值才初始化Bean
    2. ConditionalOnClass:判断环境中是否有对应字节码文件才初始化Bean
    3. ConditionalOnMissingBean:判断环境中没有对应Bean才初始化Bean

切换内置web服务器

SpringBoot的web环境中默认使用tomcat作为内置服务器,其实SpringBoot提供了4中内置服务器供我们选择,我们可以很方便的进行切换。判断,只需要导入坐标,排除其他三种

pom里面exclusion(排除)掉tomcat 然后配置上jetty

思考:四种内置服务器的区别 tomcat jetty

Enable*注解

SpringBoot中提供了很多Enable开头的注解,这些注解都是用于动态启用某些功能的。而其底层原理是使用@Import注解导入一些配置类,实现Bean的动态加载。

@Import注解

@Enable*底层依赖于@Import注解导入一些类,使用@Import导入的类会被Spring加载到IOC容器中。而@Import提供4中用法:

  • 导入Bean
  • 导入配置类
  • 导入 ImportSelector 实现类。一般用于加载配置文件中的类
  • 导入 ImportBeanDefinitionRegistrar 实现类。

@EnableAutoConfiguration 注解(重点)

**作用:**收集META-INF/spring.factories中的字符串,形成字符串数组,等待run执行

@EnableAutoConfiguration 注解内部使用 @Import(AutoConfigurationImportSelector.class)来加载配置类。

配置文件位置:META-INF/spring.factories,该配置文件中定义了大量的配置类,当 SpringBoot 应用启动时,会自动加载这些配置类,初始化Bean

并不是所有的Bean都会被初始化,在配置类中使用Condition来加载满足条件的Bean

2. SpringBoot 监听机制

SpringBoot 的监听机制,其实是对Java提供的事件监听机制的封装。

Java中的事件监听机制定义了以下几个角色:

  1. 事件:Event,继承 java.util.EventObject 类的对象
  2. 事件源:Source ,任意对象Object
  3. 监听器:Listener,实现 java.util.EventListener 接口 的对象

SpringBoot 在项目启动时,会对几个监听器进行回调,我们可以实现这些监听器接口,在项目启动时完成一些操作。

​ ApplicationContextInitializer、SpringApplicationRunListener、CommandLineRunner、ApplicationRunner

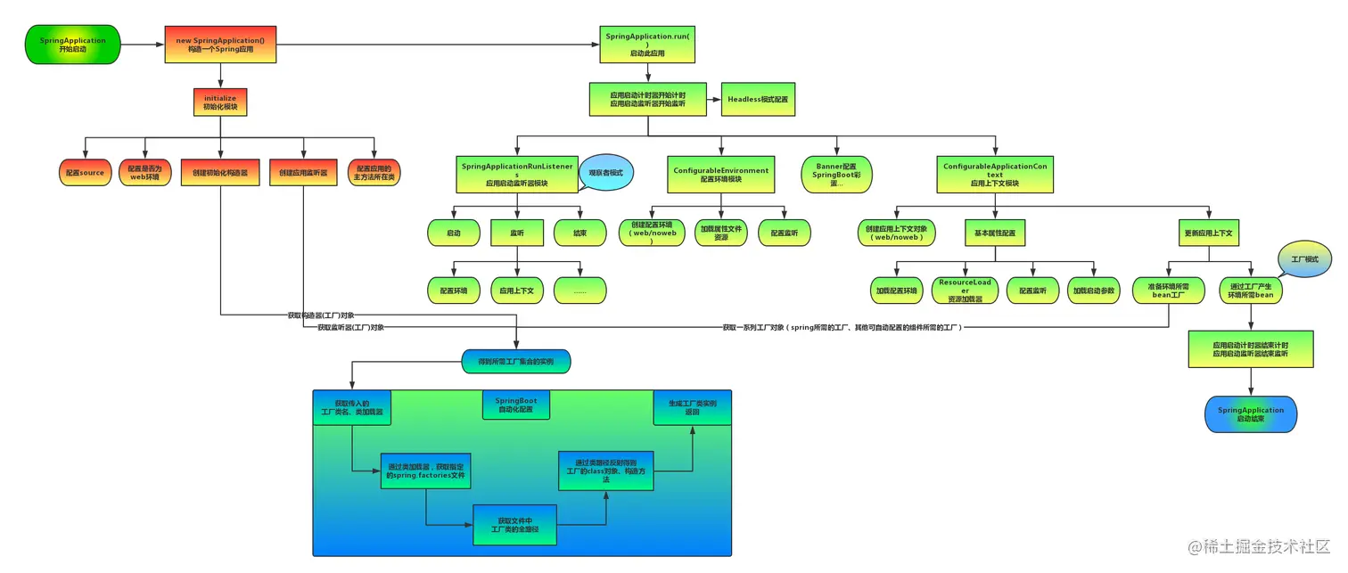
3. SpringBoot 启动流程分析

image.png

4. 补充

@EnableConfigurationProperties

在spring-boot中,

  1. 如果@ConfigurationProperties所注的类可以被springboot扫描并添加进容器中作为bean(比如使用@Component等注解,或者配置扫描该类所在包等手段),那么spring容器会自动使该类上的@ConfigurationProperties生效,创建一个该类的实例,然后把对应配置属性绑定进该实例,再把该实例作为bean添加进spring容器。
  2. 如果该类只使用了@ConfigurationProperties注解,然后该类没有在扫描路径下或者没有使用@Component等注解,导致无法被扫描为bean,那么就必须在配置类上使用@EnableConfigurationProperties注解去指定这个类,这个时候就会让该类上的@ConfigurationProperties生效,然后作为bean添加进spring容器中
  3. 在javaconfig中@ConfigurationProperties与@Bean一起用,也是把配置文件中的属性注入该@Bean对应的要添加到容器中的bean实例中。