Github 标星 41.6K!Alibaba 内网 Java 性能调优实战(全彩小册开源)

94 阅读5分钟

性能调优是什么?

性能调优就是对计算机硬件、操作系统和应用有相当深入的了解,调节三者之间的关系,实现整个系统(包括硬件、操作系统、应用)的性能最大化。 性能调优包含多个层次,比如:架构调优、代码调优、JVM 调优、数据库调优、操作系统调优等。架构调优和代码调优是 JVM 调优的基础,其中架构调优是对系统影响最大的。性能调优基本上按照以下步骤进行:明确优化目标、发现性能瓶颈、性能调优、通过监控及数据统计工具获得数据、确认是否达到目标。

为什么要做性能调优?

互联网时代,一个简单的系统就囊括了应用程序、数据库、容器、操作系统、网络等技术,线上一旦出现性能问题,就可能要你协调多方面组件去进行优化,这就是技术广度;而很多性能问题呢,又隐藏得很深,可能因为一个小小的代码,也可能因为线程池的类型选择错误…可归根结底考验的还是我们对这项技术的了解程度,这就是技术深度,显然,性能调优不是一件容易的事。

好的系统性能调优不仅仅可以提高系统的性能,还能为公司节省资源。这也是我们做性能调优的最直接的目的。

然而,很多小伙伴在入门性能优化或者说学习性能优化上总是缺乏系统地、方法级别的指引,导致自己缺乏思路!

因此在这里准备了这份 Alibaba 内网的 Java 性能调优实战(全彩小册)提供给大家学习

Alibaba 内网 Java 性能调优实战(全彩小册)

小册将从实战出发,精选高频性能问题,透过 Java 底层源码,提炼出优化思路和它背后的实现原理,最后形成一套“学完就能用的调优方法论”。这也是很多一线大厂对于高级工程师的要求,希望通过这笔记帮助你快速进阶。

笔记将内容分为七大模块,从上到下依次详解 Java 应用服务的每一层优化实战。

Java 性能调优实战-概述篇

本篇内容:为你建立两个标准。一个是性能调优标准,告诉你可以通过哪些参数去衡量系统性能。另一个是调优过程标准,带你了解通过哪些严格的调优策略,我们可以排查性能问题,从而解决问题。

Java 性能调优实战-Java 编程调优篇

本篇内容:JDK 是 Java 语言的基础库,熟悉 JDK 中各个包中的工具类,可以帮助你编写出高性能代码。这里我会从基础的数据类型讲起,涉及容器在实际应用场景中的调优,还有现在互联网系统架构中比较重要的网络通信调优。

Java 性能调优实战-多线程调优篇

本篇内容:目前大部分服务器都是多核处理器,多线程编程的应用广泛。为了保证线程的安全性,通常会用到同步锁,这会为系统埋下很多隐患,除此之外,还有多线程高并发带来的性能问题,这些都会在这个模块重点讲解。

Java 性能调优实战-JVM 调优篇

本篇内容:JVM 性能监测及调优。Java 应用程序是运行在 JVM 之上的,对 JVM 进行调优可以提升系统性能。这里重点讲解 Java 对象的创建和回收、内存分配等。

Java 性能调优实战-设计模式调优篇

本篇内容:设计模式调优。在架构设计中,我们经常会用到一一些设计模式来优化架构设计。这里我将结合一些复杂的应用场景, 分享设计优化案例。

Java 性能调优实战-数据库调优篇

本篇内容:数据库性能调优。数据库最容易成为整个系统的性能瓶颈,这里我会重点解析一些数据库的常用调优方法。

Java 性能调优实战-实战篇

本篇内容:实战演练场。以上六个模块的内容,都是基于某个点的调优,现在是时候把你前面所学都调动起来了,这里我将带你进入综合性能问题高频出现的应用场景,学习整体调优方法。

内容精选

如何制定性能调优策略?

如何解决高井发下 I/O 瓶颈?

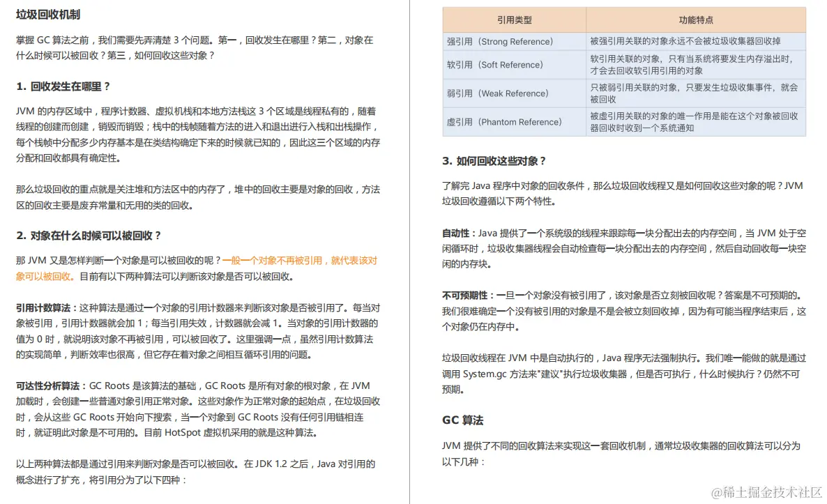
如何优化垃圾回收机制?

如何优化电商系统中复杂的商品价格策略?

高并发场景下的数据库事务调优

电商系统的分布式事务调优

需要的小伙伴点击此处 即可

最后

正所谓"实践出真知"。这些年在生产环境中遇到的事故不少,很多坑一点点踩平,就走出了一条路,这个过程中我收获了很多实打实的经验,希望能分享给更多的人,我们一起学习交流和探讨。