灵活部署、开放集成,用数字化方式进一步提升道路病害检测效率!

126 阅读2分钟

伴随我国数字城市建设工作对各项事业数字化转型要求的进一步明确,交通运维数字化转型也已步入新的阶段。道路养护是交通运维工作的重要组成部分,其数字化转型的进程受诸多现实因素影响,表观病害检测作为养护运维的基础和关键环节,传统的道路病害巡检方法以其低效和难以打通数据层等多种劣势,已经无法完好满足为现阶段的工作要求。

现在,多方有关单位正发挥聪明才智寻求高效、低本的创新型道路检测方法。不仅优化了道路检测车匹配智能识别的巡检方案(点此查看),更有工作人员创造性地开创出融合性思路,考虑借助城市观光车、行车记录仪,甚至环卫车等日常作业过程中采集到的数据进行道路检测。从技术的角度讲可行性甚高,只需要配上一个能够从底层就开始技术融合的病害识别软件,博雅弘拓科技力推【RGB3DS-RADSDS道路表观病害信息智慧检测系统】。

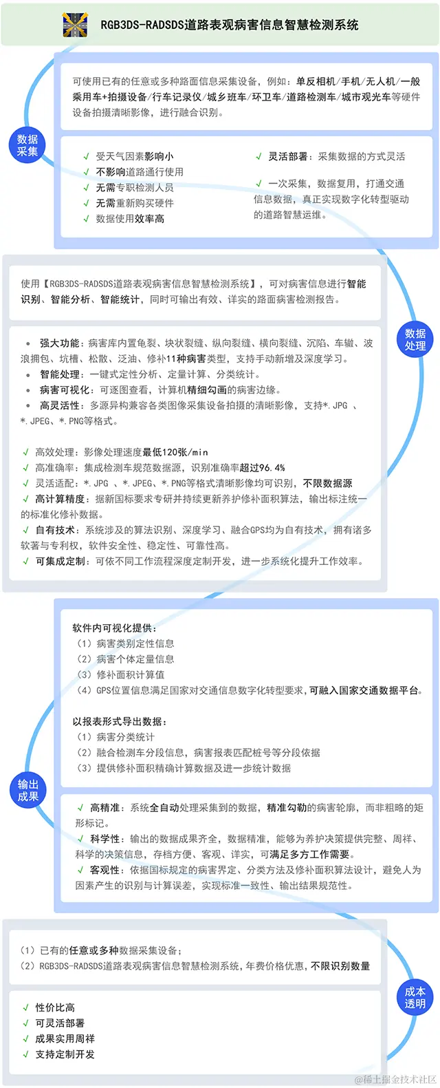
软件自研基于视觉AI的智能技术识别道路表观病害。

在数据采集层,可融入无人机、观光车、行车记录仪等十余种数据源,做到多源异构。

在数据处理层,高准确率识别病害并一键输出报表,打破此前国外垄断的识别技术及识别软件与实施单位工作流程中的隔阂,让高灵活性的数据采集过程与自动识别过程无缝对接。

在数据成果层,软件在保质保量完成检测任务的天气下,提供周到详实的检测报表,大幅优化检测人员工作内容;软件操作简单,零培训即可上手。

RGB3DS-RADSDS道路表观病害信息智慧检测系统运用成熟可控的自有技术深度融合道路检测工作流程,全心全意为实现道路表观病害识别的自动化、标准化、科学化、精准化,助力城市道路运维数字化转型。