Github最新霸榜标星60K!号称Java八股文“PLUS”版,限时开源!

620 阅读2分钟

又是一年金三银四面试跳槽季,先问一下各位八股文都背好了吗?

虽然现在还是有很多人不愿意背八股,不想去背,但是国内目前的互联网面试,恐怕是现存的、最接近科举考试的制度。

为什么说国内面试八股是必不可少的环节呢? 其实简单来说,目前挤入互联网行业的人实在太多, 其中光Java可能就占了一半。大家试想一下,如果每一次面试考察的都是设计题,那么对于面试官的技术能力要求肯定会很高,恐怕会出现面试官“供不应求”的这种情况,需要花大量的时间成本与精力。

因此,也许现行的八股文面试并不是最好最优良的方法,但的的确确是目前最契合当前国内互联网大环境的做法!

近期也是响应粉丝号召,为了帮助广大开发人员能够拿到自己心仪的offer,我采访了超过10位资深大厂面试官后,一直在尽量精炼准确的整理一套切实可行可以突击高薪岗位的Java八股文,分享出来给各位学习 (其内容涵盖了数据结构与算法,Java基础考题,多线程与高并发,分布式,中间件,数据库,设计模式等Java架构核心技术)

image.png

需要这份 《最全 Java八股文面试核心架构笔记》 的小伙伴 ——【点这,快速入手通道】

2023版Java八股文

数据结构与算法

算法作为高薪岗位必考的核心项,这次我将次部分内容放到了首位,最大程度帮助大家快速突击

Java基础

分布式

中间件(涉及源码)

大数据与高并发

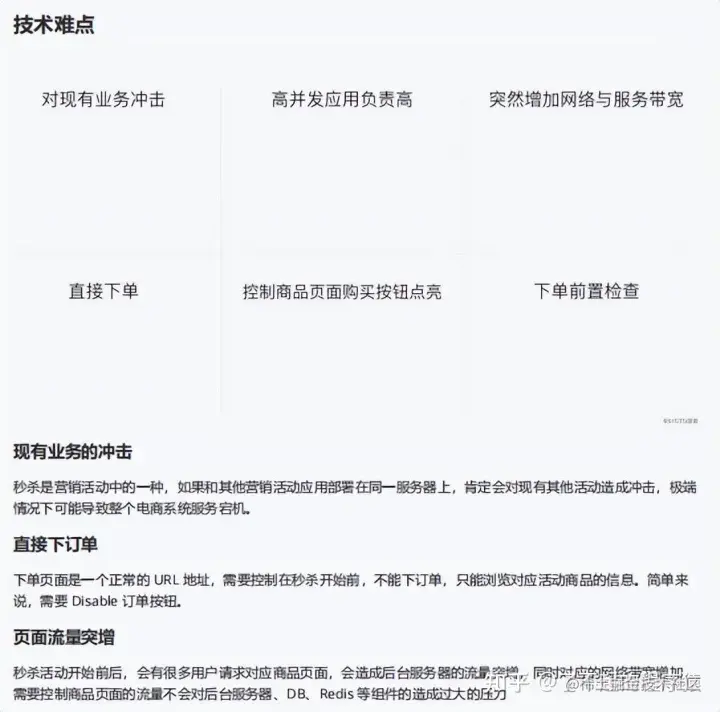
  • 秒杀架构设计

  • 数据库架构发展历程

  • 分布式事务

数据库

设计模式

好了,本文就写到这了,上述所有题目的答案我都整理成PDF了

最后

过多内容就展示了,“退休程序猿”会持续更新,咱们下期再见~~