iOS端网络图片下载优化实践

895 阅读10分钟

背景

图片展示,在各大APP中不可或缺,需要展示大量的图片,要是图片无法及时的展示出来,不能及时的被用户消费,那么会造成用户浏览信息不顺畅,导致用户的流失,因此优化图片下载迫在眉睫。

影响图片下载的因素

  1. 图片大小
  2. 网络情况
  3. 本地缓存
  4. cdn缓存

综上所述,如何提高图片的下载速度可以从上面几点开始优化。

优化方式

网络优化

  • 传统 HTTP1.0 的架构下没法多路复用,采用 HTTP2.0 的方式,请求同一ip域名的资源可以节省大量建连及传输时间。
  • 除此之外在做音视频场景较重的页面时,发现音视频流媒体的数据有时候会抢占大量带宽,导致图片下载非常的慢,这时需要对音视频场景资源下载做适当的控制,如限流等操作,具体看业务优先级。如音视频场景使用socket下载时可以适当调中recv buffer 大小。

图片大小优化

  • 格式优化
    这是最容易想的到的也是最有效的,如果正常使用jpg,png等常规图片,那图片的大小会是比较大的,目前我们的nos服务支持指定类型,将图片转成特定的格式,所以我们这里使用webp,从而减少图片的大小。(只需要在请求参数中拼接类型为webp即可)

    那除此之外呢,我们还可以做一些什么?

  • 按需裁剪
    比如一个 100 * 100 的控件,3 倍屏的情况下,我们只需要下载 300 * 300 的图就可以了,如果图片超过个尺寸,我们去下载那么大的也没有意义。所以根据控件大小,可以决定我们下的图片大小,从而减小我们所需下载的图片。

  • 压缩质量
    比如要求没有那么高的场景我们只需要质量为 80 的图就可以了。

    思考
    以上几项做完,我们可以发现速度至少提升 30%,但是是不是可以做的更多,或者这个方案有什么纰漏?

取证
为此我们简单的拉取了一下后台数据。发现有以下问题:

  1. URL拼接的参数不同,导致无法命中本地缓存,这样会有重复下载的问题,比如用户头像,用户头像再各个场景重复出现,而且大小不一,会下载多次这样会导致一定的资源浪费。同时由于链接参数各异 cdn命中度不高
  2. 不同机型的UI尺寸大小可能不太一致,导致下载的图片尺寸会不一样,机型种类越多,拼接的尺寸情况也越多,服务端需要重复裁剪。
  3. 质量参数由上层业务自行决定,会导致不同端没有约定好,下载到各式各样的图片

解决手段

  1. URL 参数标准化
    所谓的标准化是规范大前端使用的参数拼接,分为顺序标准化,参数值拟合。
    我们知道一个下载图片的URL链接http://path?imageView=1&enlarge=1&quality=80&thumbnail=80x80&type=webp
  • 其中参数我们按首字母排序,这样在参数要求一致的情况下,不会出现重复请求。
  • thumbnail 参数其实对应的是需要下载的图片大小,我们做拟合(根据后端统计的到的数据),分成多档(档位可以配置),按照宽边对其等比例缩放,这样可以尽可能少的避免机型屏幕差一点点,出现了其他size的case。
  • quality也同样分级,分成多档(档位可以配置)。
  • 去重,参数可能多拼接,对冗余参数去重复
  1. 本地大小图片重用
    简单理解是本地有大图,取小图的时候无需额外网络请求,直接本地裁剪。
    我们优化了读取本地缓存的逻辑,在取缓存的时候,我们会进行关联查找,找到可用的图片进行裁剪,直接返回。
  • 质量高的图片可以复用为质量低的图片,质量低的图片不可以复用为质量高的图片

iOS 代码实现

说完了方案之后,我们可以上代码了,这里是 iOS的实现方案:

首先我们是基于SDWebImage进行一定的封装,先简单了解下SDWebImage中大概的流程。

SDWebImage原流程

从图中我们可以看出,下载图片主要是使用了imageLoader,查找缓存这里是用了imageCache,这两个都在manager中被管理

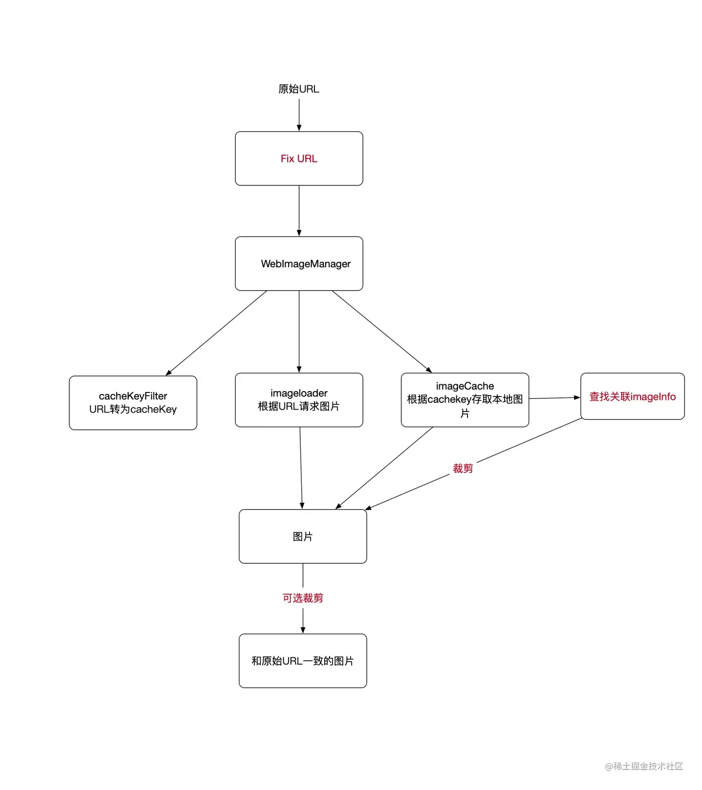
改造流程

改造后的流程

我们只需要在数据流转的最开始对URL进行Fix,同时在查找缓存的时候对图片增加额外查找即可。

URL FIX

我们给URL增加一个分类,对URL进行一个fix操作,方案就是用系统提供的 NSURLComponts对齐进行操作,提取出他的参数,进行去重,标准化,同时我们有一些历史原因,一些老的参数将其转为正确的格式,最后一步进行排序,fix流程就完成了。

- (NSURL *)demo_fixImageURL {

    NSURLComponts *componts = [NSURLComponts compontsWithURL:self
                                             resolvingAgainstBaseURL:YES];
    NSMutableArray<NSURLQueryItem *> *queryItems = componts.queryItems.mutableCopy;

    ... 从URL取出 NSURLQueryItem 省略一些代码

    if (qualityItem) {
        //quality 拟合, 将质量参数分为几档
        NSString *defaultQualityStr = @"39,69,89";

        //这里是伪代码,就是为了获取配置信息
        NSArray<NSString *> *qualityLevel = CustomConfigQualityLevels;

        //固定 4档
        if (qualityLevel.count == 3) {
            NSInteger quality = [qualityItem.value intValue];
            NSString *fixQuality = @"";
            if (quality <= [[qualityLevel _objectAtIndex:0] intValue]) {
                fixQuality = [@(ImageQualityLevelLow) stringValue];
            } else if (quality <= [[qualityLevel _objectAtIndex:1] intValue]) {
                fixQuality = [@(ImageQualityLevelMed) stringValue];
            } else if (quality <= [[qualityLevel _objectAtIndex:2] intValue]) {
                fixQuality = [@(ImageQualityLevelHigh) stringValue];
            } else {
                fixQuality = [@(ImageQualityLevelOrigin) stringValue];
            }
            NSURLQueryItem *fixQualityItem = [[NSURLQueryItem alloc] initWithName:@"quality" value:fixQuality];
            [queryItems removeObject:qualityItem];
            [queryItems addObject:fixQualityItem];
        }
    }

    if (sizeItem) {
        //size 按照宽边拟合 分为几档且 等比缩放
        NSString *defaultSizeStr = @"30,60,90,120,180,256,315,512,720,1024";

        //这里是伪代码 就是为了获取配置信息
        NSArray<NSString *> *sizeLevels = CustomConfigSizeLevels;
        NSString *originSizeStr = sizeItem.value;

        CGSize originSize = CGSizeZero;

        NSString *separatedStr = nil;
        for (NSString *separated in @[@"x", @"z", @"y"]) {
            NSArray *sizeList = [originSizeStr compontsSeparatedByString:separated];
            if (sizeList.count == 2) {
                originSize = CGSizeMake([sizeList[0] intValue], [sizeList[1] intValue]);
                separatedStr = separated;
                break;
            }
        }

        CGSize finalSize = CGSizeZero;
        if (!CGSizeEqualToSize(originSize, CGSizeZero)) {
            BOOL isW = originSize.width > originSize.height;
            NSInteger len = isW ? originSize.width : originSize.height;
            NSInteger requestSize = 0;
            for (NSString *sizeLevel in sizeLevels) {
                NSInteger sizeNumber = [sizeLevel integerValue];
                if (sizeNumber >= len) {
                    if (requestSize == 0) {
                        requestSize = sizeNumber;
                    } else {
                        requestSize = MIN(requestSize, sizeNumber);
                    }
                }
            }
            if (isW) {
                if (originSize.width != 0) {
                    NSInteger h = (requestSize / (originSize.width * 1.f)) * originSize.height;
                    finalSize = CGSizeMake(requestSize, floor(h));
                }

            } else {
                if (originSize.height != 0) {
                    NSInteger w = (requestSize / (originSize.height * 1.f)) * originSize.width;
                    finalSize = CGSizeMake(w, floor(requestSize));
                }
            }
        }

        if (!CGSizeEqualToSize(finalSize, CGSizeZero)) {
            NSString *fixSize = [NSString stringWithFormat:@"%ld%@%ld",(NSInteger)finalSize.width, separatedStr, (NSInteger)finalSize.height];
            NSURLQueryItem *fixSizeItem = [[NSURLQueryItem alloc] initWithName:@"thumbnail" value:fixSize];
            [queryItems removeObject:sizeItem];
            [queryItems addObject:fixSizeItem];
        }

    }

    //去重复
    NSMutableArray<NSString *> *keys = @[].mutableCopy;
    queryItems = [queryItems bk_select:^BOOL(NSURLQueryItem *obj) {
        BOOL containsObject = [keys containsObject:obj.name];
        [keys addObject:obj.name];
        return !containsObject;
    }].mutableCopy;

    //首字母排序
    queryItems = [queryItems sortedArrayUsingComparator:^NSComparisonResult(NSURLQueryItem *obj1, NSURLQueryItem *obj2) {
        return [obj1.name compare:obj2.name options:NSCaseInsensitiveSearch];
    }].mutableCopy;

    //最终组合
    componts.queryItems = queryItems.copy;
    NSURL *finalURL = componts.URL;

    return finalURL;
}

SDWebImageManager

修复了URL之后,下一步要做什么,如何将修复后的URL传递下去呢?也可以从上面的SDWebImage流程中看出,所有的图片下载流程,离不开SDWebImageManager,所以我们继承 SDWebImageManager,重写以下方法

- (SDWebImageCombidOperation *)loadImageWithURL:(nullable NSURL *)url
                                          options:(SDWebImageOptions)options
                                          context:(nullable SDWebImageContext *)context
                                         progress:(nullable SDImageLoaderProgressBlock)progressBlock
                                        completed:(nonnull SDInternalCompletionBlock)completedBlock

后续如果要走修复流程的只需要用我们封装好的manager即可,实现如果下

- (SDWebImageCombidOperation *)loadImageWithURL:(nullable NSURL *)url
                                          options:(SDWebImageOptions)options
                                          context:(nullable SDWebImageContext *)context
                                         progress:(nullable SDImageLoaderProgressBlock)progressBlock
                                        completed:(nonnull SDInternalCompletionBlock)completedBlock
                                         corp:(BOOL)corp {

    NSURL *fixURL = [self.class fixURLWithUrl:url];
    SDInternalCompletionBlock fixBlock = completedBlock;
    if (![fixURL.absoluteString isEqualToString:url.absoluteString] && corp) {
        fixBlock = [self.class fixcompletedBlockWithOriginCompletedBlock:completedBlock url:url];
    }
    return [super loadImageWithURL:fixURL options:options context:context progress:progressBlock completed:^void(UIImage * _Nullable image, NSData * _Nullable data, NSError * _Nullable error, SDImageCacheType cacheType, BOOL finished, NSURL * _Nullable imageURL) {

        if (fixBlock) {
            fixBlock(image,data,error,cacheType,finished,imageURL);
        }
    }];

}

细心的同学可以发现我们增加了一个参数 corp,如果上层业务就是需要按照他传入的大小来的话,我们做一层裁剪缩放操作。具体操作放在了fixBlock中。默认是不进行fix的,因为本身nos服务器下发的图片也不一定是业务传入希望的尺寸。

fixblock 核心的代码是用了sd_webimage自带的裁剪

cutImage = [image sd_resizedImageWithSize:requestSize scaleMode:[urlInfo.cropStr isEqualToString:@"x"] ? SDImageScaleModeAspectFit : SDImageScaleModeAspectFill];

代码到这里基本fixURL操作基本完成,但是如果需要兼容老的缓存(本地已经有的,而且永久缓存(特殊case),但是线上已经下架的资源图片的),在fixblock中,我们在加载失败的情况下,用老的URL捞了一次本地缓存。

 [[self sharedManager] loadImageWithURL:url options:options | SDWebImageFromCacheOnly context:mutContext.copy progress:nil completed:completedBlock];

注意:已经fix过的URL不会再fix,是否是永久缓存是通过imageCache区分的

SDWebImageFromCacheOnly 表示只从缓存了读取,避免了重复发请求的问题。

imageCache

上面说到要实现复用,需要修改imageCache,这里不得不提以下SDWebImage找到缓存的流程

SDWebImage查询缓存

从图中可以看出,URL需要转为cacheKey,然后再从内存或者磁盘中捞出缓存。那么我们如何改造呢,因为我们需要通过URL找到本地可以重用的图片

cacheKey需要保留一定规则,通过cache可以看到原始URL的一些东西。所以我们cachekey是这么生成的

+ (NSString *)cacheKeyForURL:(NSURL *)url  {

    NSURL *wUrl = url;
    NSString *host = wUrl.host;
    NSString *absoluteString = wUrl.absoluteString;
    if (!host)
    {
       return absoluteString;
    }

    NSRange hostRange = [absoluteString rangeOfString:host];
    if (hostRange.location + hostRange.length < absoluteString.length)
    {
       NSString *subString = [absoluteString substringFromIndex:hostRange.location + hostRange.length];
       if (subString.length != 0)
       {
           return subString;
       }
    }
    return absoluteString;
}

简而言之,就是去掉host,保留剩余的参数。ps:因为fixURL去过请求参数重复,所以cacheKey也能同一张图片保证唯一。

那通过URL怎么找到本地的其他图片呢,如何关联上呢?

cacheKey关联imageInfo

可以通过path,再查找关联的cachekey,然后找到对应的图片

找到图片后,选择出一张可以使用的,对其进行裁剪操作,流程如下:

裁剪流程

我们这里对缓存的图片信息封装了一个对象,注意 会用数据库持久化 ImageCacheKeyAndURLObject数组,他的key是请求URL链接中的 path,注意数据库有上限大小,同时会在适当的时机清理(如图片缓存过期等)

下面是封装持久化的对象

@interface WebImageCacheImageInfo : NSObject

@property (nonatomic) BOOL isAnimation;
@property (nonatomic) CGFloat sizeW;
@property (nonatomic) CGFloat sizeH;

- (CGSize)size;

@end

@interface WebImageURLInfo : NSObject

@property (nonatomic) CGSize requestSize;
@property (nonatomic) NSString *cropStr;
@property (nonatomic) NSInteger quality;
@property (nonatomic) NSInteger enlarge;

@end

@interface WebImageCacheKeyAndURLObject : NSObject<NMModel>


@property (nonatomic, readonly) NSString *path;
@property (nonatomic) NSString *cacheKey;
@property (nonatomic, nullable) NSURL *url;
@property (nonatomic, nullable) WebImageCacheImageInfo *imageInfo;

- (NSArray<WebImageCacheKeyAndURLObject *> *)relationObjects;
- (nullable WebImageCacheKeyAndURLObject *)canReuseObject;
- (WebImageURLInfo *)urlInfo;
- (void)storeImage:(UIImage *)image;
- (void)remove;
@end

如何存储图片信息呢

- (void)storeImage:(UIImage *)image {
    if (self.path.length == 0) {
        return;
    }
    BOOL isAniamtion = image.sd_isAnimated;
    CGSize size = image.size;
    if (image) {
        _imageInfo = [WebImageCacheImageInfo new];
        _imageInfo.sizeH = size.height;
        _imageInfo.sizeW = size.width;
        _imageInfo.isAnimation = isAniamtion;
    }

    NSMutableArray<WebImageCacheKeyAndURLObject *> *items = [[self searchfromDBUsePath:self.path] mutableCopy];
    if (items.count == 0) {
        items = @[].mutableCopy;
    }
    if ([items containsObject:self]) {
        [items removeObject:self];
    }
    [items addObject:self];
    [self saveDBForPath:self.path item:items];
}

如何判断图片是否可以复用呢?

- (WebImageCacheKeyAndURLObject *)canReuseObject {

    WebImageURLInfo *info = self.urlInfo;
    if (CGSizeEqualToSize(CGSizeZero, info.requestSize)) {
        return nil;
    }
    NSArray<WebImageCacheKeyAndURLObject *> *relationObjects = [self relationObjects];

    // 非动图 尺寸非0

    relationObjects = [relationObjects bk_select:^BOOL(WebImageCacheKeyAndURLObject *obj) {
        return !obj.imageInfo.isAnimation && obj.imageInfo.size.width > 0 && obj.imageInfo.size.height > 0;
    }];

    @weakify(self)
    relationObjects = [relationObjects bk_select:^BOOL(WebImageCacheKeyAndURLObject *obj) {
        @strongify(self)
        return ![obj.cacheKey isEqualToString:self.cacheKey];
    }];

    // 质量大于请求的图
    relationObjects = [relationObjects bk_select:^BOOL(WebImageCacheKeyAndURLObject *obj) {

        WebImageURLInfo *objInfo = obj.urlInfo;

        NSInteger quality = objInfo.quality == 0 ? 75 : objInfo.quality;
        NSInteger requestQuality = info.quality == 0 ? 75 : info.quality;
        return quality >= requestQuality;
    }];

    //缩放能支持的
    NSArray<WebImageCacheKeyAndURLObject *> *canUses = nil;
    if ([info.cropStr isEqualToString:@"x"] || [info.cropStr isEqualToString:@"z"]) {
        canUses = [relationObjects bk_select:^BOOL(WebImageCacheKeyAndURLObject *obj) {
            WebImageURLInfo *objInfo = obj.urlInfo;
            if ([objInfo.cropStr isEqualToString:@"x"] || [objInfo.cropStr isEqualToString:@"z"]) {
                CGSize displaySize = WebImageDisplaySizeForImageSizeContentSizeContentMode(obj.imageInfo.size, info.requestSize, [info.cropStr isEqualToString:@"x"] ? UIViewContentModeScaleAspectFit :  UIViewContentModeScaleAspectFill);

                CGFloat p = 0;
                if (info.requestSize.width > 0) {
                    p = displaySize.width / obj.imageInfo.size.width;
                } else {
                    p = displaySize.height / obj.imageInfo.size.height;
                }
                return p <= 1;
            } else {
                // y 不可以转z/x
                return NO;
            }
        }];
    } else if ([info.cropStr isEqualToString:@"y"]) {
        canUses = [relationObjects bk_select:^BOOL(WebImageCacheKeyAndURLObject *obj) {
            WebImageURLInfo *objInfo = obj.urlInfo;
            if ([objInfo.cropStr isEqualToString:@"x"] || [objInfo.cropStr isEqualToString:@"z"]) {
                CGSize displaySize = WebImageDisplaySizeForImageSizeContentSizeContentMode(obj.imageInfo.size, info.requestSize, UIViewContentModeScaleAspectFill);
                CGFloat p = 0;
                if (info.requestSize.width > 0) {
                    p = displaySize.width / obj.imageInfo.size.width;
                } else {
                    p = displaySize.height / obj.imageInfo.size.height;
                }
                return p <= 1;
            } else  if ([objInfo.cropStr isEqualToString:@"y"]) {
                return (obj.imageInfo.size.width >= info.requestSize.width && obj.imageInfo.size.height >= info.requestSize.height);
            }
            return NO;
        }];
    }
    return canUses.firstObject;
}

要过滤动图,因为动图本地裁剪比较难处理,而且占比不高,所以这里先忽略他,WebImageCacheKeyAndURLObject记录了cacheKey等一些关联信息,核心还记录了实际缓存的图片尺寸。方便查询。WebImageDisplaySizeForImageSizeContentSizeContentMode就是传入图片大小,容器大小,填充模式计算出缩放后的图片大小。

关联关系有了,再什么时机去查找呢?
我们继承SDImageCache,重写了他

- (nullable NSData *)diskImageDataBySearchingAllPathsForKey:(nullable NSString *)key;

这个方法,在找不到data的情况下更进一步查找。找到的关联图片进行裁剪,使用和上面一样的修正方法

if ([objInfo.cropStr isEqualToString:@"x"] || [objInfo.cropStr isEqualToString:@"z"]) {
                result = [result fixResizedImageWithSize:requestSize scaleMode:[objInfo.cropStr isEqualToString:@"x"] ? UIViewContentModeScaleAspectFit : UIViewContentModeScaleAspectFill needCorp:NO];
            } else if ([objInfo.cropStr isEqualToString:@"y"]) {
                result = [result fixResizedImageWithSize:requestSize scaleMode:UIViewContentModeScaleAspectFill needCorp:YES];
            }

这里补充下fixsize方法

- (UIImage *)fixResizedImageWithSize:(CGSize)size scaleMode:(UIViewContentMode)scaleMode needCorp:(BOOL)needCorp {

    if (scaleMode != UIViewContentModeScaleAspectFit && scaleMode!= UIViewContentModeScaleAspectFill) {
        return self;
    }

    // 如果是fill模式,实际size会大于容器size 如果需要裁剪为容器大小就不走这一步了
    if (scaleMode == UIViewContentModeScaleAspectFill && !needCorp) {
        size = WebImageDisplaySizeForImageSizeContentSizeContentMode(self.size, size, scaleMode);
    }

    UIImage *fixImage = [self sd_resizedImageWithSize:size scaleMode:scaleMode == UIViewContentModeScaleAspectFit ? SDImageScaleModeAspectFit : SDImageScaleModeAspectFill];
    return fixImage;

}

这样我们就可以得到修复后的图片,流程完成。

UIImageView 及 UIButton 等分类

我们包装一层自己的下载,然后传入我们的manager即可。

context = @{
           SDWebImageContextCustomManager:[WebImageManager sharedManager]
       };

额外说一点

CDN命中率和这个资源是否曾经被请求过有关,命中CDN的key又是请求的URL,所以大前端请求都保持一致的规则很重要!这样每一端都可以蹭到其他端预热过的图片资源。

总结

我们核心点就修正了URL改造了SDWebImageManager,SDImageCache,并且建立了CacheKey关联关系,并且兼容一些老逻辑这样本地流程就都算走通了。本文除了常规优化图片的思路外提供了一种新的思路,本地利用已经下载过的大小图做文章,从而起到加速及节流的效果,并取得一定的收益,如果读者也是采用类似拼接url下载图片的方式的话,这种优化方式可以一试。全部做完取得成果具体数值不便展示,大概为提升下载速度 50%,同时能节省一定的 CDN带宽,日均节约至少 10% 。