不背锅运维:选择辅助容器还是另外拉起监控Pod?

119 阅读3分钟

监控方案

方案一

对于一个 Pod 中只有一个业务容器的情况,可以考虑在该 Pod 中增加一个辅助容器,来完成对业务容器的监控。辅助容器可以使用各种监控工具的采集器,如Prometheus的exporter、ELK的filebeat、Zabbix的agent或者是自研的采集器等等,来收集业务容器的运行状态、性能指标和日志等信息,实现对业务容器的监控。在 Kubernetes 中,一个 Pod 中可以包含多个容器,每个容器可以共享同一个网络命名空间、存储卷和进程命名空间等资源。这意味着在同一个 Pod 中,辅助容器可以与业务容器共享相同的网络和存储,从而方便地监控业务容器。

图片

方案二

第二个方案,也可以另外拉起一个监控 Pod,对业务 Pod 进行监控。这种方式可以将监控容器与业务容器分离,避免互相影响。同时,监控 Pod 可以独立部署和升级,不会影响业务容器的正常运行。不过,这种方式会增加部署和维护的复杂度,需要额外考虑容器之间的网络连接和数据传输等问题。

图片

选择辅助容器还是另外拉起监控 Pod,取决于具体的情况和需求,需要根据实际情况进行选择和权衡。在本文中,业务POD里假设运行的是logstash,为了减少对业务POD的影响,采用了第二个方案。

在docker上测试logstash-exporter

  1. 拉取exporter镜像
docker pull alxrem/prometheus-logstash-exporter
  1. 拉起logstash容器
docker run --name logstash-container -d -it -p 9600:9600 logstash:7.13.2
  1. 拉起exporter容器
docker run -d -p 9198:9198 alxrem/prometheus-logstash-exporter -web.listen-address=":9198" -logstash.host=http://logstash-container -logstash.port=9600
  1. 访问
curl http://192.168.11.229:9198/metrics
  1. 推送到harbor
docker push 192.168.11.230/elk/prometheus-logstash-exporter:latest

之所以要在本地docker环境测试这个镜像,是为了搞清楚它的使用套路,比如有什么参数、启动方式等等,当在k8s部署的时候就会减少发懵的状态。

部署到K8S

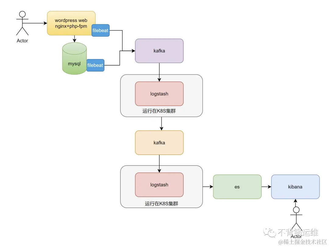
继续上次的架构,这次是要对运行在K8S集群里的logstash pod进行监控,本架构中有2套不同配置的logstash。

图片

记得在上一篇中,只讲了logstash里面的配置,但没有讲logstash的deployment,这次刚好补上,分享给大家。

  1. 创建和编辑logstash-deployment.yaml,添加以下内容:
apiVersion: v1
kind: Namespace
metadata:
  name: logstash
---
apiVersion: apps/v1
kind: Deployment
metadata:
  name: logstash01
  namespace: logstash
spec:
  selector:
    matchLabels:
      k8s-app: logstash01
  replicas: 3
  template:
    metadata:
      labels:
        k8s-app: logstash01
    spec:
      containers:
      - name: logstash01
        image: 192.168.11.230/elk/logstash01:20230315v1
        ports:
          - containerPort: 9600
        resources:
          limits:
            cpu: 1
          requests:
            cpu: 1
      imagePullSecrets:
      - name: harborsecret
---
apiVersion: apps/v1
kind: Deployment
metadata:
  name: logstash02
  namespace: logstash
spec:
  selector:
    matchLabels:
      k8s-app: logstash02
  replicas: 3
  template:
    metadata:
      labels:
        k8s-app: logstash02
    spec:
      containers:
      - name: logstash02
        image: 192.168.11.230/elk/logstash02:20230315v1
        ports:
          - containerPort: 9600
        resources:
          limits:
            cpu: 1
          requests:
            cpu: 1
      imagePullSecrets:
      - name: harborsecret
---
apiVersion: v1
kind: Service
metadata:
  name: logstash01-service
  namespace: logstash
spec:
  selector:
    k8s-app: logstash01
  ports:
    - name: jmx
      port: 9600
---
apiVersion: v1
kind: Service
metadata:
  name: logstash02-service
  namespace: logstash
spec:
  selector:
    k8s-app: logstash02
  ports:
    - name: jmx
      port: 9600
  1. 创建和编辑prometheus-logstash-exporter-deployment.yaml,添加以下内容:

这里是本文的重头戏,关于细节,自行深挖、理解、吸收。

apiVersion: apps/v1
kind: Deployment
metadata:
  name: prometheus-logstash01-exporter
  namespace: logstash
spec:
  replicas: 3
  selector:
    matchLabels:
      app: prometheus-logstash01-exporter
  template:
    metadata:
      labels:
        app: prometheus-logstash01-exporter
    spec:
      containers:
        - name: prometheus-logstash01-exporter
          image: 192.168.11.230/elk/prometheus-logstash-exporter:latest
          ports:
            - containerPort: 9198
          args:
            - -web.listen-address=:9198
            - -logstash.host=logstash01-service
            - -logstash.port=9600
---
apiVersion: apps/v1
kind: Deployment
metadata:
  name: prometheus-logstash02-exporter
  namespace: logstash
spec:
  replicas: 3
  selector:
    matchLabels:
      app: prometheus-logstash02-exporter
  template:
    metadata:
      labels:
        app: prometheus-logstash02-exporter
    spec:
      containers:
        - name: prometheus-logstash02-exporter
          image: 192.168.11.230/elk/prometheus-logstash-exporter:latest
          ports:
            - containerPort: 9199
          args:
            - -web.listen-address=:9199
            - -logstash.host=logstash02-service
            - -logstash.port=9600

---
apiVersion: v1
kind: Service
metadata:
  name: prometheus-logstash01-exporter-services
  namespace: logstash
spec:
  selector:
    app: prometheus-logstash01-exporter
  ports:
    - name: exporter-port
      nodePort: 30008
      port: 80
      protocol: TCP
      targetPort: 9198
  type: NodePort
---
apiVersion: v1
kind: Service
metadata:
  name: prometheus-logstash02-exporter-services
  namespace: logstash
spec:
  selector:
    app: prometheus-logstash02-exporter
  ports:
    - name: exporter-port
      nodePort: 30009
      port: 80
      protocol: TCP
      targetPort: 9199
  type: NodePort

看最终成果

图片

图片

本文转载于WX公众号:不背锅运维(喜欢的盆友关注我们):mp.weixin.qq.com/s/9CoMoaTux…