是故意的还是不小心的?总结的千道面试题,让132人成功面试进入大厂

238 阅读17分钟

2023金三已经过半,马上就要迎来银四。很多同学会问Java面试八股文有必要背吗?

我的回答是:很有必要。你可以讨厌这种模式,但你一定要去背,因为不背你就进不了大厂。

国内的互联网面试,恐怕是现存的、最接近科举考试的制度。

而且,我国的八股文确实是独树一帜。以美国为例,北美工程师面试比较重视算法(Coding),近几年也会加入Design轮(系统设计和面向对象设计OOD)和BQ轮(Behavioral question,行为面试问题)。

那么为什么国内面试不采取这样的考察方式呢?简单来说,互联网IT行业的求职者太多了,如果考察的是清一溜的算法题和设计题,那么会要求面试官有极高的技术水平,还要花大量的时间成本和精力。

也许现行的八股文面试不是最优的解法,但的确是最符合当前国内IT环境的做法。

所以,我采访了超过20位资深大厂面试官后,一直在尽量精炼准确的整理一套切实可行的八股文,现在已经有329位粉丝通过这套题走入了理想的岗位,所以分享出来给大伙看看,有什么不足之处欢迎评论补充。

篇幅所限本文就只贴一下题目了,同学们可以自己先看看有哪些题是会的,答案的话我整理的一本 《Java面试八股文》 里都有,或娶的方法在文末了哦!

一、Java基础 44 道

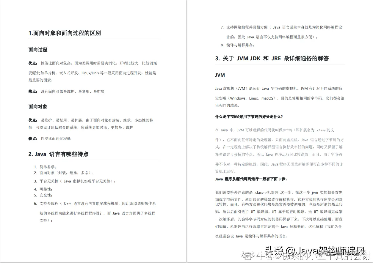
  1. 解释下什么是面向对象?面向对象和面向过程的区别?

  2. 面向对象的三大特性?分别解释下?

  3. JDK、JRE、JVM 三者之间的关系?

  4. 重载和重写的区别?

  5. Java 中是否可以重写一个 private 或者 static 方法?

  6. 构造方法有哪些特性?

  7. 在 Java 中定义一个不做事且没有参数的构造方法有什么作用?

  8. Java 中创建对象的几种方式?

  9. 抽象类和接口有什么区别?

  10. 静态变量和实例变量的区别?

  11. 12、short s1 = 1;s1 = s1 + 1;有什么错?那么 short s1 = 1; s1 += 1;呢?有没有错误?

  12. Integer 和 int 的区别?

  13. 装箱和拆箱的区别

  14. switch 语句能否作用在 byte 上,能否作用在 long 上,能否作用在 String 上?

  15. 16、final、finally、finalize 的区别

  16. == 和 equals 的区别?

  17. 两个对象的 hashCode() 相同,则 equals() 也一定为 true 吗?

  18. 为什么重写 equals() 就一定要重写 hashCode() 方法?

  19. & 和 && 的区别?

  20. Java 中的参数传递时传值呢?还是传引用?

  21. Java 中的 Math.round(-1.5) 等于多少?

  22. 如何实现对象的克隆?

  23. 深克隆和浅克隆的区别?

  24. 什么是 Java 的序列化,如何实现 Java 的序列化?

  25. 什么情况下需要序列化?

  26. Java 的泛型是如何工作的 ? 什么是类型擦除 ?

  27. 什么是泛型中的限定通配符和非限定通配符 ?

  28. List 和 List 之间有什么区别 ?

  29. Java 中的反射是什么意思?有哪些应用场景?

  30. 反射的优缺点?

  31. Java 中的动态代理是什么?有哪些应用?

  32. 怎么实现动态代理?

  33. static 关键字的作用?

  34. super 关键字的作用?

  35. 字节和字符的区别?

  36. String 为什么要设计为不可变类?

  37. String、StringBuilder、StringBuffer 的区别?

  38. String 字符串修改实现的原理?

  39. String str = "i" 与 String str = new String("i") 一样吗?

  40. String 类的常用方法都有那些?

  41. final 修饰 StringBuffer 后还可以 append 吗?

  42. Java 中的 IO 流的分类?说出几个你熟悉的实现类?

  43. 字节流和字符流有什么区别?

  44. BIO、NIO、AIO 有什么区别?

二、Java异常 9 道

  1. finally 块中的代码什么时候被执行?

  2. finally 是不是一定会被执行到?

  3. try-catch-finally 中,如果 catch 中 return 了,finally 还会执行吗?

  4. try-catch-finally 中那个部分可以省略?

  5. Error 和 Exception 的区别?

  6. 运行时异常与受检异常有何异同?

  7. throw 和 throws 的区别?

  8. 常见的异常类有哪些?

  9. 主线程可以捕获到子线程的异常吗?

三、Java集合 24 道

  1. Java 中常用的容器有哪些?

  2. ArrayList 和 LinkedList 的区别?

  3. ArrayList 实现 RandomAccess 接口有何作用?为何 LinkedList 却没实现这个接口?

  4. ArrayList 的扩容机制?

  5. Array 和 ArrayList 有何区别?什么时候更适合用 Array?

  6. HashMap 的实现原理/底层数据结构?JDK1.7 和 JDK1.8

  7. HashMap 的 put 方法的执行过程?

  8. HashMap 的 get 方法的执行过程?

  9. HashMap 的 resize 方法的执行过程?

  10. HashMap 的 size 为什么必须是 2 的整数次方?

  11. HashMap 多线程死循环问题?

  12. HashMap 的 get 方法能否判断某个元素是否在 map 中?

  13. HashMap 与 HashTable 的区别是什么?

  14. HashMap 与 ConcurrentHashMap 的区别是什么?

  15. HashTable 和 ConcurrentHashMap 的区别?

  16. ConcurrentHashMap 的实现原理是什么?

  17. HashSet 的实现原理?

  18. HashSet 怎么保证元素不重复的?

  19. LinkedHashMap 的实现原理?

  20. Iterator 怎么使用?有什么特点?

  21. Iterator 和 ListIterator 有什么区别?

  22. Iterator 和 Enumeration 接口的区别?

  23. fail-fast 与 fail-safe 有什么区别?

  24. Collection 和 Collections 有什么区别?

四、Java并发 42 道

  1. 并行和并发有什么区别?

  2. 线程和进程的区别?

  3. 守护线程是什么?

  4. 创建线程的几种方式?

  5. Runnable 和 Callable 有什么区别?

  6. 线程状态及转换?

  7. sleep() 和 wait() 的区别?

  8. 线程的 run() 和 start() 有什么区别?

  9. 在 Java 程序中怎么保证多线程的运行安全?

  10. Java 线程同步的几种方法?

  11. Thread.interrupt() 方法的工作原理是什么?

  12. 谈谈对 ThreadLocal 的理解?

  13. 在哪些场景下会使用到 ThreadLocal?

  14. 说一说自己对于 synchronized 关键字的了解?

  15. 如何在项目中使用 synchronized 的?

  16. 说说 JDK1.6 之后的 synchronized 关键字底层做了哪些优化,可以详细介绍一下这些优化吗?

  17. 谈谈 synchronized 和 ReenTrantLock 的区别?

  18. synchronized 和 volatile 的区别是什么?

  19. 谈一下你对 volatile 关键字的理解?

  20. 说下对 ReentrantReadWriteLock 的理解?

  21. 说下对悲观锁和乐观锁的理解?

  22. 乐观锁常见的两种实现方式是什么?

  23. 乐观锁的缺点有哪些?

  24. CAS 和 synchronized 的使用场景?

  25. 简单说下对 Java 中的原子类的理解?

  26. atomic 的原理是什么?

  27. 说下对同步器 AQS 的理解?

  28. AQS 的原理是什么?

  29. AQS 对资源的共享模式有哪些?

  30. AQS 底层使用了模板方法模式,你能说出几个需要重写的方法吗?

  31. 说下对信号量 Semaphore 的理解?

  32. CountDownLatch 和 CyclicBarrier 有什么区别?

  33. 说下对线程池的理解?为什么要使用线程池?

  34. 创建线程池的参数有哪些?

  35. 如何创建线程池?

  36. 线程池中的的线程数一般怎么设置?需要考虑哪些问题?

  37. 执行 execute() 方法和 submit() 方法的区别是什么呢?

  38. 说下对 Fork和Join 并行计算框架的理解?

  39. JDK 中提供了哪些并发容器?

  40. 谈谈对 CopyOnWriteArrayList 的理解?

  41. 谈谈对 BlockingQueue 的理解?分别有哪些实现类?

  42. 谈谈对 ConcurrentSkipListMap 的理解?

五、Java JVM 42 道

  1. 说一下 Jvm 的主要组成部分?及其作用?

  2. 谈谈对运行时数据区的理解?

  3. 堆和栈的区别是什么?

  4. 堆中存什么?栈中存什么?

  5. 为什么要把堆和栈区分出来呢?栈中不是也可以存储数据吗?

  6. Java 中的参数传递时传值呢?还是传引用?

  7. Java 对象的大小是怎么计算的?

  8. 对象的访问定位的两种方式?

  9. 判断垃圾可以回收的方法有哪些?

  10. 垃圾回收是从哪里开始的呢?

  11. 被标记为垃圾的对象一定会被回收吗?

  12. 谈谈对 Java 中引用的了解?

  13. 谈谈对内存泄漏的理解?

  14. 内存泄露的根本原因是什么?

  15. 举几个可能发生内存泄漏的情况?

  16. 尽量避免内存泄漏的方法?

  17. 常用的垃圾收集算法有哪些?

  18. 为什么要采用分代收集算法?

  19. 分代收集下的年轻代和老年代应该采用什么样的垃圾回收算法?

  20. 什么是浮动垃圾?

  21. 什么是内存碎片?如何解决?

  22. 常用的垃圾收集器有哪些?

  23. 谈谈你对 CMS 垃圾收集器的理解?

  24. 谈谈你对 G1 收集器的理解?

  25. 说下你对垃圾回收策略的理解/垃圾回收时机?

  26. 谈谈你对内存分配的理解?大对象怎么分配?空间分配担保?

  27. 说下你用过的 JVM 监控工具?

  28. 如何利用监控工具调优?

  29. JVM 的一些参数?

  30. 谈谈你对类文件结构的理解?有哪些部分组成?

  31. 谈谈你对类加载机制的了解?

  32. 类加载各阶段的作用分别是什么?

  33. 有哪些类加载器?分别有什么作用?

  34. 类与类加载器的关系?

  35. 谈谈你对双亲委派模型的理解?工作过程?为什么要使用

  36. 怎么实现一个自定义的类加载器?需要注意什么?

  37. 怎么打破双亲委派模型?

  38. 有哪些实际场景是需要打破双亲委派模型的?

  39. 谈谈你对编译期优化和运行期优化的理解?

  40. 为何 HotSpot 虚拟机要使用解释器与编译器并存的架构?

  41. 说下你对 Java 内存模型的理解?

  42. 内存间的交互操作有哪些?需要满足什么规则?

六、SSM框架 37 道

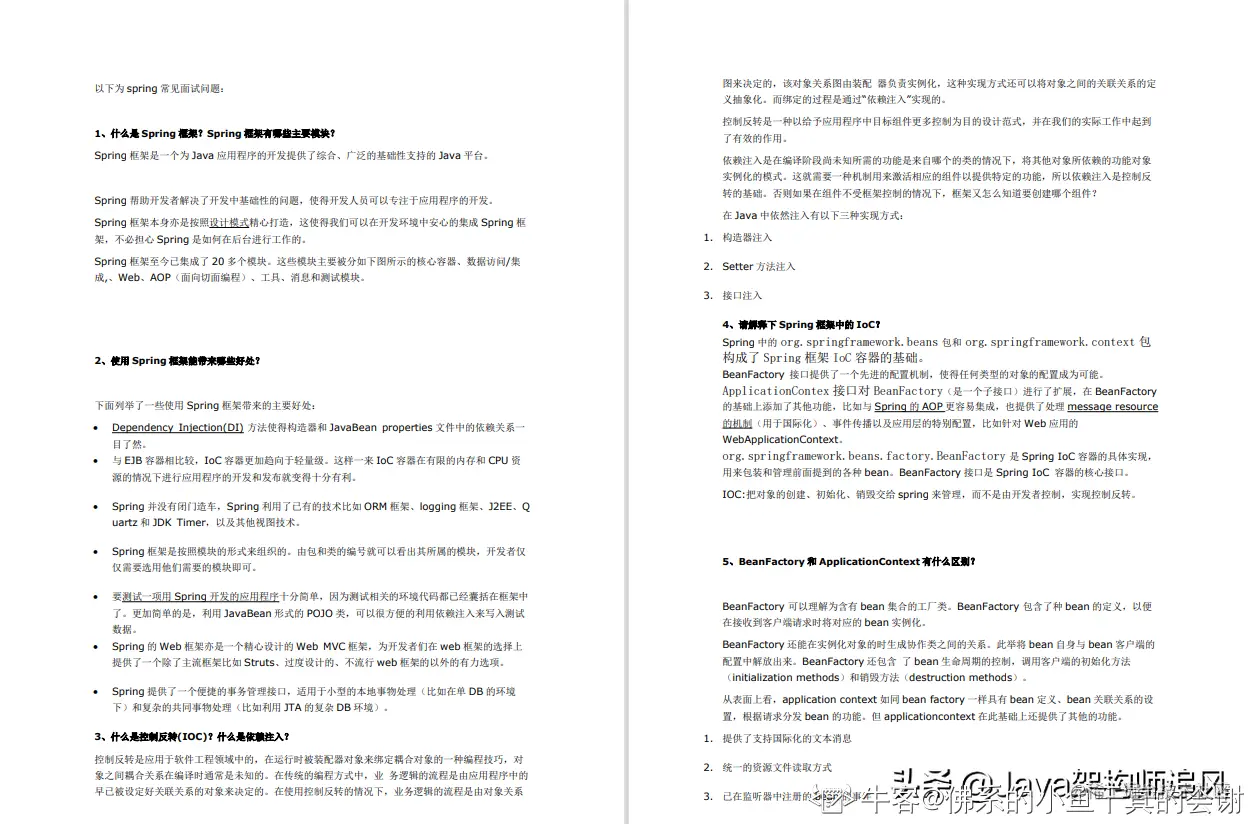
  1. 使用 Spring 框架的好处是什么?

  2. 解释下什么是 AOP?

  3. AOP 的代理有哪几种方式?

  4. 怎么实现 JDK 动态代理?

  5. AOP 的基本概念:切面、连接点、切入点等?

  6. 通知类型(Advice)型(Advice)有哪些?

  7. 谈谈你对 IOC 的理解?

  8. Bean 的生命周期?

  9. Bean 的作用域?

  10. Spring 中的单例 Bean 的线程安全问题了解吗?

  11. 谈谈你对 Spring 中的事物的理解?

  12. Spring 中的事务隔离级别?

  13. Spring 中的事物传播行为?

  14. Spring 常用的注入方式有哪些?

  15. Spring 框架中用到了哪些设计模式?

  16. ApplicationContext 通常的实现有哪些?

  17. 谈谈你对 MVC 模式的理解?

  18. SpringMVC 的工作原理/执行流程?

  19. SpringMVC 的核心组件有哪些?

  20. SpringMVC 常用的注解有哪些?

  21. @RequestMapping 的作用是什么?

  22. 如何解决 POST 请求中文乱码问题,GET 的又如何处理呢?

  23. SpringMVC 的控制器是不是单例模式,如果是会有什么问题,怎么解决?

  24. SpringMVC 怎么样设定重定向和转发的?

  25. SpringMVC 里面拦截器是怎么写的?

  26. SpringMVC 和 Struts2 的区别有哪些?

  27. 谈谈你对 MyBatis 的理解?

  28. MyBaits 的优缺点有哪些?

  29. MyBatis 与 Hibernate 有哪些不同?

  30. MyBatis 中 #{} 和 ${}的区别是什么?

  31. MyBatis 是如何进行分页的?分页插件的原理是什么?

  32. MyBatis 有几种分页方式?

  33. MyBatis 逻辑分页和物理分页的区别是什么?

  34. MyBatis 是否支持延迟加载?如果支持,它的实现原理是什么?

  35. 说一下 MyBatis 的一级缓存和二级缓存?

  36. Mybatis 有哪些执行器(Executor)?

  37. MyBatis 动态 SQL 是做什么的?都有哪些动态 SQL?能简述一下动态 SQL的执行原理不?

七、MySQL 31 道

  1. 请说下你对 MySQL 架构的了解?

  2. 一条 SQL 语句在数据库框架中的执行流程?

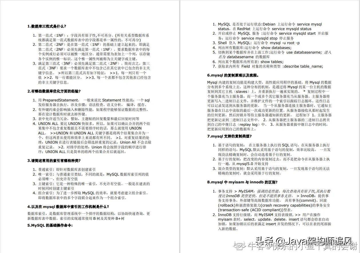
  3. 数据库的三范式是什么?

  4. char 和 varchar 的区别?

  5. varchar(10) 和 varchar(20) 的区别?

  6. 谈谈你对索引的理解?

  7. 索引的底层使用的是什么数据结构?

  8. 谈谈你对 B+ 树的理解?

  9. 为什么 InnoDB 存储引擎选用 B+ 树而不是 B 树呢?

  10. 谈谈你对聚簇索引的理解?

  11. 谈谈你对哈希索引的理解?

  12. 谈谈你对覆盖索引的认识?

  13. 索引的分类?

  14. 谈谈你对最左前缀原则的理解?

  15. 怎么知道创建的索引有没有被使用到?或者说怎么才可以知道这条语句运行很慢的原因?

  16. 什么情况下索引会失效?即查询不走索引?

  17. 查询性能的优化方法?

  18. InnoDB 和 MyISAM 的比较?

  19. 谈谈你对水平切分和垂直切分的理解?

  20. 主从复制中涉及到哪三个线程?

  21. 主从同步的延迟原因及解决办法?

  22. 谈谈你对数据库读写分离的理解?

  23. 请你描述下事务的特性?

  24. 谈谈你对事务隔离级别的理解?

  25. 解释下什么叫脏读、不可重复读和幻读?

  26. MySQL 默认的隔离级别是什么?

  27. 谈谈你对MVCC 的了解?

  28. 说一下 MySQL 的行锁和表锁?

  29. InnoDB 存储引擎的锁的算法有哪些?

  30. MySQL 问题排查都有哪些手段?

  31. MySQL 数据库 CPU 飙升到 500% 的话他怎么处理?

八、Redis 12 道

  1. 谈下你对 Redis 的了解?

  2. Redis 一般都有哪些使用场景?

  3. Redis 有哪些常见的功能?

  4. Redis 支持的数据类型有哪些?

  5. Redis 为什么这么快?

  6. 什么是缓存穿透?怎么解决?

  7. 什么是缓存雪崩?该如何解决?

  8. 怎么保证缓存和数据库数据的一致性?

  9. Redis 持久化有几种方式?

  10. Redis 怎么实现分布式锁?

  11. Redis 淘汰策略有哪些?

  12. Redis 常见性能问题和解决方案?

九、计算机网络 45 道

  1. 为什么需要三次握手?两次不行?

  2. 为什么需要四次挥手?三次不行?

  3. TCP与UDP有哪些区别?各自应用场景?

  4. HTTP1.0,1.1,2.0 的版本区别

  5. POST和GET有哪些区别?各自应用场景?

  6. HTTP 哪些常用的状态码及使用场景?

  7. HTTP状态码301和302的区别,都有哪些用途?

  8. 在交互过程中如果数据传送完了,还不想断开连接怎么办,怎么维持?

  9. HTTP 如何实现长连接?在什么时候会超时?

  10. TCP 如何保证有效传输及拥塞控制原理

  11. IP地址有哪些分类?

  12. GET请求中URL编码的意义

  13. 什么是SQL 注入?举个例子?

  14. 谈一谈 XSS 攻击,举个例子?

  15. 讲一下网络五层模型,每一层的职责?

  16. 简单说下 HTTPS 和 HTTP 的区别

  17. 对称加密与非对称加密的区别

  18. 简单说下每一层对应的网络协议有哪些?

  19. ARP 协议的工作原理?

  20. TCP 的主要特点是什么?

  21. UDP 的主要特点是什么?

  22. TCP 和 UDP 分别对应的常见应用层协议有哪些?

  23. 为什么 TIME-WAIT 状态必须等待 2MSL 的时间呢?

  24. 保活计时器的作用?

  25. TCP 协议是如何保证可靠传输的?

  26. 谈谈你对停止等待协议的理解?

  27. 谈谈你对 ARQ 协议的理解?

  28. 谈谈你对滑动窗口的了解?

  29. 谈下你对流量控制的理解?

  30. 谈下你对 TCP 拥塞控制的理解?使用了哪些算法?

  31. 什么是粘包?

  32. TCP 黏包是怎么产生的?

  33. 怎么解决拆包和粘包?

  34. forward 和 redirect 的区别?

  35. HTTP 方法有哪些?

  36. 在浏览器中输入 URL 地址到显示主页的过程?

  37. DNS 的解析过程?

  38. 谈谈你对域名缓存的了解?

  39. 谈下你对 HTTP 长连接和短连接的理解?分别应用于哪些场景?

  40. HTTPS 的工作过程?

  41. HTTP 和 HTTPS 的区别?

  42. HTTPS 的优缺点?

  43. 什么是数字签名?

  44. 什么是数字证书?

  45. Cookie 和 Session 有什么区别?

十、操作系统 32 道

  1. 简单说下你对并发和并行的理解?

  2. 同步、异步、阻塞、非阻塞的概念

  3. 进程和线程的基本概念

  4. 进程与线程的区别?

  5. 为什么有了进程,还要有线程呢?

  6. 进程的状态转换

  7. 进程间的通信方式有哪些?

  8. 进程的调度算法有哪些?

  9. 什么是死锁?

  10. 产生死锁的原因?

  11. 死锁产生的必要条件?

  12. 解决死锁的基本方法?

  13. 怎么预防死锁?

  14. 怎么避免死锁?

  15. 怎么解除死锁?

  16. 什么是缓冲区溢出?有什么危害?

  17. 分页与分段的区别?

  18. 物理地址、逻辑地址、虚拟内存的概念

  19. 页面置换算法有哪些?

  20. 谈谈你对动态链接库和静态链接库的理解?

  21. 外中断和异常有什么区别?

  22. 一个程序从开始运行到结束的完整过程,你能说出来多少?

  23. 什么是用户态和内核态

  24. 用户态和内核态是如何切换的?

  25. 进程终止的方式

  26. 守护进程、僵尸进程和孤儿进程

  27. 如何避免僵尸进程?

  28. 介绍一下几种典型的锁?

  29. 常见内存分配内存错误

  30. 内存交换中,被换出的进程保存在哪里?

  31. 原子操作的是如何实现的

  32. 抖动你知道是什么吗?它也叫颠簸现象

十一、消息队列与分布式 26 道

  1. 消息队列的基本作用?

  2. 消息队列的优缺点有哪些?

  3. 如何保证消息队列的高可用?

  4. 如何保证消息不被重复消费?或者说,如何保证消息消费的幂等性?

  5. 如何保证消息的可靠性传输?或者说,如何处理消息丢失的问题?

  6. 如何保证消息的顺序性?

  7. 大量消息在 MQ 里长时间积压,该如何解决?

  8. MQ 中的消息过期失效了怎么办?

  9. RabbitMQ 有哪些重要的角色?

  10. RabbitMQ 有哪些重要的组件?

  11. RabbitMQ 有几种广播类型?

  12. Kafka 可以脱离 zookeeper 单独使用吗?为什么?

  13. Kafka 有几种数据保留的策略?

  14. Kafka 的分区策略有哪些?

  15. 谈下你对 Zookeeper 的认识?

  16. Zookeeper 都有哪些功能?

  17. 谈下你对 ZAB 协议的了解?

  18. Zookeeper 怎么保证主从节点的状态同步?

  19. Zookeeper 有几种部署模式?

  20. 说一下 Zookeeper 的通知机制?

  21. 集群中为什么要有主节点?

  22. 集群中有 3 台服务器,其中一个节点宕机,这个时候 Zookeeper 还可以使用吗?

  23. 说一下两阶段提交和三阶段提交的过程?分别有什么问题?

  24. Zookeeper 宕机如何处理?

  25. 说下四种类型的数据节点 Znode?

  26. Zookeeper 和 Dubbo 的关系?

好了,本文就写到这了,上述所有题目的答案我都整理好了。

都看到最后了! 那就快来【戳一戳】跟随指引,马上或娶吧~