反转链表

97 阅读1分钟

题目描述

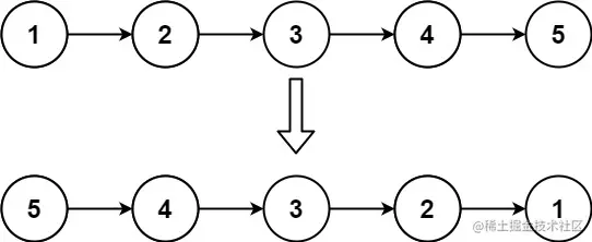
给你单链表的头节点 head ,请你反转链表,并返回反转后的链表。

image.png

输入: head = [1,2,3,4,5]
输出: [5,4,3,2,1]

image.png

输入: head = [1,2]
输出: [2,1]

思路

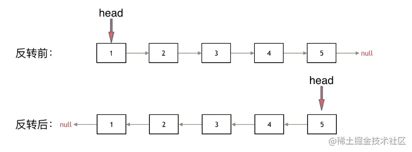
有两种方法可以实现反转数组,分别是递归法双指针法,虽然这两种方法不同,但是实现两种方法的思路是一致的。

image.png

我们拿有示例中的链表来举例,如动画所示:(纠正:动画应该是先移动pre,在移动cur206.翻转链表.gif

伪代码

//初始化
pre=null;
cur=head;
temp=null;
//移动指针
while(cur!=null){
    temp=cur.next;
    cur.next=pre;
    pre=cur;
    cur=temp;
}

代码

双指针法代码

/**
 * Definition for singly-linked list.
 * function ListNode(val, next) {
 *     this.val = (val===undefined ? 0 : val)
 *     this.next = (next===undefined ? null : next)
 * }
 */
/**
 * @param {ListNode} head
 * @return {ListNode}
 */
var reverseList = function(head) {
    var cur=head,prev=null;
    while(cur){
        //将cur.next 提前存下来
        let temp=cur.next;
        //反转链表
        cur.next=prev;
        //移动指针
        prev=cur;
        cur=temp;
    }
    return prev;
};

递归法

/**
 * Definition for singly-linked list.
 * function ListNode(val, next) {
 *     this.val = (val===undefined ? 0 : val)
 *     this.next = (next===undefined ? null : next)
 * }
 */
/**
 * @param {ListNode} head
 * @return {ListNode}
 */
var reverseList = function(head) {
    var cur=head,prev=null;
    return reverse(cur,prev);
};

function reverse(cur,prev){
    //判断是否遍历完了链表
    if(cur==null){return prev;}
    //存下cur.next
    let temp=cur.next;
    //反转链表
    cur.next=prev;
    //移动指针
    prev=cur;
    cur=temp;
    //执行递归
   return  reverse(cur,prev);
}

结果

image.png