JZ33. 二叉搜索树的后序遍历序列(分治算法)

96 阅读1分钟

leetcode.cn/problems/er…

输入一个整数数组,判断该数组是不是某二叉搜索树的后序遍历结果。如果是则返回 true,否则返回 false。假设输入的数组的任意两个数字都互不相同。

 

参考以下这颗二叉搜索树:

 5
/ \

2 6 /
1 3 示例 1:

输入: [1,6,3,2,5] 输出: false 示例 2:

输入: [1,3,2,6,5] 输出: true  

提示:

数组长度 <= 1000

解题思路:

  • 后序遍历定义: [ 左子树 | 右子树 | 根节点 ] ,即遍历顺序为 “左、右、根” 。

  • 二叉搜索树定义: 左子树中所有节点的值 < 根节点的值;右子树中所有节点的值 > 根节点的值;其左、右子树也分别为二叉搜索树。

image.png

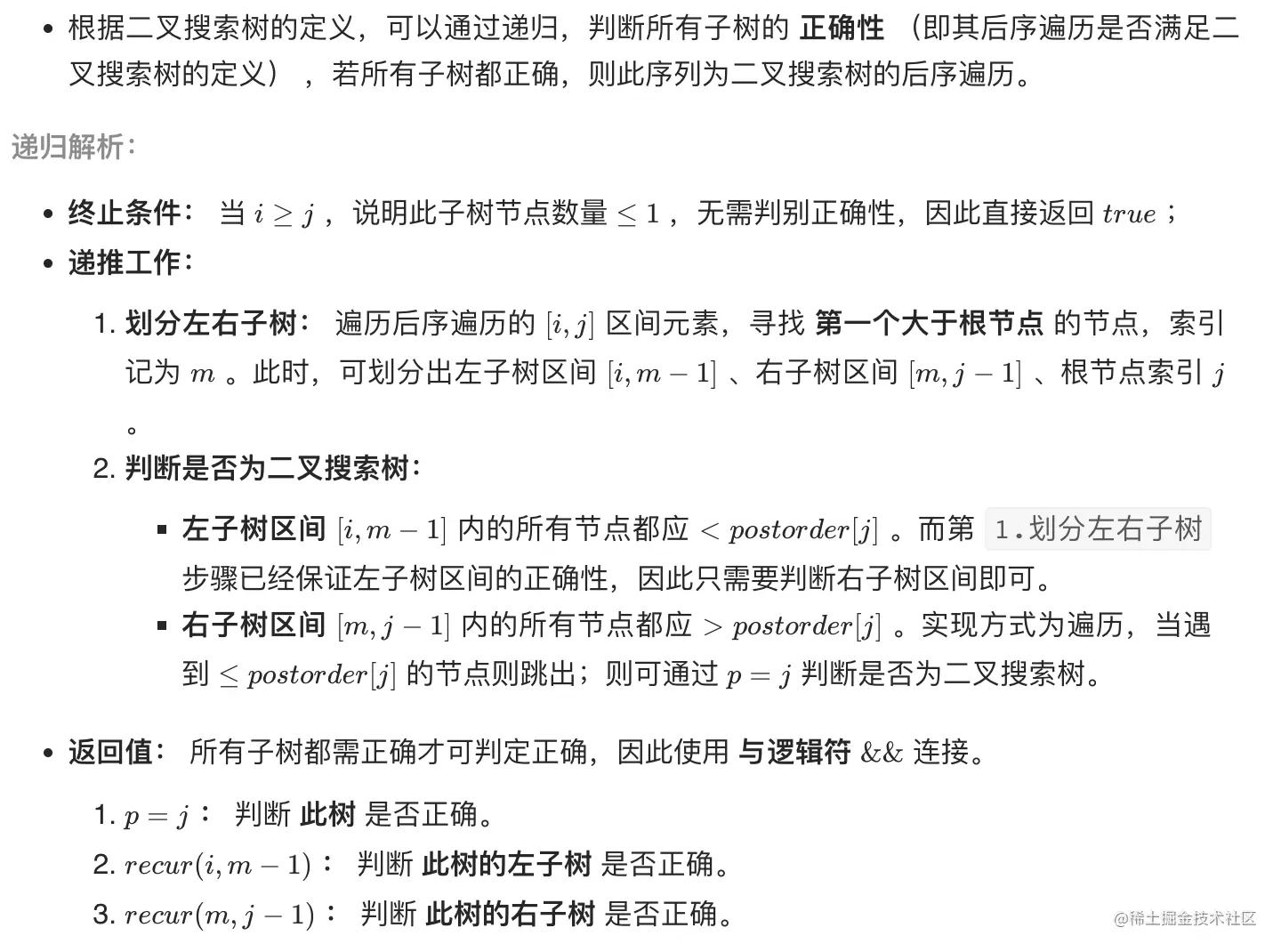
方法一:递归分治

image.png

复杂度分析:

时间复杂度 O(N2) : 每次调用 recur(i,j) 减去一个根节点,因此递归占用 O(N) ;最差情况下(即当树退化为链表),每轮递归都需遍历树所有节点,占用 O(N) 。

空间复杂度 O(N) : 最差情况下(即当树退化为链表),递归深度将达到 N 。

代码:

class Solution {
    public boolean verifyPostorder(int[] postorder) {
        return recur(postorder, 0, postorder.length - 1);
    }

    public boolean recur(int[] postorder, int i, int j) {
        if (i >= j) {
            return true;
        }
        int p = i;
        while (postorder[p] < postorder[j]) {
            p++;
        }
        int m = p;
        while (postorder[p] > postorder[j]) {
            p++;
        }
        return p == j && recur(postorder, i, m - 1) && recur(postorder, m, j - 1);
    }
}