毕业设计开源分享:SpringCloud+Vue3打造在线考试系统

514 阅读7分钟

引言

在我从网络上接触的毕业设计来看,很多都是类似后台管理以表格的形式展示数据.那么本项目有啥不一样呢!本项目前端是面向用户的操作页面,而不是管理员,更符合操作逻辑吧,参考了一下**通( ̄︶ ̄).说实在我写这个也是想哭,边写代码,边考试,也应如此我更懂考试,常用的作弊方法我也知道,切换页面,复制粘贴,考试监控统统给我记录下来.之所以给这个项目起名为考,就是谐音比较多,你想未/为/畏/未考啊!为何而考,未来而考,不惧畏考,不成未考.

为什么会以考试系统作为毕设,主要我们学校也有个考试系统,体验不太好,人一多就进不去,还有题目会比别人多好多,而且页面也比较不好看,连基本的样式都没写,所以想写下.

有时我就在想,学校有那么多老师,还有实训之类的课程,老师就不创新下,去以学校中用到的功能去让我们完成实训课程,有成就感才会感兴趣啊!天天拿着书上的案例写,累不累啊!采用这样的学习方式还能不断的迭代,技术迭代的那么快,就让一届一届学生去迭代不好吗,学校的这种学习方式很死板也不公平,为了让大部分人不挂科,不管会不会的学生,背背都能过,差距也不大,甚至更好,让那些有水平的同学在评优评奖,哎~~~不说了§( ̄▽ ̄)§,就最后吐槽下吧~

还有一部分让我不满意的是学校采用的第三方平台,也不考虑下学生隐私信息,有的还需要实名认证,比如P*,还有之前**通,报道的信息泄露问题,还有就是不能忍的事情,就是啥希平台,找回密码,竟然把密码直接通过邮箱发给我,笑死.但我肯定的是他们的系统处理密码,要么没加密,要么就是对称加密,要么我也不知道/(ㄒoㄒ)/~.

为考-考试平台

毕业设计:为考-考试系统,后端采用Spring Cloud,前端采用Vue 3,存储采用Mysql,缓存采用Redis。完成基本的考试功能。完成了遗传算法自动组卷、文本批量导入题库,邀请码加入课程、数据可视化等一系列前后端功能。悄悄的说一下,如果你觉得本项目还凑合,可以给个Star q(≧▽≦q)

说明

第一次接触SpringBootSpringCloud,为了尽快的完成该项目,很多功能没有进行太多的规划和测试,代码逻辑较乱。只实现了主要功能,本来是想写个学习平台的.但是范围太大,不太好完成.所以就完成了其中的考试功能.

如果你想以本项目做毕设,我建议你可以以完成其他模块入手或者完成本项目没有完成的功能、待优化的功能,如后台管理、错题本,笔记。可以去体验下**通,找找思路,不建议直接使用本项目,毕设应该自己去动动手,这将会是你那简历中挺好的一个经验吧~。哎~~不过找工作还是好难找不到啊!找前端,哎,后端吧,东西太多记不住,其实我感觉就是人太多,投简历人家都看不见吧~~,还有就是自己的基础不牢靠,会模仿着实现一些功能,但很多知识记不住啊!面向百度编程啊!

介绍

项目地址

为考-考试平台-前端:

Gitee:gitee.com/for-the-exa…

Github:github.com/baymaxsjj/e…

为考-考试平台-后端:

Gitee:gitee.com/for-the-exa…

Github:github.com/baymaxsjj/e…

数据库数据填充工具:

专为此项目写的工具,为了给数据库填充点数据,好测试。其实也是为了毕设演示环节有更多的数据进行展示。测试和展示都很好用的工具,可以在你的项目上试试啊(会点Mock.js语法就行)!

Gitee:gitee.com/baymaxsjj/s…

Github:gitee.com/baymaxsjj/s…

系统截图

imgimgimgimg
imgimgimgimg
在这里插入图片描述在这里插入图片描述imgimg
在这里插入图片描述在这里插入图片描述在这里插入图片描述

系统

  • 框架:SpringBoot、SpringCloud、Mybatis Plus、WebSocket
  • 数据库:Mysql
  • 缓存:Redis
  • 前端:Vue 3、Vite、Pinia、Arco UI(字节的,我觉得比其他UI要好看)

功能图

在这里插入图片描述

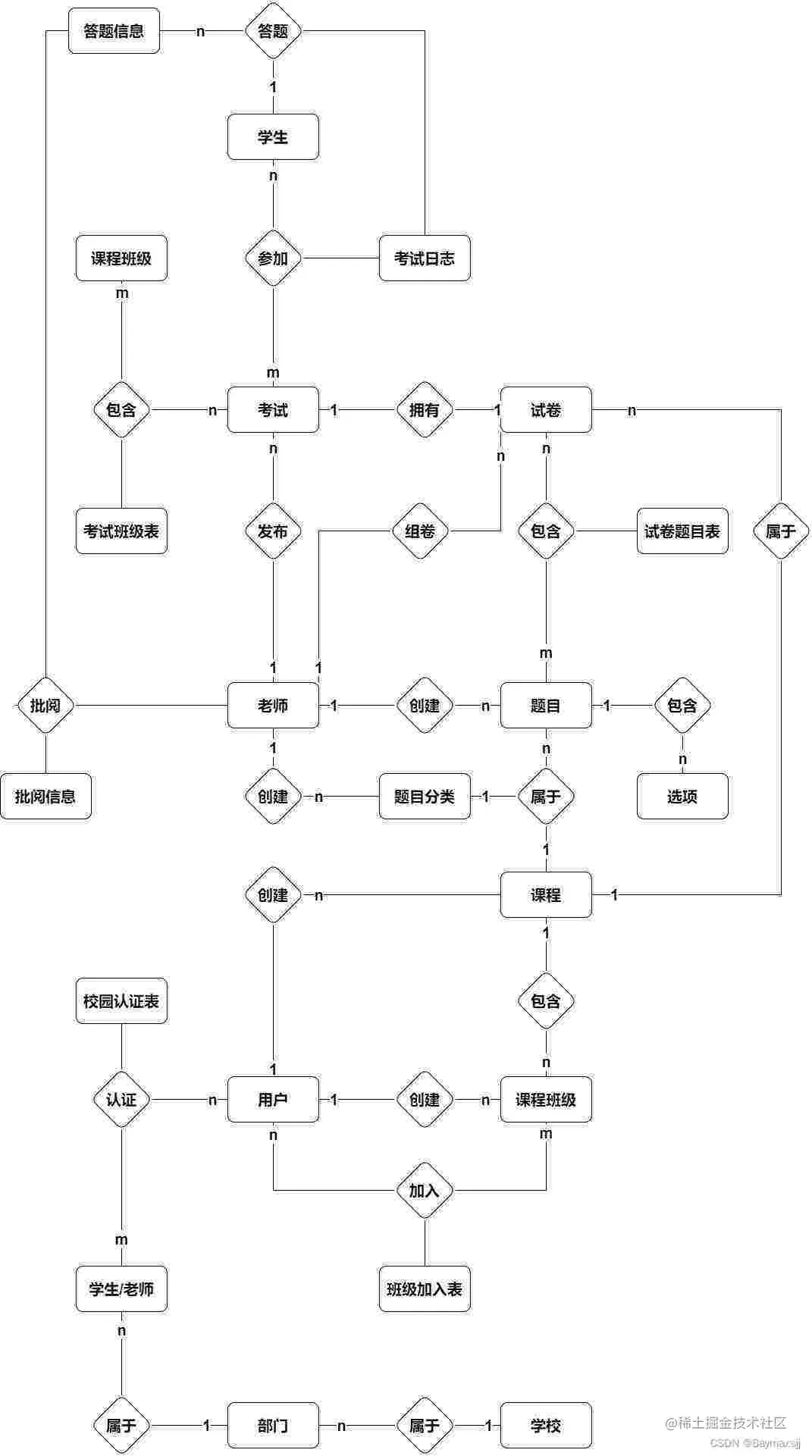
E-R图

不知道画的对不对,记得上数据库实训的时候,给我那个博客画的E-R图,结果被老师训了一顿。到现在想起还有点害怕>︿< 在这里插入图片描述

完成功能

  • 创建课程、添加课程、班级码加入课程
  • 创建班级、查看班级用户、分享班级码
  • 课堂互相实时聊天
  • 创建题库、题库树形分类
  • 创建题目(单、多、判、填、主观)、修改题目选项
  • 创建试卷、修改试卷、手动组卷、遗传算法自动组卷
  • 创建考试、修改考试
  • 考试控制台、考试概览、老师批阅、数据统计、考试监控
  • 参加考试
  • 行为监控
  • 实时消息通知
  • 考试数据导出
  • 考生数据统计分析

为考-前端

配置说明

根据实际环境,更改.env下的请求地址,如后台网关地址,图片资源地址

主题

如需更改主题,到下面的网站去制作主题,发布npm,然后把项目中的npm-@arco-themes/vue-mgo-blog包改了就行。 Arco UI:使用风格配置平台,轻松定制主题风格,从容应对各种业务需求。arco.design/themes

安装pnpm

npm install pnpm -g

安装依赖

pnpm install

运行项目

pnpm run dev

打包

//编译
pnpm run build 

为考后端

使用说明

下载和启动nacos

nacos官网下载

startup.cmd -m standalone

更改配置

启动数据库:创建并导入本项目中sql目录下的sql文件。 启动Redis,Nginx

并修改项目中各个微服务application.yml中涉及的用户名和密码

本地测试

由于注册功能使用的是邮箱注册登录,在本地测试下如果没有配置邮箱功能,就不能注册,如需测试使用,请使用:

用户名:baymax 密码:s123456

更改图片上传地址(如果一样的话就可以不用更改)

本地通过开启nginx服务进行静态访问。前端在.env文件中更改图片服务器的地址。

后端在fte-service/fte-file-service/src/main/resources/application.yml更该文件保存的路径,并启动Nginx服务器把该路径作为服务器逻辑。

如果更改了配置,记得在前端.env中更改图片地址,要不然图片加载不出来

#前端.env
VITE_FILE_PATH=http://localhost:10030

更换 公钥和私钥(可选)

keytool -genkeypair -alias jwt -validity 3650 -keyalg RSA -dname "CN=jwt,OU=jtw,O=jwt,L=zurich,S=zurich, C=CH" -keypass 12345 -keystore jwt.jks -storepass 12345

把这个文件放到认证服务器的resouces目录下

keytool -list -rfc --keystore jwt.jks | openssl x509 -inform pem -pubkey

复制公钥到资源服务器的resouces目录下,public.cert

更换邮箱和密码 (可选)

fte-service/fte-mails-service/src/main/resources/application.yml

  mail:
    #smtp服务主机  qq邮箱则为smtp.qq.com
    host: smtp.qq.com
    port: 587
    #服务协议
    #    protocol: smtps
    # 编码集
    default-encoding: UTF-8
    nickname: baymax
    #发送邮件的账户
    username: youremail 
    #授权码
    password: password

更换 第三方登录信息(可选)

fte-service/fte-user-service/src/main/resources/application.yml

justauth:
  enabled: true
  type:
    gitee:
      client-id: idorkey
      client-secret: idorkey
      redirect-uri: http://127.0.0.1:3030/uapi/public/user/login/GITEE/callback
    qq:
      client-id: idorkey
      client-secret: idorkey
      redirect-uri: http://127.0.0.1:3030/uapi/public/user/login/gitee/callback
    github:
      client-id: idorkey
      client-secret: idorkey
      redirect-uri: http://127.0.0.1:3030/uapi/public/user/login/github/callback

知识点总结(等论文过了在发文章补充吧)

遇到的问题

自动批卷

待补充

班级码生成

待补充

文本批量导入题目

待补充

遗传组卷

主要思路参考:GADemo,根据需求更改了大部分的逻辑,如初始化种群的时候根据配置分配题型等

待完善功能

  • 通过定时器,在考试开始前将考试信息放入缓存,考试结束后将未提交的自动提交
  • 自定义第三方登录
  • 重新批阅
  • 教师提交试卷
  • 考试监控的更多玩法(如粘贴内容显示)
  • 校园认证
  • 个人信息修改
  • 后台管理功能和页面