关于API 开发-第一弹

131 阅读1分钟

目的

  • 只要不是自个独立解决的问题, 都存在分歧 (人格分裂自个也有分歧)
  • 随着参与人数的增加和流程的复杂,艰难程度呈几何级增加
  • 布鲁克斯法则: 《 神话人月》一书。它说:“为一个较晚的软件项目增加人力会使它变得更晚”

图片

图片

劳伦斯·普特南的团队交流公式做解释:一个团队内部的沟通方式总数=n*(n-1)/2举例而言:

  • 一个两人的团队,其沟通方式有1种(即1对1的沟通,2*(2-1)/2=1);
  • 一个三人的团队,其沟通方式有3种(即任意两个人的组合,3*(3-1)/2=3);
  • 一个20人的团队,就要 20*(20-1)/2=190个沟通方式。

结论

  1. 我们无法解决这个(失望吧),但是
  2. 可以减轻程度, 缓慢梯度

再活500年不可能, 活到80岁有可能

原则

  • Team 救不了你的
  • 同样 Family 也救不了你!

图片

结论所以拿什么能拯救你呢 ?

规矩!规则! 遵纪守法!原则!--- 麦克.科莱昂 知道的你都知道!

图片

# 爱的代价

无畏无惧

图片

无情暴击

图片

跪地求饶

图片

重拾自信和阳光磐涅 VS 匿了

图片

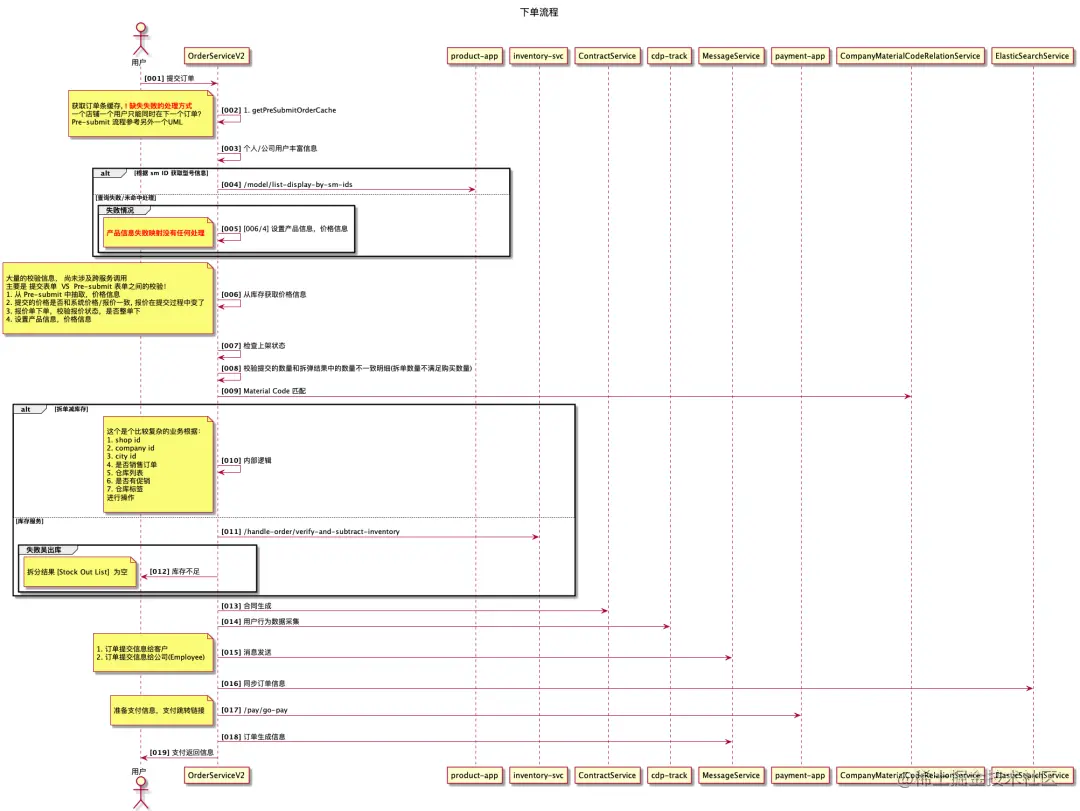
解决之道

图片

图片

图片

图片

图片

图片

图片

参考

三爷的API 合集

Dearxue.com - 第二学堂