熬夜整理了200页Java笔记,双非小厂员工拿下字节三面

139 阅读3分钟

我的经历

8月20号终于拿到字节Offer了!作为本科双非毕业,简历和项目经验都不太过关,应届秋招时大厂面试全挂了,只好先进小厂做后端“修炼”两年。虽然因为疫情就业情景不是太好,我还是想去面一下大厂。我是那种基础不是特别好、勤奋挂的人,好记性不如烂笔头,面试前肝了两周理了200多页笔记。我这次一共面了华为、网易、美团、字节,最后三面字节拿到offe了!也是我最想去的。

插一张字节靓照

话不多说,先分享下这次面试经验吧:

字节一面(现场面)

自我介绍

做的项目价值,架构设计,给你一个集群你会怎么分布,考虑哪些因素,容灾、负载均衡

让你来设计咸鱼,你会怎么设计?模型设计

linux常用指令

二面:(现场面)

算法在线编程

项目,主要做了什么,项目中碰到的问题有哪些,都是怎么解决?你觉得那个项目是最有挑战的

java多线程,线程池选型,为什么要选这个,底层实现原理

三面:(视频面)

你最熟悉的项目,做了什么,为什么这么做,项目价值

推广广告,你会怎么设计?

java基础,JVM内存模型 G1和CMS垃圾回收器

如何中断线程,await和sleep区别

设计秒杀系统

spring生命周期,几种scope区别

其实几家大厂面下来,整体上面试总共就是考察这么几个部分:

  • java基础知识和源码
  • 线程池,这个每个面试都必问,结合使用场景和原理说一说
  • 分布式必要要去了解,每个面试基本都会问,redis、dubbo、kafka或者其他,集群管理zookeeper
  • 数据库性能调优,组合索引和原理也是必问
  • 业务设计能力和架构negligence考察

面试前我看了很多面经,所以这些知识点我准备笔记的时候正好都整理到了,所以现场发挥的时候还算得心应手!

下面分享一下我笔记的框架吧,篇幅有限,都说发面经笔记攒人品哈哈。

Java基础

集合类Set

多线程

Java进阶ssh/ssm框架

内存模型、垃圾回收、JVM

juc包、线程池

Linux命令

>>>>>>

>>>>>>

>>>>>>

篇幅有限,就不列举所有目录了!展示一下具体笔记内容吧~

【Java线程池实现】

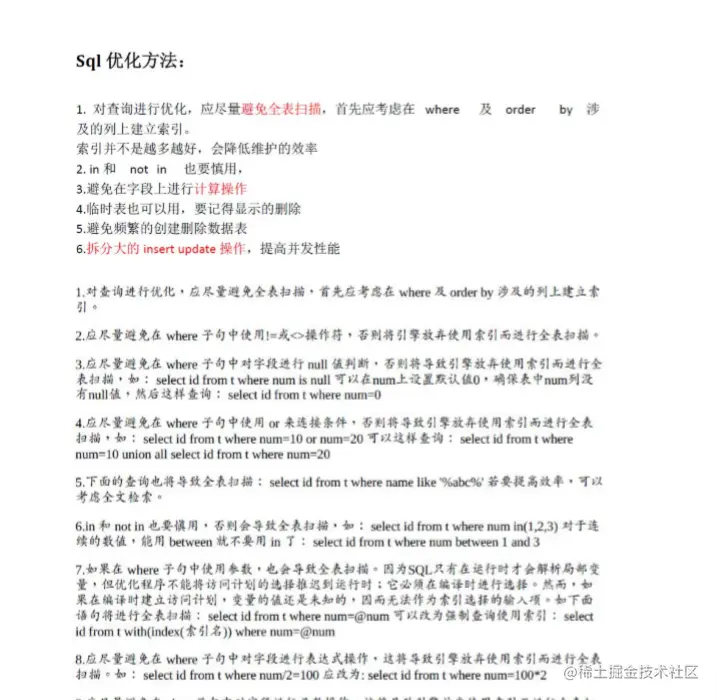
【Sql优化方法】

最后

面试前查漏补缺的重要性不言而喻,虽然今年就业形势不是那么乐观,但是如果你把基础打好,有硬核实力的人才哪里都是欢迎的!

我自己这轮面试下来后,发现其实大厂问的问题其实是大同小异的,最受关注的重点问题就是那几个,线程池、分布式redis、数据库调优等,当然Java基础的问题是必须要掌握的,你准备得越全面,越能招架得住面试官的考核。而符合面试问题思路的学习知识点可以让你少走点弯路。

希望我自己整理的笔记可以帮助到大家!顺利进入自己理想的公司。

需要点【[传送门]docs.qq.com/doc/DSGpuQX…

欢迎来私信我,100%,没有套路。

有任何问题欢迎留言交流~


整理总结不易,如果觉得这篇文章有帮助的话,欢迎转发、收藏,给我一些鼓励~

有想看的内容或者建议,敬请留言!

Java日记本,每日存档超实用的技术干货学习笔记,每天陪你前进一点点~