IOS免费申请开发者证书方法( Appuploader + uniapp 测试ios)

577 阅读2分钟

近期想要使用uni-app写个微信小程序,以及通过uni-app打包能实现android与ios端的应用。由于ios应用测试需要使用到证书,特意在市面上找了一下,发现了个特别好用的第三方工具Appuploader ,可以免费申请到证书,下面就是如何使用这个Appuploader 工具。

  1. 首先你要有一个苹果开发者的帐号,你需要访问下方地址,然后进行注册,获取到你的苹果开发者帐号,下面附上苹果开发者官网地址:

创建你的 Apple ID - Apple (中国)

2.注册好之后,去到第三方工具Appuploader官网,根据你的需求下载工具:

Appuploader官网--IOS ipa上传发布工具,证书制作工具Application Loader跨平台版,windows,linux,mac发布上传提交苹果应用

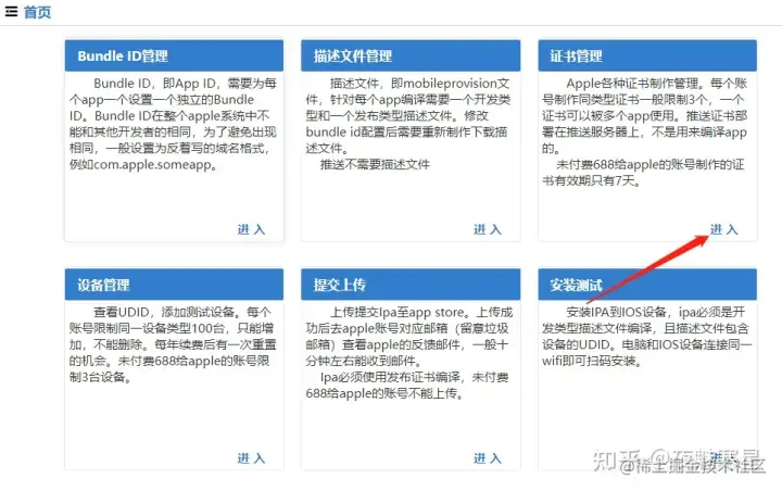
3.登录Appuploader,如果没有开通苹果开发者账号(个人需要99美元一年),就选未支付688。

4.添加Bundle ID管理,进行Bundle ID管理后,点击右上角添加名称和Bundle ID。

v2-7d87ec45f38fa309a3f42071f38e473f_720w.webp

5.申请证书管理,进入后,点击右上角的创建,根据Appuploader的要求填写相关内容,创建成功后,把.p12的证书下载下来,另外保存到创建证书时的密钥,后面测试uni-app的ios有用到。

v2-9aae5845e5ec9c9811b779ec753659f6_720w.webp

6.创建描述文件,进入描述文件管理。

点击右上角添加描述文件,连接手机到电脑端,添加测试设备

下载描述文件,后面有用到。

v2-c233648d2ac1a978ea1fb84db6f40def_720w.webp

7.这时第三方工具帮我们创建了bundle ID 、证书、证书密钥、描述文件。

8.打开Hbuilder,打开工具栏的运行

v2-5dc393f39bea2a711f72828d290a5cb3_720w.webp

点击运行到ios app运行基座,点击使用Apple证书签名

v2-5d6f884cdbe16639d7316c30c06a4bda_720w.webp

把刚才在Appuploader工具创建的Bundle ID、证书密钥、证书、描述文件依次填写。

v2-c828328b6ab182c1aca73ee236c907b0_720w.webp

点击开始签名,等待成功后,即可运行项目到苹果机进行测试。

注意的问题:

点击苹果里的项目时,会弹出不受信任的开发者,可以点开手机设置,通用,设备管理,开发者应用,信任该软件功能即可。