首页
沸点
课程
数据标注
HOT
AI Coding
更多
直播
活动
APP
插件
直播
活动
APP
插件
搜索历史
清空
创作者中心
写文章
发沸点
写笔记
写代码
草稿箱
创作灵感
查看更多
登录
注册
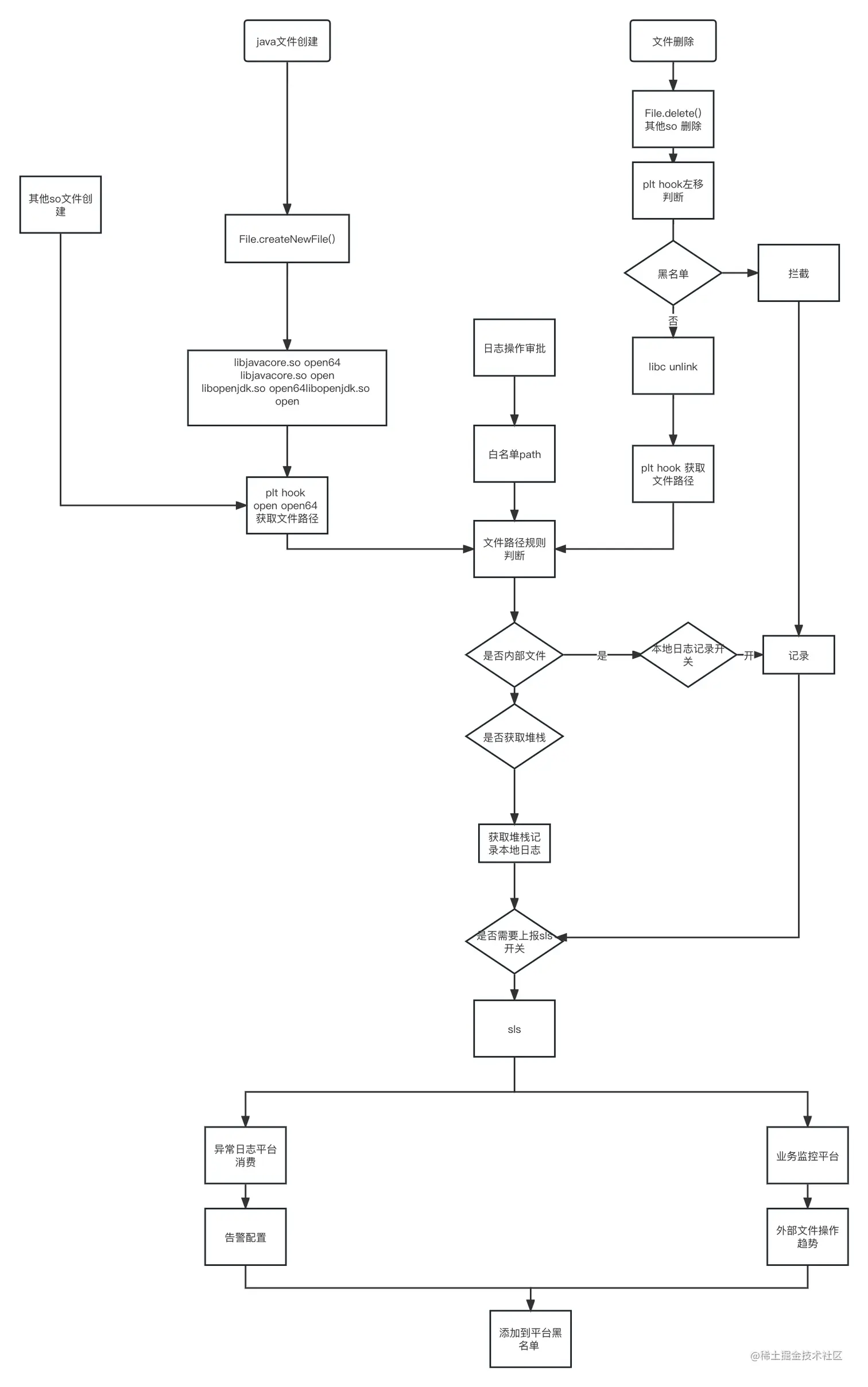
一种外部文件删除动态监控拦截方案
乌柚
2023-03-15
127
阅读1分钟
乌柚
21
文章
28k
阅读
120
粉丝
目录
收起