分享几张Java架构大牛总结的架构知识脑图

88 阅读2分钟

前言

系统架构师是一个既需要掌控整体又需要洞悉局部瓶颈并依据具体的业务场景给出解决方案的团队领导型人物。一个架构师得需要足够的想像力,能把各种目标需求进行不同维度的扩展,为目标客户提供更为全面的需求清单。

从一个程序员到架构师是一个很大的变化,架构师需要从大的方面考虑,而不只是考虑这个模块该用哪种设计模式去开发。

总之,想要成为架构师,需要有耐心,不断学习,拓宽自己的视野,不仅仅局限于自己眼前的项目。

目录

一、源码分析

介绍源码中所用到的经典设计思想,看看大牛是如何写代码的,提升技术审美、提高核心竞争力。帮助大家寻找分析源码的切入点。

二、分布式

迎接高并发大数据挑战,从深度到广度完善知识体系,成为下一个互联网高薪人才。在技术深度和技术广度上得到飞跃的提升成为互联网同行业所需要的T型人才

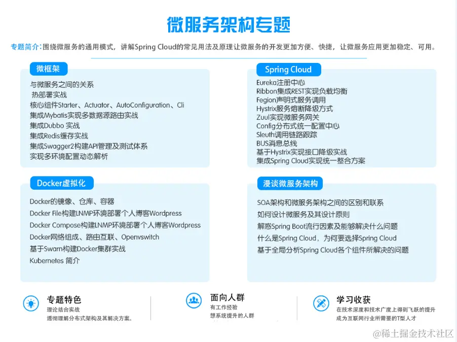
三、微服务架构

围绕微服务的通用模式,讲解spring cloud的常见用法及原理让微服务的开发更方便、快捷,让微服务更加稳定,可用。

四、性能优化

从JVM底层原理到内存优化再到各个中间件的性能调优

五、工程化

工欲善其事必先利其器,不管是小白,还是资深开发,都需要选择好的工具。提升开发效率和团队协作效率,让自己有更多时间来思考。

六、电商项目实战

大型电商分布式系统应用实战,利用云服务器搭建真实的开发和部署环境,千人在线参与开发。

以上技术方向我们有自己的高清思维方向导图以及阿里架构师讲解的架构视频分享(包括高可用,高并发,spring源码,mybatis源码,JVM,大数据,Netty等多个技术知识的架构视频资料和各种电子书籍阅读)。

点击此处 即可